Abstract
Unmanned aerial systems (UASs) offer a less invasive solution for accessing remote areas and sites, making them valuable in Architecture, Engineering, Construction, and Operation (AECO). Their ease of use, ability to reach previously inaccessible areas, and sensor integration provide new project perspectives. Augmented Reality (AR), which allows for the real-time insertion of virtual elements into physical spaces, is also being explored in the AECO industry. Recognizing the potential of these technologies, this research aims to integrate them for on-site building model visualization. This article presents the development of resources to visualize building design implementation in AR, which is supported by UASs through georeferencing. The system development process included establishing the software architecture, creating interface prototypes, and constructing the model. It was possible to visualize the building model in AR within the real world; however, limitations were identified regarding the UAS used and its Application Programming Interface, which affected the aircraft’s programmed trajectory. The contribution of this paper lies in exploring the utilization of georeferenced AR enabled by UAS for visualizing architectural designs on site, detailing the steps and strategies employed to achieve this, highlighting the limitations of the chosen approach, and proposing potential solutions to the issues identified in the research.
1. Introduction
Unmanned Aircraft Systems (UASs) have been widely employed in the field of Architecture, Engineering, Construction, and Operation (AECO). Their deployment enhances safety by mitigating the need for human workers in hazardous or hard-to-reach areas, while real-time monitoring capabilities streamline project management and progress tracking [1,2,3]. The cost-efficiency, scalability, and versatility of UASs have positioned them as indispensable tools in modern AECO practices, fostering innovation, reducing operational expenses, and ultimately improving project outcomes [4,5,6].
They offer an unparalleled capacity for efficient and precise data collection through aerial imagery, LiDAR, and other geospatial technologies, revolutionizing site analysis, surveying, and mapping processes. Several research studies have employed UASs in the field of aerial photogrammetry with a particular focus on digitally reconstructing buildings through the application of the Structure from Motion (SfM) technique [7,8,9,10,11,12,13,14,15,16,17,18,19,20,21,22,23]. These UASs enable the efficient management and maintenance of buildings by conducting comprehensive scans and aiding in the identification of existing issues [24,25,26,27,28,29,30,31,32,33]. Moreover, they play a crucial role in recognizing objects on construction sites [34]. Additionally, UASs have been selectively employed in the domain of Augmented Reality (AR) to visualize three-dimensional models of buildings, facilitating project analysis and discussion [35,36,37,38].
The evolution of AR can be traced back to the 1950s [39,40,41], and it entails the interaction between users and the physical environment through a display device that incorporates virtual elements in real-time scenes [40,42]. AR finds a wide range of applications within the field of AECO, ranging from on-site model visualization [35,38,43] and building maintenance [44], even to construction site tasks [45] and the design of electrical systems for substations [46,47], among others.
Notably, in 2010, a prominent example of AR application garnered recognition in the Guinness World Records [48]. The construction company Rossi showcased the Fibrasa Connection building in Vitória, Brazil, wherein the architectural design was presented on site at a one-to-one scale [49,50]. This achievement was made possible by employing the world’s largest AR marker, measuring an impressive 900 m². Prospective investors would embark on a helicopter flight, and through an application installed on a notebook equipped with a webcam, they could virtually view the building’s tower in the exact location where it was planned for construction [49]. That initiative served as motivation for this research.
The potential to combine both AR systems and UASs for on-site building model visualization holds significant promise. Such an integration would allow for diverse viewpoints, even in hard-to-access areas, facilitating detailed analysis. However, it is important to note that the integration of AR and UASs is still in its nascent stages. Previous studies exploring this combination focused on integrating the designed model with real images captured by unmanned aerial vehicles (UAVs), utilizing photos [38] or objects [35] as markers. It is worth mentioning that these investigations did not incorporate advanced techniques of spatial mapping and localization, relying instead on static image recognition. Consequently, to achieve AR visualization, the UAV had to initially capture images from the same viewpoint as the markers.
A critical gap exists in the concurrent utilization of UASs and AR with precise georeferencing. Such an integration would enable location-based visualization without the need for markers and would provide real-time model representation on the site. Sensors such as the Global Positioning System (GPS) and the Inertial Measurement Unit (IMU), which are essential for obtaining visual odometry [51], deserve further investigation in the context of this application.
Therefore, the primary aim of this research was to develop a comprehensive system that leverages UAV-supported AR visualization, using georeferencing techniques to visualize the implementation of building projects. The investigation focused on identifying an appropriate tracking method for AR that seamlessly incorporates aerial visualization without relying on markers or targets. This involved exploring the potential of inertial navigation, GNSS, and Visual Inertial Odometry (VIO) as viable solutions to develop a reference implementation for georeferencing UASs with AR.
The advantages of this association encompass offering diverse viewpoints of the AR model that would not be attainable through a handheld mobile device. Furthermore, this proposal enables the visualization of larger buildings. By providing on-site visualization of the model, this association can be used to study the building’s positioning with greater freedom and range as well as to aid in identifying design errors in the early stages of the design. Moreover, optimizing the arrangement of construction sites could be facilitated, leading to decreased waste and improved efficiency. Additionally, harnessing new technological resources could allow for the inclusion of other participants and enable collaborative interaction with the AR model.
2. UASs and the Challenges of Mobile Robots
The problem of precise localization has always been a critical issue in the field of robotics [52]. Engineers, mathematicians, and computer scientists have dedicated significant efforts to finding better solutions by leveraging a combination of sensors and algorithms.
Localization sensors for mobile robots can be categorized into two methods: Measurement of Relative Position and Measurement of Absolute or Global Position [53]. Within these methods, there are seven distinct tracking categories: Odometry [54], Inertial Navigation [55], Magnetic Compass [55], Beacons [56,57], GPS [56,57,58], Marker-based Navigation [57,58], and Map-based Positioning [57,58]. These categories define the tracking methods showed, as outlined in Table 1.
Table 1.
Sensors and tracking methods categories.
Considering the focus of this research on three specific positioning categories (Inertial Navigation, GPS, and VIO), the subsequent subsections will delve into each of these topics in detail.
2.1. Inertial Navigation
IMU is an electronic device that combines at least two sensors: a gyroscope and an accelerometer [59,60]. The IMU enables the measurement of both the linear and angular acceleration of a system [59]. Some IMUs may also incorporate a magnetometer or barometer into their circuitry. Functioning as a relative localization device, the IMU does not retain a history of positions [60]. It operates independently without relying on external or global references. By estimating the robot’s six degrees of freedom (6DoF—Figure 1), including position (x, y, z) and orientation (roll, pitch, yaw), the IMU provides valuable information about its pose [60].
Figure 1.
Movement and rotation axes of the robot.
The relative location or current state of the robot is determined by comparing the current sensor readings with the previous ones. The accuracy of IMUs deteriorates over time due to various factors, including inherent sensor imperfections, variations in the operating environment, and internal physical factors [61]. Additionally, the dead-reckoning nature of IMUs contributes to error accumulation [62], while random motion noise and bias instability can significantly affect their performance [63].
Accelerometers provide accurate measurements within low velocity ranges, while gyroscopes offer exceptional precision and aid in compensating for odometry errors [64]. Gyroscopes can precisely measure angular changes made by mobile robots.
Certain IMUs may also include a magnetometer or compass. A magnetometer provides information about the robot’s angle relative to the Earth’s magnetic field [65], including its inclination [66]. IMUs that integrate accelerometer, gyroscope, and magnetometer functionality are often referred to as nine-axis IMUs [66]. Additionally, there are IMUs available on the market that incorporate these three measurement methods and also feature an altimeter for determining the robot’s altitude with respect to sea level [66,67]. Such IMUs are particularly useful for UAVs in altitude determination [67]. Since IMUs offer relative measurements rather than global ones, they are typically used in conjunction with other global sensors to enhance localization accuracy.
2.2. Global Positioning System (GPS)
GPS is one of the systems included in the Global Navigation Satellite System (GNSS) along with GLONASS, Galileo, BeiDou, QZSS, and IRNSS. The compatibility of GPS with the majority of mobile devices simplifies the integration of mobile applications, reducing the technical complexity associated with employing multiple navigation systems [68,69,70]. GPS is based on the principle of determining the sensor’s global position through satellite trilateration [71]. Developed by the United States Department of Defense, the GPS system comprises a constellation of 31 satellites that utilize encoded Radio Frequency signals to precisely establish the sensor’s location [72]. By measuring the distances between the signal receiver and at least three satellites, the GPS receiver can calculate its latitude, longitude, and altitude [72]. However, it is important to note that for accurate GPS positioning, a minimum of four satellites is typically required [73]. These satellites orbit the Earth at an altitude of approximately 20,200 km, completing one revolution every 12 h [60,72].
Each GPS satellite continuously broadcasts real-time data that include its precise location information [60]. The satellites are synchronized to ensure the simultaneous transmission of signals. When a GPS receiver receives signals from multiple satellites at different times, it can determine the relative distances from each satellite. By combining the distances from the receiver to four satellites, the receiver’s position can be accurately determined [60].
One of the major advantages of GPS is that it eliminates the need for external environmental observations and operates as a purely passive receiver, requiring no additional power source for its functioning [59].
However, it is important to note that when utilizing GPS in conjunction with AR, it is recommended to incorporate other sensors, particularly inertial sensors, to compensate for any inherent imprecisions in the GPS system. These additional sensors enhance the overall accuracy and reliability of the combined GPS-AR system.
2.3. Visual Inertial Odometry (VIO)
VIO can be categorized into two types [74]: loosely coupled and tightly coupled. In the loosely coupled approach, a separate vision component, such as PTAM (Parallel Tracking and Mapping (PTAM), is the method of estimating camera pose in an unknown scene, adapting SLAM algorithms developed for robotic exploration [75]) or DSO (DSO is a direct and sparse formulation for visual odometry that combines a fully direct probabilistic model with consistent, joint optimization of all model parameters, including geometry [76]), and is employed to compute visual data, including odometry information. The loosely coupled method combines the odometry data with the inertial measurements to predict the robot’s pose. On the other hand, the tightly coupled system directly integrates visual and inertial data within a unified framework, which has demonstrated superior accuracy [74].
The utilization of information from multiple sources or sensors can be likened to seeking advice from various friends [59]. It is possible that a more reliable sensor may exert a stronger influence on the system. Although less reliable sensors are often disregarded and have a minimal impact on the system, they can still introduce some degree of error. The inclusion of multiple unreliable sources providing the same information can significantly influence our decision-making process.
This fusion of measurements, timestamps, and sensors is intricately connected with data interpolation, extrapolation, and adjustment, following a more analytical approach [59]. Consequently, apart from deriving data estimates, it becomes feasible to assess the confidence associated with the obtained data by considering the utilization of inputs, particularly distinguishing between more and less reliable sensor data.
The most commonly employed algorithm for VIO is the Kalman filter. Additionally, alternative algorithms such as Markov and Monte Carlo have also demonstrated effectiveness. However, the Markov localization model may exhibit arbitrary probability density functions with respect to the robot’s position, which generally renders it inefficient [60].
3. Materials and Methods
In this phase, the proposal was put into action and implemented. The research instantiation involved the development of the actual system, comprising the following stages: (i) system proposition, (ii) software architecture, and (iii) system implementation.
To conduct the experiment, a Windows 10 laptop with an i7 6700HQ processor, GTX 960 graphics card, and Intel Dual Band Wireless AC 7265 WiFi was utilized along with a DJI Air UAV. The system development process made use of Unity 2020.1.0f1 and Visual Studio 2019 as well as DIJ and Mapbox SDK tools. The UAV employed featured GNSS capabilities, specifically GPS + GLONASS, in conjunction with its proprietary VIO algorithm. Unfortunately, we were unable to access details regarding the native VIO algorithm, as this information was neither available on the manufacturer’s commercial website nor the developer’s platform.
3.1. System Proposition
The proposed system comprises two interfaces: a control interface and a graphical interface. The control interface enables the operator to pilot the UAV using a visual line-of-sight (VLOS) [77] navigation approach. Conversely, the graphical interface provides the user with the ability to analyze the project implementation and conduct position verifications of the models.
Both interfaces function concurrently, allowing users to access their respective features using either a joystick or a keyboard (Figure 2).
Figure 2.
System proposition diagram.
3.2. Software Architecture
In the initial phase of the software architecture project, a thorough examination of existing technologies and their compatibility was crucial. Specifically, the DJI Windows SDK [78] employed in this study is designed exclusively for Universal Windows Platform (UWP) applications supported by .NET Core libraries. Conversely, Unity is limited to operating within the .NET Standard and .NET Framework environments. Consequently, directly integrating the DJI Application Programming Interface (API) into a Unity application was unfeasible. This necessitated the development of at least two separate applications: a UWP application to establish communication with the unmanned aerial vehicle (UAV) and a Unity application to facilitate augmented reality (AR) generation.
To enable seamless communication between these two applications, the implementation of a virtual network was required, utilizing the Transmission Control Protocol (TCP) communication protocol. However, due to the inherent restrictions of UWP applications, which prohibit the creation of a server that accepts connections from the same machine, an additional Prompt application was devised to serve as the virtual server. This auxiliary application solely receives messages from one client and forwards them to another without the need for data interpretation or processing (Figure 3).
Figure 3.
Virtual network communication.
The system comprises distinct modules or classes distributed across the constituent applications (Figure 4). Within the UWP application, three primary modules are present: (i) WiFiManager, responsible for managing the WiFi connection between the computer and the UAV; (ii) GetDJIData, which acquires sensor data and transmits commands to the UAV; and (iii) TCPClient, enabling seamless communication with the Unity application.
Figure 4.
System modules.
Similarly, the Unity application encompasses three modules or classes: (i) TCPClient, tasked with receiving data extracted from the UAV through the UWP interface and transmitting commands to the UWP application; (ii) DroneData, responsible for updating data within the Unity interface based on information received from the TCPClient module; and (iii) MapBox [79], an SDK employed to generate a MiniMap displaying the UAV’s position by converting the UAV’s latitude and longitude coordinates into corresponding x and y coordinates.
3.3. Implementation
The implementation of this system involves configuring the client applications to interpret predefined or formatted information and translate it into actions. This data reception phase, known as “listening”, occurs after establishing a connection with the server, and the client application remains in a waiting state. The DJI Client (UWP) receives requests to perform specific actions such as takeoff, landing, and return to home, executes these procedures, and informs the server upon completion (Table 2).
Table 2.
Dictionary function for UAV Client listening.
In contrast, the Unity Client receives data and performs actions to update the graphical interface without sending a response to the server (Table 3). Both clients employ a dictionary function that maps received data to corresponding actions, ensuring appropriate behavior for each type of information.
Table 3.
Dictionary function for Unity Client listening.
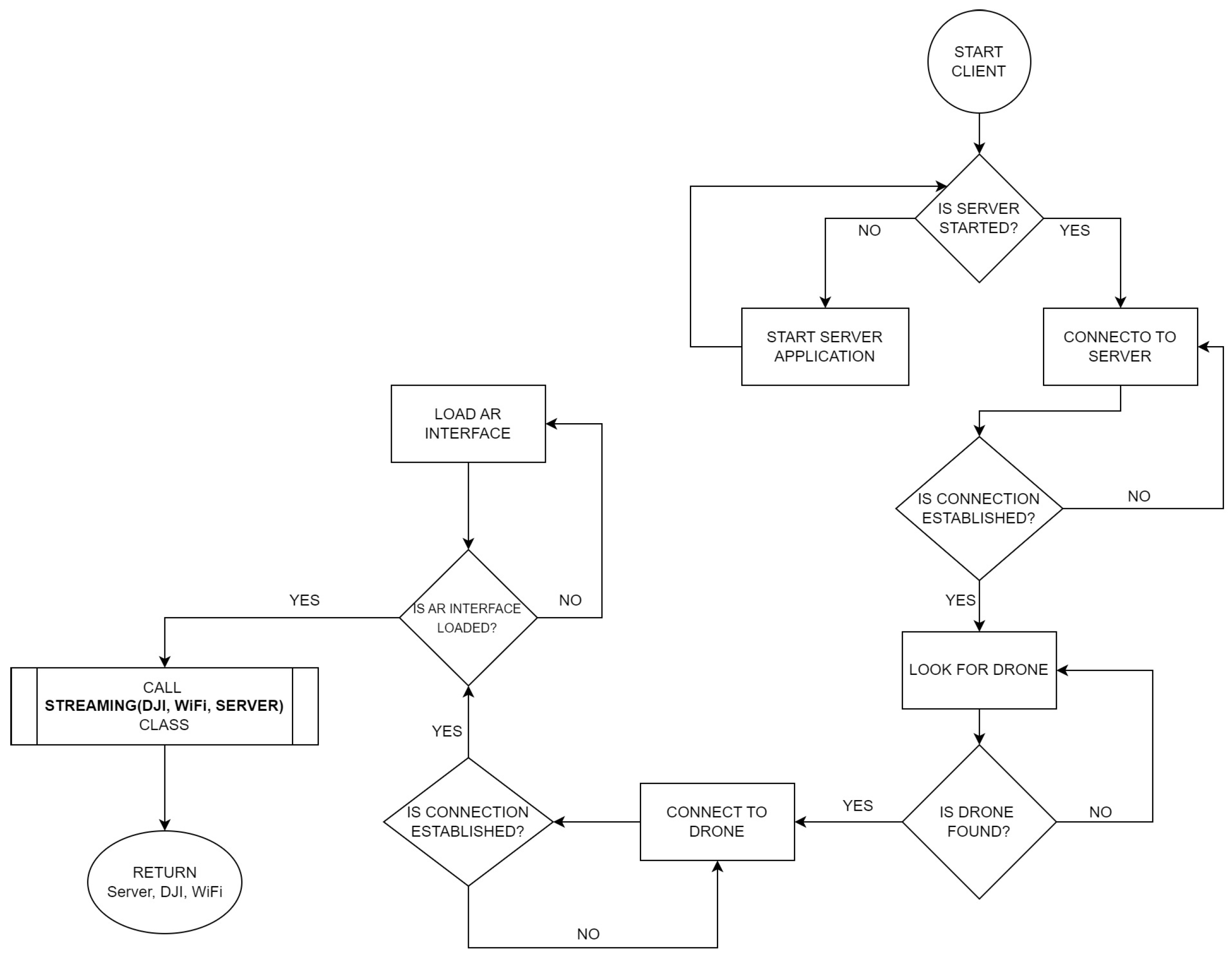
To initiate the DJI Client application, an initialization algorithm for services was devised. Each service must be initiated in a specific order to ensure proper system functionality. The initiation algorithm (Figure 5) first checks if the server (console) is running and, if not, starts it automatically. It then attempts to establish a connection to the server. Only after a successful connection is established, it searches for the UAV’s network and establishes a connection with it. Subsequently, it executes the Unity developed graphical interface. To complete the system initialization, the application invokes the Streaming(Server, DJI, WiFi) class, transmitting data to the AR graphical interface.
Figure 5.
UAV application initialize algorithm.
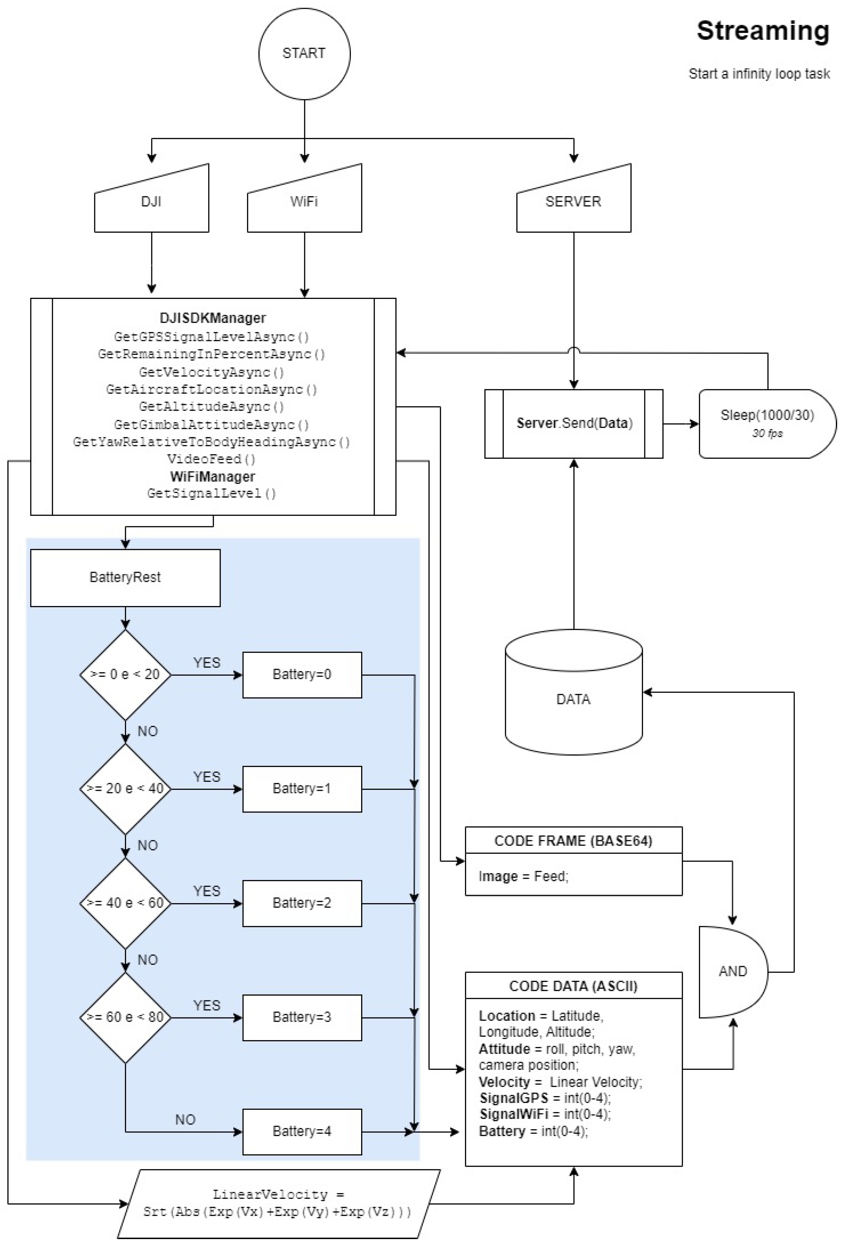
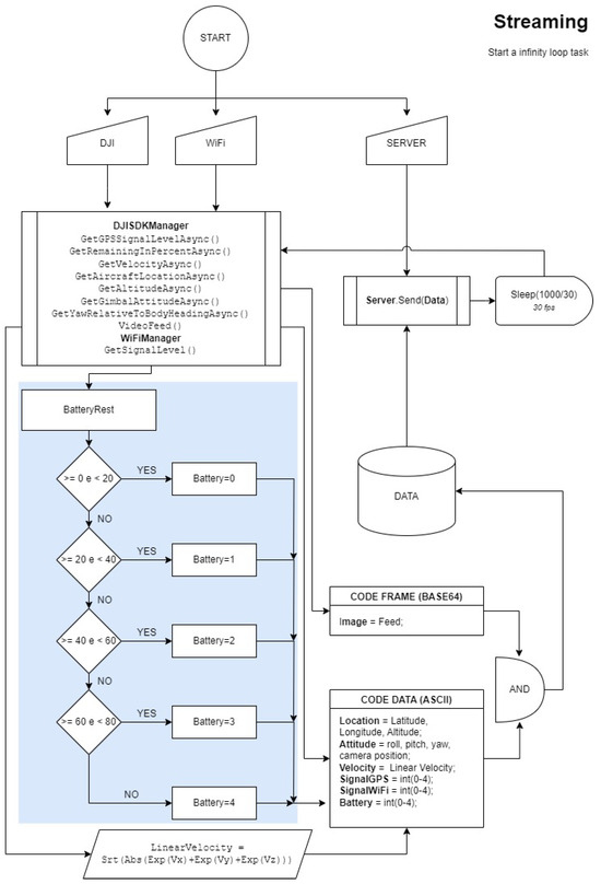
Establishing a connection with the UAV required creating a class called WiFiManager(). This class encompasses functions for searching WiFi adapters on the computer, listing accessible networks, selecting the UAV’s SSID, and establishing a connection, resulting in a “UAV Network” object. The Streaming class inherits objects from the application, including DJI, WiFi, and the server (Figure 6). The DJI object facilitates the connection with the UAV and allows the request of various data, such as the GPS signal, battery percentage, velocity, location, altitude, attitude (rotation), camera gimbal rotation in relation to the UAV’s body, and camera image. Although the UASs did not provide raw IMU data, the data obtained from both the UAV and the camera gimbal (such as altitude, attitude, and speed) were incorporated into the interface through the API. The WiFi object provides information about the WiFi signal quality. Before sending data to the server, two pieces of information require processing: the velocity, reported across three axes (x, y, z), needs to be transformed into linear velocity by calculating the diagonal of the axes (Equation (1)), while the remaining battery, expressed as a percentage, must be converted into integer values from 0 to 4 using a Switch Case logical function, as graphical icons represent the remaining battery level. Finally, all the data need to be encoded before being sent to the server. This process is repeated 30 times per second, as it allows for smooth visualization without overloading the Wi-Fi communication between the computer and the UAV.
Figure 6.
Streaming data processing and sending algorithm.
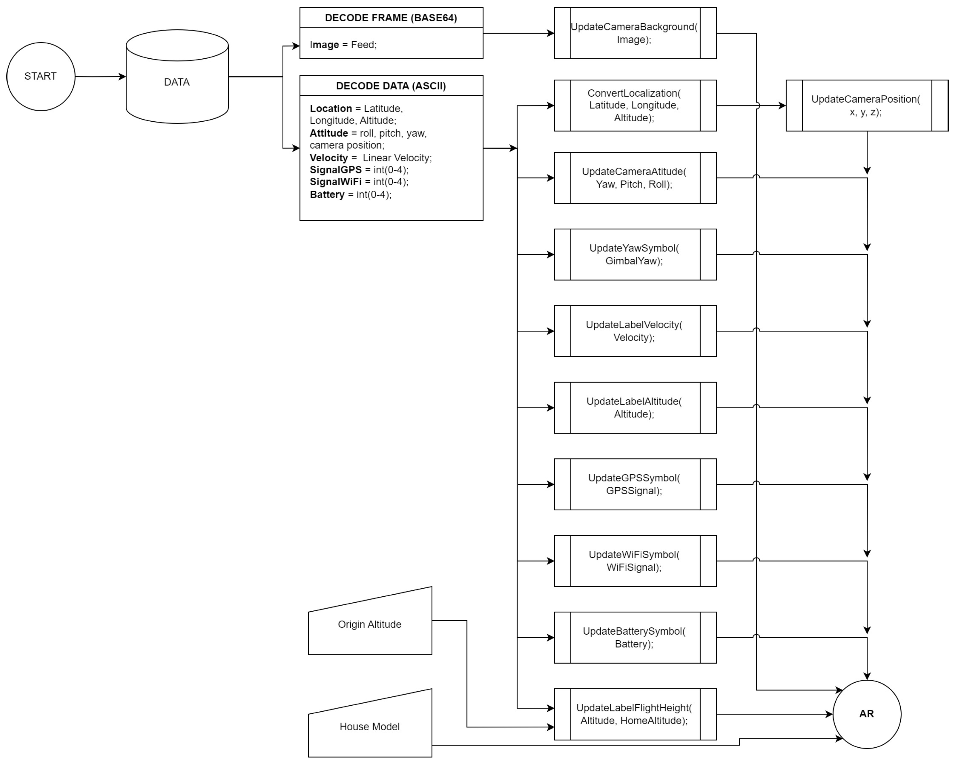
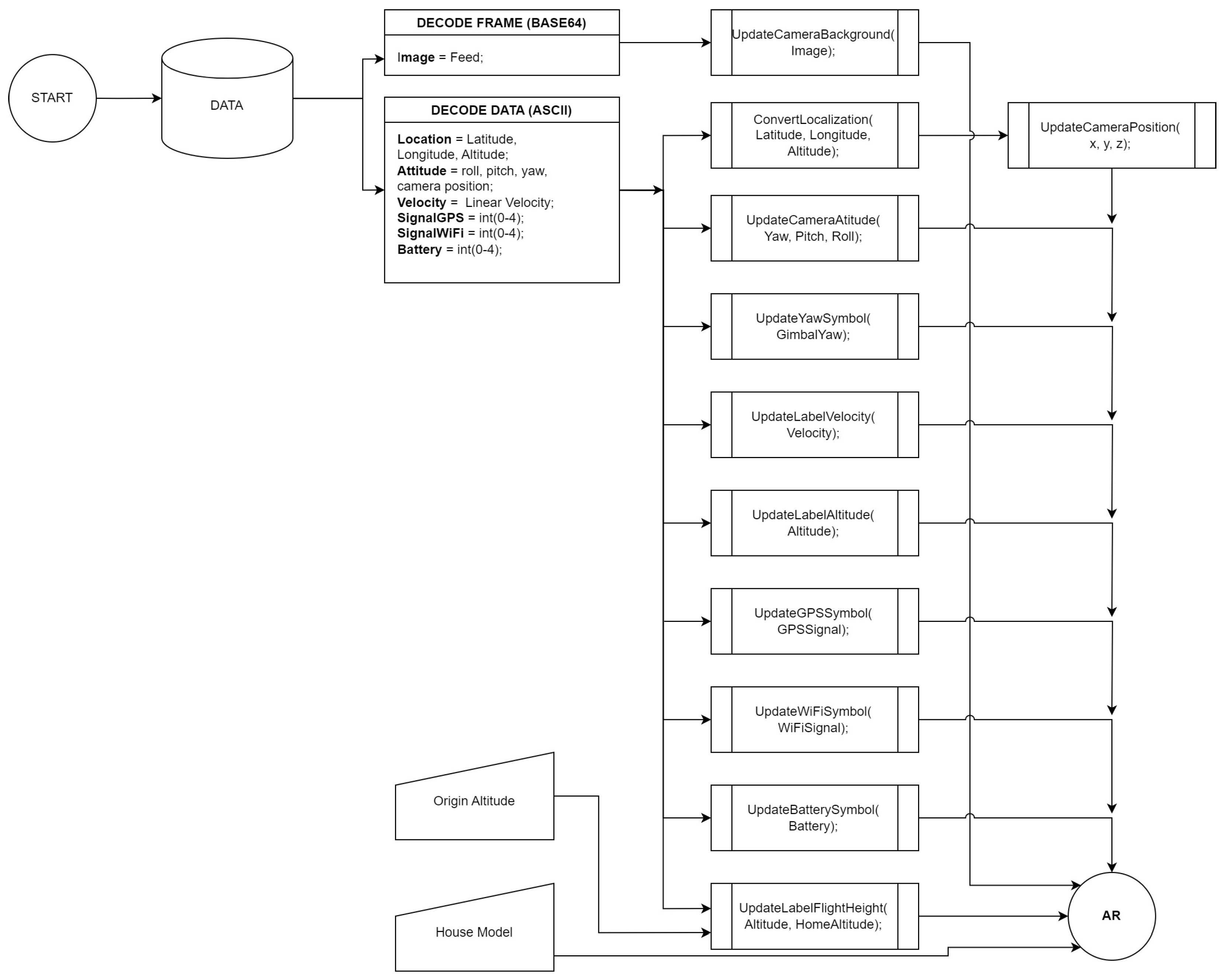
The UpdateScene() class in the Unity Client receives data sent by the server and decodes it, separating it into variables. It then executes various functions, including updating the scene’s background image with an updated frame, converting GPS location into units (x, y, z) to reposition the camera in the 3D environment, updating camera rotation based on UAV attitude data, updating graphical indicators for battery level, GPS signal strength, WiFi signal strength, UAV linear velocity, altitude, flight height, and updating the symbol indicating the camera gimbal angle in relation to the UAV’s body. All the graphical interface data created in Unity are updated in real time with each received frame, resulting in the AR experience of the application (Figure 7).
Figure 7.
Scene update algorithm in Unity.
The intent was to conduct a flight over the terrain to enable the visualization of the building model from various perspectives. Therefore, a new class named “WaypointMap” was developed to create a flight mission based on georeferenced points plotted on a map. This class, denoted as “WaypointMap”, retrieves georeferenced points from a map and defines the maximum speed and flight height (Figure 8).
Figure 8.
Waypoints map.
In order to ensure the system’s integrity, the function responsible for executing the mission involves several checks and actions before the UAV could take off. These include verifying altitude and speed values, creating a mission based on the georeferenced points, loading it into memory, and transmitting it to the UAV, which is followed by initiating the mission. If the “btnStartMission()” function successfully completes its tasks, it then invokes the function “DJISDKManager.Instance.WaypointMissionManager.GetWaypointMissionHandler(0). Upload- Mission().StartMission()” from the API. This action triggers the UAV to take off and execute the planned mission. Upon completing the mission, the UAV is expected to return to its initial departure point.
4. Results and Discussion
The system test was conducted in favorable weather conditions, specifically on a grassy terrain with no winds or rain. The UAV was positioned over the lawn at the designated takeoff location (Figure 9) to commence the flight mission. As a precautionary measure to prevent the propellers from making contact with the grass, leg extensions were affixed to the UAV. To evaluate the system, a model based on the Wrocław House [80] was used. This model was used because it relates to an architectural project, and its dimensions fit within the selected terrain.
Figure 9.
UAV at the departure location.
During the flight tests, a mission was defined consisting of a sequence of waypoints that the UAV was intended to follow. However, a critical issue was encountered with the DJI API, causing the entire system to freeze. In an attempt to address this problem, a Try/Catch() exception block was implemented. Nevertheless, the system remained stuck at the UploadMission() function without providing any specific error message. This leads to the belief that the error was in the function DJISDKManager.Instance.WaypointMissionManager.GetWaypointMissionHandler (0).UploadMission().StartMission(). Despite numerous unsuccessful attempts, searching for solutions on online discussion forums revealed that this recurring error is inherent to the DJI API and specific to the UAV model used in this research [81].
Consequently, the available flight functions were limited to takeoff and landing operations. Since the standard takeoff height for DJI’s UAV is 1.2 m, the flight height was restricted to this value even though a flight at 5 m was programmed. Although this limitation impacted the flight control aspect, it was still possible to visualize the AR scene through the Unity interface. Throughout the tests, the UAV took off and landed few times, displaying the AR representation of the building model (Figure 10).
Figure 10.
Model displayed in AR from the UAV.
Due to the tests being conducted on uneven site, it was observed that the building model consistently appeared at a significantly higher elevation than the actual position of the UAV. This discrepancy arose from the tendency of the Mapbox SDK to place referenced elements at the highest elevation of the terrain. Consequently, manual adjustments were required to correct the model’s position along the z-axis.
The native VIO algorithm of the UAV was employed since it was not possible to access the raw IMU data through the manufacturer’s API. Despite this limitation, the drone, limited to takeoff and landing maneuvers, maintained a stable position at a fixed point on the map.
Initially, the Unity interface provided real-time updates of the UAV’s data. However, as the number of tests increased, a gradual delay in image transmission became evident. This delay adversely affected the precision of integrating the virtual model onto the site. In summary, all data in the interface, such as the model, position, altitude, and velocity, were promptly updated except for the camera frame, which remained frozen, displaying the same image as if the UAV was still on the ground (Figure 11).
Figure 11.
Delay in frame transmission during testing: (a) after takeoff; (b) after landing.
In an effort to address the image transmission delay, various actions were taken, including system and UAV rebooting as well as battery replacement. However, it was observed that the delay persisted until the UAV had completely cooled down. This finding suggests that the transmission delay was influenced by the UAV’s heat buildup. Unfortunately, it was not possible to pinpoint the specific component responsible for this issue, whether it was the camera, processor, or WiFi module.
Notably, the developed system offered unique advantages not found in the reviewed literature [36,37]. It facilitated the visualization of real-scale models at predefined positions, which is a feature that had not been previously explored. Furthermore, the system enabled precise model placement through georeferencing, eliminating the need for markers [38] or additional objects [35].
This research underscores the potential of the adopted strategy as a viable alternative for the visualization and analysis of architectural projects using UAV-mediated AR. It presents a early study that could be further expanded to provide to the real estate market, offering an AR visualization of larger-scale buildings. Moreover, this combination opens up new possibilities for early error detection in designs, enabling advanced on-site model visualization.
However, the developed system for the Windows platform had limitations in terms of UAV control during flight and the execution of programmed flights, which had been achieved in previous research [35,37,38]. These limitations were observed within the context of the utilized resources, including the Mavic Air UAV, DJI SDK for Windows, Unity engine, and Microsoft Visual Studio. Nonetheless, it should be noted that other UAV models compatible with the employed SDK, such as Mavic 2 Pro, Mavic 2 Zoom, Mavic 2 Enterprise, and Phantom 4 Pro v2, may yield different results. Conducting tests with UASs that have superior configurations to the Mavic Air could validate the functionality of the UploadMission() function and ensure the stability of image updates after successive flights.
The application of the extended Kalman filter (EKF) [51] algorithm for UAV positioning estimation through VIO could not be examined in this study due to the unavailability of raw sensor data from the UAV through the DJI API. Nevertheless, despite the inability to access raw accelerometer and gyroscope data, the native VIO algorithm provided by the DJI API ensured consistency in displaying the position of the virtual model relative to the aircraft. Through the native VIO, it was possible to check the UAV’s position and elevation in real time. Consequently, the model was consistently shown close to the ground, and upon the aircraft’s takeoff, the AR system displayed the model from the perspective corresponding to the aircraft’s position.
5. Conclusions
This research was based on the premise that it would be feasible to visualize an AR model through real-time frames captured by a georeferenced UAS. With this objective, a system was developed that integrates information from the UAS with the georeferenced architectural model. The conducted evaluations have provided evidence to support this possibility.
Therefore, this study represents an advancement in the concurrent utilization of AR and UASs. The visualization of a house model in AR was achieved using real-time imagery captured by the UAS, eliminating the need for markers. This research specifically addressed architectural visualization; however, this type of integration of AR with UAVs could be expanded to other potential applications, such as drainage systems, underground systems, and historic reconstruction.
However, it is important to note that the DJI SDK for Windows, which was utilized in this research, has not received any updates or bug fixes since September 2019 [82]. This lack of ongoing development and the absence of new features hinder the progress of new solutions on the Windows platform. Furthermore, UAV models released by DJI after 2020 are not compatible with this SDK. The limitations of the API, particularly the inability to control the flight of the UAS due to resource constraints, further prevent the system’s continued development and restrict its potential.
To enable the community to contribute to the project’s continuity and enhancement, the application’s source code has been made available on the GitHub platform [83]. The code is distributed under the Creative Commons (CC BY-NC-SA) license, enabling reusers to distribute, remix, adapt, and build upon the material in any medium or format for noncommercial purposes only provided that attribution is given to the creator.
Due to a communication bug in the DJI API for Windows, the UAV did not follow the programmed path. Despite this, it successfully displayed the building model in AR within the real-world environment. Nevertheless, this article contributes to the critical mass on the subject by describing the steps and strategies adopted to integrate UAVs with AR, discussing their limitations, and suggesting possible solutions to the issue observed in the research.
For future work, it is recommended to explore the development of the system on a mobile platform. Mobile SDKs generally offer regular updates, favoring the development of integrated systems with UAVs by improving performance, adding new functionalities, enhancing security and sensor integration, and, most importantly, fixing bugs found in previous versions. The implementation of a mobile SDK could enable the concurrent use of UASs remote control while ensuring an appropriate system response, enhancing the feasibility and commercial viability of such applications. Additionally, the investigation of alternative UAV models may yield more efficient results in terms of accuracy, precision, and system update frequency. To address positioning errors caused by delays in the imagery provided by the UAS, the implementation of visual odometry based on the generated frames should be considered.
Author Contributions
Conceptualization, João Paulo Franco Assumpção and Ana Regina Mizrahy Cuperschmid; Methodology, João Paulo Franco Assumpção and Ana Regina Mizrahy Cuperschmid; Software, João Paulo Franco Assumpção; Validation, João Paulo Franco Assumpção; Formal Analysis, João Paulo Franco Assumpção and Ana Regina Mizrahy Cuperschmid; Investigation, João Paulo Franco Assumpção; Writing–Original Draft Preparation, João Paulo Franco Assumpção and Ana Regina Mizrahy Cuperschmid; Writing–Review & Editing, João Paulo Franco Assumpção and Ana Regina Mizrahy Cuperschmid; Supervision, Ana Regina Mizrahy Cuperschmid. All authors have read and agreed to the published version of the manuscript.
Funding
This research received no external funding.
Data Availability Statement
Dataset available on request from the authors.
Conflicts of Interest
The authors declare no conflict of interest.
References
- Martinez, J.G.; Gheisari, M.; Alarcón, L.F. UAV Integration in Current Construction Safety Planning and Monitoring Processes: Case Study of a High-Rise Building Construction Project in Chile. J. Manag. Eng. 2020, 36, 05020005. [Google Scholar] [CrossRef]
- de Melo, R.R.S.; Costa, D.B. Integrating resilience engineering and UAS technology into construction safety planning and control. Eng. Constr. Archit. Manag. 2019, 26, 2705–2722. [Google Scholar] [CrossRef]
- Alizadehsalehi, S.; Yitmen, I.; Celik, T.; Arditi, D. The effectiveness of an integrated BIM/UAV model in managing safety on construction sites. Int. J. Occup. Saf. Ergon. JOSE 2018, 26, 829–844. [Google Scholar] [CrossRef] [PubMed]
- Rahmatov, N.; Baek, H. RIS-carried UAV communication: Current research, challenges, and future trends. ICT Express 2023, 9, 961–973. [Google Scholar] [CrossRef]
- Feroz, S.; Dabous, S.A. UAV-Based Remote Sensing Applications for Bridge Condition Assessment. Remote Sens. 2021, 13, 1809. [Google Scholar] [CrossRef]
- Erkan, S.; Kandemir, M.; Giger, G. Advanced task assignment for unmanned combat aerial vehicles targeting cost efficiency and survivability. In Proceedings of the 46th AIAA Aerospace Sciences Meeting and Exhibit, Reno, NV, USA, 7–10 January 2008. [Google Scholar] [CrossRef]
- Dabetwar, S.; Kulkarni, N.N.; Angelosanti, M.; Niezrecki, C.; Sabato, A. Sensitivity analysis of unmanned aerial vehicle-borne 3D point cloud reconstruction from infrared images. J. Build. Eng. 2022, 58, 105070. [Google Scholar] [CrossRef]
- de Ferri, L.; Santagati, C.; Catinoto, M.; Tesser, E.; di San Lio, E.M.; Pojana, G. A multi-technique characterization study of building materials from the Exedra of S. Nicolò l’Arena in Catania (Italy). J. Build. Eng. 2019, 23, 377–387. [Google Scholar] [CrossRef]
- Bernal, A.; Muñoz, C.; Sáez, A.; Serrano-López, R. Suitability of the Spanish Open Public Cartographic Resources for BIM Site Modeling. PFG-J. Photogramm. Remote Sens. Geoinf. Sci. 2021, 89, 505–517. [Google Scholar] [CrossRef]
- Berrett, B.E.; Vernon, C.A.; Beckstrand, H.; Pollei, M.; Markert, K.; Franke, K.W.; Hedengren, J.D. Large-scale reality modeling of a university campus using combined uav and terrestrial photogrammetry for historical preservation and practical use. Drones 2021, 5, 136. [Google Scholar] [CrossRef]
- Cogima, C.K.; Nascimento, R.V.C.; Paiva, P.V.V.; Carvalho, M.A.G.; Dezen-Kempter, E. Scan-to-HBIM aplicado à igreja da Pampulha de Oscar Niemeyer. Gest ao E Tecnol. De Proj. 2020, 15, 117–134. [Google Scholar] [CrossRef]
- Dezen-Kempter, E.; da Silva, L.H.G.; Mendes, L.P.D.; de Campos, M.F.; Pascual, A.C.P.M.; de Lima, F.B.; Martins, G.; Custódio, V.B.; Molina Junior, V.E. Historical District Information Modeling (HDIM): HBIM e SIG na documentação de sítios históricos. In Proceedings of the Encontro Brasileiro de Modelagem da Informação da Construção e Patrimônio Cultural, São Carlos, Brazil, 5–6 December 2019; pp. 74–82. [Google Scholar]
- Fatchurohman, H.; Handayani, W. Coastal hazards mapping using high-resolution UAV image and DEM. A Case study in Siung Beach, Gunungkidul, Indonesia. IOP Conf. Ser. Earth Environ. Sci. 2022, 1039, 1–11. [Google Scholar] [CrossRef]
- Gao, S.; Gan, S.; Yuan, X.; Bi, R.; Li, R.; Hu, L.; Luo, W. Experimental study on 3D measurement accuracy detection of low altitude uav for repeated observation of an invariant surface. Processes 2022, 10, 4. [Google Scholar] [CrossRef]
- Gspurning, J.; Sulzer, W.; Held, D.; Landl, N. Surveying 3D Data as Basis of a HBIM for the Management of Cultural Heritage Objects. Balt. J. Mod. Comput. 2022, 10, 776–783. [Google Scholar] [CrossRef]
- Iheaturu, C.; Okolie, C.; Ayodele, E.; Egogo-Stanley, A.; Musa, S.; Speranza, C.I. A simplified structure-from-motion photogrammetry approach for urban development analysis. Remote Sens. Appl. Soc. Environ. 2022, 28, 100850. [Google Scholar] [CrossRef]
- Keyvanfar, A.; Shafaghat, A.; Rosley, M.S. Performance comparison analysis of 3D reconstruction modeling software in construction site visualization and mapping. Int. J. Archit. Comput. 2022, 20, 453–475. [Google Scholar] [CrossRef]
- Liang, Y.; Fan, X.; Yang, Y.; Li, D.; Cui, T. Oblique View Selection for Efficient and Accurate Building Reconstruction in Rural Areas Using Large-Scale UAV Images. Drones 2022, 6, 175. [Google Scholar] [CrossRef]
- Liu, S.; Jiang, S.; Liu, Y.; Xue, W.; Guo, B. Efficient SfM for Large-Scale UAV Images Based on Graph-Indexed BoW and Parallel-Constructed BA Optimization. Remote Sens. 2022, 14, 5619. [Google Scholar] [CrossRef]
- Martinez, J.G.; Albeaino, G.; Gheisari, M.; Volkmann, W.; Alarcón, L.F. UAS Point Cloud Accuracy Assessment Using Structure from Motion–Based Photogrammetry and PPK Georeferencing Technique for Building Surveying Applications. J. Comput. Civ. Eng. 2021, 35, 1–15. [Google Scholar] [CrossRef]
- Sarhan, H.R.; Abed, F.M. The Feasibility of Using UAV Structure from Motion Photogrammetry to Extract HBIM of the Great Ziggurat of UR. Iraqi J. Sci. 2021, 62, 4518–4528. [Google Scholar] [CrossRef]
- Taddia, Y.; González-García, L.; Zambello, E.; Pellegrinelli, A. Quality assessment of photogrammetric models for façade and building reconstruction using dji phantom 4 rtk. Remote Sens. 2020, 12, 3144. [Google Scholar] [CrossRef]
- Teng, Z.; Li, C.; Zhao, W.; Wang, Z.; Li, R.; Zhang, L.; Song, Y. Extraction and Analysis of Spatial Feature Data of Traditional Villages Based on the Unmanned Aerial Vehicle (UAV) Image. Genet. Res. 2022, 2022, 4663740. [Google Scholar] [CrossRef]
- Kang, J.; Kim, D.; Lee, C.; Kang, J.; Kim, D. Efficiency Study of Combined UAS Photogrammetry and Terrestrial LiDAR in 3D Modeling for Maintenance and Management of Fill Dams. Remote Sens. 2023, 15, 2026. [Google Scholar] [CrossRef]
- Saleem, M.R.; Mayne, R.; Napolitano, R. Analysis of gaze patterns during facade inspection to understand inspector sense-making processes. Sci. Rep. 2023, 13, 2929. [Google Scholar] [CrossRef] [PubMed]
- Tan, Y.; Li, G.; Cai, R.; Ma, J.; Wang, M. Mapping and modelling defect data from UAV captured images to BIM for building external wall inspection. Autom. Constr. 2022, 139, 104284. [Google Scholar] [CrossRef]
- Irizarry, J.; Gheisari, M.; Williams, G.; Roper, K. Ambient intelligence environments for accessing building information: A healthcare facility management scenario. Facilities 2014, 32, 120–138. [Google Scholar] [CrossRef]
- Jofré-briceño, C.; Rivera, F.M.L.; Atencio, E.; Herrera, R.F. Implementation of facility management for port infrastructure through the use of uavs, photogrammetry and bim. Sensors 2021, 21, 6686. [Google Scholar] [CrossRef]
- Ruiz, R.D.B.; Lordsleem, A.C.; Rocha, J.H.A.; Irizarry, J. Unmanned aerial vehicles (UAV) as a tool for visual inspection of building facades in AEC+FM industry. Constr. Innov. 2022, 22, 1155–1170. [Google Scholar] [CrossRef]
- Ribeiro, D.; Santos, R.; Shibasaki, A.; Montenegro, P.; Carvalho, H.; Calçada, R. Remote inspection of RC structures using unmanned aerial vehicles and heuristic image processing. Eng. Fail. Anal. 2020, 117, 104813. [Google Scholar] [CrossRef]
- Li, Y.; Liu, C. Applications of multirotor drone technologies in construction management. Int. J. Constr. Manag. 2019, 19, 401–412. [Google Scholar] [CrossRef]
- Moore, J.; Tadinada, H.; Kirsche, K.; Perry, J.; Remen, F.; Tse, Z.T.H. Facility inspection using UAVs: A case study in the University of Georgia campus. Int. J. Remote Sens. 2018, 39, 7189–7200. [Google Scholar] [CrossRef]
- Zhou, F.; Wu, Y.; Sun, H.; Chu, Z. UAV-Enabled Mobile Edge Computing: Offloading Optimization and Trajectory Design. In Proceedings of the 2018 IEEE International Conference on Communications (ICC), Kansas City, MO, USA, 20–24 May 2018; pp. 1–6. [Google Scholar] [CrossRef]
- Arshad, S.; Akinade, O.; Bilal, M.; Bello, S. Computer vision and IoT research landscape for health and safety management on construction sites. J. Build. Eng. 2023, 76, 107049. [Google Scholar] [CrossRef]
- Kikuchi, N.; Fukuda, T.; Yabuki, N. Future landscape visualization using a city digital twin: Integration of augmented reality and drones with implementation of 3D model-based occlusion handling. J. Comput. Des. Eng. 2022, 9, 837–856. [Google Scholar] [CrossRef]
- Sreeram, S.; Nisha, K.K.; Jayakrishnan, R. Virtual Design Review and Planning Using Augmented Reality and Drones. In Proceedings of the 2nd International Conference on Intelligent Computing and Control Systems, ICICCS 2018, Madurai, India, 14–15 June 2018; pp. 915–918. [Google Scholar] [CrossRef]
- Yan, L.; Fukuda, T.; Yabuki, N. Intergrating UAV development technology with augmented reality toward landscape tele-simulation. In Intelligent and Informed—Proceedings of the 24th International Conference on Computer-Aided Architectural Design Research in Asia, CAADRIA 2019, Wellington, New Zealand, 15–18 April 2019; Schnabel, M.A., Fukuda, T.H.M.H., Eds.; The Association for Computer-Aided Architectural Design Research in Asia (CAADRIA): Wellington, New Zealand, 2019; Volume 1, pp. 423–432. [Google Scholar] [CrossRef]
- Wen, M.C.; Kang, S.C. Augmented reality and unmanned aerial vehicle assist in construction management. In Proceedings of the 2014 International Conference on Computing in Civil and Building Engineering, Orlando, FL, USA, 23–25 June 2014; American Society of Civil Engineers (ASCE): Reston, VA, USA, 2014; pp. 1570–1577. [Google Scholar] [CrossRef]
- Peddie, J. Augmented Reality: Where We Will All Live, 1st ed.; Springer International Publishing: Tiburon, CA, USA, 2017. [Google Scholar] [CrossRef]
- Kipper, G.; Rampolla, J. Augmented Reality: An Emerging Technologies Guide to AR; Elsevier Inc.: Waltham, MA, USA, 2012. [Google Scholar]
- Kipper, G. Chapter 2—The Types of Augmented Reality. In Augmented Reality; Kipper, G., Ed.; Syngress: Boston, MA, USA, 2013; pp. 29–50. [Google Scholar] [CrossRef]
- Wohlgenannt, I.; Simons, A.; Stieglitz, S. Virtual Reality. Bus. Inf. Syst. Eng. 2020, 62, 455–461. [Google Scholar] [CrossRef]
- Efkleidou, K.; Kaimaris, D.; Roustanis, T.; Patias, P.; Andreou, S.; Klimantakis, K.; Karolos, I.A.; Pappa, M.; Kouidis, N. Smart Eye: An Application for in Situ Accessibility to “Invisible” Heritage Sites. J. Comput. Appl. Archaeol. 2022, 5, 286–298. [Google Scholar] [CrossRef]
- Irizarry, J.; Gheisari, M.; Williams, G.; Walker, B.N. InfoSPOT: A mobile Augmented Reality method for accessing building information through a situation awareness approach. Autom. Constr. 2012, 33, 11–23. [Google Scholar] [CrossRef]
- Dini, G.; Mura, M.D. Application of Augmented Reality Techniques in Through-life Engineering Services. Procedia CIRP 2015, 38, 14–23. [Google Scholar] [CrossRef]
- Aureliano Júnior, M.J.; Peixoto, I.A.; Cyrino, G.F.; Santos Peres, I.C.D.; Cardoso, A.; Lamounier Junior, E.A.; De Lima, G.F. Mobile application to support interventions in electric power substations with augmented reality techniques and BIM. In Proceedings of the 2018 20th Symposium on Virtual and Augmented Reality, SVR 2018, Foz do Iguaçu, Brazil, 28–30 October 2018; Institute of Electrical and Electronics Engineers, Inc.: Piscataway, NJ, USA, 2018; pp. 243–247. [Google Scholar] [CrossRef]
- Cardoso, A.; do Santos Peres, I.C.; Lamounier, E.; Lima, G.; Miranda, M.; Moraes, I. Associating holography techniques with BIM practices for electrical substation design. In Proceedings of the Advances in Intelligent Systems and Computing, Los Angeles, CA, USA, 17–21 July 2018; Volume 599, pp. 37–47. [Google Scholar] [CrossRef]
- Guinness World Records. Largest Augmented Reality Mark|Guinness World Records. 2010. Available online: https://www.guinnessworldrecords.com/world-records/largest-augmented-reality-mark (accessed on 15 August 2024).
- Martines, F. A maior realidade aumentada do mundo-Link-Estadão. 2010. Available online: https://www.estadao.com.br/link/a-maior-realidade-aumentada-do-mundo/ (accessed on 15 August 2024).
- Yano, C. Construtora cria maior projeto de realidade aumentada do mundo|Exame. 2010. Available online: https://exame.com/tecnologia/construtora-cria-maior-projeto-realidade-aumentada-mundo-574938/ (accessed on 15 August 2024).
- Bloesch, M.; Omari, S.; Hutter, M.; Siegwart, R. Robust visual inertial odometry using a direct EKF-based approach. In Proceedings of the IEEE International Conference on Intelligent Robots and Systems, Hamburg, Germany, 28 September–2 October 2015; Institute of Electrical and Electronics Engineers Inc.: Piscataway, NJ, USA, 2015; pp. 298–304. [Google Scholar] [CrossRef]
- Bargshady, N.; Alsindi, N.A.; Pahlavan, K.; Ye, Y.; Akgul, F.O. Bounds on performance of hybrid WiFi-UWB cooperative RF localization for robotic applications. In Proceedings of the 2010 IEEE 21st International Symposium on Personal, Indoor and Mobile Radio Communications Workshops, Istanbul, Turkey, 26–30 September 2010; pp. 277–282. [Google Scholar] [CrossRef]
- Oliveira, L.; Almeida, L. RF-based Relative position estimation in mobile ad-hoc networks with confidence regions. In Lecture Notes in Computer Science; Springer: Berlin/Heidelberg, Germany, 2015; Volume 8992, pp. 383–394. [Google Scholar] [CrossRef]
- Ran, L.; Zhang, Y.; Yang, T.; Chen, T. Autonomous near ground quadrone navigation with uncalibrated spherical images using convolutional neural networks. In Proceedings of the MoMM ’16: Proceedings of the 14th International Conference on Advances in Mobile Computing and Multi Media, Singapore 28–30 November 2016; pp. 342–347. [CrossRef]
- Li, Z.M.; Zhao, J.M. Application of direction and monoplus tracking in “communication on the move” (COTM) of vehicle. Wuhan Ligong Daxue Xuebao/J. Wuhan Univ. Technol. 2009, 31, 103–105. [Google Scholar] [CrossRef]
- Kunhoth, J.; Karkar, A.; Al-Maadeed, S.; Al-Ali, A. Indoor positioning and wayfinding systems: A survey. Hum.-Centric Comput. Inf. Sci. 2020, 10, 18. [Google Scholar] [CrossRef]
- Shewail, A.S.; Elsayed, N.A.; Zayed, H.H. Survey of indoor tracking systems using augmented reality. IAES Int. J. Artif. Intell. 2023, 12, 402–414. [Google Scholar] [CrossRef]
- Shewail, A.S.; Zayed, H.H.; Elsayed, N.A.M. Real-time indoor tracking for augmented reality using computer vision technique. IAES Int. J. Artif. Intell. 2024, 13, 1843–1855. [Google Scholar] [CrossRef]
- Dudek, G.; Jenkin, M. Computational Principles of Mobile Robotics, 2nd ed.; Cambridge University Press: Cambridge, UK, 2010. [Google Scholar] [CrossRef]
- Siegwart, R.; Nourbakhsh, I.R.; Scaramuzza, D. Introduction to Autonomous Mobile Robots, 2nd ed.; Intelligent Robotics and Autonomous Agents Series; The MIT Press: Cambridge, MA, USA, 2011. [Google Scholar]
- Zheng, J.; Qi, M.; Xiang, K.; Pang, M. IMU performance analysis for a pedestrian tracker. In Lecture Notes in Computer Science; LNAI; Springer: Berlin/Heidelberg, Germany, 2017; Volume 10462, pp. 494–504. [Google Scholar] [CrossRef]
- Kajánek, P.; Kopáčik, A.; Erdélyi, J.; Kyrinovič, P. Adaptive Kalman Filter for IMU and Optical Incremental Sensor Fusion. In Springer Proceedings in Earth and Environmental Sciences; Springer: Berlin/Heidelberg, Germany, 2021; pp. 270–282. [Google Scholar] [CrossRef]
- Suvorkin, V.; Garcia-Fernandez, M.; González-Casado, G.; Li, M.; Rovira-Garcia, A. Assessment of Noise of MEMS IMU Sensors of Different Grades for GNSS/IMU Navigation. Sensors 2024, 24, 1953. [Google Scholar] [CrossRef] [PubMed]
- Gersdorf, B.; Frese, U. A Kalman filter for odometry using a wheel mounted inertial sensor. In Proceedings of the 10th International Conference on Informatics in Control, Automation and Robotics, ICINCO 2013, Reykjavík, Iceland, 29–31 July 2013; Volume 1, pp. 388–395. [Google Scholar]
- Kabata, W.; Vitorello, I. Alternative configurations for fluxgate magnetometers with amorphous cores; [Configurações alternativas para magnetômetros “fluxgate” com núcleo amorfo]. Rev. Bras. De Geofis. 2007, 25, 159–169. [Google Scholar]
- TDK. IMU (Inertial Measurement Unit)—Product Overview—Tech Library—TDK Product Center. Available online: https://product.tdk.com/en/techlibrary/productoverview/imu.html (accessed on 15 August 2024).
- Fahlstrom, P.G.; Gleason, T.J. Introduction to UAV Systems, 4th ed.; Wiley: Chichester, UK, 2012. [Google Scholar]
- Lu, Y. Positioning, Coordinate System, and Time Standard. Navig. Sci. Technol. 2021, 10, 1–35. [Google Scholar] [CrossRef]
- Soni, R.; Gajjar, S.; Upadhyay, M.; Fataniya, B. Software Tools for Global Navigation Satellite System. Smart Innov. Syst. Technol. 2021, 195, 413–419. [Google Scholar] [CrossRef]
- Skrypnik, O.N. Landing Systems Based on Satellite Navigation Systems. In Springer Aerospace Technology; Springer: Berlin/Heidelberg, Germany, 2019; pp. 167–201. [Google Scholar] [CrossRef]
- Cornwall, M. Where on Earth am I?: Global navigation satellite systems. Meas. Control 2008, 41, 174–178. [Google Scholar] [CrossRef]
- Navigation and Timing National Coordination Office for Space-Based Positioning. GPS.gov: Space Segment. Available online: https://www.gps.gov/systems/gps/space/ (accessed on 15 August 2024).
- National Oceanic and Atmospheric Administration. The Global Positioning System: Global Positioning Tutorial. 2021. Available online: https://oceanservice.noaa.gov/education/tutorial_geodesy/geo09_gps.html (accessed on 12 July 2024).
- Hsiung, J.; Hsiao, M.; Westman, E.; Valencia, R.; Kaess, M. Information Sparsification in Visual-Inertial Odometry. In Proceedings of the IEEE International Conference on Intelligent Robots and Systems, Madrid, Spain, 1–5 October 2018; Institute of Electrical and Electronics Engineers Inc.: Piscataway, NJ, USA, 2018; pp. 1146–1153. [Google Scholar] [CrossRef]
- Klein, G.; Murray, D. Parallel Tracking and Mapping for Small AR Workspaces. In Proceedings of the 2007 6th IEEE and ACM International Symposium on Mixed and Augmented Reality, Nara, Japan, 13–16 November 2007; IEEE: Piscataway, NJ, USA, 2007; pp. 1–10. [Google Scholar] [CrossRef]
- Engel, J.; Koltun, V.; Cremers, D. Direct Sparse Odometry. arXiv 2016, arXiv:1607.02565. [Google Scholar] [CrossRef]
- Federal Register. Operation and Certification of Small Unmanned Aircraft Systems. 2016. Available online: https://www.federalregister.gov/documents/2016/06/28/2016-15079/operation-and-certification-of-small-unmanned-aircraft-systems (accessed on 15 August 2024).
- DJI. DJI Developer—Windows SDK. Available online: https://developer.dji.com/windows-sdk/ (accessed on 15 August 2024).
- Mapbox. Maps, Geocoding, Navigation APIs and SDKs. Available online: https://www.mapbox.com/ (accessed on 15 August 2024).
- Pintos, P. The Cutting-Edge House/PAG Pracownia Architektury Glowacki|ArchDaily. Available online: https://www.archdaily.com/935142/the-cutting-edge-house-pag-pracownia-architektury-glowacki (accessed on 20 July 2024).
- An, H.S. At Waypoint Mission, Upload Mission Is Finished Incompletely. Available online: https://github.com/dji-sdk/Windows-SDK/issues/35 (accessed on 15 August 2024).
- DJI. DJI Windows SDK. Available online: https://github.com/dji-sdk/Windows-SDK (accessed on 15 August 2024).
- Assumpção, J.P.F. GitHub—jpassumpcao/Arch-View: AR Architectural Visualization by Drone Using UWP and Unity. Available online: https://github.com/jpassumpcao/Arch-View (accessed on 15 August 2024).
Disclaimer/Publisher’s Note: The statements, opinions and data contained in all publications are solely those of the individual author(s) and contributor(s) and not of MDPI and/or the editor(s). MDPI and/or the editor(s) disclaim responsibility for any injury to people or property resulting from any ideas, methods, instructions or products referred to in the content. |
© 2024 by the authors. Published by MDPI on behalf of the International Society for Photogrammetry and Remote Sensing. Licensee MDPI, Basel, Switzerland. This article is an open access article distributed under the terms and conditions of the Creative Commons Attribution (CC BY) license (https://creativecommons.org/licenses/by/4.0/).










