Using a Cost-Distance Time-Geographic Approach to Identify Red Deer Habitat Use in Banff National Park, Alberta, Canada
Abstract
1. Introduction
2. Background
2.1. Voxels and Space–Time Prisms
2.2. A Cost-Distance-Based, Probabilistic Voxel Space–Time Prism
2.3. The Ya Ha Tinda Red Deer Herd
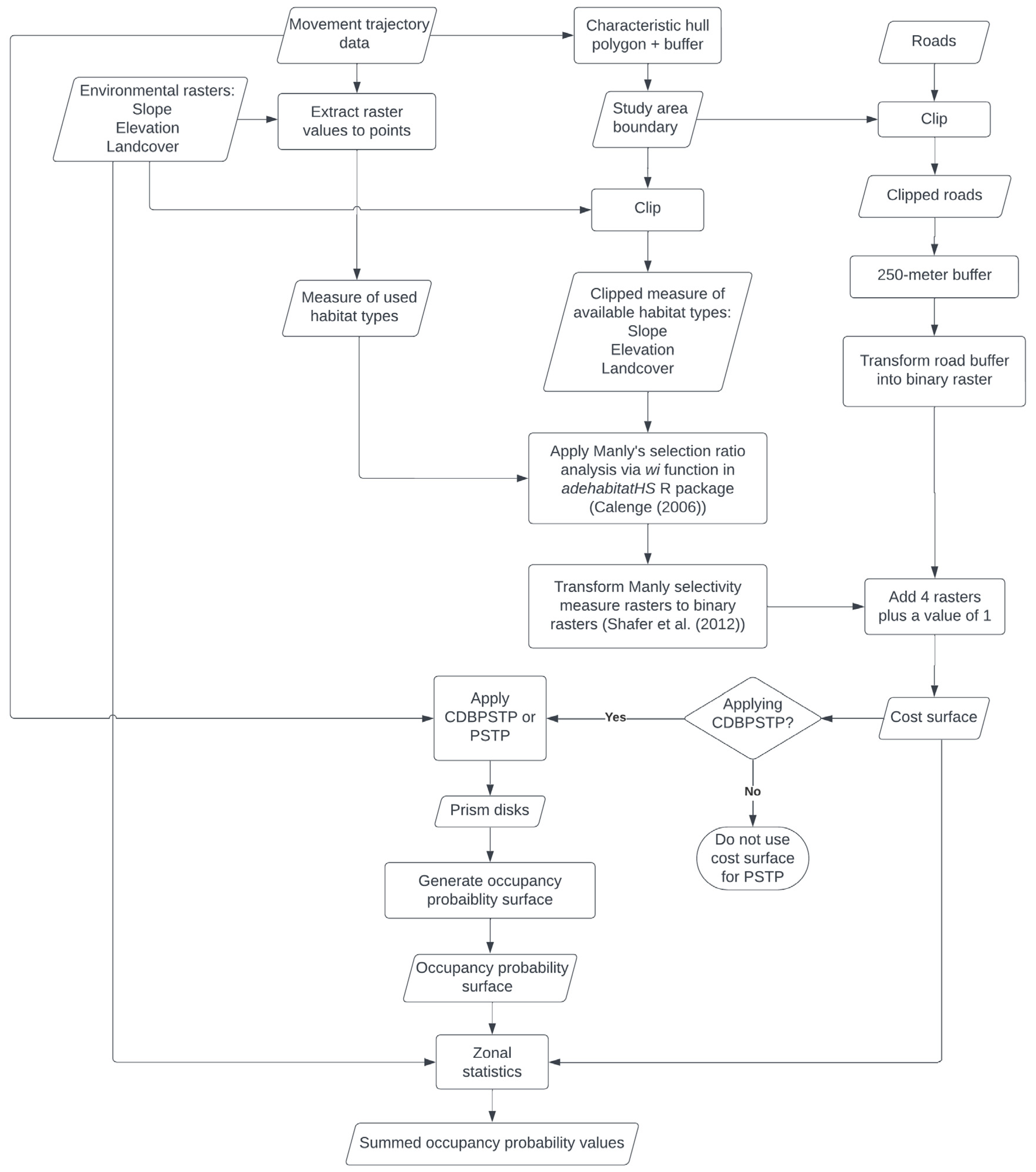
3. Methods
3.1. Red Deer Trajectories and Study Area Context

3.2. Cost Surface Development Process
3.3. Applying CDBPSTP and PSTP to Red Deer Trajectories
4. Results
4.1. Results of the wi Function
4.2. Results of the CDBPSTP Approach
5. Discussion
5.1. Methodological Distinctions of CDBPSTP
5.2. Impacts of Home Range Estimation on CDBPSTP
5.3. Limitations
Supplementary Materials
Author Contributions
Funding
Data Availability Statement
Conflicts of Interest
References
- Loraamm, R.; Anderson, J.; Burch, C. Identifying Road Avoidance Behavior Using Time-Geography for Red Deer in Banff National Park, Alberta, Canada. Trans. GIS 2021, 25, 1331–1346. [Google Scholar] [CrossRef]
- Loraamm, R.W.; Goodenough, K.S.; Burch, C.; Davenport, L.C.; Haugaasen, T. A Time-Geographic Approach to Identifying Daily Habitat Use Patterns for Amazonian Black Skimmers. Appl. Geogr. 2020, 118, 102189. [Google Scholar] [CrossRef]
- Loraamm, R.W. Incorporating Behavior into Animal Movement Modeling: A Constrained Agent-Based Model for Estimating Visit Probabilities in Space-Time Prisms. Int. J. Geogr. Inf. Sci. 2020, 34, 1607–1627. [Google Scholar] [CrossRef]
- Burt, W.H. Territoriality and Home Range Concepts as Applied to Mammals. J. Mammal. 1943, 24, 346–352. [Google Scholar] [CrossRef]
- Worton, B.J. A Review of Models of Home Range for Animal Movement. Ecol. Model. 1987, 38, 277–298. [Google Scholar] [CrossRef]
- Worton, B.J. Using Monte Carlo Simulation to Evaluate Kernel-Based Home Range Estimators. J. Wildl. Manag. 1995, 59, 794–800. [Google Scholar] [CrossRef]
- Benhamou, S.; Riotte-Lambert, L. Beyond the Utilization Distribution: Identifying Home Range Areas That Are Intensively Exploited or Repeatedly Visited. Ecol. Model. 2012, 227, 112–116. [Google Scholar] [CrossRef]
- Khosravifard, S.; Skidmore, A.K.; Naimi, B.; Venus, V.; Muñoz, A.R.; Toxopeus, A.G. Identifying Birds’ Collision Risk with Wind Turbines Using a Multidimensional Utilization Distribution Method. Wildl. Soc. Bull. 2020, 44, 191–199. [Google Scholar] [CrossRef]
- Kranstauber, B.; Kays, R.; LaPoint, S.D.; Wikelski, M.; Safi, K. A Dynamic Brownian Bridge Movement Model to Estimate Utilization Distributions for Heterogeneous Animal Movement. J. Anim. Ecol. 2012, 81, 738–746. [Google Scholar] [CrossRef] [PubMed]
- Cagnacci, F.; Boitani, L.; Powell, R.A.; Boyce, M.S. Animal Ecology Meets GPS-Based Radiotelemetry: A Perfect Storm of Opportunities and Challenges. Philos. Trans. R. Soc. B Biol. Sci. 2010, 365, 2157–2162. [Google Scholar] [CrossRef]
- Dodge, S.; Weibel, R.; Ahearn, S.C.; Buchin, M.; Miller, J.A. Analysis of Movement Data. Int. J. Geogr. Inf. Sci. 2016, 30, 825–834. [Google Scholar] [CrossRef]
- Long, J.; Nelson, T. Home Range and Habitat Analysis Using Dynamic Time Geography. J. Wildl. Manag. 2015, 79, 481–490. [Google Scholar] [CrossRef]
- Farley, S.S.; Dawson, A.; Goring, S.J.; Williams, J.W. Situating Ecology as a Big-Data Science: Current Advances, Challenges, and Solutions. BioScience 2018, 68, 563–576. [Google Scholar] [CrossRef]
- Kays, R.; Davidson, S.C.; Berger, M.; Bohrer, G.; Fiedler, W.; Flack, A.; Hirt, J.; Hahn, C.; Gauggel, D.; Russell, B.; et al. The Movebank System for Studying Global Animal Movement and Demography. Methods Ecol. Evol. 2022, 13, 419–431. [Google Scholar] [CrossRef]
- Qian, C.; Yi, C.; Cheng, C.; Pu, G.; Wei, X.; Zhang, H. GeoSOT-Based Spatiotemporal Index of Massive Trajectory Data. ISPRS Int. J. Geo-Inf. 2019, 8, 284. [Google Scholar] [CrossRef]
- Wang, D.; Miwa, T.; Morikawa, T. Big Trajectory Data Mining: A Survey of Methods, Applications, and Services. Sensors 2020, 20, 4571. [Google Scholar] [CrossRef] [PubMed]
- Hägerstrand, T. What about People in Regional Science? Pap. Reg. Sci. 1970, 24, 7–24. [Google Scholar] [CrossRef]
- Miller, H.J. A Measurement Theory for Time Geography. Geogr. Anal. 2005, 37, 17–45. [Google Scholar] [CrossRef]
- Miller, H.J. Time Geography and Space-Time Prism. In International Encyclopedia of Geography: People, the Earth, Environment and Technology; Richardson, D., Castree, N., Goodchild, M.F., Kobayashi, A., Liu, W., Marston, R.A., Eds.; John Wiley & Sons, Ltd.: Oxford, UK, 2017; pp. 1–19. ISBN 978-0-470-65963-2. [Google Scholar]
- Loraamm, R.W.; Downs, J.A.; Lamb, D. A Time-Geographic Approach to Quantifying Wildlife–Road Interactions. Trans. GIS 2019, 23, 70–86. [Google Scholar] [CrossRef]
- Winter, S.; Yin, Z.-C. The Elements of Probabilistic Time Geography. Geoinformatica 2011, 15, 417–434. [Google Scholar] [CrossRef]
- Loraamm, R.; Downs, J.; Anderson, J.; Lamb, D.S. PySTPrism: Tools for Voxel-Based Space–Time Prisms. SoftwareX 2020, 12, 100499. [Google Scholar] [CrossRef]
- Downs, J.A.; Horner, M.W.; Hyzer, G.; Lamb, D.; Loraamm, R. Voxel-Based Probabilistic Space-Time Prisms for Analysing Animal Movements and Habitat Use. Int. J. Geogr. Inf. Sci. 2014, 28, 875–890. [Google Scholar] [CrossRef]
- Song, Y.; Miller, H.J. Simulating Visit Probability Distributions within Planar Space-Time Prisms. Int. J. Geogr. Inf. Sci. 2014, 28, 104–125. [Google Scholar] [CrossRef]
- Downs, J.A.; Lamb, D.; Hyzer, G.; Loraamm, R.; Smith, Z.J.; O’Neal, B.M. Quantifying Spatio-Temporal Interactions of Animals Using Probabilistic Space–Time Prisms. Appl. Geogr. 2014, 55, 1–8. [Google Scholar] [CrossRef]
- Kuijpers, B.; Miller, H.J.; Neutens, T.; Othman, W. Anchor Uncertainty and Space-Time Prisms on Road Networks. Int. J. Geogr. Inf. Sci. 2010, 24, 1223–1248. [Google Scholar] [CrossRef]
- Kuijpers, B.; Othman, W. The Geometry of Space-Time Prisms with Uncertain Anchors. Int. J. Geogr. Inf. Sci. 2017, 31, 1722–1748. [Google Scholar] [CrossRef]
- Long, J.A. Kinematic Interpolation of Movement Data. Int. J. Geogr. Inf. Sci. 2016, 30, 854–868. [Google Scholar] [CrossRef]
- Long, J.A.; Nelson, T.A.; Nathoo, F.S. Toward a Kinetic-Based Probabilistic Time Geography. Int. J. Geogr. Inf. Sci. 2014, 28, 855–874. [Google Scholar] [CrossRef]
- Demšar, U.; Long, J.A. Potential Path Volume (PPV): A Geometric Estimator for Space Use in 3D. Mov. Ecol. 2019, 7, 14. [Google Scholar] [CrossRef]
- Long, J.A. Modeling Movement Probabilities within Heterogeneous Spatial Fields. J. Spat. Inf. Sci. 2018, 16, 85–116. [Google Scholar] [CrossRef]
- Miller, H.J.; Bridwell, S.A. A Field-Based Theory for Time Geography. Ann. Assoc. Am. Geogr. 2009, 99, 49–75. [Google Scholar] [CrossRef]
- Kuijpers, B.; Technitis, G. Space-Time Prisms on a Sphere with Applications to Long-Distance Movement. Int. J. Geogr. Inf. Sci. 2020, 34, 1980–2003. [Google Scholar] [CrossRef]
- Ahearn, S.C.; Dodge, S.; Simcharoen, A.; Xavier, G.; Smith, J.L.D. A Context-Sensitive Correlated Random Walk: A New Simulation Model for Movement. Int. J. Geogr. Inf. Sci. 2017, 31, 867–883. [Google Scholar] [CrossRef]
- Loraamm, R.; Downs, J. A Wildlife Movement Approach to Optimally Locate Wildlife Crossing Structures. Int. J. Geogr. Inf. Sci. 2016, 30, 74–88. [Google Scholar] [CrossRef]
- Hebblewhite, M.; Merrill, E. Data from: A Multi-Scale Test of the Forage Maturation Hypothesis in a Partially Migratory Ungulate Population. Movebank Data Repos. 2008. [Google Scholar] [CrossRef]
- Calenge, C. The Package “Adehabitat” for the R Software: A Tool for the Analysis of Space and Habitat Use by Animals. Ecol. Model. 2006, 197, 516–519. [Google Scholar] [CrossRef]
- Manly, B.F.; McDonald, L.; Thomas, D.L.; McDonald, T.L.; Erickson, W.P. Resource Selection by Animals: Statistical Design and Analysis for Field Studies, 2nd ed.; Springer: Dordrecht, The Netherlands, 2002; ISBN 978-0-306-48151-2. [Google Scholar]
- Huisman, O.; Forer, P. Computational Agents and Urban Life Spaces: A Preliminary Realisation of the Time-Geography of Student Lifestyles. In Proceedings of the Proceedings of the Third International Conference on GeoComputation, Bristol, UK, 17-19 September 1998; p. 18. [Google Scholar]
- Zipf, G.K. Human Behavior and the Principle of Least Effort; Addison-Wesley Press: Boston, MA, USA, 1949. [Google Scholar]
- Zeller, K.A.; McGarigal, K.; Whiteley, A.R. Estimating Landscape Resistance to Movement: A Review. Landsc. Ecol. 2012, 27, 777–797. [Google Scholar] [CrossRef]
- Hebblewhite, M.; Merrill, E.; McDermid, G. A Multi-Scale Test of the Forage Maturation Hypothesis in a Partially Migratory Ungulate Population. Ecol. Monogr. 2008, 78, 141–166. [Google Scholar] [CrossRef]
- Hebblewhite, M.; Merrill, E.H.; Morgantini, L.E.; White, C.A.; Allen, J.R.; Bruns, E.; Thurston, L.; Hurd, T.E. Is the Migratory Behavior of Montane Elk Herds in Peril? The Case of Alberta’s Ya Ha Tinda Elk Herd. Wildl. Soc. Bull. 2006, 34, 1280–1294. [Google Scholar] [CrossRef]
- Sachro, L.L.; Strong, W.L.; Gates, C.C. Prescribed Burning Effects on Summer Elk Forage Availability in the Subalpine Zone, Banff National Park, Canada. J. Environ. Manag. 2005, 77, 183–193. [Google Scholar] [CrossRef] [PubMed]
- Ciuti, S.; Muhly, T.B.; Paton, D.G.; McDevitt, A.D.; Musiani, M.; Boyce, M.S. Human Selection of Elk Behavioural Traits in a Landscape of Fear. Proc. R. Soc. B Biol. Sci. 2012, 279, 4407–4416. [Google Scholar] [CrossRef] [PubMed]
- Hebblewhite, M.; Merrill, E.H. Trade-Offs between Predation Risk and Forage Differ between Migrant Strategies in a Migratory Ungulate. Ecology 2009, 90, 3445–3454. [Google Scholar] [CrossRef] [PubMed]
- Meisingset, E.L.; Loe, L.E.; Brekkum, Ø.; Van Moorter, B.; Mysterud, A. Red Deer Habitat Selection and Movements in Relation to Roads. J. Wildl. Manag. 2013, 77, 181–191. [Google Scholar] [CrossRef]
- Middleton, A.D.; Kauffman, M.J.; McWhirter, D.E.; Cook, J.G.; Cook, R.C.; Nelson, A.A.; Jimenez, M.D.; Klaver, R.W. Animal Migration amid Shifting Patterns of Phenology and Predation: Lessons from a Yellowstone Elk Herd. Ecology 2013, 94, 1245–1256. [Google Scholar] [CrossRef] [PubMed]
- Prokopenko, C.M.; Boyce, M.S.; Avgar, T. Characterizing Wildlife Behavioural Responses to Roads Using Integrated Step Selection Analysis. J. Appl. Ecol. 2017, 54, 470–479. [Google Scholar] [CrossRef]
- Downs, J.A.; Horner, M.W. A Characteristic-Hull Based Method for Home Range Estimation. Trans. GIS 2009, 13, 527–537. [Google Scholar] [CrossRef]
- Mohr, C.O. Table of Equivalent Populations of North American Small Mammals. Am. Midl. Nat. 1947, 37, 223–249. [Google Scholar] [CrossRef]
- Natural Resources Canada Data from: Canadian Digital Elevation Model. Contains Information Licensed under the Open Government Licence—Canada. Available online: https://maps.canada.ca/czs/index-en.html (accessed on 21 August 2020).
- Latifovic, R. 2010 Land Cover of Canada. Contains Information Licensed under the Open Government Licence—Canada. Available online: https://open.canada.ca/data/en/dataset/c688b87f-e85f-4842-b0e1-a8f79ebf1133 (accessed on 20 October 2020).
- Statistics Canada Data from: Statistics Canada. Road Network File—2009—Alberta. Contains Information Licensed under the Open Government Licence—Canada. Available online: https://open.canada.ca/data/en/dataset/8f7d56c5-c7ad-4ca0-8a7f-b1e2d0d46e5b (accessed on 20 October 2020).
- Latifovic, R.; Pouliot, D.; Olthof, I. Circa 2010 Land Cover of Canada: Local Optimization Methodology and Product Development. Remote Sens. 2017, 9, 1098. [Google Scholar] [CrossRef]
- Thomas, D.L.; Taylor, E.J. Study Designs and Tests for Comparing Resource Use and Availability. J. Wildl. Manag. 1990, 54, 322–330. [Google Scholar] [CrossRef]
- Shafer, A.B.A.; Northrup, J.M.; White, K.S.; Boyce, M.S.; Côté, S.D.; Coltman, D.W. Habitat Selection Predicts Genetic Relatedness in an Alpine Ungulate. Ecology 2012, 93, 1317–1329. [Google Scholar] [CrossRef]
- Gagnon, J.W.; Theimer, T.C.; Boe, S.; Dodd, N.L.; Schweinsburg, R.E. Traffic Volume Alters Elk Distribution and Highway Crossings in Arizona. J. Wildl. Manag. 2007, 71, 2318–2323. [Google Scholar] [CrossRef]
- Jacobson, S.L.; Bliss-Ketchum, L.L.; Rivera, C.E.; Smith, W.P. A Behavior-based Framework for Assessing Barrier Effects to Wildlife from Vehicle Traffic Volume. Ecosphere 2016, 7, e01345. [Google Scholar] [CrossRef]
- Dumont, A.; Ouellet, J.-P.; Crête, M.; Huot, J. Winter Foraging Strategy of White-Tailed Deer at the Northern Limit of Its Range. Écoscience 2005, 12, 476–484. [Google Scholar] [CrossRef]
- Luccarini, S.; Mauri, L.; Ciuti, S.; Lamberti, P.; Apollonio, M. Red Deer (Cervus Elaphus) Spatial Use in the Italian Alps: Home Range Patterns, Seasonal Migrations, and Effects of Snow and Winter Feeding. Ethol. Ecol. Evol. 2006, 18, 127–145. [Google Scholar] [CrossRef]
- Horne, J.S.; Garton, E.O.; Krone, S.M.; Lewis, J.S. Analyzing Animal Movements Using Brownian Bridges. Ecology 2007, 88, 2354–2363. [Google Scholar] [CrossRef]
- Silva, I.; Crane, M.; Suwanwaree, P.; Strine, C.; Goode, M. Using Dynamic Brownian Bridge Movement Models to Identify Home Range Size and Movement Patterns in King Cobras. PLoS ONE 2018, 13, e0203449. [Google Scholar] [CrossRef] [PubMed]
- Vásquez, R.A.; Ebensperger, L.A.; Bozinovic, F. The Influence of Habitat on Travel Speed, Intermittent Locomotion, and Vigilance in a Diurnal Rodent. Behav. Ecol. 2002, 13, 182–187. [Google Scholar] [CrossRef]
- Calenge, C.; Dufour, A.B. Eigenanalysis of Selection Ratios from Animal Radio-Tracking Data. Ecology 2006, 87, 2349–2355. [Google Scholar] [CrossRef]
- Frair, J.L.; Nielsen, S.E.; Merrill, E.H.; Lele, S.R.; Boyce, M.S.; Munro, R.H.M.; Stenhouse, G.B.; Beyer, H.L. Removing GPS Collar Bias in Habitat Selection Studies. J. Appl. Ecol. 2004, 41, 201–212. [Google Scholar] [CrossRef]
- Burgman, M.A.; Fox, J.C. Bias in Species Range Estimates from Minimum Convex Polygons: Implications for Conservation and Options for Improved Planning. Anim. Conserv. 2003, 6, 19–28. [Google Scholar] [CrossRef]
- Börger, L.; Franconi, N.; De Michele, G.; Gantz, A.; Meschi, F.; Manica, A.; Lovari, S.; Coulson, T. Effects of Sampling Regime on the Mean and Variance of Home Range Size Estimates. J. Anim. Ecol. 2006, 75, 1393–1405. [Google Scholar] [CrossRef]
- Laver, P.N.; Kelly, M.J. A Critical Review of Home Range Studies. J. Wildl. Manag. 2008, 72, 290–298. [Google Scholar] [CrossRef]
- Silverman, B.W. Density Estimation for Statistics and Data Analysis; Chapman and Hall: New York, NY, USA, 1986. [Google Scholar]
- Thakali, L.; Kwon, T.J.; Fu, L. Identification of Crash Hotspots Using Kernel Density Estimation and Kriging Methods: A Comparison. J. Mod. Transport 2015, 23, 93–106. [Google Scholar] [CrossRef]
- Riga, F.; Mandas, L.; Putzu, N.; Murgia, A. Reintroductions of the Corsican Red Deer (Cervus Elaphus Corsicanus): Conservation Projects and Sanitary Risk. Animals 2022, 12, 980. [Google Scholar] [CrossRef] [PubMed]



| Deer ID | Number of Points | Average Time Interval (s) | Average Distance (m) | Average Velocity (m/s) | Date Range 1 (mm/dd/yyyy) | Number of Days, Date Range 1 | Date Range 2 (mm/dd/yyyy) | Number of Days, Date Range 2 |
|---|---|---|---|---|---|---|---|---|
| GR193 | 358 | 18,422.51 | 872.32 | 0.05 | 04/05/2002–05/22/2002 | 47 | 11/01/2002–11/23/2002 | 22 |
| YL25 | 3635 | 5594.51 | 250.57 | 0.05 | 03/03/2003–05/31/2003 | 89 | 11/01/2003–03/26/2004 | 146 |
| YL29 | 2522 | 5522.59 | 263.90 | 0.06 | 03/03/2003–05/29/2003 | 87 | 11/01/2003–01/14/2004 | 74 |
| YL5 | 1595 | 7249.62 | 307.28 | 0.06 | 02/14/2003–05/29/2003 | 104 | 11/09/2003–12/11/2003 | 32 |
| YL73 | 2310 | 2816.08 | 220.85 | 0.08 | 02/20/2004–05/03/2004 | 73 | 10/23/2004–11/02/2004 | 10 |
| YL78 | 1024 | 7354.75 | 465.68 | 0.06 | 02/19/2004–05/16/2004 | 87 | N/A | N/A |
| Distance | Resistance | Code | Deer ID | Point Location ID | Distance (m) | Elapsed Time (s) | Velocity (m/s) | Resistance Values |
|---|---|---|---|---|---|---|---|---|
| Long | High | LH_GR193 | GR193 | 694, 695 | 1864.417 | 14,400 | 0.129 | 1, 2, 3, 4, 5 |
| Long | High | LH_YL78 | YL78 | 5, 6 | 1620.254 | 7260 | 0.223 | 2, 3, 4, 5 |
| Long | Medium | LM_YL25 | YL25 | 5711, 5712 | 1955.098 | 14,400 | 0.136 | 1, 2, 3, 4 |
| Long | Medium | LM_YL29 | YL29 | 303, 304 | 1327.663 | 7200 | 0.184 | 1, 2, 3, 4 |
| Long | Low | LL_YL29 | YL29 | 308, 309 | 1186.757 | 7260 | 0.163 | 1, 2 |
| Long | Low | LL_YL5 | YL5 | 518, 519 | 1395.244 | 7200 | 0.194 | 1, 2 |
| Medium | High | MH_YL78 | YL78 | 6, 7 | 589.972 | 7260 | 0.081 | 2, 3, 4, 5 |
| Medium | High | MH_YL5 | YL5 | 1, 2 | 426.724 | 7260 | 0.059 | 1, 2, 3, 4, 5 |
| Medium | Medium | MM_YL25 | YL25 | 4984, 4985 | 362.960 | 900 | 0.403 | 3, 4 |
| Medium | Medium | MM_YL78 | YL78 | 231, 232 | 417.577 | 7200 | 0.058 | 1, 2, 3, 4 |
| Medium | Low | ML_YL29 | YL29 | 812, 813 | 416.514 | 7200 | 0.058 | 1, 2 |
| Medium | Low | ML_YL5 | YL5 | 513, 514 | 757.322 | 7200 | 0.105 | 1, 2 |
| Short | High | SH_YL73 | YL73 | 9597, 9598 | 79.025 | 3660 | 0.022 | 3, 4, 5 |
| Short | High | SH_YL5 | YL5 | 307, 308 | 170.104 | 7200 | 0.024 | 3, 4, 5 |
| Short | Medium | SM_YL73 | YL73 | 22, 23 | 140.307 | 3540 | 0.040 | 2, 3 |
| Short | Medium | SM_YL78 | YL78 | 675, 676 | 178.104 | 7200 | 0.025 | 2, 3 |
| Short | Low | SL_YL73 | YL73 | 377, 378 | 179.105 | 900 | 0.199 | 1, 2 |
| Short | Low | SL_YL29 | YL29 | 888, 889 | 141.297 | 7200 | 0.020 | 1, 2 |
| Landcover Class | Proportion Used | Proportion Available | Manly Selectivity Measure | p-Value |
|---|---|---|---|---|
| Urban and built-up | 0.011 | 0.002 | 4.423 | <0.05 |
| Grassland | 0.746 | 0.195 | 3.836 | <0.05 |
| Shrubland | 0.155 | 0.054 | 2.882 | <0.05 |
| Broadleaf forest | 0.002 | 0.002 | 0.838 | 0.363 |
| Mixed forest | 0.003 | 0.005 | 0.586 | <0.05 |
| Water | 0.004 | 0.011 | 0.390 | <0.05 |
| Wetland | 0.004 | 0.010 | 0.379 | <0.05 |
| Needleleaf forest | 0.075 | 0.597 | 0.125 | <0.05 |
| Lichen/moss | 0.000 | 0.000 | 0.000 | <0.05 |
| Barren land | 0.000 | 0.124 | 0.000 | <0.05 |
| Bin # | Slope (Degrees) | Proportion Used | Proportion Available | Manly Selectivity Measure | p-Value |
|---|---|---|---|---|---|
| Bin 1 | −1 to 7 | 0.803 | 0.355 | 2.261 | <0.05 |
| Bin 2 | 7 to 15 | 0.134 | 0.295 | 0.453 | <0.05 |
| Bin 3 | 15 to 23 | 0.061 | 0.161 | 0.376 | <0.05 |
| Bin 4 | 23 to 31 | 0.003 | 0.118 | 0.025 | <0.05 |
| Bin 5 | 31 to 39 | 0.000 | 0.050 | 0.000 | <0.05 |
| Bin 6 | 39 to 47 | 0.000 | 0.013 | 0.000 | <0.05 |
| Bin 7 | 47 to 55 | 0.000 | 0.006 | 0.000 | <0.05 |
| Bin 8 | 55 to 63 | 0.000 | 0.002 | 0.000 | <0.05 |
| Bin # | Elevation (meters) | Proportion Used | Proportion Available | Manly Selectivity Measure | p-Value |
|---|---|---|---|---|---|
| Bin 1 | 1516 to 1676 | 0.885 | 0.256 | 3.454 | <0.05 |
| Bin 2 | 1676 to 1836 | 0.112 | 0.302 | 0.370 | <0.05 |
| Bin 3 | 1836 to 1996 | 0.003 | 0.184 | 0.018 | <0.05 |
| Bin 4 | 1996 to 2156 | 0.000 | 0.148 | 0.000 | <0.05 |
| Bin 5 | 2156 to 2316 | 0.000 | 0.071 | 0.000 | <0.05 |
| Bin 6 | 2316 to 2476 | 0.000 | 0.027 | 0.000 | <0.05 |
| Bin 7 | 2476 to 2636 | 0.000 | 0.011 | 0.000 | <0.05 |
| Bin 8 | 2636 to 2796 | 0.000 | 0.002 | 0.000 | <0.05 |
| Cost Surface Value | Sum of Occupancy Probabilities, CDBPSTP | Sum of Occupancy Probabilities, PSTP |
|---|---|---|
| 1 | 1.975 | 1.061 |
| 2 | 3.988 | 2.102 |
| 3 | 1.992 | 3.760 |
| 4 | 2.006 | 2.948 |
| 5 | 0.030 | 0.109 |
| Landcover Type | Sum of Occupancy Probabilities, CDBPSTP | Sum of Occupancy Probabilities, PSTP |
|---|---|---|
| Needleleaf forest | 1.050 | 7.971 |
| Shrubland | 6.688 | 1.336 |
| Grassland | 2.243 | 0.661 |
| Wetland | 0.002 | 0.003 |
| Water | 0.005 | 0.009 |
Disclaimer/Publisher’s Note: The statements, opinions and data contained in all publications are solely those of the individual author(s) and contributor(s) and not of MDPI and/or the editor(s). MDPI and/or the editor(s) disclaim responsibility for any injury to people or property resulting from any ideas, methods, instructions or products referred to in the content. |
© 2023 by the authors. Licensee MDPI, Basel, Switzerland. This article is an open access article distributed under the terms and conditions of the Creative Commons Attribution (CC BY) license (https://creativecommons.org/licenses/by/4.0/).
Share and Cite
Ho, K.; Loraamm, R. Using a Cost-Distance Time-Geographic Approach to Identify Red Deer Habitat Use in Banff National Park, Alberta, Canada. ISPRS Int. J. Geo-Inf. 2023, 12, 339. https://doi.org/10.3390/ijgi12080339
Ho K, Loraamm R. Using a Cost-Distance Time-Geographic Approach to Identify Red Deer Habitat Use in Banff National Park, Alberta, Canada. ISPRS International Journal of Geo-Information. 2023; 12(8):339. https://doi.org/10.3390/ijgi12080339
Chicago/Turabian StyleHo, Katherine, and Rebecca Loraamm. 2023. "Using a Cost-Distance Time-Geographic Approach to Identify Red Deer Habitat Use in Banff National Park, Alberta, Canada" ISPRS International Journal of Geo-Information 12, no. 8: 339. https://doi.org/10.3390/ijgi12080339
APA StyleHo, K., & Loraamm, R. (2023). Using a Cost-Distance Time-Geographic Approach to Identify Red Deer Habitat Use in Banff National Park, Alberta, Canada. ISPRS International Journal of Geo-Information, 12(8), 339. https://doi.org/10.3390/ijgi12080339
