Point Cloud Data Processing Optimization in Spectral and Spatial Dimensions Based on Multispectral Lidar for Urban Single-Wood Extraction
Abstract
1. Introduction
2. Materials and Methods
2.1. Study Area and Point Cloud Data
2.1.1. Study Area
2.1.2. Data Introduction
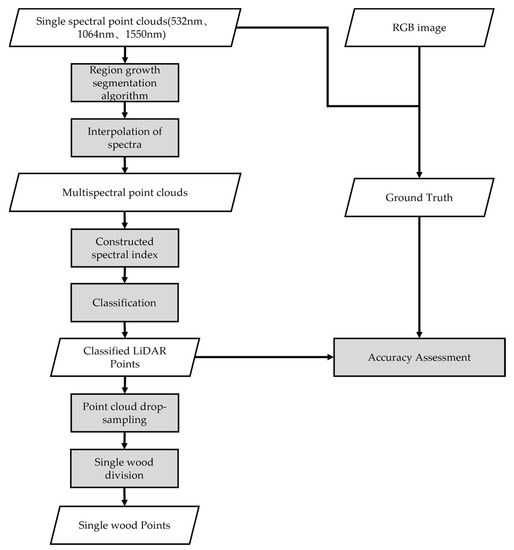
2.2. Methods
2.2.1. Spectral Interpolation Based on Space Information Enhancement
2.2.2. Spectral Index Analysis Based on Land Cover Classification
2.2.3. Single-Wood Extraction Based on Point Cloud Density Homogenization
3. Result
3.1. Effect Evaluation of Improved Point Cloud Interpolation Method
3.2. Classification Result Based on Spectral Index Construction
3.3. Single Wood Extraction Results
4. Discussion
5. Conclusions
Author Contributions
Funding
Institutional Review Board Statement
Informed Consent Statement
Data Availability Statement
Acknowledgments
Conflicts of Interest
References
- Carter, J.G.; Handley, J.; Butlin, T.; Gill, S. Adapting cities to climate change–exploring the flood risk management role of green infrastructure landscapes. J. Environ. Plan. Manag. 2018, 61, 1535–1552. [Google Scholar] [CrossRef]
- Lutz, W. How population growth relates to climate change. Proc. Natl. Acad. Sci. USA 2017, 114, 12103–12105. [Google Scholar] [CrossRef] [PubMed]
- Donovan, G.H.; Butry, D.T. Trees in the city: Valuing street trees in Portland, Oregon. Landsc. Urban Plan. 2010, 94, 77–83. [Google Scholar] [CrossRef]
- Roy, S.; Byrne, J.; Pickering, C. A systematic quantitative review of urban tree benefits, costs, and assessment methods across cities in different climatic zones. Urban For. Urban Green. 2012, 11, 351–363. [Google Scholar] [CrossRef]
- Van den Berg, M.; Wendel-Vos, W.; van Poppel, M.; Kemper, H.; van Mechelen, W.; Maas, J. Health benefits of green spaces in the living environment: A systematic review of epidemiological studies. Urban For. Urban Green. 2015, 14, 806–816. [Google Scholar] [CrossRef]
- Yan, W.Y.; Shaker, A.; El-Ashmawy, N. Urban land cover classification using airborne LiDAR data: A review. Remote Sens. Environ. 2015, 158, 295–310. [Google Scholar] [CrossRef]
- Chen, B.; Shi, S.; Gong, W.; Xu, Q.; Tang, X.; Bi, S.; Chen, B. Wavelength selection of dual-mechanism LiDAR with reflection and fluorescence spectra for plant detection. Opt. Express 2023, 31, 3660–3675. [Google Scholar] [CrossRef]
- Xu, L.; Shi, S.; Gong, W.; Shi, Z.; Qu, F.; Tang, X.; Chen, B.; Sun, J. Improving leaf chlorophyll content estimation through constrained PROSAIL model from airborne hyperspectral and LiDAR data. Int. J. Appl. Earth Obs. Geoinf. 2022, 115, 103128. [Google Scholar] [CrossRef]
- Chen, B.; Shi, S.; Gong, W.; Sun, J.; Chen, B.; Du, L.; Yang, J.; Guo, K.; Zhao, X. True-color three-dimensional imaging and target classification based on hyperspectral LiDAR. Remote Sens. 2019, 11, 1541. [Google Scholar] [CrossRef]
- Chen, B.; Shi, S.; Sun, J.; Chen, B.; Guo, K.; Du, L.; Yang, J.; Xu, Q.; Song, S.; Gong, W. Using HSI color space to improve the multispectral lidar classification error caused by measurement geometry. IEEE Trans. Geosci. Remote Sens. 2020, 59, 3567–3579. [Google Scholar] [CrossRef]
- Sun, J.; Shi, S.; Wang, L.; Li, H.; Wang, S.; Gong, W.; Tagesson, T. Optimizing LUT-based inversion of leaf chlorophyll from hyperspectral lidar data: Role of cost functions and regulation strategies. Int. J. Appl. Earth Obs. Geoinf. 2021, 105, 102602. [Google Scholar] [CrossRef]
- Sun, J.; Shi, S.; Yang, J.; Chen, B.; Gong, W.; Du, L.; Mao, F.; Song, S. Estimating leaf chlorophyll status using hyperspectral lidar measurements by PROSPECT model inversion. Remote Sens. Environ. 2018, 212, 1–7. [Google Scholar] [CrossRef]
- Chen, Y.; Räikkönen, E.; Kaasalainen, S.; Suomalainen, J.; Hakala, T.; Hyyppä, J.; Chen, R. Two-channel hyperspectral LiDAR with a supercontinuum laser source. Sensors 2010, 10, 7057–7066. [Google Scholar] [CrossRef]
- Rall, J.A.; Knox, R.G. Spectral ratio biospheric lidar. In Proceedings of the IGARSS 2004 IEEE International Geoscience and Remote Sensing Symposium, Anchorage, AK, USA, 20–24 September 2004; pp. 1951–1954. [Google Scholar]
- Douglas, E.; Martel, J.; Cook, T.; Mendill, C.; Marshall, R.; Chakrabarti, S.; Strahler, A.; Schaaf, C.; Woodcock, C.; Liu, Z. A dual-wavelength echidna lidar for Ground-based Forest scanning. In Proceedings of the 2012 IEEE International Geoscience and Remote Sensing Symposium, Munich, Germany, 22–27 July 2012; pp. 4998–5001. [Google Scholar]
- Gaulton, R.; Danson, F.; Ramirez, F.; Gunawan, O. The potential of dual-wavelength laser scanning for estimating vegetation moisture content. Remote Sens. Environ. 2013, 132, 32–39. [Google Scholar] [CrossRef]
- Du, L.; Gong, W.; Shi, S.; Yang, J.; Sun, J.; Zhu, B.; Song, S. Estimation of rice leaf nitrogen contents based on hyperspectral LIDAR. Int. J. Appl. Earth Obs. Geoinf. 2016, 44, 136–143. [Google Scholar] [CrossRef]
- Chen, B.; Shi, S.; Gong, W.; Zhang, Q.; Yang, J.; Du, L.; Sun, J.; Zhang, Z.; Song, S. Multispectral LiDAR point cloud classification: A two-step approach. Remote Sens. 2017, 9, 373. [Google Scholar] [CrossRef]
- Gong, W.; Sun, J.; Shi, S.; Yang, J.; Du, L.; Zhu, B.; Song, S. Investigating the potential of using the spatial and spectral information of multispectral LiDAR for object classification. Sensors 2015, 15, 21989–22002. [Google Scholar] [CrossRef]
- Wei, G.; Shalei, S.; Bo, Z.; Shuo, S.; Faquan, L.; Xuewu, C. Multi-wavelength canopy LiDAR for remote sensing of vegetation: Design and system performance. ISPRS J. Photogramm. Remote Sens. 2012, 69, 1–9. [Google Scholar] [CrossRef]
- Shi, S.; Bi, S.; Gong, W.; Chen, B.; Chen, B.; Tang, X.; Qu, F.; Song, S. Land Cover Classification with Multispectral LiDAR Based on Multi-Scale Spatial and Spectral Feature Selection. Remote Sens. 2021, 13, 4118. [Google Scholar] [CrossRef]
- Shi, S.; Xu, L.; Gong, W.; Chen, B.; Chen, B.; Qu, F.; Tang, X.; Sun, J.; Yang, J. A convolution neural network for forest leaf chlorophyll and carotenoid estimation using hyperspectral reflectance. Int. J. Appl. Earth Obs. Geoinf. 2022, 108, 102719. [Google Scholar] [CrossRef]
- Luo, B.; Yang, J.; Song, S.; Shi, S.; Gong, W.; Wang, A.; Du, L. Target classification of similar spatial characteristics in complex urban areas by using multispectral LiDAR. Remote Sens. 2022, 14, 238. [Google Scholar] [CrossRef]
- Wang, B.; Song, S.; Shi, S.; Chen, Z.; Li, F.; Wu, D.; Liu, D.; Gong, W. Multichannel Interconnection Decomposition for Hyperspectral LiDAR Waveforms Detected From Over 500 m. IEEE Trans. Geosci. Remote Sens. 2021, 60, 1–14. [Google Scholar] [CrossRef]
- Sun, J.; Shi, S.; Yang, J.; Gong, W.; Qiu, F.; Wang, L.; Du, L.; Chen, B. Wavelength selection of the multispectral lidar system for estimating leaf chlorophyll and water contents through the PROSPECT model. Agric. For. Meteorol. 2019, 266, 43–52. [Google Scholar] [CrossRef]
- Fernandez-Diaz, J.C.; Carter, W.E.; Glennie, C.; Shrestha, R.L.; Pan, Z.; Ekhtari, N.; Singhania, A.; Hauser, D.; Sartori, M. Capability assessment and performance metrics for the Titan multispectral mapping lidar. Remote Sens. 2016, 8, 936. [Google Scholar] [CrossRef]
- Yu, Y.; Guan, H.; Li, D.; Gu, T.; Wang, L.; Ma, L.; Li, J. A hybrid capsule network for land cover classification using multispectral LiDAR data. IEEE Geosci. Remote Sens. Lett. 2019, 17, 1263–1267. [Google Scholar] [CrossRef]
- Xiaoliang, Z.; Guihua, Z.; Jonathan, L.; Yuanxi, Y.; Yong, F. 3D land cover classification based on multispectral lidar point clouds. Int. Arch. Photogramm. Remote Sens. Spat. Inf. Sci. 2016, 41, 741–747. [Google Scholar]
- Morsy, S.; Shaker, A.; El-Rabbany, A. Evaluation of distinctive features for land/water classification from multispectral airborne LiDAR data at Lake Ontario. In Proceedings of the 10th International Conference on Mobile Mapping Technology (MMT), Shenzhen, China, 6–8 May 2019; pp. 6–8. [Google Scholar]
- Morsy, S.; Shaker, A.; El-Rabbany, A. Clustering of Multispectral Airborne Laser Scanning Data Using Gaussian Decomposition. Int. Arch. Photogramm. Remote Sens. Spat. Inf. Sci. 2017, 42, 269–276. [Google Scholar] [CrossRef]
- Huo, L.-Z.; Silva, C.A.; Klauberg, C.; Mohan, M.; Zhao, L.-J.; Tang, P.; Hudak, A.T. Supervised spatial classification of multispectral LiDAR data in urban areas. PLoS ONE 2018, 13, e0206185. [Google Scholar] [CrossRef]
- Axelsson, A.; Lindberg, E.; Olsson, H. Multispectral ALS data for tree species classification. In Proceedings of the 20th EGU General Assembly, EGU2018, Vienna, Austria, 11 April 2018; p. 996. [Google Scholar]
- Budei, B.C.; St-Onge, B.; Hopkinson, C.; Audet, F.-A. Identifying the genus or species of individual trees using a three-wavelength airborne lidar system. Remote Sens. Environ. 2018, 204, 632–647. [Google Scholar] [CrossRef]
- Dai, W.; Yang, B.; Dong, Z.; Shaker, A. A new method for 3D individual tree extraction using multispectral airborne LiDAR point clouds. ISPRS J. Photogramm. Remote Sens. 2018, 144, 400–411. [Google Scholar] [CrossRef]
- Kukkonen, M.; Maltamo, M.; Korhonen, L.; Packalen, P. Multispectral airborne LiDAR data in the prediction of boreal tree species composition. IEEE Trans. Geosci. Remote Sens. 2019, 57, 3462–3471. [Google Scholar] [CrossRef]
- Dalponte, M.; Bruzzone, L.; Gianelle, D. A system for the estimation of single-tree stem diameter and volume using multireturn LiDAR data. IEEE Trans. Geosci. Remote Sens. 2011, 49, 2479–2490. [Google Scholar] [CrossRef]
- Yan, W.; Guan, H.; Cao, L.; Yu, Y.; Gao, S.; Lu, J. An automated hierarchical approach for three-dimensional segmentation of single trees using UAV LiDAR data. Remote Sens. 2018, 10, 1999. [Google Scholar] [CrossRef]
- Yao, W.; Krzystek, P.; Heurich, M. Tree species classification and estimation of stem volume and DBH based on single tree extraction by exploiting airborne full-waveform LiDAR data. Remote Sens. Environ. 2012, 123, 368–380. [Google Scholar] [CrossRef]
- Gupta, S.; Weinacker, H.; Koch, B. Comparative analysis of clustering-based approaches for 3-D single tree detection using airborne fullwave lidar data. Remote Sens. 2010, 2, 968–989. [Google Scholar] [CrossRef]
- Chen, X.; Chengming, Y.; Li, J.; Chapman, M.A. Quantifying the carbon storage in urban trees using multispectral ALS data. IEEE J. Sel. Top. Appl. Earth Obs. Remote Sens. 2018, 11, 3358–3365. [Google Scholar] [CrossRef]
- Zhao, K.; Popescu, S.; Nelson, R. Lidar remote sensing of forest biomass: A scale-invariant estimation approach using airborne lasers. Remote Sens. Environ. 2009, 113, 182–196. [Google Scholar] [CrossRef]
- Boudreau, J.; Nelson, R.F.; Margolis, H.A.; Beaudoin, A.; Guindon, L.; Kimes, D.S. Regional aboveground forest biomass using airborne and spaceborne LiDAR in Québec. Remote Sens. Environ. 2008, 112, 3876–3890. [Google Scholar] [CrossRef]
- Dalponte, M.; Coomes, D.A. Tree-centric mapping of forest carbon density from airborne laser scanning and hyperspectral data. Methods Ecol. Evol. 2016, 7, 1236–1245. [Google Scholar] [CrossRef]
- Popescu, S.C. Estimating biomass of individual pine trees using airborne lidar. Biomass Bioenergy 2007, 31, 646–655. [Google Scholar] [CrossRef]
- Gleason, C.J.; Im, J. Forest biomass estimation from airborne LiDAR data using machine learning approaches. Remote Sens. Environ. 2012, 125, 80–91. [Google Scholar] [CrossRef]
- Popescu, S.C.; Wynne, R.H.; Nelson, R.F. Measuring individual tree crown diameter with lidar and assessing its influence on estimating forest volume and biomass. Can. J. Remote Sens. 2003, 29, 564–577. [Google Scholar] [CrossRef]
- Olagoke, A.; Proisy, C.; Féret, J.-B.; Blanchard, E.; Fromard, F.; Mehlig, U.; de Menezes, M.M.; Dos Santos, V.F.; Berger, U. Extended biomass allometric equations for large mangrove trees from terrestrial LiDAR data. Trees 2016, 30, 935–947. [Google Scholar] [CrossRef]
- Wilkes, P.; Disney, M.; Vicari, M.B.; Calders, K.; Burt, A. Estimating urban above ground biomass with multi-scale LiDAR. Carbon Balance Manag. 2018, 13, 10. [Google Scholar] [CrossRef]
- Weinmann, M.; Jutzi, B.; Mallet, C. Semantic 3D scene interpretation: A framework combining optimal neighborhood size selection with relevant features. ISPRS Ann. Photogramm. Remote Sens. Spat. Inf. Sci. 2014, 2, 181. [Google Scholar] [CrossRef]
- Ekhtari, N.; Glennie, C.; Fernandez-Diaz, J.C. Classification of airborne multispectral lidar point clouds for land cover mapping. IEEE J. Sel. Top. Appl. Earth Obs. Remote Sens. 2018, 11, 2068–2078. [Google Scholar] [CrossRef]
- Zou, B.; Qiu, H.; Lu, Y. Point cloud reduction and denoising based on optimized downsampling and bilateral filtering. Ieee Access 2020, 8, 136316–136326. [Google Scholar] [CrossRef]
- Lv, C.; Lin, W.; Zhao, B. Approximate intrinsic voxel structure for point cloud simplification. IEEE Trans. Image Process. 2021, 30, 7241–7255. [Google Scholar] [CrossRef]
- Wang, Q.; Zhang, X.; Gu, Y. Spatial-Spectral Smooth Graph Convolutional Network for Multispectral Point Cloud Classification. In Proceedings of the IGARSS 2020–2020 IEEE International Geoscience and Remote Sensing Symposium, Waikoloa, HI, USA, 26 September 2020–2 October 2020; pp. 1062–1065. [Google Scholar]
- Wang, Y.; Gu, Y. Multispectral-lidar data fusion via multiple kernel learning for remote sensing classification. In Proceedings of the 2018 9th Workshop on Hyperspectral Image and Signal Processing: Evolution in Remote Sensing (WHISPERS), Amsterdam, The Netherlands, 23–26 September 2018; pp. 1–6. [Google Scholar]
- Shaker, A.; Yan, W.Y.; LaRocque, P.E. Automatic land-water classification using multispectral airborne LiDAR data for near-shore and river environments. ISPRS J. Photogramm. Remote Sens. 2019, 152, 94–108. [Google Scholar] [CrossRef]
- Teo, T.-A.; Wu, H.-M. Analysis of land cover classification using multi-wavelength LiDAR system. Appl. Sci. 2017, 7, 663. [Google Scholar] [CrossRef]
- Bakuła, K.; Kupidura, P.; Jełowicki, Ł. Testing of land cover classification from multispectral airborne laser scanning data. Int. Arch. Photogramm. Remote Sens. Spat. Inf. Sci. 2016, 41, 161–169. [Google Scholar] [CrossRef]
- Zhang, Y.; Yang, J.; Liu, X.; Du, L.; Shi, S.; Sun, J.; Chen, B. Estimation of multi-species leaf area index based on Chinese GF-1 satellite data using look-up table and gaussian process regression methods. Sensors 2020, 20, 2460. [Google Scholar] [CrossRef]
- Rousel, J.; Haas, R.; Schell, J.; Deering, D. Monitoring vegetation systems in the great plains with ERTS. In Proceedings of the Third Earth Resources Technology Satellite—1 Symposium, Washington, DC, USA, 10–14 December 1973; NASA SP-351. pp. 309–317. [Google Scholar]
- Yang, Z.; Willis, P.; Mueller, R. Impact of band-ratio enhanced AWIFS image to crop classification accuracy. Proc. Pecora 2008, 17, 1–11. [Google Scholar]
- Chappelle, E.W.; Kim, M.S.; McMurtrey III, J.E. Ratio analysis of reflectance spectra (RARS): An algorithm for the remote estimation of the concentrations of chlorophyll a, chlorophyll b, and carotenoids in soybean leaves. Remote Sens. Environ. 1992, 39, 239–247. [Google Scholar] [CrossRef]
- Huete, A.R. A soil-adjusted vegetation index (SAVI). Remote Sens. Environ. 1988, 25, 295–309. [Google Scholar] [CrossRef]
- Jiang, Z.; Huete, A.R.; Didan, K.; Miura, T. Development of a two-band enhanced vegetation index without a blue band. Remote Sens. Environ. 2008, 112, 3833–3845. [Google Scholar] [CrossRef]
- Tiede, D.; Hochleitner, G.; Blaschke, T. A full GIS-based workflow for tree identification and tree crown delineation using laser scanning. ISPRS Workshop CMRT 2005, 5, 2930. [Google Scholar]
- Koch, B.; Heyder, U.; Weinacker, H. Detection of individual tree crowns in airborne lidar data. Photogramm. Eng. Remote Sens. 2006, 72, 357–363. [Google Scholar] [CrossRef]
- Morsdorf, F.; Meier, E.; Allgöwer, B.; Nüesch, D. Clustering in airborne laser scanning raw data for segmentation of single trees. Int. Arch. Photogramm. Remote Sens. Spat. Inf. Sci. 2003, 34, W13. [Google Scholar]
- El-Sayed, E.; Abdel-Kader, R.F.; Nashaat, H.; Marei, M. Plane detection in 3D point cloud using octree-balanced density down-sampling and iterative adaptive plane extraction. IET Image Process. 2018, 12, 1595–1605. [Google Scholar] [CrossRef]











| Class | Wire | Car | Road | Low Vegetation | High Vegetation | Bare Land | Housing | Non-Residential Building |
|---|---|---|---|---|---|---|---|---|
| Number of Points | 790,066 | 284,271 | 3,329,665 | 4,824,554 | 2,368,410 | 408,167 | 1,697,271 | 114,987 |
| Spectral Indices | Formula | Reference | |
|---|---|---|---|
| Differential vegetation index | [58] | ||
| Normalized differential vegetation index | [59] | ||
| Ratio normalized difference vegetation index | [60] | ||
| Simple ratio index | [61] | ||
| Soil-adjusted vegetation index | [62] | ||
| 2-band enhanced vegetation index | [63] | ||
| Area (b) | Area (c) | Area (d) | Area (e) | |
|---|---|---|---|---|
| Classification accuracy without segmentation | OA:76.99 | OA:73.33 | OA:76.49 | OA:80.43 |
| Kappa:0.57 | Kappa:0.55 | Kappa:0.57 | Kappa:0.60 | |
| Classification accuracy with segmentation | OA:80.25 | OA:74.97 | OA:80.42 | OA:82.11 |
| Kappa:0.60 | Kappa:0.56 | Kappa:0.60 | Kappa:0.61 |
| 1064 nm and 1550 nm | 1550 nm and 532 nm | 1064 nm and 532 nm | |
|---|---|---|---|
| Total accuracy | OA:62.22 | OA:63.91 | OA:66.27 |
| Kappa:0.48 | Kappa:0.50 | Kappa:0.52 |
| Spectral Information | Spectral + DVI | Spectral + NDVI | Spectral + RNDVI | Spectral + SR | Spectral + SAVI | Spectral + EVI2 | Spectral + All Index | |
|---|---|---|---|---|---|---|---|---|
| OA | 80.91 | 79.86 | 73.55 | 78.88 | 69.54 | 72.27 | 68.04 | 82.36 |
| Kappa | 0.68 | 0.70 | 0.61 | 0.68 | 0.55 | 0.60 | 0.54 | 0.69 |
| Spectral Information | Spectral + DVI | Spectral + NDVI | Spectral + RNDVI | Spectral + SR | Spectral + SAVI | Spectral + EVI2 | Spectral + All Index | |
|---|---|---|---|---|---|---|---|---|
| OA | 82.22 | 80.73 | 73.29 | 78.97 | 72.27 | 73.09 | 69.45 | 85.12 |
| Kappa | 0.70 | 0.70 | 0.62 | 0.68 | 0.58 | 0.62 | 0.54 | 0.72 |
| Spectral Indices | Contribution Rate | Cumulative Contribution Rate |
|---|---|---|
| DVI | 25.02% | 64.79% |
| RNDVI | 4.89% | 88.09% |
| EVI2 | 4.76% | 92.85% |
| NDVI | 2.79% | 95.64 |
| SAVI | 2.35% | 97.99% |
| SR | 1.94% | 99.93 |
| Number | Accuracy | |
|---|---|---|
| No. of Field-Surveyed Trees | 308 | |
| No. of Lidar-Detected Trees (unsegmented data) | 404 | 76.2% |
| No. of Lidar-Detected Trees | 377 | 81.7% |
| No. of Lidar-Detected Trees (after down-sampling) | 329 | 93.6% |
| No. of Lidar-Detected Trees (532 nm channel lidar data) | 451 | 68.3% |
| No. of Lidar-Detected Trees (1064 nm channel lidar data) | 582 | 52.9% |
| No. of Lidar-Detected Trees (1550 nm channel lidar data) | 551 | 55.9% |
| No. of Lidar-Detected Trees (hyperspectral point cloud data) | 335 | 91.9% |
Disclaimer/Publisher’s Note: The statements, opinions and data contained in all publications are solely those of the individual author(s) and contributor(s) and not of MDPI and/or the editor(s). MDPI and/or the editor(s) disclaim responsibility for any injury to people or property resulting from any ideas, methods, instructions or products referred to in the content. |
© 2023 by the authors. Licensee MDPI, Basel, Switzerland. This article is an open access article distributed under the terms and conditions of the Creative Commons Attribution (CC BY) license (https://creativecommons.org/licenses/by/4.0/).
Share and Cite
Shi, S.; Tang, X.; Chen, B.; Chen, B.; Xu, Q.; Bi, S.; Gong, W. Point Cloud Data Processing Optimization in Spectral and Spatial Dimensions Based on Multispectral Lidar for Urban Single-Wood Extraction. ISPRS Int. J. Geo-Inf. 2023, 12, 90. https://doi.org/10.3390/ijgi12030090
Shi S, Tang X, Chen B, Chen B, Xu Q, Bi S, Gong W. Point Cloud Data Processing Optimization in Spectral and Spatial Dimensions Based on Multispectral Lidar for Urban Single-Wood Extraction. ISPRS International Journal of Geo-Information. 2023; 12(3):90. https://doi.org/10.3390/ijgi12030090
Chicago/Turabian StyleShi, Shuo, Xingtao Tang, Bowen Chen, Biwu Chen, Qian Xu, Sifu Bi, and Wei Gong. 2023. "Point Cloud Data Processing Optimization in Spectral and Spatial Dimensions Based on Multispectral Lidar for Urban Single-Wood Extraction" ISPRS International Journal of Geo-Information 12, no. 3: 90. https://doi.org/10.3390/ijgi12030090
APA StyleShi, S., Tang, X., Chen, B., Chen, B., Xu, Q., Bi, S., & Gong, W. (2023). Point Cloud Data Processing Optimization in Spectral and Spatial Dimensions Based on Multispectral Lidar for Urban Single-Wood Extraction. ISPRS International Journal of Geo-Information, 12(3), 90. https://doi.org/10.3390/ijgi12030090

