A Spatio-Temporal Cognitive Framework for Individual Route Choice in Outdoor Evacuation Scenarios
Abstract
1. Introduction
- (1)
- A multiple spatio-temporal scale cognitive framework for individual route choice is proposed. This framework constructs a complete spatio-temporal cognitive mechanism to depict the individual evacuation cognition process.
- (2)
- A spatio-temporal route choice strategy that emerges from agent-based simulation and extends into the spatio-temporal potential field is designed to represent the subjectively estimated overall time-varying cost along the alternative routes. In addition, a spatio-temporal A* algorithm is developed to describe the individual optimal spatio-temporal route planning in complex outdoor evacuation scenarios.
- (3)
- Finally, the performance of the proposed framework and the conventional potential field model was evaluated. The experimental results demonstrate that this framework has significant advantages in both objective crowd evacuation evaluation metrics and individual subjectively estimated evacuation cost in cognition.
2. Related Works
2.1. Cognitive Framework for Individual Route Choice
2.1.1. Conceptual Framework
2.1.2. Statistical Analysis Framework
2.1.3. Mental Framework
2.2. Cognitive Mechanism of Individual Route Choice
2.2.1. Architecture
2.2.2. Multiple Spatio-Temporal Scales’ Characteristics
2.3. Route Choice Strategy
2.3.1. Spatio-Temporal Metrics
2.3.2. Principles of Route Choice
3. Methodology
3.1. Architecture of Spatio-Temporal Cognitive Framework
3.2. Spatio-Temporal Cognition for Crowd Dynamics
3.2.1. Potential Field-Based Downstream Crowd Identification
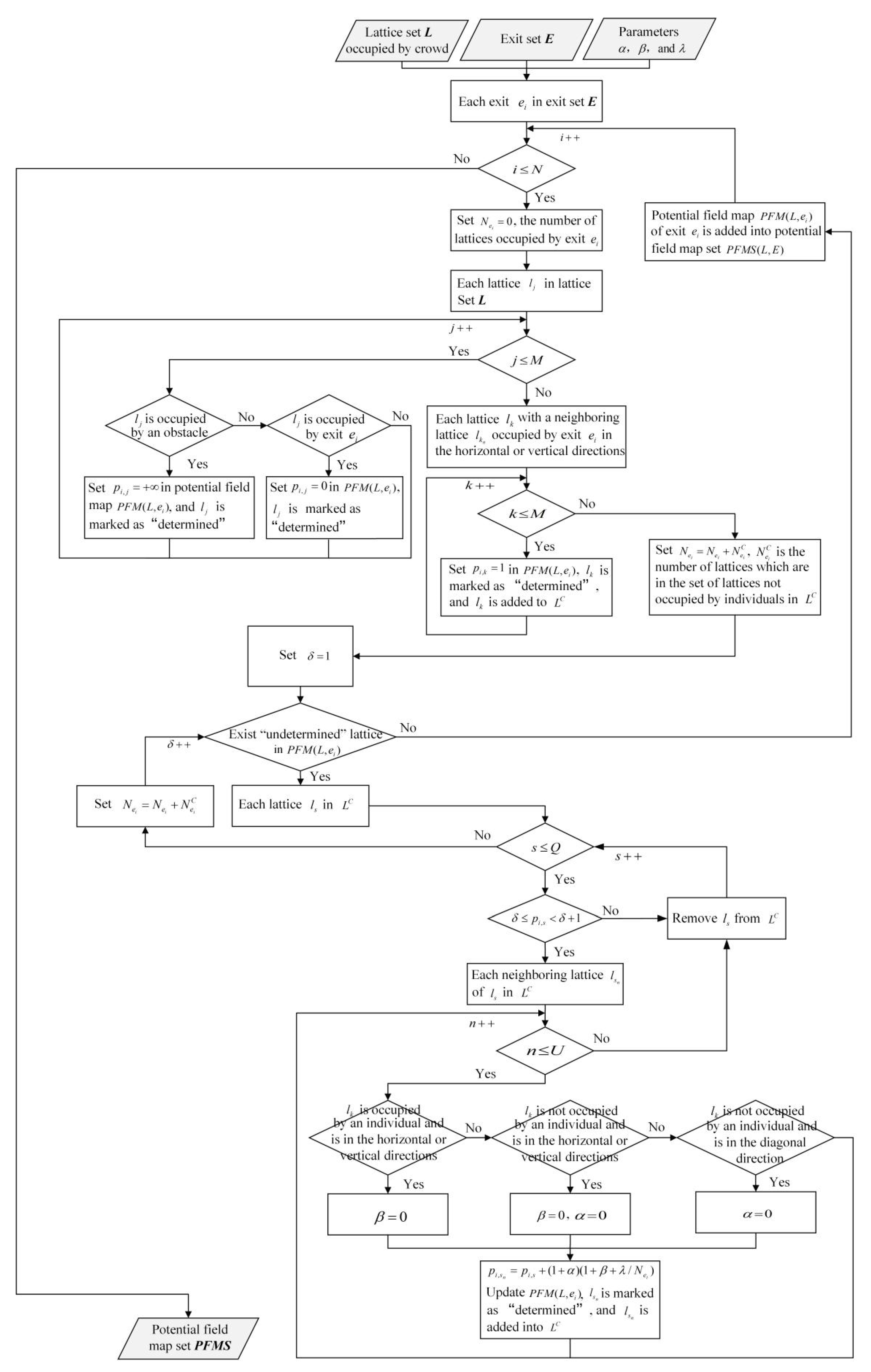
| Algorithm 1: Potential field map calculation | |
| Input: Lattice set , exit set , crowdedness intensity parameter , neighboring intensity parameter , and capacity intensity parameter | |
| Output: Potential field map set //The set of individuals’ potential field maps to exits | |
| 1 | For each exit in the exit set |
| 2 | Set ;// denotes the the number of lattices occupied by exit |
| 3 | For each lattice in the lattice set |
| 4 | If is occupied by an obstacle |
| 5 | Set in potential field map , and is marked as “determined”;// denotes the potential field of lattice to exit |
| 6 | Else if is occupied by exit |
| 7 | Set in , and is marked as “determined”; |
| 8 | For with a neighboring lattice occupied by exit in the horizontal or vertical directions |
| 9 | Set in . is marked as “determined”, and is added to ;// denotes the lattice set that needs to be checked |
| 10 | Set ;// denotes the number of lattices not occupied by individuals in ; |
| 11 | Set ; |
| 12 | While exist “undetermined” lattice in |
| 13 | For each lattice in |
| 14 | If |
| 15 | Check its neighboring lattices in the horizontal or vertical directions and remove from : |
| 16 | If the potential field of lattice has not been determined |
| 17 | If is occupied by an individual and is in the horizontal or vertical directions |
| 18 | Set ; |
| 19 | Else if is not occupied by an individual and is in the horizontal or vertical directions |
| 20 | Set , ; |
| 21 | Else if is not occupied by an individual and is in a diagonal direction |
| 22 | Set ; |
| 23 | Compute the potential field by the following equation: |
| 24 | , update , is marked as “determined”, and added to |
| 25 | Set ; |
| 26 | Set ; |
| 27 | is added into ; |
| 28 | Return . |
| Algorithm 2: Individual’s downstream crowd identification based on potential field map | |
| Input: Lattice set L occupied by the crowd, exit set E, potential filed map set , and potential field intensity parameter | |
| Output: Downstream crowd set //The set of individuals’ downstream crowd to exits | |
| 1 | For each exit in the exit set E |
| 2 | For each lattice occupied by the crowd |
| 3 | For each lattice occupied by the crowd |
| 4 | If |
| 5 | is added into , and marked as “unchecked”;// denotes the downstream crowd of lattice to exit |
| 6 | If exist “unchecked” lattice in |
| 7 | For each “unchecked” lattice in |
| 8 | Compute subjectively estimated optimal exit of lattice by the following equation: |
| 9 | = ; |
| 10 | For each lattice in the crowd |
| 11 | If the , and |
| 12 | is added into , marked as “unchecked”, and is marked as “checked”; |
| 13 | is added into ; |
| 14 | Return . |
3.2.2. Estimation of Downstream Crowd Spatio-Temporal Trajectories
| Algorithm 3: Agent-based spatio-temporal trajectory estimation for downstream crowd | |
| Input: Lattice set occupied by the crowd, exit set E, and downstream crowd set | |
| Output: Spatio-temporal trajectories of downstream crowd set //The set of spatio-temporal trajectories of individual’s downstream crowd to exits | |
| 1 | For each exit in the exit set E |
| 2 | For each lattice occupied by the crowd |
| 3 | Select its downstream crowd from downstream crowd set ; |
| 4 | Set , record positions of downstream crowd = , and is added into ;// denotes the spatio-temporal trajectories of individual’s downstream crowd at lattice to exit |
| 5 | While exist lattice “occupied” by individuals in |
| 6 | For each “occupied” lattice in |
| 7 | If is occupied by exit |
| 8 | Update state of lattice as “unoccupied” in ; |
| 9 | Else |
| 10 | Compute the minimum potential field of its each neighboring lattice in the horizontal or vertical directions by the following equation, and is not occupied by an individual or obstacles; |
| 11 | = ; |
| 12 | Compute the probability of each lattice being selected as the targeted position in terms of the following equation: |
| 13 | ; |
| 14 | Select its neighboring lattice according to the probability . Update state of lattice as “unoccupied” and as “occupied” in ; |
| 15 | is added into ; |
| 16 | Run Algorithm 1 to calculate the potential field map set based on ;//To obtain the potential field map set for the next time step |
| 17 | ; |
| 18 | is added into ; |
| 19 | Return |
3.3. Spatio-Temporal Cognition for Individual Route Planning
3.3.1. Spatio-Temporal A* Algorithm for Global Route Planning
3.3.2. Preferred Spatio-Temporal Neighbors for Local Navigation
3.3.3. Adaptive Choice for Spatio-Temporal Optimal Route
4. Case Study
4.1. Experimental Data
4.2. Experimental Results
4.3. Experiment Analysis
4.3.1. Route Choice Strategy
4.3.2. Distribution of the Crowd
5. Conclusions and Future Work
Author Contributions
Funding
Data Availability Statement
Acknowledgments
Conflicts of Interest
Appendix A



References
- Haghani, M. Optimising Crowd Evacuations: Mathematical, Architectural and Behavioural Approaches. Saf. Sci. 2020, 128, 104745. [Google Scholar] [CrossRef]
- SpringerLink. Spatial and Temporal Structures in Cognitive Processes. Available online: https://link.springer.com/chapter/10.1007/BFb0052106 (accessed on 26 August 2022).
- Ma, L.; Chen, B.; Guo, R.-Y.; Wu, P.-Y.; Zhu, Z.; Qiu, X. A Robust Potential-Based Route Choice Model for Simulating Pedestrian Evacuation. J. Stat. Mech. Theory Exp. 2019, 2019, 093405. [Google Scholar] [CrossRef]
- Vizzari, G.; Crociani, L.; Bandini, S. An Agent-Based Model for Plausible Wayfinding in Pedestrian Simulation. Eng. Appl. Artif. Intell. 2020, 87, 103241. [Google Scholar] [CrossRef]
- Shang, H.; Sun, S.; Huang, H.; Wu, W. An Extended Dynamic Model for Pedestrian Traffic Considering Individual Preference. Simul. Model. Pract. Theory 2021, 106, 102204. [Google Scholar] [CrossRef]
- Gorchetchnikov, A.; Grossberg, S. Space, Time and Learning in the Hippocampus: How Fine Spatial and Temporal Scales Are Expanded into Population Codes for Behavioral Control. Neural Netw. 2007, 20, 182–193. [Google Scholar] [CrossRef]
- Signorelli, C.M.; Dündar-Coecke, S.; Wang, V.; Coecke, B. Cognitive Structures of Space-Time. Front. Psychol. 2020, 11, 527114. [Google Scholar] [CrossRef]
- Jarecki, J.B.; Tan, J.H.; Jenny, M.A. A Framework for Building Cognitive Process Models. Psychon. Bull. Rev. 2020, 27, 1218–1229. [Google Scholar] [CrossRef]
- Gath-Morad, M.; Aguilar Melgar, L.E.; Conroy-Dalton, R.; Hölscher, C. Beyond the Shortest-Path: Towards Cognitive Occupancy Modeling in BIM. Autom. Constr. 2022, 135, 104131. [Google Scholar] [CrossRef]
- Wang, K.; Shi, X.; Goh, A.P.X.; Qian, S. A Machine Learning Based Study on Pedestrian Movement Dynamics under Emergency Evacuation. Fire Saf. J. 2019, 106, 163–176. [Google Scholar] [CrossRef]
- Li, H.; Zhang, J.; Xia, L.; Song, W.; Bode, N.W.F. Comparing the Route-Choice Behavior of Pedestrians around Obstacles in a Virtual Experiment and a Field Study. Transp. Res. Part C-Emerg. Technol. 2019, 107, 120–136. [Google Scholar] [CrossRef]
- Guo, Y.; Zhu, J.; Wang, Y.; Chai, J.; Li, W.; Fu, L.; Xu, B.; Gong, Y. A Virtual Reality Simulation Method for Crowd Evacuation in a Multiexit Indoor Fire Environment. ISPRS Int. J. Geo-Inf. 2020, 9, 750. [Google Scholar] [CrossRef]
- Zhou, J.; Guo, Y.; Dong, S.; Zhang, M.; Mao, T. Simulation of Pedestrian Evacuation Route Choice Using Social Force Model in Large-Scale Public Space: Comparison of Five Evacuation Strategies. PLoS ONE 2019, 14, e0221872. [Google Scholar] [CrossRef]
- Tan, L.; Wu, L.; Lin, H. An Individual Cognitive Evacuation Behaviour Model for Agent-Based Simulation: A Case Study of a Large Outdoor Event. Int. J. Geogr. Inf. Sci. 2015, 29, 1552–1568. [Google Scholar] [CrossRef]
- Rendón Rozo, K.; Arellana, J.; Santander-Mercado, A.; Jubiz-Diaz, M. Modelling Building Emergency Evacuation Plans Considering the Dynamic Behaviour of Pedestrians Using Agent-Based Simulation. Saf. Sci. 2019, 113, 276–284. [Google Scholar] [CrossRef]
- Chen, C.-H.; Chang, W.-C.; Chang, W.-T. Gender Differences in Relation to Wayfinding Strategies, Navigational Support Design, and Wayfinding Task Difficulty. J. Environ. Psychol. 2009, 29, 220–226. [Google Scholar] [CrossRef]
- Lin, J.; Cao, L.; Li, N. How the Completeness of Spatial Knowledge Influences the Evacuation Behavior of Passengers in Metro Stations: A VR-Based Experimental Study. Autom. Constr. 2020, 113, 103136. [Google Scholar] [CrossRef]
- Berceanu, C.; Banu, I.; Husebo, B.S.; Patrascu, M. Predictive Agent-Based Crowd Model Design Using Decentralized Control Systems. IEEE Syst. J. 2022, 1–12. [Google Scholar] [CrossRef]
- Xu, S.; Gu, Y.; Li, X.; Chen, C.; Hu, Y.; Sang, Y.; Jiang, W. Indoor Emergency Path Planning Based on the Q-Learning Optimization Algorithm. ISPRS Int. J. Geo-Inf. 2022, 11, 66. [Google Scholar] [CrossRef]
- Andresen, E.; Chraibi, M.; Seyfried, A. A Representation of Partial Spatial Knowledge: A Cognitive Map Approach for Evacuation Simulations. Transp. A Transp. Sci. 2018, 14, 433–467. [Google Scholar] [CrossRef]
- Tong, Y.; Bode, N.W.F. The Principles of Pedestrian Route Choice. J. R. Soc. Interface 2022, 19, 20220061. [Google Scholar] [CrossRef]
- Robert, A.; Genest, D.; Loiseau, S. Temporal Cognitive Maps. In Proceedings of the 12th International Conference on Agents and Artificial Intelligence, Valletta, Malta, 22–24 February 2020; SCITEPRESS—Science and Technology Publications: Setúbal, Portugal, 2020; pp. 58–68. [Google Scholar]
- Robert, A.; Genest, D.; Loiseau, S. Cognitive Map Query Language for Temporal Domains. In Agents and Artificial Intelligence, Proceedings of the 12th International Conference, ICAART 2020, Valletta, Malta, 22–24 February 2020; Rocha, A.P., Steels, L., van den Herik, J., Eds.; Springer International Publishing: Cham, Switzerland, 2021; pp. 215–235. [Google Scholar]
- Shi, Z. Chapter 1—Introduction. In Intelligence Science; Shi, Z., Ed.; Elsevier: Amsterdam, The Netherlands, 2021; pp. 1–31. ISBN 978-0-323-85380-4. [Google Scholar]
- Chu, M.L.; Law, K. Computational Framework Incorporating Human Behaviors for Egress Simulations. J. Comput. Civ. Eng. 2013, 27, 699–707. [Google Scholar] [CrossRef][Green Version]
- Wijermans, N.; Jorna, R.; Jager, W.; van Vliet, T.; Adang, O. CROSS: Modelling Crowd Behaviour with Social-Cognitive Agents. J. Artif. Soc. Soc. Simul. 2013, 16, 1. [Google Scholar] [CrossRef]
- Chraibi, M.; Haensel, D. Cognitive Map Routing. In Cellular Automata, Proceedings of the 12th International Conference on Cellular Automata for Research and Industry, ACRI 2016, Fez, Morocco, 5–8 September 2016; El Yacoubi, S., Wąs, J., Bandini, S., Eds.; Springer International Publishing: Cham, Switzerland, 2016; pp. 210–218. [Google Scholar]
- Langley, P.; Laird, J.E.; Rogers, S. Cognitive Architectures: Research Issues and Challenges. Cogn. Syst. Res. 2009, 10, 141–160. [Google Scholar] [CrossRef]
- Kleinmeier, B.; Köster, G.; Drury, J. Agent-Based Simulation of Collective Cooperation: From Experiment to Model. J. R. Soc. Interface 2020, 17, 20200396. [Google Scholar] [CrossRef] [PubMed]
- Liao, W.; Wagoum, A.U.K.; Bode, N.W.F. Route Choice in Pedestrians: Determinants for Initial Choices and Revising Decisions. J. R. Soc. Interface 2017, 14, 20160684. [Google Scholar] [CrossRef]
- Haghani, M.; Sarvi, M. Simulating Dynamics of Adaptive Exit-Choice Changing in Crowd Evacuations: Model Implementation and Behavioural Interpretations. Transp. Res. Part C-Emerg. Technol. 2019, 103, 56–82. [Google Scholar] [CrossRef]
- Fang, Z.; Li, L.; Li, B.; Zhu, J.; Li, Q.; Xiong, S. An Artificial Bee Colony-Based Multi-Objective Route Planning Algorithm for Use in Pedestrian Navigation at Night. Int. J. Geogr. Inf. Sci. 2017, 31, 2020–2044. [Google Scholar] [CrossRef]
- Gharebaghi, A.; Mostafavi, M.-A.; Edwards, G.; Fougeyrollas, P. User-Specific Route Planning for People with Motor Disabilities: A Fuzzy Approach. ISPRS Int. J. Geo-Inf. 2021, 10, 65. [Google Scholar] [CrossRef]
- Haghani, M.; Sarvi, M. Crowd Behaviour and Motion: Empirical Methods. Transp. Res. Part B Methodol. 2018, 107, 253–294. [Google Scholar] [CrossRef]
- Guo, R.-Y.; Huang, H.-J.; Wong, S.C. Collection, Spillback, and Dissipation in Pedestrian Evacuation: A Network-Based Method. Transp. Res. Part B Methodol. 2011, 45, 490–506. [Google Scholar] [CrossRef]
- Guo, R.-Y.; Huang, H.-J.; Wong, S.C. A Potential Field Approach to the Modeling of Route Choice in Pedestrian Evacuation. J. Stat. Mech. 2013, 2013, P02010. [Google Scholar] [CrossRef]
- Fang, Z.; Li, Q.; Li, Q.; Han, L.D.; Wang, D. A Proposed Pedestrian Waiting-Time Model for Improving Space–Time Use Efficiency in Stadium Evacuation Scenarios. Build. Environ. 2011, 46, 1774–1784. [Google Scholar] [CrossRef]
- Fang, Z.; Li, Q.; Li, Q.; Han, L.D.; Shaw, S.-L. A Space–Time Efficiency Model for Optimizing Intra-Intersection Vehicle–Pedestrian Evacuation Movements. Transp. Res. Part C Emerg. Technol. 2013, 31, 112–130. [Google Scholar] [CrossRef]
- Gao, F.; Du, Z.; Werner, M.; Zhao, Y. An Improved Optimization Model for Crowd Evacuation Considering Individual Exit Choice Preference. Trans. GIS 2022, 26, 2850–2873. [Google Scholar] [CrossRef]
- Kim, H.; Han, S. Crowd Evacuation Simulation Using Active Route Choice Model Based on Human Characteristics. Simul. Model. Pract. Theory 2018, 87, 369–378. [Google Scholar] [CrossRef]
- Huang, L.; Gong, J.; Li, W. A Perception Model for Optimizing and Evaluating Evacuation Guidance Systems. ISPRS Int. J. Geo-Inf. 2021, 10, 54. [Google Scholar] [CrossRef]
- Duives, D.C.; Daamen, W.; Hoogendoorn, S.P. State-of-the-Art Crowd Motion Simulation Models. Transp. Res. Part C Emerg. Technol. 2013, 37, 193–209. [Google Scholar] [CrossRef]












| Parameter | Value | Explanation |
|---|---|---|
| 0.2 | Crowdedness intensity parameter | |
| 0.2 | Neighboring intensity parameter | |
| 0.5 | Capacity intensity parameter | |
| 0 | Potential field intensity parameter | |
| 0.3 | Tolerance parameter of route choice |
| Evaluation Matric | Potential Field Model | Spatio-Temporal Cognitive Framework | Improvement (%) |
|---|---|---|---|
| (min) | 4.24 | 3.81 | 10.14 |
| (min) | 11.31 | 10.08 | 10.88 |
| (m) | 253.17 | 145.01 | 42.72 |
| 565,337.50 | 508,125.35 | 10.12 | |
| 2017.49 | 1661.45 | 17.65 |
| Evaluation Metric | Experimental Evacuation Scenario 1 | Experimental Evacuation Scenario 2 | ||||
|---|---|---|---|---|---|---|
| Potential Field Model | Spatio-Temporal Cognitive Framework | Improvement (%) | Potential Field Model | Spatio-Temporal Cognitive Framework | Improvement (%) | |
| (min) | 4.49 | 4.16 | 7.35 | 3.84 | 3.27 | 14.84 |
| (min) | 10.46 | 9.60 | 8.22 | 9.28 | 8.60 | 7.33 |
| (m) | 268.11 | 118.22 | 55.91 | 230.29 | 138.40 | 39.90 |
| 595,201 | 547,695 | 7.98 | 514,235.58 | 475,510 | 7.53 | |
| 1935.48 | 1452.92 | 24.93 | 1824.73 | 1527.93 | 16.27 | |
Publisher’s Note: MDPI stays neutral with regard to jurisdictional claims in published maps and institutional affiliations. |
© 2022 by the authors. Licensee MDPI, Basel, Switzerland. This article is an open access article distributed under the terms and conditions of the Creative Commons Attribution (CC BY) license (https://creativecommons.org/licenses/by/4.0/).
Share and Cite
Gao, F.; Du, Z.; Fang, C.; Zhou, L.; Werner, M. A Spatio-Temporal Cognitive Framework for Individual Route Choice in Outdoor Evacuation Scenarios. ISPRS Int. J. Geo-Inf. 2022, 11, 605. https://doi.org/10.3390/ijgi11120605
Gao F, Du Z, Fang C, Zhou L, Werner M. A Spatio-Temporal Cognitive Framework for Individual Route Choice in Outdoor Evacuation Scenarios. ISPRS International Journal of Geo-Information. 2022; 11(12):605. https://doi.org/10.3390/ijgi11120605
Chicago/Turabian StyleGao, Fei, Zhiqiang Du, Chenyu Fang, Lin Zhou, and Martin Werner. 2022. "A Spatio-Temporal Cognitive Framework for Individual Route Choice in Outdoor Evacuation Scenarios" ISPRS International Journal of Geo-Information 11, no. 12: 605. https://doi.org/10.3390/ijgi11120605
APA StyleGao, F., Du, Z., Fang, C., Zhou, L., & Werner, M. (2022). A Spatio-Temporal Cognitive Framework for Individual Route Choice in Outdoor Evacuation Scenarios. ISPRS International Journal of Geo-Information, 11(12), 605. https://doi.org/10.3390/ijgi11120605

