A Proposed Framework for Identification of Indicators to Model High-Frequency Cities
Abstract
1. Introduction
“In fact, the city is many times more complex than a single organism in that it is a collective of many pulses all firing at different rates but that are ultimately coordinated by our own human life cycles and rhythms. This we might think of as the ‘high-frequency city,’ in contrast to our traditional model of cities whose dynamics evolve and change over much longer time scales and at lower frequencies.”
2. The Concept of a High-Frequency City
“Despite all the hype about the smart city and the generation of big data from networks of sensors that are likely to be installed everywhere, none of this has resolved the basic problem that faces us in our understanding of cities and the means we have to predict and design their future.”
“A high-frequency city is a self-organised city that can regain its pulse, balance its urban functions and continue to thrive and show resilience by creating an environment that is conducive for residents to engage in their various activities at various times while maintaining sustainability as much as possible, which can be observed, modelled and optimised via analysis of available geo-big data collected through the sensors and techniques inherent to smart cities with a fine spatiotemporal resolution.”
3. Methodology
3.1. Review Methodology
- Database for Smart/Sustainability Assessment: This database has been constructed on methods, guidelines and procedures dealing with indicators for assessing mobility in smart and sustainable cities;
- Database for Exploring Human Mobility Pattern: This database has been constructed on robust existing methods and metrics used for human mobility and urban goods movement. Although there are indicators that cover the category of mobility in both approaches (i.e., sustainable and smart city), each indicator is examined from the specific concept of each orientation. For example, the goal of mobility indicators in the sustainable city reflects the extent to which the use of public transit systems is encouraged in order to maintain the sustainability of resources for future generations, even if it results in the city becoming inactive. This differs from our concept of the high-frequency city, where we look for indicators that reflect the extent of mobility and interaction of people within the city through time and space, as well as the monitoring frequency of these patterns within the city while respecting the principle of sustainability as much as possible;
- Database for Reviewing Metrics of the Selected Indicators: This database has been created to examine most existing metrics, methods and models for calculating the selected indicators, whether they are based on traditional methods or artificial intelligence methods such as machine learning or deep learning. Moreover, this database consists of literature related to the selected method in our proposed framework;
- Database for Understanding the Complexity of the City: This database has been created to understand the complexity of the city, as well as ways to represent this ever-changing complexity of dynamic systems in the city, such as the use of multilayer networks.
3.1.1. Literature Search Strategy
3.1.2. Studies Selection
- Relevant: The purpose of the selected articles compatible with the purpose of the database in which it is to be included. For example, the articles and reports included in the first database provide a set of indicators to assess sustainability or smart city;
- External validity: The framework or methods of the article can be applied in various cities around the world;
- Expertise: The selected article is peer-reviewed, and the reports have been prepared by experts in reliable international organisations and international academic institutions.
3.1.3. Which Criteria, for Which Indicators?
- Measurable with reasonable precision, depending on available data and high-frequency observations;
- Easy to understand and substantial;
- Benchmarkable (i.e., the indicator must reveal the performance of alternatives);
- Scalable (i.e., the indicator must be suitable for different spatiotemporal resolutions);
- Specific (i.e., the indicator must evaluate the exact mobility aspects).
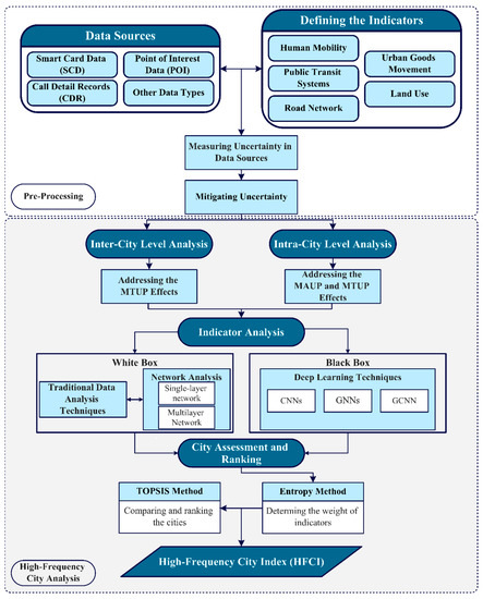
3.2. Proposed Framework for Modelling High-Frequency Cities
3.2.1. Pre-Processing
Defining the Indicators
Pre-Processing Data Sources
3.2.2. High-Frequency City Analysis
Addressing Aggregation Strategies
Indicator Analysis
City Assessment and Ranking
4. Results: Indicators of High-Frequency City
4.1. Proposed Indicators for High-Frequency Cities
4.1.1. Human Mobility
Incoming/Outgoing Flows
Density Changes
Travel Distance
Radius of Gyration
Distance between Mean Centres (DMC)
4.1.2. Public Transit Systems
PTN Coverage
Transport System Diversity
Intermodal Connectivity
PT Reliability
Resilience to Disaster
Occupancy Rate
Active Vehicles
4.1.3. Road Network
Traffic Flow
Travel Time Uncertainty
Traffic Congestion
Road Safety
4.1.4. Urban Goods Movement
Freight Traffic Volume
Vehicle-Kilometres Travelled
Network Properties
4.1.5. Land Use
Transport Land Consumption
Land-Use Mix (LUM)
Vitality
4.2. Impact of COVID-19 and Driverless Mobility on the Frequency of the City
4.3. Limitations
- Limited data accessibility: The selection of indicators is the primary step of any benchmark. However, data for selected indicators are not always available or reliable in a significant number of countries or even the cities of the same country. The current era is undoubtedly data-driven, and the availability of big data has created unprecedented opportunities for various geographic information science studies. However, with such massive amounts of data at our disposal, other data that reveal human interaction, such as information transfer and money transfer, are lacking, and we hope that the availability of such data will open perspectives on the improvement of high-frequency city modelling.
- Spatial resolution: Since the level of data privacy protection varies due to different sources, some data are collected at different spatial resolutions and are not available at the same level of aggregation. If the data were collected with high spatial accuracy, the results of the indicator analysis could certainly be more accurate.
- Temporal scale: Unfortunately, due to limited data availability, some data can only be provided on a small-time scale. For example, point of interest data (POI) can only be collected once in a given time period (i.e., the data were collected infrequently), and it is difficult to obtain such data over a longer time scale. If such data were available over a longer time scale, we could monitor changes in land use over time, and the assessment results could be improved.
- Time reference: the variability in the time period of data collection is one of the main data limitations that could lead to outliers or bias in the assessment results, especially at the inter-city level.
5. Conclusions
Author Contributions
Funding
Data Availability Statement
Acknowledgments
Conflicts of Interest
References
- Ahmad, Z.; Ahmad, N.; Abdullah, H. Ibn Khaldun on Urban Planning: A Contemporary Reading of the Muqaddima. J. Ibn Haldun Stud. Ibn Haldun Univ. 2016, 1, 315–330. [Google Scholar] [CrossRef]
- Batty, M. Inventing Future Cities; MIT Press: London, UK, 2018; ISBN 9780262038959. [Google Scholar]
- United Nations. World Urbanization Prospects the 2018 Revision; United Nations: New York, NY, USA, 2019. [Google Scholar]
- Tu, W.; Cao, J.; Yue, Y.; Shaw, S.-L.; Zhou, M.; Wang, Z.; Chang, X.; Xu, Y.; Li, Q. Coupling Mobile Phone and Social Media Data: A New Approach to Understanding Urban Functions and Diurnal Patterns. Int. J. Geogr. Inf. Sci. 2017, 31, 2331–2358. [Google Scholar] [CrossRef]
- Batty, M. The Pulse of the City. Environ. Plan. B Plan. Des. 2010, 37, 575–577. [Google Scholar] [CrossRef]
- Zhang, X.; Li, W.; Zhang, F.; Liu, R.; Du, Z. Identifying Urban Functional Zones Using Public Bicycle Rental Records and Point-of-Interest Data. ISPRS Int. J. Geo-Inf. 2018, 7, 459. [Google Scholar] [CrossRef]
- Batty, M. Defining Smart Cities High and Low Frequency Cities, Big Data and Urban Theory. In The Routledge Companion to Smart Cities; Willis, K.S., Aurigi, A., Eds.; Routledge: London, UK, 2020; pp. 51–60. ISBN 978-1-138-03667-3. [Google Scholar]
- Shearmur, R. What is an Urban Structure? The Challenge of Foreseeing 21st Century Spatial Patterns of The Urban Economy. In Advances in Commercial Geography: Prospects, Methods and Applications; El Colegio Mexiquense: Toluca, Mexico, 2013; pp. 95–142. [Google Scholar]
- Deng, Y.; Liu, J.; Liu, Y.; Luo, A. Detecting Urban Polycentric Structure from POI Data. ISPRS Int. J. Geo-Inf. 2019, 8, 283. [Google Scholar] [CrossRef]
- Burgess, E.W. The Growth of The City: An Introduction to a Research Project. In The City; University of Chicago Press: Chicago, IL, USA, 1925; pp. 47–62. [Google Scholar]
- Harris, C.D.; Ullman, E.L. The Nature of Cities. Ann. Am. Acad. Pol. Soc. Sci. 1945, 242, 7–17. [Google Scholar] [CrossRef]
- Schlesinger, J. Agriculture along the Urban-Rural Continuum: A GIS-Based Analysis of Spatio-Temporal Dynamics in Two Medium-Sized African Cities; University of Freiburg: Freiburg im Breisgau, Germany, 2013. [Google Scholar]
- UITP. Urban Mobility Indicators for Walking and Public Transport; UITP: Belgium, Brussels, 2019. [Google Scholar]
- Degbelo, A.; Granell, C.; Trilles, S.; Bhattacharya, D.; Casteleyn, S.; Kray, C. Opening up Smart Cities: Citizen-Centric Challenges and Opportunities from GIScience. ISPRS Int. J. Geo-Inf. 2016, 5, 16. [Google Scholar] [CrossRef]
- Litman, T.; Burwell, D. Issues in Sustainable Transportation. Int. J. Glob. Environ. Issues 2006, 6, 331–347. [Google Scholar] [CrossRef]
- Nemoto, E.H.; Issaoui, R.; Korbee, D.; Jaroudi, I.; Fournier, G. How to Measure the Impacts of Shared Automated Electric Vehicles on Urban Mobility. Transp. Res. Part D Transp. Environ. 2021, 93, 102766. [Google Scholar] [CrossRef]
- Federal Transit Administration. Mobility Performance Metrics (MPM) for Integrated Mobility and Beyond; Federal Transit Administration: Washington, DC, USA, 2020.
- Dixon, S.; Irshad, H.; Pankratz, D.M.; Bornstein, J. The Deloitte City Mobility Index Gauging Global Readiness for The Future of Mobility; Deloitte Insights: Calgary, AB, Canada, 2019. [Google Scholar]
- Orlowski, A.; Romanowska, P. Smart Cities Concept: Smart Mobility Indicator. Cybern. Syst. 2019, 50, 118–131. [Google Scholar] [CrossRef]
- Braga, I.P.C.; Dantas, H.F.B.; Leal, M.R.D.; De Almeida, M.R.; Dos Santos, E.M. Urban Mobility Performance Indicators: A Bibliometric Analysis. Gest. Prod. 2019, 26. [Google Scholar] [CrossRef]
- Wey, W.M.; Huang, J.Y. Urban Sustainable Transportation Planning Strategies for Livable City’s Quality of Life. Habitat Int. 2018, 82, 9–27. [Google Scholar] [CrossRef]
- Costa, P.B.; Neto, G.C.M.; Bertolde, A.I. Urban Mobility Indexes: A Brief Review of the Literature. In Transportation Research Procedia; Elsevier B.V.: Amsterdam, The Netherlands, 2017; Volume 25, pp. 3645–3655. [Google Scholar]
- Arcadis. Sustainable Cities Mobility Index 2017 Bold Moves; Arcadis: Amsterdam, The Netherlands, 2017. [Google Scholar]
- Litman, T. Well Measured Developing Indicators for Sustainable and Livable Transport Planning; Victoria Transport Policy Institute: Victoria, BC, Canada, 2017. [Google Scholar]
- Bosch, P.; Jongeneel, S.; Rovers, V.; Neumann, H.-M.; Airaksinen, M.; Huovila, A. Citykeys Indicators for Smart City Projects and Smart Cities; VTT Technical Research Centre of Finland: Espoo, Finland, 2017. [Google Scholar]
- Tafidis, P.; Sdoukopoulos, A.; Pitsiava-Latinopoulou, M. Sustainable Urban Mobility Indicators: Policy Versus Practice in The Case of Greek Cities. Transp. Res. Procedia 2017, 24, 304–312. [Google Scholar] [CrossRef]
- De Gruyter, C.; Currie, G.; Rose, G. Sustainability Measures of Urban Public Transport in Cities: A World Review and Focus on the Asia/Middle East Region. Sustainability 2016, 9, 43. [Google Scholar] [CrossRef]
- Shiau, T.A. Evaluating Sustainable Transport Strategies with Incomplete Information for Taipei City. Transp. Res. Part D Transp. Environ. 2012, 17, 427–432. [Google Scholar] [CrossRef]
- Nenseth, V.; Christiansen, P.; Hald, M. Indicators for Sustainable Urban Mobility-Norwegian Relationships and Comparisons; Institute of Transport Economics: Oslo, Norway, 2012. [Google Scholar]
- Awasthi, A.; Chauhan, S.S. Using AHP and Dempster-Shafer Theory for Evaluating Sustainable Transport Solutions. Environ. Model. Softw. 2011, 26, 787–796. [Google Scholar] [CrossRef]
- De Miranda, H.F.; Rodrigues da Silva, A.Ô.N. Benchmarking Sustainable Urban Mobility: The Case of Curitiba, Brazil. Transp. Policy 2012, 21, 141–151. [Google Scholar] [CrossRef]
- Rodrigues da Silva, A.N.; de Azevedo Filho, M.A.N.; Macêdo, M.H.; Sorratini, J.A.; da Silva, A.F.; Lima, J.P.; Pinheiro, A.M.G.S. A comparative evaluation of mobility conditions in selected cities of the five brazilian regions. Transp. Policy 2015, 37, 147–156. [Google Scholar] [CrossRef]
- Rodrigues da Silva, A.N.; Costa, M.S.; Ramos, R.R.; Nélson Rodrigues da Silva, A.; da Silva Costa, M.; António Rodrigues Ramos, R. Development and Application of I_SUM: An Index of Sustainable Urban Mobility; 2010 Transportation Research Board Annual Meeting: São Carlos, Brazil, 2010; Volume 7. [Google Scholar]
- National Research Council. Key Transportation Indicators: Summary of a Workshop; Norwood, J., Casey, J., Eds.; The National Academies Press: Washington, DC, USA, 2002; ISBN 0309084644. [Google Scholar]
- WBCSD. Methodology and Indicator Calculation Method for Sustainable Urban Mobility; WBCSD: Geneva, Switzerland, 2015; Volume 41. [Google Scholar]
- Hariri, R.H.; Fredericks, E.M.; Bowers, K.M. Uncertainty in Big Data Analytics: Survey, Opportunities, and Challenges. J. Big Data 2019, 6, 44. [Google Scholar] [CrossRef]
- Wang, X.; He, Y. Learning from Uncertainty for Big Data: Future Analytical Challenges and Strategies. IEEE Syst. Man Cybern. Mag. 2016, 2, 26–31. [Google Scholar] [CrossRef]
- Cheng, T.; Adepeju, M. Modifiable Temporal Unit Problem (MTUP) and Its Effect on Space-Time Cluster Detection. PLoS ONE 2014, 9, e100465. [Google Scholar] [CrossRef] [PubMed]
- Senousi, A.M.; Liu, X.; Zhang, J.; Huang, J.; Shi, W. An Empirical Analysis of Public Transit Networks Using Smart Card Data in Beijing, China. Geocarto Int. 2020, 1–21. [Google Scholar] [CrossRef]
- Škrlj, B.; Kralj, J.; Lavrač, N. Py3plex Toolkit for Visualization and Analysis of Multilayer Networks. Appl. Netw. Sci. 2019, 4, 1–24. [Google Scholar] [CrossRef]
- Zhou, J.; Cui, G.; Hu, S.; Zhang, Z.; Yang, C.; Liu, Z.; Wang, L.; Li, C.; Sun, M. Graph Neural Networks: A Review of Methods and Applications. AI Open 2021. [Google Scholar] [CrossRef]
- Zhang, Y. TOPSIS Method Based on Entropy Weight for Supplier Evaluation of Power Grid Enterprise. In the 2015 International Conference on Education Reform and Modern Management; Atlantis Press: Hong Kong, China, 2015; pp. 334–337. [Google Scholar]
- Yu, W.; Bai, H.; Chen, J.; Yan, X. Analysis of Space-Time Variation of Passenger Flow and Commuting Characteristics of Residents Using Smart Card Data of Nanjing Metro. Sustainability 2019, 11, 4989. [Google Scholar] [CrossRef]
- Deville, P.; Linard, C.; Martin, S.; Gilbert, M.; Stevens, F.R.; Gaughan, A.E.; Blondel, V.D.; Tatem, A.J. Dynamic Population Mapping Using Mobile Phone Data. Proc. Natl. Acad. Sci. USA 2014, 111, 15888–15893. [Google Scholar] [CrossRef]
- Barbosa, H.; Barthelemy, M.; Ghoshal, G.; James, C.R.; Lenormand, M.; Louail, T.; Menezes, R.; Ramasco, J.J.; Simini, F.; Tomasini, M. Human Mobility: Models and Applications. Phys. Rep. 2018, 734, 1–74. [Google Scholar] [CrossRef]
- Shi, Z.; Pun-Cheng, L.S.C.; Liu, X.; Lai, J.; Tong, C.; Zhang, A.; Zhang, M.; Shi, W. Analysis of the Temporal Characteristics of the Elderly Traveling by Bus Using Smart Card Data. ISPRS Int. J. Geo-Inf. 2020, 9, 751. [Google Scholar] [CrossRef]
- Gonzalez, M.C.; Hidalgo, C.A.; Barabasi, A.-L. Understanding Individual Human Mobility Patterns. Nature 2008, 453, 779–782. [Google Scholar] [CrossRef]
- Dodson, J.; Gleeson, B.; Evans, R.; Sipe, N. Investigating the Social Dimensions of Transport Disadvantage II: From Concepts to Methods through an Empirical Case Study. Urban Policy Res. 2007, 25, 63–89. [Google Scholar] [CrossRef]
- Litman, T. Evaluating Transportation Diversity: Multimodal Planning for Efficient and Equitable Communities; Victoria Transport Policy Institute: Victoria, BC, Canada, 2020; Volume 1756. [Google Scholar]
- Hadas, Y.; Ranjitkar, P. Modeling Public-Transit Connectivity with Spatial Quality-of-Transfer Measurements. J. Transp. Geogr. 2012, 22, 137–147. [Google Scholar] [CrossRef]
- Tapiador, F.J.; Burckhart, K.; Martí-Henneberg, J. Characterizing European High Speed Train Stations Using Intermodal Time and Entropy Metrics. Transp. Res. Part A Policy Pract. 2009, 43, 197–208. [Google Scholar] [CrossRef]
- De Stasio, C.; Fiorello, D.; Maffii, S. Public Transport Accessibility through Co-Modality: Are Interconnectivity Indicators Good Enough? Res. Transp. Bus. Manag. 2011, 2, 48–56. [Google Scholar] [CrossRef]
- Ansari Esfeh, M.; Wirasinghe, S.C.; Saidi, S.; Kattan, L. Waiting Time and Headway Modelling for Urban Transit Systems—A Critical Review and Proposed Approach. Transp. Rev. 2020, 1–23. [Google Scholar] [CrossRef]
- Diab, E.I.; Badami, M.G.; El-Geneidy, A.M. Bus Transit Service Reliability and Improvement Strategies: Integrating the Perspectives of Passengers and Transit Agencies in North America. Transp. Rev. 2015, 35, 292–328. [Google Scholar] [CrossRef]
- Kathuria, A.; Parida, M.; Sekhar, C.R. A Review of Service Reliability Measures for Public Transportation Systems. Int. J. Intell. Transp. Syst. Res. 2020, 18, 243–255. [Google Scholar] [CrossRef]
- Zhang, L.; Lu, J.; Fu, B.B.; Li, S. Bin A Review and Prospect for the Complexity and Resilience of Urban Public Transit Network Based on Complex Network Theory. Complexity 2018, 2018. [Google Scholar] [CrossRef]
- Gillis, D.; Semanjski, I.; Lauwers, D. How to Monitor Sustainable Mobility in Cities? Literature Review in The Frame of Creating a Set of Sustainable Mobility Indicators. Sustainability 2016, 8, 29. [Google Scholar] [CrossRef]
- Estrada, M.; Mensión, J.; Aymamí, J.M.; Torres, L. Bus Control Strategies in Corridors with Signalized Intersections. Transp. Res. Part C Emerg. Technol. 2016, 71, 500–520. [Google Scholar] [CrossRef]
- Yu, Z.; Wood, J.S.; Gayah, V.V. Using Survival Models to Estimate Bus Travel Times and Associated Uncertainties. Transp. Res. Part C Emerg. Technol. 2017, 74, 366–382. [Google Scholar] [CrossRef]
- Wang, X.; Koç, Y.; Derrible, S.; Ahmad, S.N.; Pino, W.J.A.; Kooij, R.E. Multi-Criteria Robustness Analysis of Metro Networks. Phys. A Stat. Mech. Its Appl. 2017, 474, 19–31. [Google Scholar] [CrossRef]
- von Ferber, C.; Berche, B.; Holovatch, T.; Holovatch, Y. A Tale of Two Cities. Vulnerabilities of the London and Paris Transit Networks. J. Transp. Secur. 2012, 5, 199–216. [Google Scholar] [CrossRef]
- Su, Z.; Li, L.; Peng, H.; Kurths, J.; Xiao, J.; Yang, Y. Robustness of Interrelated Traffic Networks to Cascading Failures. Sci. Rep. 2014, 4, 1–7. [Google Scholar] [CrossRef]
- Zou, Z.; Xiao, Y.; Gao, J. Robustness Analysis of Urban Transit Network Based on Complex Networks Theory. Kybernetes 2013, 42, 383–399. [Google Scholar] [CrossRef]
- Medviď, P.; Gogola, M.; Kubaľák, S. Occupancy of Public Transport Vehicles in Slovakia. In Transportation Research Procedia; Elsevier B.V.: Amsterdam, The Netherlands, 2020; Volume 44, pp. 153–159. [Google Scholar]
- Bureau of Transportation Statistics Load Factor. Available online: https://www.transtats.bts.gov/Data_Elements.aspx?Data=5 (accessed on 22 December 2020).
- European Environment Agency Load Factors for Freight Transport. Available online: https://www.eea.europa.eu/data-and-maps/indicators/load-factors-for-freight-transport/load-factors-for-freight-transport-1 (accessed on 21 December 2020).
- PPIAF Urban Bus Toolkit: Tools and Options for Reforming Urban Bus Systems. Available online: https://ppiaf.org/sites/ppiaf.org/files/documents/toolkits/UrbanBusToolkit/assets/1/1c/1c12.html (accessed on 22 December 2020).
- McArdle, M.P. Introducing SharedStreets Mobility Metrics. Available online: https://sharedstreets.io/introducing-sharedstreets-mobility-metrics/ (accessed on 22 December 2020).
- Wang, P.; Lai, J.; Huang, Z.; Tan, Q.; Lin, T. Estimating Traffic Flow in Large Road Networks Based on Multi-Source Traffic Data. IEEE Trans. Intell. Transp. Syst. 2020, 1–12. [Google Scholar] [CrossRef]
- Liu, X.; Gong, L.; Gong, Y.; Liu, Y. Revealing Travel Patterns and City Structure with Taxi Trip Data. J. Transp. Geogr. 2015, 43, 78–90. [Google Scholar] [CrossRef]
- Mazloumi, E.; Rose, G.; Currie, G.; Sarvi, M. An Integrated Framework to Predict Bus Travel Time and Its Variability Using Traffic Flow Data. J. Intell. Transp. Syst. 2011, 15, 75–90. [Google Scholar] [CrossRef]
- Bates, J.; Polak, J.; Jones, P.; Cook, A. The Valuation of Reliability for Personal Travel. Transp. Res. Part E Logist. Transp. Rev. 2001, 37, 191–229. [Google Scholar] [CrossRef]
- FHWA. Travel Time Reliability: Making It There on Time, All the Time; FHWA: Washington, DC, USA, 2006.
- Chen, B.Y.; Yuan, H.; Li, Q.; Wang, D.; Shaw, S.-L.; Chen, H.-P.; Lam, W.H.K. Measuring Place-Based Accessibility under Travel Time Uncertainty. Int. J. Geogr. Inf. Sci. 2017, 31, 783–804. [Google Scholar] [CrossRef]
- Atomode, T. Assessment of Traffic Delay Problems and Characteristics at Urban Road Intersections: A Case Study of Ilorin, Nigeria. IOSR J. Humanit. Soc. Sci. 2013, 12, 6–16. [Google Scholar] [CrossRef]
- Afrin, T.; Yodo, N. A Survey of Road Traffic Congestion Measures towards a Sustainable and Resilient Transportation System. Sustainability 2020, 12, 4660. [Google Scholar] [CrossRef]
- World Health Organization. Global Status Report on Road Safety 2018; World Health Organization: Geneva, Switzerland, 2018. [Google Scholar]
- Al-Haji, G. Road Safety Development Index (RSDI): Theory, Philosophy and Practice; Linköping University: Norrköping, Sweden, 2007. [Google Scholar]
- Woudsma, C. Understanding the Movement of Goods, Not People: Issues, Evidence and Potential. Urban Stud. 2001, 38, 2439–2455. [Google Scholar] [CrossRef]
- Allen, J.; Piecyk, M.; Piotrowska, M.; McLeod, F.; Cherrett, T.; Ghali, K.; Nguyen, T.; Bektas, T.; Bates, O.; Friday, A.; et al. Understanding the Impact of E-Commerce on Last-Mile Light Goods Vehicle Activity in Urban Areas: The Case of London. Transp. Res. Part D Transp. Environ. 2018, 61, 325–338. [Google Scholar] [CrossRef]
- Zhao, P.; Liu, X.; Shi, W.; Jia, T.; Li, W.; Chen, M. An Empirical Study on the Intra-Urban Goods Movement Patterns Using Logistics Big Data. Int. J. Geogr. Inf. Sci. 2020, 34, 1089–1116. [Google Scholar] [CrossRef]
- OECD. Indicators for the Integration of Environmental Concerns into Transport Policies; OECD: Paris, France, 1999; Volume 79. [Google Scholar]
- Litman, T. Evaluating Transportation Land Use Impacts; Victoria Transport Policy Institute: Victoria, BC, Canada, 2009. [Google Scholar]
- Maat, K.; van Wee, B.; Stead, D. Land Use and Travel Behaviour: Expected Effects from the Perspective of Utility Theory and Activity-Based Theories. Environ. Plan. B Plan. Des. 2005, 32, 33–46. [Google Scholar] [CrossRef]
- Izanloo, A.; Rafsanjani, A.K.; Ebrahimi, S.P. Effect of Commercial Land Use and Accessibility Factor on Traffic Flow in Bojnourd. J. Urban Plan. Dev. 2017, 143, 05016016. [Google Scholar] [CrossRef]
- Jacobs, J. The Death and Life of Great American Cities; Vintage Books: New York, NY, USA, 1961. [Google Scholar]
- Ng, S.; Lai, C.; Liao, P.; Lao, M.; Lau, W.; Govada, S.; Spruijt, W. Measuring and Improving Walkability in Hong Kong; Civic Exchange and UDP International: Hong Kong, China, 2016. [Google Scholar]
- Cervero, R.; Duncan, M. Which Reduces Vehicle Travel More: Jobs-Housing Balance of Retail-Housing Mixing? J. Am. Plan. Assoc. 2006, 72, 475–490. [Google Scholar] [CrossRef]
- Song, Y.; Merlin, L.; Rodriguez, D. Comparing Measures of Urban Land Use Mix. Comput. Environ. Urban Syst. 2013, 42, 1–13. [Google Scholar] [CrossRef]
- Yue, W.; Chen, Y.; Zhang, Q.; Liu, Y. Spatial Explicit Assessment of Urban Vitality Using Multi-Source Data: A Case of Shanghai, China. Sustainability 2019, 11, 638. [Google Scholar] [CrossRef]
- Wu, C.; Ye, X.; Ren, F.; Du, Q. Check-in Behaviour and Spatio-Temporal Vibrancy: An Exploratory Analysis in Shenzhen, China. Cities 2018, 77, 104–116. [Google Scholar] [CrossRef]
- Cervero, R.; Sarmiento, O.L.; Jacoby, E.; Gomez, L.F.; Neiman, A. Influences of Built Environments on Walking and Cycling: Lessons from Bogotá. Int. J. Sustain. Transp. 2009, 3, 203–226. [Google Scholar] [CrossRef]
- Lynch, K. Good City Form; MIT Press: Cambridge, MA, USA, 1984. [Google Scholar]
- Braun, L.M.; Malizia, E. Downtown Vibrancy Influences Public Health and Safety Outcomes in Urban Counties. J. Transp. Health 2015, 2, 540–548. [Google Scholar] [CrossRef]
- Yue, H.; Zhu, X. Exploring the Relationship between Urban Vitality and Street Centrality Based on Social Network Review Data in Wuhan, China. Sustainability 2019, 11, 4356. [Google Scholar] [CrossRef]
- Borkowski, P.; Jażdżewska-Gutta, M.; Szmelter-Jarosz, A. Lockdowned: Everyday Mobility Changes in Response to COVID-19. J. Transp. Geogr. 2021, 90, 102906. [Google Scholar] [CrossRef]
- Przybylowski, A.; Stelmak, S.; Suchanek, M. Mobility Behaviour in View of the Impact of the COVID-19 Pandemic—Public Transport Users in Gdansk Case Study. Sustainability 2021, 13, 364. [Google Scholar] [CrossRef]
- Shaw, R.; Kim, Y.; Hua, J. Governance, Technology and Citizen Behavior In Pandemic: Lessons from COVID-19 in East Asia. Prog. Disaster Sci. 2020, 6, 100090. [Google Scholar] [CrossRef]
- Lim, C.; Hui, T.M. Post-COVID-19, Will Urbanization Be a Thing of the Past? AsiaGlobal Online 2020. [Google Scholar]
- Acheampong, R.A.; Cugurullo, F.; Gueriau, M.; Dusparic, I. Can Autonomous Vehicles Enable Sustainable Mobility in Future Cities? Insights and Policy Challenges from User Preferences over Different Urban Transport Options. Cities 2021, 112, 103134. [Google Scholar] [CrossRef]










| Method, Publication Year and References | Objective of Study | Orientation of the City | Type | Categories | Extent of Application | # of Indicators/Metrics | # of Applied Cities |
|---|---|---|---|---|---|---|---|
| Sustainability Assessment of Shared Automated Electric Vehicles, 2021 ([16]) | Measuring the impacts of shared automated electric vehicles on mobility. | Sustainable City | Indicator Set | Social, Environmental, Economic and Governance | International | 20 | - |
| Mobility Performance Metrics (MPM), 2020 ([17]) | Measuring the extent to which the integrated public-private mobility system meets the needs of passengers, the performance of the system while meeting mobility on demand (MOD). | Sustainable City | Indicator Set | Connectivity, Financial Management, Planning, Environmental, Equity, Safety and Security, Customer Satisfaction, Organisational Excellence and State of Good Repair | International | 63 | 11 |
| The Deloitte City Mobility Index (DCMI), 2019 ([18]) | Evaluating the performance of a city’s mobility network and its readiness to embrace the future. | Sustainable City | Composite Index | Performance and Resilience, Vision and Leadership, Service and Inclusion | International | 15 | 57 |
| Smart Mobility Indicator (SMI), 2019 [19] | Developing an index to assess the level of "smart mobility" solutions implemented in cities. | Smart City | Composite Index | Technical infrastructure, Information infrastructure, Mobility methods and Legislation | International | 17 | - |
| Urban Mobility Indicators for Walking and Public Transport, 2019 ([13]) | Investment promotion in more accessible, safe, efficient, affordable and sustainable infrastructure for walking and public transport. | Sustainable and Liveable City | Indicator Set | Comfort and Safety, Service Demand, Connecting Destinations, Support and Encouragement | European | 34 | 8 |
| Urban Mobility Performance Indicators, 2019 ([20]) | Identifying the most used urban mobility metrics.1 | Sustainable and Smart City | Indicator Set | Accessibility, Environmental, Social, Economic, Infrastructure, Integrated Planning, Health and safety, Traffic Circulation, Urban Transportation System and Smart Mobility | International | 63 | - |
| Transportation Sustainability Indices for a Liveable City, 2018 ([21]) | Developing sustainable transport indicators for a liveable city to predict its future dynamics and formulate sustainable urban transport strategies that take into account the time dependency of the indicators. | Sustainable and Liveable City | Indicator Set | Environment, Economic and Social | National | 18 | 1 |
| Mobility Index Sustainable Urban (IMUS), 2017 ([22]) | Presenting an overview of different urban mobility indices and application of the Mobility Index Sustainable Urban (IMUS) for the public transport sector. 1 | Sustainable City | Composite Index | - | National | 22 | 1 |
| Sustainable Cities Mobility Index, 2017 ([23]) | Comparison of global mobility systems in terms of sustainable urban mobility, which includes measures for the social, environmental and economic health of the city. | Sustainable City | Composite Index | People, Planet and Profit | International | 23 | 100 |
| Indicators for Sustainable and liveable Transport Planning, 2017 ([24]) | Providing guidance on the use of indicators for sustainable and liveable transport planning. 1 | Sustainable and Liveable City | Indicator Set | Economic, Social, Environmental, Good Governance and Planning | International | 40 | - |
| Citykeys Indicators For Smart Cities, 2017 ([25]) | Monitoring the evolution of a city towards an even smarter city. | Smart City | Indicator Set | People, Planet, Prosperity and Governance | European | 76 | - |
| Sustainable Urban Mobility Indicators, 2017 ([26]) | Providing a literature review and selection of urban mobility indicators for Thessaloniki city. | Sustainable City | Indicator Set | Integration of Land Use, Accessibility, Mobility, Promotion of Non-Motorised Means, Encouragement Of PT, Environmental Concerns, Economic Welfare and Road Safety | National | 80 | 1 |
| Sustainability Measures of Urban Public Transport, 2016 ([27]) | Assessing the sustainability of public transport systems. | Sustainable City | Indicator Set | Environment, Social, Economic and System Effectiveness | Middle East/Asia | 15 | 26 |
| Sustainability Compound Index (SCI), 2012 ([28]) | Assessing and prioritising transportation sustainability strategies in Taipei city. | Sustainable City | Composite Index | Society, Economy, Environment, Energy and Finance | National | 10 | - |
| Indicators for Sustainable Urban Mobility, 2012 ([29]) | Developing a set of urban mobility indicators to show the driving forces behind the evolution of transport volumes and modal split and to assess the performance of transport and environmental policies. | Sustainable City | Indicator Set | Population, Economy, Urban structure, Transport, Environment and Policy | National | 43 | 21 |
| Transport Sustainability Index (TSI), 2011 ([30]) | Providing a hybrid approach based on the Analytical Hierarchy Process (AHP) and Dempster–Shafer theory to assess the impact of green transport measures on the sustainability of a city. | Sustainable City | Composite Index | Society, Transport, Environment, Energy and Economy | International | 19 | - |
| Index of Sustainable Urban Mobility (I_SUM), 2010 ([31,32,33]) | Evaluating and comparing the mobility condition of cities. | Sustainable City | Composite Index | Accessibility, Environmental, Social, Political, Transport Infrastructure, Non-Motorised Modes, Integrated Planning, Urban Circulation Traffic and Urban Transport Systems. | National | 87 | 6 |
| Journal Articles | Conference Papers | Books/Book Chapters | Reports | Theses | Total | |
|---|---|---|---|---|---|---|
| Database for Smart/Sustainability Assessment | 34 | 4 | 1 | 18 | 0 | 57 |
| Database for Exploring Human Mobility Pattern | 56 | 8 | 0 | 0 | 0 | 64 |
| Database for Reviewing metrics of the Selected Indicators | 96 | 8 | 3 | 9 | 1 | 117 |
| Database for Understanding the Complexity of the City | 74 | 6 | 13 | 4 | 1 | 98 |
| Total | 260 | 26 | 17 | 31 | 2 | 336 |
Publisher’s Note: MDPI stays neutral with regard to jurisdictional claims in published maps and institutional affiliations. |
© 2021 by the authors. Licensee MDPI, Basel, Switzerland. This article is an open access article distributed under the terms and conditions of the Creative Commons Attribution (CC BY) license (https://creativecommons.org/licenses/by/4.0/).
Share and Cite
Senousi, A.M.; Zhang, J.; Shi, W.; Liu, X. A Proposed Framework for Identification of Indicators to Model High-Frequency Cities. ISPRS Int. J. Geo-Inf. 2021, 10, 317. https://doi.org/10.3390/ijgi10050317
Senousi AM, Zhang J, Shi W, Liu X. A Proposed Framework for Identification of Indicators to Model High-Frequency Cities. ISPRS International Journal of Geo-Information. 2021; 10(5):317. https://doi.org/10.3390/ijgi10050317
Chicago/Turabian StyleSenousi, Ahmad M., Junwei Zhang, Wenzhong Shi, and Xintao Liu. 2021. "A Proposed Framework for Identification of Indicators to Model High-Frequency Cities" ISPRS International Journal of Geo-Information 10, no. 5: 317. https://doi.org/10.3390/ijgi10050317
APA StyleSenousi, A. M., Zhang, J., Shi, W., & Liu, X. (2021). A Proposed Framework for Identification of Indicators to Model High-Frequency Cities. ISPRS International Journal of Geo-Information, 10(5), 317. https://doi.org/10.3390/ijgi10050317

