Risk Assessment of Alpine Skiing Events Based on Knowledge Graph: A Focus on Meteorological Conditions
Abstract
:1. Introduction
- For this work, we have applied KG and related techniques to risk assessment of sports events, which is innovative compared with previous methods.
- By modifying the RippleNet model, the model’s input parameters were changed to the values of the meteorological conditions. It was made possible to assess the meteorological risk of alpine skiing events effectively by the model.
- The modified RippleNet model is compared with the commonly used qualitative analysis methods. The experimental results show that the method has certain validity and reliability, and the accuracy is improved.
2. Related Work
2.1. Risk Assessment in the Sports Events
2.2. KG and Its Applications in the Risk Field
3. Research Framework and Methods
3.1. Research Framework
3.2. Knowledge of Meteorological Risks for Alpine Skiing Events
3.3. The Framework for Integrating KG and Risk Knowledge
3.3.1. Construction Process of KG
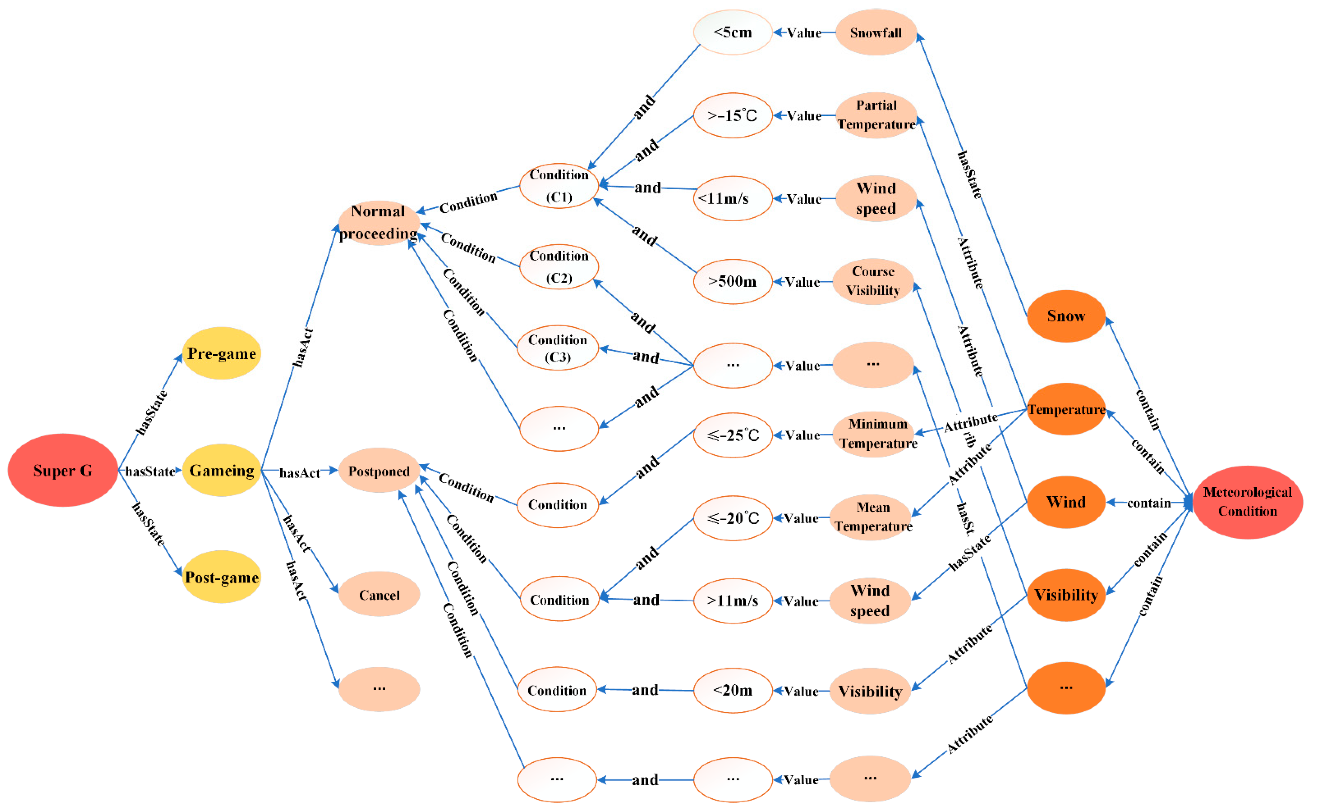
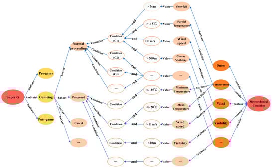
3.3.2. The Representation and Application of Risk Assessment Rules in KG
3.3.3. Risk Assessment Based on RippleNet
4. Case Study
4.1. Study Data
4.2. Experiment Setup
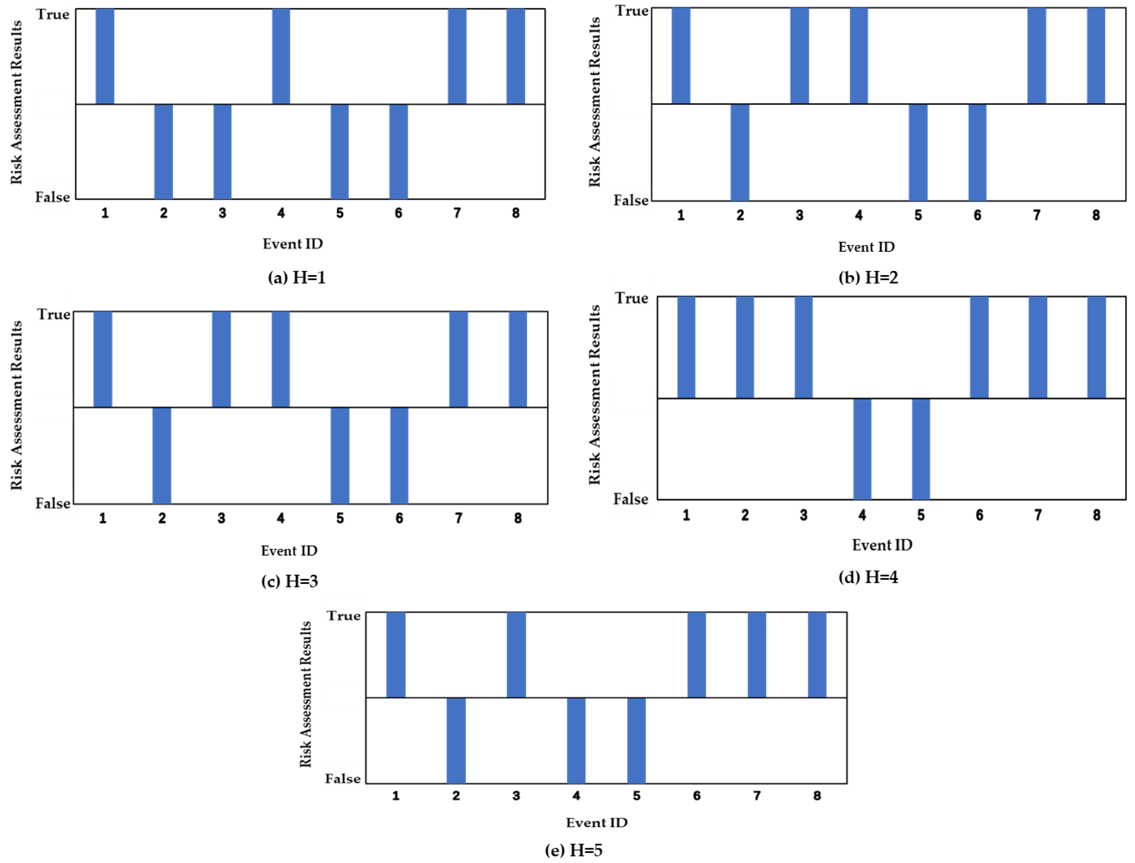
4.3. Events Meteorological Risk Assessment Results
5. Conclusions
Author Contributions
Funding
Data Availability Statement
Conflicts of Interest
References
- Hanstad, D.V. Risk management in major sporting events: A participating national Olympic team’s perspective. Event Manag. 2012, 16, 189–201. [Google Scholar] [CrossRef] [Green Version]
- Leopkey, B.; Parent, M. Risk Management Issues in Large-scale Sporting Events: A Stakeholder Perspective. Eur. Sport Manag. Q. 2009, 9, 187–208. [Google Scholar] [CrossRef]
- Guo, L. The Mapping Knowledge Analysis about Aboard Ski Sport Risk Research. Sports Res. Educ. 2018, 33, 35–39. [Google Scholar]
- Yang, B.; Liao, Y. Research on the construction and application of knowledge graph for enterprise dynamic risk. J. Mod. Inf. 2021, 41, 110–120. [Google Scholar]
- Wang, H.; Zhang, F.; Wang, J.; Zhao, M.; Li, W.; Xie, X.; Guo, M. RippleNet: Propagating User Preferences on the Knowledge Graph for Recommender Systems. In Proceedings of the 27th ACM International Conference on Information and Knowledge Management, Torino, Italy, 22–26 October 2018; pp. 417–426. [Google Scholar]
- Wu, F.; Wang, M.; Liu, N. Discussion of the Geo-Hazard Model in US Earthquake Risk Assessment. J. Catastrophol. 2012, 27, 109–113. [Google Scholar]
- Alaka, H.A.; Oyedele, L.O.; Owolabi, H.A.; Kumar, V.; Ajayi, S.O.; Akinade, O.O.; Bilal, M. Systematic review of bankruptcy prediction models: Towards a framework for tool selection. Expert Syst. Appl. 2018, 94, 164–184. [Google Scholar] [CrossRef]
- Fuller, C.; Drawer, S. The application of risk management in sport. Sports Med. 2004, 34, 349–356. [Google Scholar] [CrossRef] [PubMed]
- Liu, Y.; Su, Y. Early-warning model of regional geological disasters based on meteorological factor in Qingchuan County, Sichuan Province. J. Eng. Geol. 2019, 27, 134–143. [Google Scholar] [CrossRef]
- Zhang, J. Real-Time Traffic Accidents Potential Prediction of Express Way Based on Feature Selection. Master’s Thesis, Beijing Jiaotong University, Beijing, China, 2018. [Google Scholar]
- Chang, P.C.; Singh, K.K. Risk management for mega-events: The 1988 olympic winter games. Tour. Manag. 1990, 11, 45–52. [Google Scholar] [CrossRef]
- Huang, K. Prospective study on the operation risk of alpine skiing site in the 2022 Winter Olympic Games. Master’s Thesis, Beijing Sport University, Beijing, China, 2019. [Google Scholar]
- Liang, H.; Hou, Y.; Xue, H. Sports event risk warning model based on BP neural network. Stat. Decis. 2018, 34, 85–88. [Google Scholar]
- Shi, Y.; Huo, X. The mapping knowledge analysis of sport risk domain research. China Sport Sci. 2017, 37, 76–86. [Google Scholar]
- Huo, D.; Qiu, H.; Qiu, J. Risk early-warning and coping strategies of major sports events. J. Shenyang Sport Univ. 2014, 33, 6–11. [Google Scholar]
- Berlonghi, A.E. The Special Event Risk Management Manual; Alexander Berlonghi/Self Published: Dana Point, CA, USA, 1990. [Google Scholar]
- Robin, A.; Southall, R.M.; Ballier, D.A. Sports Venue Event Planning and Risk Management; Liaoning Science and Technology Publishing House: Shenyang, China, 2005. [Google Scholar]
- Yuan, F. Research on Risk Management during Competition of Short Track Speed Skating in Winter Olympic Games in 2022. Master’s Thesis, Beijing Sport University, Beijing, China, 2019. [Google Scholar]
- Rausand, M. Risk Assessment: Theory, Methods, and Applications; John Wiley & Sons: Hoboken, NJ, USA, 2013; Volume 115. [Google Scholar]
- Ho, K.; Leroi, E.; Roberds, B. Quantitative Risk Assessment: Application, Myths and Future Direction. In Proceedings of the ISRM International Symposium, Melbourne, Australia, 19–24 November 2000; p. ISRM-IS-2000-2006. [Google Scholar]
- Ehrlinger, L.; Wöß, W. Towards a Definition of Knowledge Graphs. Semantics 2016, 48, 1–4. [Google Scholar]
- Yan, J.; Wang, C.; Cheng, W.; Gao, M.; Zhou, A. A retrospective of knowledge graphs. Front. Comput. Sci. 2018, 12, 55–74. [Google Scholar] [CrossRef]
- Wang, H.F.; Qi, G.L.; Chen, H.J. Knowledge Graph: Methodology, Practice and Application; Publishing House of Electronics Industry: Beijing, China, 2019. [Google Scholar]
- Cao, Q.; Zhao, Y. The technical realization process and related applications of the knowledge graph. Inf. Stud. Theory Appl. 2015, 38, 127–132. [Google Scholar]
- Xiao, Y. Knowledge Graph Concept and Technology; Publishing House of Electronics Industry: Beijing, China, 2020. [Google Scholar]
- Rebele, T.; Suchanek, F.; Hoffart, J.; Biega, J.; Kuzey, E.; Weikum, G. YAGO: A Multilingual Knowledge Base from Wikipedia, Wordnet, and Geonames. In Proceedings of the 15th International Semantic Web Conference, Kobe, Japan, 17–21 October 2016; Volume 9982, pp. 177–185. [Google Scholar]
- Bizer, C.; Lehmann, J.; Kobilarov, G.; Auer, S.; Becker, C.; Cyganiak, R.; Hellmann, S. DBpedia—A crystallization point for the Web of Data. J. Web Semant. 2009, 7, 154–165. [Google Scholar] [CrossRef]
- Bollacker, K.; Evans, C.; Paritosh, P.; Sturge, T.; Taylor, J. Freebase: A Collaboratively Created Graph Database for Structur-ing Human Knowledge. In Proceedings of the 2008 ACM SIGMOD International Conference on Management of Data, Vancouver, BC, Canada, 9–12 June 2008; pp. 1247–1250. [Google Scholar]
- Carlson, A.; Betteridge, J.; Kisiel, B.; Settles, B.; Hruschka, E.; Mitchell, T. Toward an architecture for never-ending language learning. In Proceedings of the Twenty-Fourth AAAI Conference on Artificial Intelligence, Atlanta, GA, USA, 11–15 July 2010; pp. 1306–1313. [Google Scholar]
- Niu, X.; Sun, X.; Wang, H.; Rong, S.; Qi, G.; Yu, Y. Zhishi. me-weaving chinese linking open data. In Proceedings of the 10th International Semantic Web Conference, Bonn, Germany, 23–27 October 2011; Volume 7032, pp. 205–220. [Google Scholar]
- Tao, X.; Pham, T.; Zhang, J.; Yong, J.; Goh, W.P.; Zhang, W.; Cai, Y. Mining health knowledge graph for health risk prediction. World Wide Web 2020, 23, 2341–2362. [Google Scholar] [CrossRef]
- Zhang, Q.; Wen, Y.; Zhou, C.; Long, H.; Han, D.; Zhang, F.; Xiao, C. Construction of Knowledge Graphs for Maritime Dangerous Goods. Sustainability 2019, 11, 2849. [Google Scholar] [CrossRef] [Green Version]
- Yu, T.; Li, J.; Yu, Q.; Tian, Y.; Shun, X.; Xu, L.; Zhu, L.; Gao, H. Knowledge graph for TCM health preservation: Design, construction, and applications. Artif. Intell. Med. 2017, 77, 48–52. [Google Scholar] [CrossRef]
- Wu, J.; Zhu, X.; Zhang, C.; Hu, Z. Event-centric Tourism Knowledge Graph—A Case Study of Hainan. In Proceedings of the International Conference on Knowledge Science, Engineering and Management, Hangzhou, China, 28–30 August 2020; Volume 12274, pp. 3–15. [Google Scholar]
- Rotmensch, M.; Halpern, Y.; Tlimat, A.; Horng, S.; Sontag, D. Learning a Health Knowledge Graph from Electronic Medical Records. Sci. Rep. 2017, 7, 5994. [Google Scholar] [CrossRef]
- Wenhui, L.; Fengtian, C.; Chuna, W.; Xingkai, M. Bayesian Network-Based Knowledge Graph Inference for Highway Transportation Safety Risks. Adv. Civ. Eng. 2021, 2021, 6624579. [Google Scholar] [CrossRef]
- Zhang, W.; Liu, Y.; Jiang, L.; Shah, N.; Fei, X.; Cai, H. The Construction of a Domain Knowledge Graph and Its Application in Supply Chain Risk Analysis. In Proceedings of the Advances in E-Business Engineering for Ubiquitous Computing, Shanghai, China, 11–13 October 2019; Springer: Berlin/Heidelberg, Germany, 2020; Volume 41, pp. 464–478. [Google Scholar]
- Zhao, Q.; Li, Q.; Wen, J. Construction and application research of knowledge graph in aviation risk field. MATEC Web Conf. 2018, 151, 05003. [Google Scholar] [CrossRef]
- Liu, Y.; Li, H. Survey on domain knowledge graph research. Comput. Syst. Appl. 2020, 29, 1–12. [Google Scholar]
- Zheng, R.; Ma, H.; Wang, Q.; Fu, J.; Jiang, Z. Assessing the Security of Campus Networks: The Case of Seven Universities. Sensors 2021, 21, 306. [Google Scholar] [CrossRef]
- Liu, P.; Huang, Y.; Wang, P.; Zhao, Q.; Nie, J.; Tang, Y.; Sun, L.; Wang, H.; Wu, X.; Li, W. Construction of Typhoon Disaster Knowledge Graph Based on Graph Database Neo4j. In Proceedings of the 2020 Chinese Control and Decision Conference (CCDC), Hefei, China, 22–24 August 2020; IEEE: Piscataway Township, NJ, USA, 2020; pp. 3612–3616. [Google Scholar]
- Carriger, J.F.; Parker, R.A. Conceptual Bayesian networks for contaminated site ecological risk assessment and remediation support. J. Environ. Manag. 2021, 278, 111478. [Google Scholar] [CrossRef] [PubMed]
- Yang, B.; Yang, M. Research on Enterprise Knowledge Service Model and Application of the Risk Event Driven. Inf. Stud. Theory Appl. 2021, 44. Available online: https://link.springer.com/article/10.1007/s00521-021-06382-z (accessed on 10 December 2021).
- Cheng, D.; Yang, F.; Xiang, S.; Liu, J. Financial time series forecasting with multi-modality graph neural network. Pattern Recognit. 2022, 121, 108218. [Google Scholar] [CrossRef]
- Tissot, H.C.; Pedebos, L.A. Improving Risk Assessment of Miscarriage during Pregnancy with Knowledge Graph Embeddings. J. Heal. Inform. Res. 2021, 5, 359–381. [Google Scholar] [CrossRef]
- Jiang, B.; You, X.; Li, K.; Zhou, X.; Wen, H. Interactive visual analysis of COVID⁃19 epidemic situation using geographic knowledge graph. Geomat. Inf. Sci. Wuhan Univ. 2020, 45, 836–845. [Google Scholar] [CrossRef]
- Murav’Ev, A.V.; Kiktev, D.B.; Bundel’, A.Y.; Dmitrieva, T.G.; Smirnov, A.V. Verification of high-impact weather event forecasts for the region of the Sochi-2014 Olympic Games. Part I: Deterministic forecasts during the test period. Russ. Meteorol. Hydrol. 2015, 40, 584–597. [Google Scholar] [CrossRef]
- Scott, D.; Steiger, R.; Rutty, M.; Fang, Y. The changing geography of the Winter Olympic and Paralympic Games in a warmer world. Curr. Issues Tour. 2019, 22, 1301–1311. [Google Scholar] [CrossRef]
- Tarka, M.C.; Davey, A.; Lonza, G.C.; O’Brien, C.M.; Delaney, J.P.; Endres, N.K. Alpine Ski Racing Injuries. Sports Heal. A Multidiscip. Approach 2019, 11, 265–271. [Google Scholar] [CrossRef] [PubMed]
- Aven, T. A risk concept applicable for both probabilistic and non-probabilistic perspectives. Saf. Sci. 2011, 49, 1080–1086. [Google Scholar] [CrossRef]
- Jiao, Z.; Sun, S.; Sun, K. Chinese lexical analysis with deep Bi-GRU-CRF network. arXiv 2018, arXiv:1807.01882. [Google Scholar]






| No. | Year | Country | City | Risk Events and Meteorological Conditions |
|---|---|---|---|---|
| 1 | 2006 | Italy | Turin | The snowfall caused the temporary structure to collapse |
| 2 | 2006 | Italy | Turin | Women’s Super-G postponed for 1 day due to bad weather |
| 3 | 1998 | Japan | Nagano | Alpine skiing event postponed for 2 days due to bad weather |
| 4 | 1992 | France | Albertville | Athlete hits the snow machine resulting in death |
| 5 | 1984 | Yugoslavia | Sarajevo | Men’s and women’s downhill postponed due to bad weather |
| 6 | 1964 | Austria | Innsbruck | Two athletes died in an accident due to insufficient snowfall |
| Threshold Index | Snowfall (cm) | Wind Speed (m/s) | Visibility (m) | Precipitation (mm) | Temperature (°C) |
|---|---|---|---|---|---|
| Critical threshold | >30 cm | 1. Average wind speed > 17 m/s 2. gust velocity > 17 m/s | The track < 20 m | 15 mm/6 h | <−25 °C |
| Decision point | >15 cm and < 30 cm | Average wind speed > 11 cm and <17 m/s | A part of track < 20 m | >0 mm | |
| basic conditions | 1. >5 cm 2. >2 cm/2 h | gust velocity > 14 cm and >17 m/s | The track > 20 m and <50 m |
| Event ID | Risk Event | Meteorological Conditions | Actual | Rule-Based |
|---|---|---|---|---|
| Results | ||||
| 1 | 2018 Pyeongchang-Alpine Men-Downhill | Wind: 12.0 m/s | postponed | postponed |
| 2 | 2018 Pyeongchang-Alpine Women-Slalom | Wind: 11.0 m/s | postponed | postponed |
| 3 | 2018 Pyeongchang-Alpine Men-Super-G | Wind: 13.0 m/s | postponed | normal |
| 4 | 2018 Pyeongchang-Alpine Women-Alpine-Combined | Wind: 10.0 m/s | postponed | normal |
| 5 | 2010 Vancouver-Alpine Men-Downhill | Rainfall: 1.52 mm | postponed | normal |
| 6 | 2010 Vancouver-Alpine Women-Super-Combined | Rainfall: 10.41 mm | postponed | normal |
| 7 | 2010 Vancouver-Alpine Men-Super-Combined | Rainfall: 15.24 mm | postponed | postponed |
| 8 | 2010 Vancouver-Alpine Women-Giant-Slalom | Rainfall: 3.30 mm | normal | normal |
Publisher’s Note: MDPI stays neutral with regard to jurisdictional claims in published maps and institutional affiliations. |
© 2021 by the authors. Licensee MDPI, Basel, Switzerland. This article is an open access article distributed under the terms and conditions of the Creative Commons Attribution (CC BY) license (https://creativecommons.org/licenses/by/4.0/).
Share and Cite
Wang, M.; Zhang, X.; Feng, D.; Wang, Y.; Tang, W.; Ye, P. Risk Assessment of Alpine Skiing Events Based on Knowledge Graph: A Focus on Meteorological Conditions. ISPRS Int. J. Geo-Inf. 2021, 10, 835. https://doi.org/10.3390/ijgi10120835
Wang M, Zhang X, Feng D, Wang Y, Tang W, Ye P. Risk Assessment of Alpine Skiing Events Based on Knowledge Graph: A Focus on Meteorological Conditions. ISPRS International Journal of Geo-Information. 2021; 10(12):835. https://doi.org/10.3390/ijgi10120835
Chicago/Turabian StyleWang, Muhua, Xueying Zhang, Deen Feng, Yipeng Wang, Wei Tang, and Peng Ye. 2021. "Risk Assessment of Alpine Skiing Events Based on Knowledge Graph: A Focus on Meteorological Conditions" ISPRS International Journal of Geo-Information 10, no. 12: 835. https://doi.org/10.3390/ijgi10120835
APA StyleWang, M., Zhang, X., Feng, D., Wang, Y., Tang, W., & Ye, P. (2021). Risk Assessment of Alpine Skiing Events Based on Knowledge Graph: A Focus on Meteorological Conditions. ISPRS International Journal of Geo-Information, 10(12), 835. https://doi.org/10.3390/ijgi10120835

