A Comprehensive Analysis of Hurricane Damage across the U.S. Gulf and Atlantic Coasts Using Geospatial Big Data
Abstract
:1. Introduction
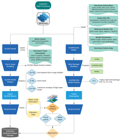
2. Materials and Methods
2.1. Modeling Large-Scale and Long-Term Historical Hurricanes
2.2. Methods
2.2.1. Estimation of Storm Surge Inundation
2.2.2. Estimation of Wind Damage
3. Results
3.1. Cumulative Hurricane Risk
3.2. At-Risk Populations in the Hurrican-Prone Coastal Counties
4. Discussion
Funding
Data Availability Statement
Acknowledgments
Conflicts of Interest
Appendix A. Hurricane-Prone Coastal Counties (n = 775) along the U.S. Atlantic and Gulf Coasts Defined in this Study
| FIPS | Geography | FIPS | Geography |
| 01001 | Autauga County, Alabama | 01123 | Tallapoosa County, Alabama |
| 01003 | Baldwin County, Alabama | 01125 | Tuscaloosa County, Alabama |
| 01005 | Barbour County, Alabama | 01127 | Walker County, Alabama |
| 01007 | Bibb County, Alabama | 01129 | Washington County, Alabama |
| 01011 | Bullock County, Alabama | 01131 | Wilcox County, Alabama |
| 01013 | Butler County, Alabama | 09001 | Fairfield County, Connecticut |
| 01015 | Calhoun County, Alabama | 09003 | Hartford County, Connecticut |
| 01017 | Chambers County, Alabama | 09005 | Litchfield County, Connecticut |
| 01019 | Cherokee County, Alabama | 09007 | Middlesex County, Connecticut |
| 01021 | Chilton County, Alabama | 09009 | New Haven County, Connecticut |
| 01023 | Choctaw County, Alabama | 09011 | New London County, Connecticut |
| 01025 | Clarke County, Alabama | 09013 | Tolland County, Connecticut |
| 01027 | Clay County, Alabama | 09015 | Windham County, Connecticut |
| 01029 | Cleburne County, Alabama | 10001 | Kent County, Delaware |
| 01031 | Coffee County, Alabama | 10003 | New Castle County, Delaware |
| 01035 | Conecuh County, Alabama | 10005 | Sussex County, Delaware |
| 01037 | Coosa County, Alabama | 11001 | District of Columbia, District of Columbia |
| 01039 | Covington County, Alabama | 12001 | Alachua County, Florida |
| 01041 | Crenshaw County, Alabama | 12003 | Baker County, Florida |
| 01045 | Dale County, Alabama | 12005 | Bay County, Florida |
| 01047 | Dallas County, Alabama | 12007 | Bradford County, Florida |
| 01051 | Elmore County, Alabama | 12009 | Brevard County, Florida |
| 01053 | Escambia County, Alabama | 12011 | Broward County, Florida |
| 01055 | Etowah County, Alabama | 12013 | Calhoun County, Florida |
| 01057 | Fayette County, Alabama | 12015 | Charlotte County, Florida |
| 01061 | Geneva County, Alabama | 12017 | Citrus County, Florida |
| 01063 | Greene County, Alabama | 12019 | Clay County, Florida |
| 01065 | Hale County, Alabama | 12021 | Collier County, Florida |
| 01067 | Henry County, Alabama | 12023 | Columbia County, Florida |
| 01069 | Houston County, Alabama | 12027 | DeSoto County, Florida |
| 01075 | Lamar County, Alabama | 12029 | Dixie County, Florida |
| 01081 | Lee County, Alabama | 12031 | Duval County, Florida |
| 01085 | Lowndes County, Alabama | 12033 | Escambia County, Florida |
| 01087 | Macon County, Alabama | 12035 | Flagler County, Florida |
| 01091 | Marengo County, Alabama | 12037 | Franklin County, Florida |
| 01093 | Marion County, Alabama | 12039 | Gadsden County, Florida |
| 01097 | Mobile County, Alabama | 12041 | Gilchrist County, Florida |
| 01099 | Monroe County, Alabama | 12043 | Glades County, Florida |
| 01101 | Montgomery County, Alabama | 12045 | Gulf County, Florida |
| 01105 | Perry County, Alabama | 12047 | Hamilton County, Florida |
| 01107 | Pickens County, Alabama | 12049 | Hardee County, Florida |
| 01109 | Pike County, Alabama | 12051 | Hendry County, Florida |
| 01111 | Randolph County, Alabama | 12053 | Hernando County, Florida |
| 01113 | Russell County, Alabama | 12055 | Highlands County, Florida |
| 01119 | Sumter County, Alabama | 12057 | Hillsborough County, Florida |
| 01121 | Talladega County, Alabama | 12059 | Holmes County, Florida |
| 12061 | Indian River County, Florida | 13031 | Bulloch County, Georgia |
| 12063 | Jackson County, Florida | 13033 | Burke County, Georgia |
| 12065 | Jefferson County, Florida | 13037 | Calhoun County, Georgia |
| 12067 | Lafayette County, Florida | 13039 | Camden County, Georgia |
| 12069 | Lake County, Florida | 13043 | Candler County, Georgia |
| 12071 | Lee County, Florida | 13045 | Carroll County, Georgia |
| 12073 | Leon County, Florida | 13049 | Charlton County, Georgia |
| 12075 | Levy County, Florida | 13051 | Chatham County, Georgia |
| 12077 | Liberty County, Florida | 13053 | Chattahoochee County, Georgia |
| 12079 | Madison County, Florida | 13061 | Clay County, Georgia |
| 12081 | Manatee County, Florida | 13065 | Clinch County, Georgia |
| 12083 | Marion County, Florida | 13069 | Coffee County, Georgia |
| 12085 | Martin County, Florida | 13071 | Colquitt County, Georgia |
| 12086 | Miami-Dade County, Florida | 13073 | Columbia County, Georgia |
| 12087 | Monroe County, Florida | 13075 | Cook County, Georgia |
| 12089 | Nassau County, Florida | 13077 | Coweta County, Georgia |
| 12091 | Okaloosa County, Florida | 13079 | Crawford County, Georgia |
| 12093 | Okeechobee County, Florida | 13081 | Crisp County, Georgia |
| 12095 | Orange County, Florida | 13087 | Decatur County, Georgia |
| 12097 | Osceola County, Florida | 13091 | Dodge County, Georgia |
| 12099 | Palm Beach County, Florida | 13093 | Dooly County, Georgia |
| 12101 | Pasco County, Florida | 13095 | Dougherty County, Georgia |
| 12103 | Pinellas County, Florida | 13097 | Douglas County, Georgia |
| 12105 | Polk County, Florida | 13099 | Early County, Georgia |
| 12107 | Putnam County, Florida | 13101 | Echols County, Georgia |
| 12109 | St. Johns County, Florida | 13103 | Effingham County, Georgia |
| 12111 | St. Lucie County, Florida | 13107 | Emanuel County, Georgia |
| 12115 | Sarasota County, Florida | 13109 | Evans County, Georgia |
| 12117 | Seminole County, Florida | 13125 | Glascock County, Georgia |
| 12119 | Sumter County, Florida | 13127 | Glynn County, Georgia |
| 12121 | Suwannee County, Florida | 13131 | Grady County, Georgia |
| 12123 | Taylor County, Florida | 13143 | Haralson County, Georgia |
| 12125 | Union County, Florida | 13145 | Harris County, Georgia |
| 12127 | Volusia County, Florida | 13149 | Heard County, Georgia |
| 12129 | Wakulla County, Florida | 13153 | Houston County, Georgia |
| 12131 | Walton County, Florida | 13155 | Irwin County, Georgia |
| 12133 | Washington County, Florida | 13161 | Jeff Davis County, Georgia |
| 13001 | Appling County, Georgia | 13163 | Jefferson County, Georgia |
| 13003 | Atkinson County, Georgia | 13165 | Jenkins County, Georgia |
| 13005 | Bacon County, Georgia | 13167 | Johnson County, Georgia |
| 13007 | Baker County, Georgia | 13173 | Lanier County, Georgia |
| 13017 | Ben Hill County, Georgia | 13175 | Laurens County, Georgia |
| 13019 | Berrien County, Georgia | 13177 | Lee County, Georgia |
| 13021 | Bibb County, Georgia | 13179 | Liberty County, Georgia |
| 13023 | Bleckley County, Georgia | 13183 | Long County, Georgia |
| 13025 | Brantley County, Georgia | 13185 | Lowndes County, Georgia |
| 13027 | Brooks County, Georgia | 13189 | McDuffie County, Georgia |
| 13029 | Bryan County, Georgia | 13191 | McIntosh County, Georgia |
| 13193 | Macon County, Georgia | 22023 | Cameron Parish, Louisiana |
| 13197 | Marion County, Georgia | 22025 | Catahoula Parish, Louisiana |
| 13201 | Miller County, Georgia | 22029 | Concordia Parish, Louisiana |
| 13205 | Mitchell County, Georgia | 22031 | De Soto Parish, Louisiana |
| 13209 | Montgomery County, Georgia | 22033 | East Baton Rouge Parish, Louisiana |
| 13215 | Muscogee County, Georgia | 22035 | East Carroll Parish, Louisiana |
| 13223 | Paulding County, Georgia | 22037 | East Feliciana Parish, Louisiana |
| 13225 | Peach County, Georgia | 22039 | Evangeline Parish, Louisiana |
| 13229 | Pierce County, Georgia | 22041 | Franklin Parish, Louisiana |
| 13233 | Polk County, Georgia | 22043 | Grant Parish, Louisiana |
| 13235 | Pulaski County, Georgia | 22045 | Iberia Parish, Louisiana |
| 13239 | Quitman County, Georgia | 22047 | Iberville Parish, Louisiana |
| 13243 | Randolph County, Georgia | 22049 | Jackson Parish, Louisiana |
| 13245 | Richmond County, Georgia | 22051 | Jefferson Parish, Louisiana |
| 13249 | Schley County, Georgia | 22053 | Jefferson Davis Parish, Louisiana |
| 13251 | Screven County, Georgia | 22055 | Lafayette Parish, Louisiana |
| 13253 | Seminole County, Georgia | 22057 | Lafourche Parish, Louisiana |
| 13259 | Stewart County, Georgia | 22059 | La Salle Parish, Louisiana |
| 13261 | Sumter County, Georgia | 22063 | Livingston Parish, Louisiana |
| 13267 | Tattnall County, Georgia | 22065 | Madison Parish, Louisiana |
| 13269 | Taylor County, Georgia | 22067 | Morehouse Parish, Louisiana |
| 13271 | Telfair County, Georgia | 22069 | Natchitoches Parish, Louisiana |
| 13273 | Terrell County, Georgia | 22071 | Orleans Parish, Louisiana |
| 13275 | Thomas County, Georgia | 22073 | Ouachita Parish, Louisiana |
| 13277 | Tift County, Georgia | 22075 | Plaquemines Parish, Louisiana |
| 13279 | Toombs County, Georgia | 22077 | Pointe Coupee Parish, Louisiana |
| 13283 | Treutlen County, Georgia | 22079 | Rapides Parish, Louisiana |
| 13285 | Troup County, Georgia | 22081 | Red River Parish, Louisiana |
| 13287 | Turner County, Georgia | 22083 | Richland Parish, Louisiana |
| 13289 | Twiggs County, Georgia | 22085 | Sabine Parish, Louisiana |
| 13299 | Ware County, Georgia | 22087 | St. Bernard Parish, Louisiana |
| 13301 | Warren County, Georgia | 22089 | St. Charles Parish, Louisiana |
| 13303 | Washington County, Georgia | 22091 | St. Helena Parish, Louisiana |
| 13305 | Wayne County, Georgia | 22093 | St. James Parish, Louisiana |
| 13307 | Webster County, Georgia | 22095 | St. John the Baptist Parish, Louisiana |
| 13309 | Wheeler County, Georgia | 22097 | St. Landry Parish, Louisiana |
| 13315 | Wilcox County, Georgia | 22099 | St. Martin Parish, Louisiana |
| 13319 | Wilkinson County, Georgia | 22101 | St. Mary Parish, Louisiana |
| 13321 | Worth County, Georgia | 22103 | St. Tammany Parish, Louisiana |
| 22001 | Acadia Parish, Louisiana | 22105 | Tangipahoa Parish, Louisiana |
| 22003 | Allen Parish, Louisiana | 22107 | Tensas Parish, Louisiana |
| 22005 | Ascension Parish, Louisiana | 22109 | Terrebonne Parish, Louisiana |
| 22007 | Assumption Parish, Louisiana | 22111 | Union Parish, Louisiana |
| 22009 | Avoyelles Parish, Louisiana | 22113 | Vermilion Parish, Louisiana |
| 22011 | Beauregard Parish, Louisiana | 22115 | Vernon Parish, Louisiana |
| 22013 | Bienville Parish, Louisiana | 22117 | Washington Parish, Louisiana |
| 22019 | Calcasieu Parish, Louisiana | 22121 | West Baton Rouge Parish, Louisiana |
| 22021 | Caldwell Parish, Louisiana | 22123 | West Carroll Parish, Louisiana |
| 22125 | West Feliciana Parish, Louisiana | 25017 | Middlesex County, Massachusetts |
| 22127 | Winn Parish, Louisiana | 25019 | Nantucket County, Massachusetts |
| 23001 | Androscoggin County, Maine | 25021 | Norfolk County, Massachusetts |
| 23003 | Aroostook County, Maine | 25023 | Plymouth County, Massachusetts |
| 23005 | Cumberland County, Maine | 25025 | Suffolk County, Massachusetts |
| 23007 | Franklin County, Maine | 25027 | Worcester County, Massachusetts |
| 23009 | Hancock County, Maine | 28001 | Adams County, Mississippi |
| 23011 | Kennebec County, Maine | 28005 | Amite County, Mississippi |
| 23013 | Knox County, Maine | 28007 | Attala County, Mississippi |
| 23015 | Lincoln County, Maine | 28015 | Carroll County, Mississippi |
| 23017 | Oxford County, Maine | 28019 | Choctaw County, Mississippi |
| 23019 | Penobscot County, Maine | 28021 | Claiborne County, Mississippi |
| 23021 | Piscataquis County, Maine | 28023 | Clarke County, Mississippi |
| 23023 | Sagadahoc County, Maine | 28025 | Clay County, Mississippi |
| 23025 | Somerset County, Maine | 28029 | Copiah County, Mississippi |
| 23027 | Waldo County, Maine | 28031 | Covington County, Mississippi |
| 23029 | Washington County, Maine | 28035 | Forrest County, Mississippi |
| 23031 | York County, Maine | 28037 | Franklin County, Mississippi |
| 24001 | Allegany County, Maryland | 28039 | George County, Mississippi |
| 24003 | Anne Arundel County, Maryland | 28041 | Greene County, Mississippi |
| 24005 | Baltimore County, Maryland | 28043 | Grenada County, Mississippi |
| 24009 | Calvert County, Maryland | 28045 | Hancock County, Mississippi |
| 24011 | Caroline County, Maryland | 28047 | Harrison County, Mississippi |
| 24013 | Carroll County, Maryland | 28049 | Hinds County, Mississippi |
| 24015 | Cecil County, Maryland | 28051 | Holmes County, Mississippi |
| 24017 | Charles County, Maryland | 28053 | Humphreys County, Mississippi |
| 24019 | Dorchester County, Maryland | 28059 | Jackson County, Mississippi |
| 24021 | Frederick County, Maryland | 28061 | Jasper County, Mississippi |
| 24023 | Garrett County, Maryland | 28063 | Jefferson County, Mississippi |
| 24025 | Harford County, Maryland | 28065 | Jefferson Davis County, Mississippi |
| 24027 | Howard County, Maryland | 28067 | Jones County, Mississippi |
| 24029 | Kent County, Maryland | 28069 | Kemper County, Mississippi |
| 24031 | Montgomery County, Maryland | 28073 | Lamar County, Mississippi |
| 24033 | Prince George's County, Maryland | 28075 | Lauderdale County, Mississippi |
| 24035 | Queen Anne's County, Maryland | 28077 | Lawrence County, Mississippi |
| 24037 | St. Mary's County, Maryland | 28079 | Leake County, Mississippi |
| 24039 | Somerset County, Maryland | 28083 | Leflore County, Mississippi |
| 24041 | Talbot County, Maryland | 28085 | Lincoln County, Mississippi |
| 24045 | Wicomico County, Maryland | 28087 | Lowndes County, Mississippi |
| 24047 | Worcester County, Maryland | 28089 | Madison County, Mississippi |
| 25001 | Barnstable County, Massachusetts | 28091 | Marion County, Mississippi |
| 25003 | Berkshire County, Massachusetts | 28097 | Montgomery County, Mississippi |
| 25005 | Bristol County, Massachusetts | 28099 | Neshoba County, Mississippi |
| 25007 | Dukes County, Massachusetts | 28101 | Newton County, Mississippi |
| 25009 | Essex County, Massachusetts | 28103 | Noxubee County, Mississippi |
| 25011 | Franklin County, Massachusetts | 28105 | Oktibbeha County, Mississippi |
| 25013 | Hampden County, Massachusetts | 28109 | Pearl River County, Mississippi |
| 25015 | Hampshire County, Massachusetts | 28111 | Perry County, Mississippi |
| 28113 | Pike County, Mississippi | 36039 | Greene County, New York |
| 28121 | Rankin County, Mississippi | 36047 | Kings County, New York |
| 28123 | Scott County, Mississippi | 36051 | Livingston County, New York |
| 28127 | Simpson County, Mississippi | 36055 | Monroe County, New York |
| 28129 | Smith County, Mississippi | 36059 | Nassau County, New York |
| 28131 | Stone County, Mississippi | 36061 | New York County, New York |
| 28147 | Walthall County, Mississippi | 36071 | Orange County, New York |
| 28149 | Warren County, Mississippi | 36073 | Orleans County, New York |
| 28153 | Wayne County, Mississippi | 36079 | Putnam County, New York |
| 28157 | Wilkinson County, Mississippi | 36081 | Queens County, New York |
| 28159 | Winston County, Mississippi | 36085 | Richmond County, New York |
| 28161 | Yalobusha County, Mississippi | 36087 | Rockland County, New York |
| 28163 | Yazoo County, Mississippi | 36101 | Steuben County, New York |
| 33001 | Belknap County, New Hampshire | 36103 | Suffolk County, New York |
| 33003 | Carroll County, New Hampshire | 36111 | Ulster County, New York |
| 33005 | Cheshire County, New Hampshire | 36119 | Westchester County, New York |
| 33007 | Coos County, New Hampshire | 37003 | Alexander County, North Carolina |
| 33009 | Grafton County, New Hampshire | 37005 | Alleghany County, North Carolina |
| 33011 | Hillsborough County, New Hampshire | 37007 | Anson County, North Carolina |
| 33013 | Merrimack County, New Hampshire | 37009 | Ashe County, North Carolina |
| 33015 | Rockingham County, New Hampshire | 37013 | Beaufort County, North Carolina |
| 33017 | Strafford County, New Hampshire | 37015 | Bertie County, North Carolina |
| 33019 | Sullivan County, New Hampshire | 37017 | Bladen County, North Carolina |
| 34001 | Atlantic County, New Jersey | 37019 | Brunswick County, North Carolina |
| 34003 | Bergen County, New Jersey | 37023 | Burke County, North Carolina |
| 34005 | Burlington County, New Jersey | 37025 | Cabarrus County, North Carolina |
| 34007 | Camden County, New Jersey | 37027 | Caldwell County, North Carolina |
| 34009 | Cape May County, New Jersey | 37029 | Camden County, North Carolina |
| 34011 | Cumberland County, New Jersey | 37031 | Carteret County, North Carolina |
| 34013 | Essex County, New Jersey | 37035 | Catawba County, North Carolina |
| 34015 | Gloucester County, New Jersey | 37037 | Chatham County, North Carolina |
| 34017 | Hudson County, New Jersey | 37041 | Chowan County, North Carolina |
| 34019 | Hunterdon County, New Jersey | 37045 | Cleveland County, North Carolina |
| 34021 | Mercer County, New Jersey | 37047 | Columbus County, North Carolina |
| 34023 | Middlesex County, New Jersey | 37049 | Craven County, North Carolina |
| 34025 | Monmouth County, New Jersey | 37051 | Cumberland County, North Carolina |
| 34029 | Ocean County, New Jersey | 37053 | Currituck County, North Carolina |
| 34031 | Passaic County, New Jersey | 37055 | Dare County, North Carolina |
| 34033 | Salem County, New Jersey | 37061 | Duplin County, North Carolina |
| 34035 | Somerset County, New Jersey | 37063 | Durham County, North Carolina |
| 34039 | Union County, New Jersey | 37065 | Edgecombe County, North Carolina |
| 36003 | Allegany County, New York | 37069 | Franklin County, North Carolina |
| 36005 | Bronx County, New York | 37071 | Gaston County, North Carolina |
| 36009 | Cattaraugus County, New York | 37073 | Gates County, North Carolina |
| 36013 | Chautauqua County, New York | 37077 | Granville County, North Carolina |
| 36021 | Columbia County, New York | 37079 | Greene County, North Carolina |
| 36027 | Dutchess County, New York | 37083 | Halifax County, North Carolina |
| 36037 | Genesee County, New York | 37085 | Harnett County, North Carolina |
| 37091 | Hertford County, North Carolina | 42035 | Clinton County, Pennsylvania |
| 37093 | Hoke County, North Carolina | 42041 | Cumberland County, Pennsylvania |
| 37095 | Hyde County, North Carolina | 42043 | Dauphin County, Pennsylvania |
| 37097 | Iredell County, North Carolina | 42045 | Delaware County, Pennsylvania |
| 37101 | Johnston County, North Carolina | 42047 | Elk County, Pennsylvania |
| 37103 | Jones County, North Carolina | 42051 | Fayette County, Pennsylvania |
| 37105 | Lee County, North Carolina | 42055 | Franklin County, Pennsylvania |
| 37107 | Lenoir County, North Carolina | 42057 | Fulton County, Pennsylvania |
| 37109 | Lincoln County, North Carolina | 42061 | Huntingdon County, Pennsylvania |
| 37117 | Martin County, North Carolina | 42067 | Juniata County, Pennsylvania |
| 37119 | Mecklenburg County, North Carolina | 42071 | Lancaster County, Pennsylvania |
| 37125 | Moore County, North Carolina | 42075 | Lebanon County, Pennsylvania |
| 37127 | Nash County, North Carolina | 42081 | Lycoming County, Pennsylvania |
| 37129 | New Hanover County, North Carolina | 42083 | McKean County, Pennsylvania |
| 37131 | Northampton County, North Carolina | 42087 | Mifflin County, Pennsylvania |
| 37133 | Onslow County, North Carolina | 42091 | Montgomery County, Pennsylvania |
| 37135 | Orange County, North Carolina | 42097 | Northumberland County, Pennsylvania |
| 37137 | Pamlico County, North Carolina | 42099 | Perry County, Pennsylvania |
| 37139 | Pasquotank County, North Carolina | 42101 | Philadelphia County, Pennsylvania |
| 37141 | Pender County, North Carolina | 42109 | Snyder County, Pennsylvania |
| 37143 | Perquimans County, North Carolina | 42111 | Somerset County, Pennsylvania |
| 37145 | Person County, North Carolina | 42117 | Tioga County, Pennsylvania |
| 37147 | Pitt County, North Carolina | 42119 | Union County, Pennsylvania |
| 37153 | Richmond County, North Carolina | 42123 | Warren County, Pennsylvania |
| 37155 | Robeson County, North Carolina | 42133 | York County, Pennsylvania |
| 37159 | Rowan County, North Carolina | 44001 | Bristol County, Rhode Island |
| 37163 | Sampson County, North Carolina | 44003 | Kent County, Rhode Island |
| 37165 | Scotland County, North Carolina | 44005 | Newport County, Rhode Island |
| 37167 | Stanly County, North Carolina | 44007 | Providence County, Rhode Island |
| 37177 | Tyrrell County, North Carolina | 44009 | Washington County, Rhode Island |
| 37179 | Union County, North Carolina | 45003 | Aiken County, South Carolina |
| 37181 | Vance County, North Carolina | 45005 | Allendale County, South Carolina |
| 37183 | Wake County, North Carolina | 45009 | Bamberg County, South Carolina |
| 37185 | Warren County, North Carolina | 45011 | Barnwell County, South Carolina |
| 37187 | Washington County, North Carolina | 45013 | Beaufort County, South Carolina |
| 37189 | Watauga County, North Carolina | 45015 | Berkeley County, South Carolina |
| 37191 | Wayne County, North Carolina | 45017 | Calhoun County, South Carolina |
| 37193 | Wilkes County, North Carolina | 45019 | Charleston County, South Carolina |
| 37195 | Wilson County, North Carolina | 45021 | Cherokee County, South Carolina |
| 42001 | Adams County, Pennsylvania | 45023 | Chester County, South Carolina |
| 42009 | Bedford County, Pennsylvania | 45025 | Chesterfield County, South Carolina |
| 42011 | Berks County, Pennsylvania | 45027 | Clarendon County, South Carolina |
| 42013 | Blair County, Pennsylvania | 45029 | Colleton County, South Carolina |
| 42017 | Bucks County, Pennsylvania | 45031 | Darlington County, South Carolina |
| 42021 | Cambria County, Pennsylvania | 45033 | Dillon County, South Carolina |
| 42023 | Cameron County, Pennsylvania | 45035 | Dorchester County, South Carolina |
| 42027 | Centre County, Pennsylvania | 45037 | Edgefield County, South Carolina |
| 42029 | Chester County, Pennsylvania | 45039 | Fairfield County, South Carolina |
| 45041 | Florence County, South Carolina | 48163 | Frio County, Texas |
| 45043 | Georgetown County, South Carolina | 48167 | Galveston County, Texas |
| 45049 | Hampton County, South Carolina | 48175 | Goliad County, Texas |
| 45051 | Horry County, South Carolina | 48177 | Gonzales County, Texas |
| 45053 | Jasper County, South Carolina | 48183 | Gregg County, Texas |
| 45055 | Kershaw County, South Carolina | 48185 | Grimes County, Texas |
| 45057 | Lancaster County, South Carolina | 48187 | Guadalupe County, Texas |
| 45061 | Lee County, South Carolina | 48199 | Hardin County, Texas |
| 45063 | Lexington County, South Carolina | 48201 | Harris County, Texas |
| 45067 | Marion County, South Carolina | 48209 | Hays County, Texas |
| 45069 | Marlboro County, South Carolina | 48215 | Hidalgo County, Texas |
| 45071 | Newberry County, South Carolina | 48217 | Hill County, Texas |
| 45075 | Orangeburg County, South Carolina | 48225 | Houston County, Texas |
| 45079 | Richland County, South Carolina | 48239 | Jackson County, Texas |
| 45081 | Saluda County, South Carolina | 48241 | Jasper County, Texas |
| 45085 | Sumter County, South Carolina | 48245 | Jefferson County, Texas |
| 45089 | Williamsburg County, South Carolina | 48247 | Jim Hogg County, Texas |
| 45091 | York County, South Carolina | 48249 | Jim Wells County, Texas |
| 47091 | Johnson County, Tennessee | 48255 | Karnes County, Texas |
| 48001 | Anderson County, Texas | 48261 | Kenedy County, Texas |
| 48005 | Angelina County, Texas | 48271 | Kinney County, Texas |
| 48007 | Aransas County, Texas | 48273 | Kleberg County, Texas |
| 48013 | Atascosa County, Texas | 48283 | La Salle County, Texas |
| 48015 | Austin County, Texas | 48285 | Lavaca County, Texas |
| 48021 | Bastrop County, Texas | 48287 | Lee County, Texas |
| 48025 | Bee County, Texas | 48289 | Leon County, Texas |
| 48027 | Bell County, Texas | 48291 | Liberty County, Texas |
| 48029 | Bexar County, Texas | 48297 | Live Oak County, Texas |
| 48035 | Bosque County, Texas | 48309 | McLennan County, Texas |
| 48039 | Brazoria County, Texas | 48311 | McMullen County, Texas |
| 48041 | Brazos County, Texas | 48313 | Madison County, Texas |
| 48047 | Brooks County, Texas | 48321 | Matagorda County, Texas |
| 48051 | Burleson County, Texas | 48323 | Maverick County, Texas |
| 48055 | Caldwell County, Texas | 48325 | Medina County, Texas |
| 48057 | Calhoun County, Texas | 48331 | Milam County, Texas |
| 48061 | Cameron County, Texas | 48339 | Montgomery County, Texas |
| 48071 | Chambers County, Texas | 48347 | Nacogdoches County, Texas |
| 48073 | Cherokee County, Texas | 48351 | Newton County, Texas |
| 48089 | Colorado County, Texas | 48355 | Nueces County, Texas |
| 48091 | Comal County, Texas | 48361 | Orange County, Texas |
| 48099 | Coryell County, Texas | 48373 | Polk County, Texas |
| 48123 | DeWitt County, Texas | 48391 | Refugio County, Texas |
| 48127 | Dimmit County, Texas | 48395 | Robertson County, Texas |
| 48131 | Duval County, Texas | 48401 | Rusk County, Texas |
| 48139 | Ellis County, Texas | 48403 | Sabine County, Texas |
| 48145 | Falls County, Texas | 48405 | San Augustine County, Texas |
| 48149 | Fayette County, Texas | 48407 | San Jacinto County, Texas |
| 48157 | Fort Bend County, Texas | 48409 | San Patricio County, Texas |
| 48419 | Shelby County, Texas | 51093 | Isle of Wight County, Virginia |
| 48423 | Smith County, Texas | 51095 | James City County, Virginia |
| 48427 | Starr County, Texas | 51097 | King and Queen County, Virginia |
| 48453 | Travis County, Texas | 51099 | King George County, Virginia |
| 48455 | Trinity County, Texas | 51101 | King William County, Virginia |
| 48457 | Tyler County, Texas | 51103 | Lancaster County, Virginia |
| 48459 | Upshur County, Texas | 51107 | Loudoun County, Virginia |
| 48463 | Uvalde County, Texas | 51109 | Louisa County, Virginia |
| 48465 | Val Verde County, Texas | 51111 | Lunenburg County, Virginia |
| 48469 | Victoria County, Texas | 51113 | Madison County, Virginia |
| 48471 | Walker County, Texas | 51115 | Mathews County, Virginia |
| 48473 | Waller County, Texas | 51117 | Mecklenburg County, Virginia |
| 48477 | Washington County, Texas | 51119 | Middlesex County, Virginia |
| 48479 | Webb County, Texas | 51125 | Nelson County, Virginia |
| 48481 | Wharton County, Texas | 51127 | New Kent County, Virginia |
| 48489 | Willacy County, Texas | 51131 | Northampton County, Virginia |
| 48491 | Williamson County, Texas | 51133 | Northumberland County, Virginia |
| 48493 | Wilson County, Texas | 51135 | Nottoway County, Virginia |
| 48505 | Zapata County, Texas | 51137 | Orange County, Virginia |
| 48507 | Zavala County, Texas | 51139 | Page County, Virginia |
| 50025 | Windham County, Vermont | 51145 | Powhatan County, Virginia |
| 50027 | Windsor County, Vermont | 51147 | Prince Edward County, Virginia |
| 51001 | Accomack County, Virginia | 51149 | Prince George County, Virginia |
| 51003 | Albemarle County, Virginia | 51153 | Manassas city, Virginia |
| 51007 | Amelia County, Virginia | 51153 | Manassas Park city, Virginia |
| 51011 | Appomattox County, Virginia | 51153 | Prince William County, Virginia |
| 51013 | Arlington County, Virginia | 51157 | Rappahannock County, Virginia |
| 51021 | Bland County, Virginia | 51159 | Richmond County, Virginia |
| 51025 | Brunswick County, Virginia | 51165 | Rockingham County, Virginia |
| 51029 | Buckingham County, Virginia | 51171 | Shenandoah County, Virginia |
| 51033 | Caroline County, Virginia | 51173 | Smyth County, Virginia |
| 51036 | Charles City County, Virginia | 51175 | Southampton County, Virginia |
| 51037 | Charlotte County, Virginia | 51177 | Spotsylvania County, Virginia |
| 51041 | Chesterfield County, Virginia | 51179 | Stafford County, Virginia |
| 51047 | Culpeper County, Virginia | 51181 | Surry County, Virginia |
| 51049 | Cumberland County, Virginia | 51183 | Sussex County, Virginia |
| 51053 | Dinwiddie County, Virginia | 51185 | Tazewell County, Virginia |
| 51057 | Essex County, Virginia | 51191 | Washington County, Virginia |
| 51059 | Fairfax County, Virginia | 51193 | Westmoreland County, Virginia |
| 51065 | Fluvanna County, Virginia | 51197 | Wythe County, Virginia |
| 51073 | Gloucester County, Virginia | 51199 | York County, Virginia |
| 51075 | Goochland County, Virginia | 51550 | Chesapeake city, Virginia |
| 51077 | Grayson County, Virginia | 51650 | Hampton city, Virginia |
| 51079 | Greene County, Virginia | 51683 | Manassas city, Virginia |
| 51081 | Greensville County, Virginia | 51685 | Manassas Park city, Virginia |
| 51083 | Halifax County, Virginia | 51700 | Newport News city, Virginia |
| 51085 | Hanover County, Virginia | 51730 | Petersburg city, Virginia |
| 51087 | Henrico County, Virginia | 51760 | Richmond city, Virginia |
| 51800 | Suffolk city, Virginia | 54039 | Kanawha County, West Virginia |
| 51810 | Virginia Beach city, Virginia | 54047 | McDowell County, West Virginia |
| 54005 | Boone County, West Virginia | 54055 | Mercer County, West Virginia |
| 54023 | Grant County, West Virginia | 54057 | Mineral County, West Virginia |
| 54027 | Hampshire County, West Virginia | 54081 | Raleigh County, West Virginia |
| 54031 | Hardy County, West Virginia | 54109 | Wyoming County, West Virginia |
References
- Arkema, K.K.; Guannel, G.; Verutes, G.; Wood, S.A.; Guerry, A.; Ruckelshaus, M.; Kareiva, P.; Lacayo, M.; Silver, J.M. Coastal habitats shield people and property from sea-level rise and storms. Nat. Clim. Chang. 2013, 3, 913–918. [Google Scholar] [CrossRef]
- Changnon, S.A.; Pielke, R.A., Jr.; Changnon, D.; Sylves, R.T.; Pulwarty, R. Human factors explain the increased losses from weather and climate extremes. Bull. Am. Meteorol. Soc. 2000, 81, 437–442. [Google Scholar] [CrossRef] [Green Version]
- Emanuel, K. Global warming effects on US hurricane damage. Weather Clim. Soc. 2011, 3, 261–268. [Google Scholar] [CrossRef]
- National Academies of Sciences, Engineering and Medicine. Attribution of Extreme Weather Events in the Context of Climate Change; National Academies Press: Washington, DC, USA, 2016. [Google Scholar]
- Rahmstorf, S. Rising hazard of storm-surge flooding. Proc. Natl. Acad. Sci. USA 2017, 114, 11806–11808. [Google Scholar] [CrossRef] [Green Version]
- Diaz, H.F.; Pulwarty, R.S. Hurricanes: Climate and Socioeconomic Impacts; Springer: Berlin/Heidelberg, Germany, 2012. [Google Scholar]
- NOAA Office for Coastal Management. Fast Facts—Hurricane Coasts. Available online: https://coast.noaa.gov/states/fast-facts/hurricane-costs.html (accessed on 16 September 2021).
- Weinkle, J.; Landsea, C.; Collins, D.; Musulin, R.; Crompton, R.P.; Klotzbach, P.J.; Pielke, R. Normalized hurricane damage in the continental United States 1900–2017. Nat. Sustain. 2018, 1, 808–813. [Google Scholar] [CrossRef]
- Dolan, R.; Davis, R.E. Coastal storm hazards. J. Coast. Res. 1994, 103–114. [Google Scholar]
- Glahn, B.; Taylor, A.; Kurkowski, N.; Shaffer, W.A. The role of the SLOSH model in National Weather Service storm surge forecasting. Natl. Weather Dig. 2009, 33, 3–14. [Google Scholar]
- Lin, N.; Emanuel, K.A.; Smith, J.A.; Vanmarcke, E. Risk assessment of hurricane storm surge for New York City. J. Geophys. Res. Atmos. 2010, 115. [Google Scholar] [CrossRef] [Green Version]
- Lin, N.; Emanuel, K.; Oppenheimer, M.; Vanmarcke, E. Physically based assessment of hurricane surge threat under climate change. Nat. Clim. Chang. 2012, 2, 462–467. [Google Scholar] [CrossRef] [Green Version]
- Cutter, S.L.; Johnson, L.A.; Finch, C.; Berry, M. The US hurricane coasts: Increasingly vulnerable? Environ. Sci. Policy Sustain. Dev. 2007, 49, 8–21. [Google Scholar] [CrossRef]
- Lam, N.-N.; Arenas, H.; Li, Z.; Liu, K.-B. An estimate of population impacted by climate change along the US coast. J. Coast. Res. 2009, 1522–1526. Available online: https://www.jstor.org/stable/25738044 (accessed on 1 September 2021).
- Donner, W.; Rodríguez, H. Population composition, migration and inequality: The influence of demographic changes on disaster risk and vulnerability. Soc. Forces 2008, 87, 1089–1114. [Google Scholar] [CrossRef]
- Crossett, K.A.; Brent; Pacheco, P.; Haber, K. National Coastal Population Report: Population Trends from 1970 to 2020; NOAA Office for Coastal Management: Silver Spring, MD, USA, 2013. [Google Scholar]
- Maul, G.A.; Duedall, I.W. Demography of Coastal Populations. In Encyclopedia of Coastal Science; Finkl, C.W., Makowski, C., Eds.; Springer: Cham, Switzerland, 2019; pp. 692–700. [Google Scholar]
- Cohen, D.T. About 60.2M Live in Areas Most Vulnerable to Hurricanes. Available online: https://www.census.gov/library/stories/2019/07/millions-of-americans-live-coastline-regions.html (accessed on 16 September 2021).
- Pielke, R.A. Vulnerability to hurricanes along the US Atlantic and Gulf coasts: Considerations of the use of long-term forecasts. In Hurricanes; Springer: Berlin/Heidelberg, Germany, 1997; pp. 147–184. [Google Scholar]
- Pompe, J.; Haluska, J. Estimating the Vulnerability of US Coastal Areas to Hurricane Damage. In Recent Hurricane Research-Climate, Dynamics and Societal Impacts; Lupo, A., Ed.; IntechOpen: London, UK, 2011; pp. 407–418. [Google Scholar]
- Smith, K. Environmental Hazards: Assessing Risk and Reducing Disaster, 6th ed.; Routledge: New York, NY, USA, 2013. [Google Scholar]
- Cutter, S.L. American Hazardscapes: The Regionalization of Hazards and Disasters; Joseph Henry Press: Washington, DC, USA, 2001. [Google Scholar]
- Forbes, C.; Rhome, J.; Mattocks, C.; Taylor, A. Predicting the storm surge threat of Hurricane Sandy with the National Weather Service SLOSH model. J. Mar. Sci. Eng. 2014, 2, 437–476. [Google Scholar] [CrossRef] [Green Version]
- Dietrich, J.; Dawson, C.; Proft, J.; Howard, M.; Wells, G.; Fleming, J.; Luettich, R.; Westerink, J.; Cobell, Z.; Vitse, M. Real-time forecasting and visualization of hurricane waves and storm surge using SWAN+ ADCIRC and FigureGen. In Computational Challenges in the Geosciences; Springer: Berlin/Heidelberg, Germany, 2013; pp. 49–70. [Google Scholar]
- Dietrich, J.; Zijlema, M.; Westerink, J.; Holthuijsen, L.; Dawson, C.; Luettich, R., Jr.; Jensen, R.; Smith, J.; Stelling, G.; Stone, G. Modeling hurricane waves and storm surge using integrally-coupled, scalable computations. Coast. Eng. 2011, 58, 45–65. [Google Scholar] [CrossRef]
- Powell, M.D.; Murillo, S.; Dodge, P.; Uhlhorn, E.; Gamache, J.; Cardone, V.; Cox, A.; Otero, S.; Carrasco, N.; Annane, B. Reconstruction of Hurricane Katrina’s wind fields for storm surge and wave hindcasting. Ocean Eng. 2010, 37, 26–36. [Google Scholar] [CrossRef]
- Anderson, G.; Schumacher, A.; Guikema, S.; Quiring, S.; Ferreri, J.; Staid, A.; Guo, M.; Ming, L.; Zhu, L. Stormwindmodel: Model Tropical Cyclone Wind Speeds.(R Package Version 0.1.4) 2020. Available online: http://cran.nexr.com/web/packages/stormwindmodel/index.html (accessed on 1 October 2021).
- Anderson, G.B.; Ferreri, J.; Al-Hamdan, M.; Crosson, W.; Schumacher, A.; Guikema, S.; Quiring, S.; Eddelbuettel, D.; Yan, M.; Peng, R.D. Assessing United States county-level exposure for research on tropical cyclones and human health. Environ. Health Perspect. 2020, 128, 107009. [Google Scholar] [CrossRef]
- Logan, J.R.; Xu, Z. Vulnerability to hurricane damage on the US Gulf Coast since 1950. Geogr. Rev. 2015, 105, 133–155. [Google Scholar] [CrossRef]
- Füssel, H.-M. Vulnerability: A generally applicable conceptual framework for climate change research. Glob. Environ. Chang. 2007, 17, 155–167. [Google Scholar] [CrossRef]
- Cutter, S.L. The vulnerability of science and the science of vulnerability. Ann. Assoc. Am. Geogr. 2003, 93, 1–12. [Google Scholar] [CrossRef]
- Cutter, S.L. Social science perspectives on hazards and vulnerability science. In Geophysical Hazards: Minimizing Risk, Maximizing Awareness; Beer, T., Ed.; Springer: Dordrecht, The Netherlands, 2009; pp. 17–30. [Google Scholar]
- Chi, H.; Pitter, S.; Li, N.; Tian, H. Big data solutions to interpreting complex systems in the environment. In Guide to Big Data Applications; Springer: Berlin/Heidelberg, Germany, 2018; pp. 107–124. [Google Scholar]
- Abarca-Alvarez, F.J.; Reinoso-Bellido, R.; Campos-Sánchez, F.S. Decision model for predicting social vulnerability using artificial intelligence. ISPRS Int. J. Geo-Inf. 2019, 8, 575. [Google Scholar] [CrossRef] [Green Version]
- Martín, Y.; Li, Z.; Cutter, S.L. Leveraging Twitter to gauge evacuation compliance: Spatiotemporal analysis of Hurricane Matthew. PLoS ONE 2017, 12, e0181701. [Google Scholar] [CrossRef] [Green Version]
- Yang, C.; Clarke, K.; Shekhar, S.; Tao, C.V. Big Spatiotemporal Data Analytics: A research and innovation frontier. Int. J. Geogr. Inf. Sci. 2020, 1075–1088. [Google Scholar] [CrossRef] [Green Version]
- Yu, M.; Yang, C.; Li, Y. Big data in natural disaster management: A review. Geosciences 2018, 8, 165. [Google Scholar] [CrossRef] [Green Version]
- Hashem, I.A.T.; Yaqoob, I.; Anuar, N.B.; Mokhtar, S.; Gani, A.; Khan, S.U. The rise of “big data” on cloud computing: Review and open research issues. Inf. Syst. 2015, 47, 98–115. [Google Scholar] [CrossRef]
- Miller, H.J.; Goodchild, M.F. Data-driven geography. GeoJournal 2015, 80, 449–461. [Google Scholar] [CrossRef]
- Reynard, D. Five classes of geospatial data and the barriers to using them. Geogr. Compass 2018, 12, e12364. [Google Scholar] [CrossRef] [Green Version]
- Jarvinen, B.R.; Neumann, C.J.; Davis, M.A. A Tropical Cyclone Data Tape for the North Atlantic Basin, 1886–1983: Contents, Limitations, and Uses; National Hurricane Center: Miami, FL, USA, 1984. [Google Scholar]
- Landsea, C.W.; Franklin, J.L. Atlantic hurricane database uncertainty and presentation of a new database format. Mon. Weather Rev. 2013, 141, 3576–3592. [Google Scholar] [CrossRef]
- Landsea, C.W.; Franklin, J.L.; Beven, J.L. The revised Atlantic hurricane database (HURDAT2); National Hurricane Center: Miami, FL, USA, 2015. [Google Scholar]
- Allen, T.R.; Sanchagrin, S.; McLeod, G. Geovisualization for storm surge risk communication. In Proceedings of the Special Joint Symposium of ISPRS Technical Commission IV & AutoCaro in Conjunction with ASPRS/CaGIS 2010 Fall Specialty Conference, Orlando, FL, USA, 15–19 November 2010; pp. 15–19. [Google Scholar]
- Zachry, B.C.; Booth, W.J.; Rhome, J.R.; Sharon, T.M. A national view of storm surge risk and inundation. Weather Clim. Soc. 2015, 7, 109–117. [Google Scholar] [CrossRef]
- Jelesnianski, C.P.; Chen, J.; Shaffer, W.A. SLOSH: Sea, Lake, and Overland Surges from Hurricanes; NOAA Technical Report NWS 48; National Oceanic and Atmospheric Administration, U.S. Department of Commerce: Silver Spring, MD, USA, 1992. [Google Scholar]
- Luther, M.E.; Merz, C.R.; Scudder, J.; Baig, S.R.; Pralgo, J.L.; Thompson, D.; Gill, S.; Hovis, G. Water level observations for storm surge. Mar. Technol. Soc. J. 2007, 41, 35–43. [Google Scholar] [CrossRef]
- Yang, K.; Paramygin, V.A.; Sheng, Y.P. A rapid forecasting and mapping system of storm surge and coastal flooding. Weather Forecast. 2020, 35, 1663–1681. [Google Scholar] [CrossRef] [Green Version]
- Conver, A.; Sepanik, J.; Louangsaysongkham, B.; Miller, S. Sea, Lake, and Overland Surges from Hurricanes (SLOSH) Basin Development Handbook v2.0; NOAA/NWS/Meteorological Development Laboratory: Silver Springs, MD, USA, 2008. [Google Scholar]
- Allen, T.R.; Sanchagrin, S.; McLeod, G. Visualization for hurricane storm surge risk awareness and emergency communication. In Approaches to Disaster Management—Examining the Implications of Hazards, Emergencies and Disasters; Tiefenbacher, J.P., Ed.; IntechOpen: London, UK, 2013. [Google Scholar]
- Mayo, T.; Lin, N.J.A. The effect of the surface wind field representation in the operational storm surge model of the National Hurricane Center. Atmosphere 2019, 10, 193. [Google Scholar] [CrossRef] [Green Version]
- Mercado, A. On the use of NOAA‘’s storm surge model, SLOSH, in managing coastal hazards—The experience in Puerto Rico. Nat. Hazards 1994, 10, 235–246. [Google Scholar] [CrossRef]
- Frazier, T.G.; Wood, N.; Yarnal, B.; Bauer, D.H. Influence of potential sea level rise on societal vulnerability to hurricane storm-surge hazards, Sarasota County, Florida. Appl. Geogr. 2010, 30, 490–505. [Google Scholar] [CrossRef]
- Houston, S.H.; Shaffer, W.A.; Powell, M.D.; Chen, J. Comparisons of HRD and SLOSH surface wind fields in hurricanes: Implications for storm surge modeling. Weather Forecast. 1999, 14, 671–686. [Google Scholar] [CrossRef] [Green Version]
- Maloney, M.C.; Preston, B.L. A geospatial dataset for US hurricane storm surge and sea-level rise vulnerability: Development and case study applications. Clim. Risk Manag. 2014, 2, 26–41. [Google Scholar] [CrossRef] [Green Version]
- Boose, E.R.; Chamberlin, K.E.; Foster, D.R. Landscape and regional impacts of hurricanes in New England. Ecol. Monogr. 2001, 71, 27–48. [Google Scholar] [CrossRef]
- Boose, E.R.; Serrano, M.I.; Foster, D.R. Landscape and regional impacts of hurricanes in Puerto Rico. Ecol. Monogr. 2004, 74, 335–352. [Google Scholar] [CrossRef]
- Busby, P.E.; Canham, C.D.; Motzkin, G.; Foster, D.R. Forest response to chronic hurricane disturbance in coastal New England. J. Veg. Sci. 2009, 20, 487–497. [Google Scholar] [CrossRef]
- Batke, S.P.; Jocque, M.; Kelly, D.L. Modelling hurricane exposure and wind speed on a mesoclimate scale: A case study from Cusuco NP, Honduras. PLoS ONE 2014, 9, e91306. [Google Scholar] [CrossRef]
- Boose, E.R.; Foster, D.R.; Fluet, M. Hurricane impacts to tropical and temperate forest landscapes. Ecol. Monogr. 1994, 64, 369–400. [Google Scholar] [CrossRef]
- Fujita, T.T. Proposed Characterization of Tornadoes and Hurricanes by Area and Intensity; University of Chicago: Chicago, IL, USA, 1971. [Google Scholar]
- Womble, J.A.; Smith, D.A.; Mehta, K.C.; McDonald, J.R. The enhanced Fujita Scale: For use beyond tornadoes? In Proceedings of the Fifth Forensic Engineering: Pathology of the Built Environment, Washington, DC, USA, 11–14 November 2009; pp. 699–708. [Google Scholar]
- Potter, S. Fine-Tuning Fujita: After 35 years, a new scale for rating tornadoes takes effect. Weatherwise 2007, 60, 64–71. [Google Scholar] [CrossRef]
- Doswell III, C.A.; Brooks, H.E.; Dotzek, N. On the implementation of the enhanced Fujita scale in the USA. Atmos. Res. 2009, 93, 554–563. [Google Scholar] [CrossRef] [Green Version]
- Boon, J.D. Evidence of sea level acceleration at US and Canadian tide stations, Atlantic Coast, North America. J. Coast. Res. 2012, 28, 1437–1445. [Google Scholar] [CrossRef] [Green Version]
- Sallenger, A.H.; Doran, K.S.; Howd, P.A. Hotspot of accelerated sea-level rise on the Atlantic coast of North America. Nat. Clim. Chang. 2012, 2, 884–888. [Google Scholar] [CrossRef]
- Smith, R.K.; Montgomery, M.T. Understanding hurricanes. Weather 2016, 71, 219–223. [Google Scholar] [CrossRef]
- Coch, N.K. Hurricane hazards along the northeastern Atlantic coast of the United States. J. Coast. Res. 1994, 12, 115–147. [Google Scholar]
- Ache, B.W.; Crossett, K.M.; Pacheco, P.A.; Adkins, J.E.; Wiley, P.C. “The coast” is complicated: A model to consistently describe the nation’s coastal population. Estuaries Coasts 2015, 38, 151–155. [Google Scholar] [CrossRef]
- Marsooli, R.; Lin, N.; Emanuel, K.; Feng, K. Climate change exacerbates hurricane flood hazards along US Atlantic and Gulf Coasts in spatially varying patterns. Nat. Commun. 2019, 10, 3785. [Google Scholar] [CrossRef] [Green Version]
- Strobl, E. The economic growth impact of hurricanes: Evidence from US coastal counties. Rev. Econ. Stat. 2011, 93, 575–589. [Google Scholar] [CrossRef]
- Maantay, J.A.; Maroko, A.R.; Herrmann, C. Mapping population distribution in the urban environment: The cadastral-based expert dasymetric system (CEDS). Cartogr. Geogr. Inf. Sci. 2007, 34, 77–102. [Google Scholar] [CrossRef]
- Messager, M.L.; Ettinger, A.K.; Murphy-Williams, M.; Levin, P.S. Fine-scale assessment of inequities in inland flood vulnerability. Appl. Geogr. 2021, 133, 102492. [Google Scholar] [CrossRef]
- Hallisey, E.; Tai, E.; Berens, A.; Wilt, G.; Peipins, L.; Lewis, B.; Graham, S.; Flanagan, B.; Lunsford, N.B. Transforming geographic scale: A comparison of combined population and areal weighting to other interpolation methods. Int. J. Health Geogr. 2017, 16, 1–16. [Google Scholar] [CrossRef] [Green Version]
- Crowell, M.; Coulton, K.; Johnson, C.; Westcott, J.; Bellomo, D.; Edelman, S.; Hirsch, E. An estimate of the US population living in 100-year coastal flood hazard areas. J. Coast. Res. 2010, 26, 201–211. [Google Scholar] [CrossRef]
- Cohen, D.T. 60 Million Live in the Path of Hurricanes. Available online: https://www.census.gov/library/stories/2018/08/coastal-county-population-rises.html (accessed on 16 September 2021).
- Andersen, T.K.; Shepherd, J.M. A global spatiotemporal analysis of inland tropical cyclone maintenance or intensification. Int. J. Climatol. 2014, 34, 391–402. [Google Scholar] [CrossRef]
- Yoo, J.; Santanello, J.A.; Shepherd, M.; Kumar, S.; Lawston, P.; Thomas, A.M. Quantification of the Land Surface and Brown Ocean Influence on Tropical Cyclone Intensification over Land. J. Hydrometeorol. 2020, 21, 1171–1192. [Google Scholar] [CrossRef]
- Galarneau, T.J.; Davis, C.A.; Shapiro, M.A. Intensification of Hurricane Sandy (2012) through extratropical warm core seclusion. Mon. Weather Rev. 2013, 141, 4296–4321. [Google Scholar] [CrossRef]
- Cutter, S.L. Vulnerability to environmental hazards. Prog. Hum. Heography 1996, 20, 529–539. [Google Scholar] [CrossRef]













| Data | Description | Data Source |
|---|---|---|
| Atlantic Hurricane Database (HURDAT2) 1851-2018 | This dataset contains six-hourly information on the location, maximum winds, central pressure, and (starting in 2004) size of all known tropical cyclones and subtropical cyclones. | National Oceanic and Atmospheric Administration (NOAA) National Hurricane Center (NHC) https://www.nhc.noaa.gov/data/ (accessed on 1 October 2021) |
| SLOSH Basins (*.shp files) | The SLOSH basins are hyperbolic, elliptical, or polar mesh grids that are required to model storm surge heights. The spatial coverage of this study is the entirety of the U.S. Gulf and Atlantic Coasts. | SLOSH Display Program |
| SLOSH Display Program (SDP) | This program was used to download SLOSH basins and to visualize the results of the SLOSH model. Please note that the SLOSH model and the SLOSH Display Program (SDP) are two different tools. The SDP Tide information was also used to retrieve the astronomical tide data. | NOAA Slosh Display Package Webpage, https://slosh.nws.noaa.gov/sdp/ (accessed on 1 October 2021) |
| SLOSH Model | This is a computer model used by the National Hurricane Center to forecast and simulate storm surge vulnerability caused by historical, hypothetical, or predicted hurricanes. | Available to interested users upon request to NOAA |
| Tide level station | The SLOSH model requires the observed coastal sea levels within a basin. | NOAA Tides and Currents, https://tidesandcurrents.noaa.gov/ (accessed on 1 October 2021) |
| VDatum | This software is a conversion tool for converting initial water heights between vertical datums—tidal, orthometric, and ellipsoidal datums. | NOAA Vertical Datums Transformation, https://vdatum.noaa.gov/ (accessed on 1 October 2021) |
| Corpscon 6.0 | This software was used to transform the vertical datums of SLOSH modeling outputs (NGVD 29) to the reference vertical datum (NAVD 88). | US Army Corps of Engineers Geospatial Center, https://www.agc.army.mil/What-we-do/Corpscon/ (accessed on 1 October 2021) |
| National Elevation Dataset (NED) | The 1/3 arc-second DEM dataset with full coverage of coastal counties was used to create the inundation extent and depth. | U.S. Geological Survey (USGS) National Map Viewer, https://apps.nationalmap.gov/viewer/ (accessed on 1 October 2021) |
| Land use/land cover (LULC) | The National Land Cover Database (NLCD) was used to calculate the developed areas within the hurricane-affected areas in estimating at-risk populations in Section 3.2. Non-developed areas were masked out from the NLCD datasets for the hurricane-affected areas. | Multi-Resolution Land Characteristics Consortium, https://www.mrlc.gov/ (accessed on 1 October 2021) |
| HURRECON | This software estimates wind speed, wind direction, and wind damage on the Fujita scale for a single or multiple hurricanes in a given region. The input parameters (hurricane track and intensity information) can be acquired from the HURDAT2 database. HURRECON is available in both R and Python. | Environmental Data Initiative Data Portal, https://doi.org/10.6073/pasta/0878074e6c87ec8b43cb56601ff00472 (accessed on 1 October 2021) or GitHub https://github.com/hurrecon-model/HurreconR (accessed on 1 October 2021) |
Publisher’s Note: MDPI stays neutral with regard to jurisdictional claims in published maps and institutional affiliations. |
© 2021 by the author. Licensee MDPI, Basel, Switzerland. This article is an open access article distributed under the terms and conditions of the Creative Commons Attribution (CC BY) license (https://creativecommons.org/licenses/by/4.0/).
Share and Cite
Park, G. A Comprehensive Analysis of Hurricane Damage across the U.S. Gulf and Atlantic Coasts Using Geospatial Big Data. ISPRS Int. J. Geo-Inf. 2021, 10, 781. https://doi.org/10.3390/ijgi10110781
Park G. A Comprehensive Analysis of Hurricane Damage across the U.S. Gulf and Atlantic Coasts Using Geospatial Big Data. ISPRS International Journal of Geo-Information. 2021; 10(11):781. https://doi.org/10.3390/ijgi10110781
Chicago/Turabian StylePark, Gainbi. 2021. "A Comprehensive Analysis of Hurricane Damage across the U.S. Gulf and Atlantic Coasts Using Geospatial Big Data" ISPRS International Journal of Geo-Information 10, no. 11: 781. https://doi.org/10.3390/ijgi10110781
APA StylePark, G. (2021). A Comprehensive Analysis of Hurricane Damage across the U.S. Gulf and Atlantic Coasts Using Geospatial Big Data. ISPRS International Journal of Geo-Information, 10(11), 781. https://doi.org/10.3390/ijgi10110781

