Securing Olive Tree Data: Blockchain and InterPlanetary File System Integration for Unmanned Aerial Vehicles Operations
Abstract
1. Introduction
1.1. Current Usage of UAVs in the Olive Oil Industry
1.2. Current Usage of Blockchain in the Olive Oil Industry
1.3. Current Usage of Distributed Systems Technologies in the Olive Oil Industry
1.4. Paper Contributions
- Secure Transmission Platform (STP): The development of a Secure Transmission Platform that leverages blockchain technology to encrypt and log each image captured and transmitted by the UAV ensures protection against unauthorized access and data tampering, enhancing data security in aerial operations.
- Efficiency Optimization: By exploring innovative data compression techniques and optimizing blockchain transaction speeds, the developed work aims to improve data transmission efficiency. This optimization is crucial for supporting real-time or near-real-time image analysis and decision-making processes in applications such as environmental monitoring and emergency response.
- Versatile Application: The project aims to demonstrate the practical applications of the integrated UAV-blockchain-IPFS STP in an application domain that can be replicated in other ones including environmental monitoring, urban planning, and disaster management. This showcases the versatility of the technology and its potential to address real-world challenges in diverse industries.
- Interdisciplinary Collaboration: By emphasizing the consideration of ethical and privacy aspects in UAV operations and data management, the presented research work promotes interdisciplinary collaboration between unmanned hardware, distributed systems and wireless communications. This holistic approach enriches the project with new perspectives and challenges, driving additional innovations at the intersection of UAV technology and blockchain.
1.5. Paper Structure
2. Related Works
2.1. Study of the State of the Art
2.2. Open Issues
3. Solution Design
3.1. Methodology
- System Design: A Secure Transmission Platform (STP) was conceptualized, integrating UAV image capture with blockchain for immutability and IPFS for decentralized storage. The design specified technological components (Parrot ARDrone 2.0, Java-based blockchain, IPFS client) and performance requirements.
- Implementation: The platform was developed in Java, including blockchain classes for block creation, encoding and persistence, and an interface to IPFS for distributed storage. UAV imagery was encoded in Base64 and embedded into blockchain blocks to validate security and traceability.
- Testing and Evaluation: Field experiments were carried out in olive groves in Castilla-La Mancha (Spain). A dataset of 282 UAV images divided in 3 datasets was collected, encoded, stored on the blockchain, and distributed through IPFS. The evaluation focused on system feasibility, storage overhead, and data integrity verification.
3.2. Solution Desgin Description
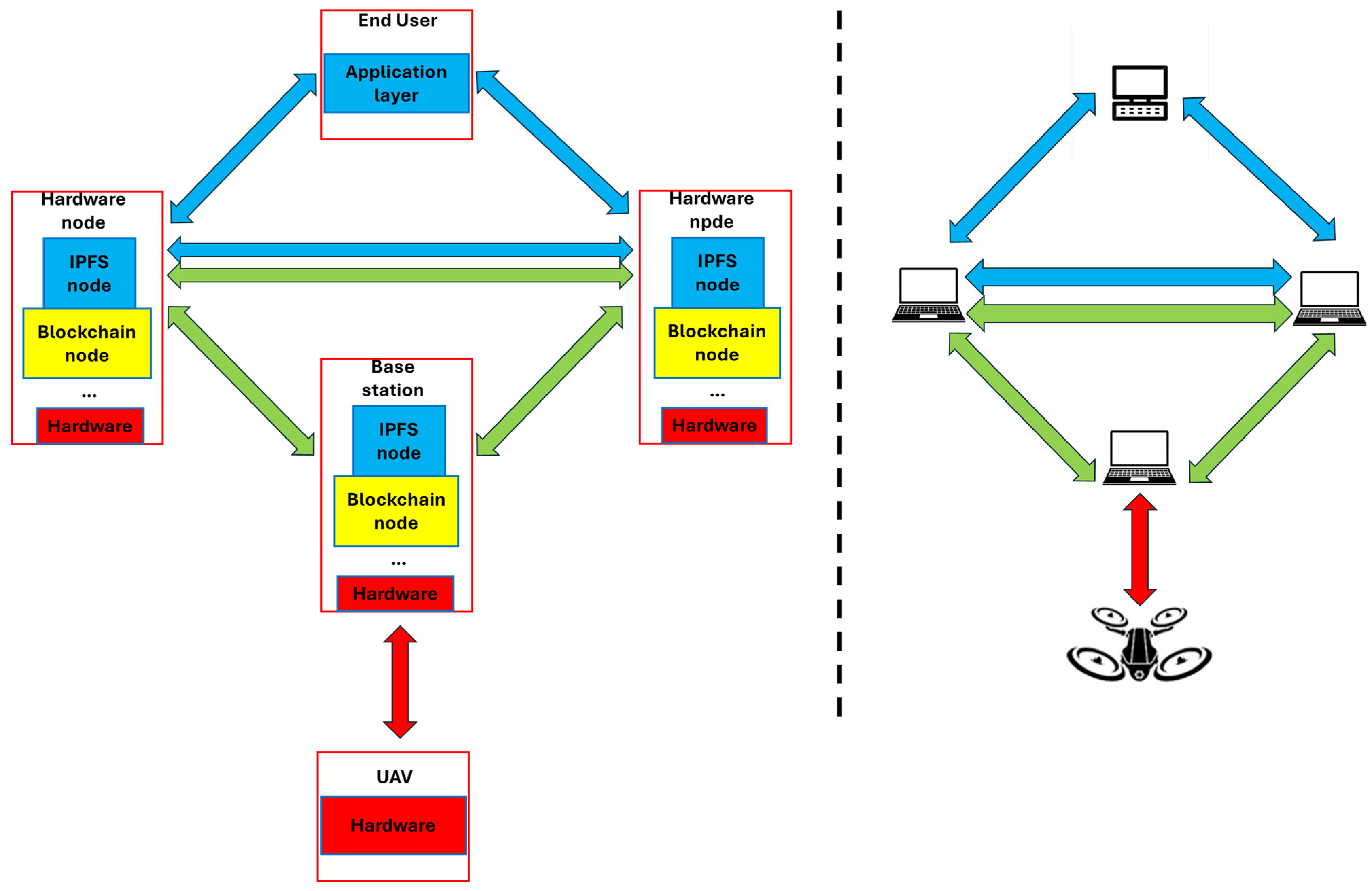
- The UAV used to collect images from the olive trees being monitored (communications depicted as red arrows in Figure 2). A laptop used as the base station connected to the UAV via an 802.11 Wi-Fi interface provides the seamless transfer of the images collected by the UAV onto a hardware device (that is, the laptop itself). This hardware device acts effectively as the entry point to the blockchain network, ensuring that the data is securely and accurately logged. Additionally, the same hardware is shared with the IPFS network, providing a decentralized and distributed storage solution. This dual use of hardware not only enhances the efficiency of the system but also ensures the integrity and accessibility of the collected data, thereby optimizing the monitoring process and improving data management within the blockchain framework. The Parrot ARDrone 2.0 was selected as the UAV platform primarily due to its accessibility, affordability, and programmability. As a widely available consumer-grade drone, it provides a cost-effective option for prototyping without requiring the acquisition of specialized equipment, which often involves higher costs and stricter regulatory restrictions. Its open API and compatibility with Java-based development allowed straightforward integration with our blockchain and IPFS modules. While professional UAVs could offer longer flight times and higher-resolution sensors, the ARDrone 2.0 provided sufficient imaging capabilities (1280 p × 720 p resolution) and stable flight performance to validate the feasibility of our proposed framework. This choice demonstrates that secure UAV–blockchain–IPFS integration can be implemented even with low-cost hardware, improving the accessibility and reproducibility of the platform for academic and small-scale agricultural contexts.
- The blockchain network (green arrow communications in Figure 2), which is used to obtain UAV images from the olive trees, ensures the integrity and security of the collected data by adding them as timestamped entries in Base64 format onto a Java-developed blockchain. This process not only preserves the chronological order of the images but also provides an immutable record, enhancing the traceability and verification of the agricultural monitoring data. The use of Base64 encoding facilitates efficient storage and transmission of the images within the blockchain, while the Java-based implementation offers robust performance and compatibility with various systems and applications. Storing Base64-encoded images directly on the blockchain introduces inefficiency, as Base64 increases file size by approximately 33%. In our tests, an average UAV image of 250 KB expanded to roughly 333 KB when encoded, which in turn increased block size and transaction delays. However, this design choice was intentional at the prototyping stage, as it enabled us to embed raw visual data directly within the blockchain without requiring external file references. This approach ensured end-to-end immutability and verifiability of the images, a critical step in validating the security model. To mitigate scalability issues, our system complements on-chain storage with IPFS, where full-resolution images are distributed, while the blockchain stores either the Base64 hash or a reference CID. Thus, the Base64 experiment demonstrated feasibility and security guarantees, while the long-term design shifts heavy storage to IPFS to address size overhead and latency concern.
- The IPFS network—represented as communications with blue arrows in Figure 2—enhances system decentralization and security. Each of the hardware devices that contains the blockchain node is equipped with an IPFS client, enabling a seamless switch to the IPFS network. This integration allows the interchange information from the blockchain to be formatted as a JSON array of objects written onto a file. This file is then distributed across the IPFS network, creating a second layer of decentralization. By leveraging IPFS, the system significantly improves data transparency and security. The decentralized nature of IPFS ensures that the data are not stored in a single location, reducing the risk of data loss or tampering. This dual-layer approach, combining blockchain and IPFS, provides robust data integrity, making the entire monitoring process more resilient and trustworthy. Additionally, the use of JSON arrays for data formatting enhances the readability and interoperability of the data, facilitating easier access and analysis by various stakeholders. This comprehensive system design underscores the importance of advanced technologies in creating secure and transparent data management solutions.
3.3. UAV Description
3.4. Blockchain Develoment and Description
- Secure transmission procedures: One of the key applications of blockchain technology in these research activities is the development of secure transmission procedures that embed blockchain into the image transfer process. These procedures aim to collect and log every image captured and transmitted by the UAV, ensuring information redundancy and protection against data tampering. Thus, by utilizing blockchain decentralized and immutable nature, the security of data transmission becomes enhanced, making it resistant to unauthorized manipulation or interception.
- Data integrity and transparency: Blockchain technology enables the creation of a tamper-proof and transparent record of all image transfers, ensuring data integrity throughout the process. Each transaction is securely recorded on the blockchain, providing an auditable trail of image transfers and ensuring that the data remains unchanged and verifiable. This level of transparency and auditability enhances trust in the data being transmitted and received, crucial for applications requiring accurate and reliable information.
- Efficiency and near Real-Time Analysis: In addition to security and transparency benefits, blockchain integration also focuses on optimizing data transmission efficiency to support timely analysis. By exploring innovative data compression techniques, optimizing blockchain transaction speeds, and creating a blockchain-based application that supports high-throughput, low-latency operations, research works aim to enable real-time or near-real-time image data analysis—along with its integration in the aforementioned three subsystems- and decision-making. This emphasis on efficiency ensures that the UAV system can process and transmit data quickly and effectively, enhancing its operational capabilities in various sectors.
- Versatile Applications and End-User Engagement: Through practical application and engagement with a real-world application domain, the performed research works aim to demonstrate the versatility and potential of the integrated UAV-blockchain-IPFS STP in addressing real-world challenges across different application domains that might or might not be strictly related to agriculture or olive tree farming. By showcasing the technology practical applications and engaging potential end-users to map out specific use cases, the project aims to highlight the system capabilities and opportunities for addressing diverse operational needs.
3.5. IPFS Description
3.6. Solution Development
3.6.1. Block Java Class
- Initialization and Block Creation: When a new block is created, the image information (data and name) is passed to it, along with the hash of the previous block. This ensures that each block is linked to the block that precedes it, thus forming a continuous and immutable chain. The timestamp captured during block creation helps record when the block was added to the chain, providing temporal context that is vital for auditing and verification operations.
- Hash Calculation: The SHA-256 algorithm is used to generate a hash from the combination of the previous hash, the timestamp, and the image data. This hash acts as a digital signature of the block, ensuring that any alterations in the block’s data are detectable. This is an essential part of the security provided by blockchain, as any change to a block will require the recalculation of all hashes of subsequent blocks, which is computationally prohibitive and serves as a strong deterrent against tampering.
3.6.2. Blockchain Java Class
- Blockchain initialization: When the Blockchain class is instantiated, it is initialized with a genesis block. This is the first block on the chain and is automatically created with a previous dummy hash of “0” to mark the start of the chain. The genesis block is essential because it establishes the root of the blockchain from which all subsequent blocks will be linked.
- Adding blocks to the chain: A method is provided to add new blocks to the blockchain. Every time a new block is created, for example, after the capture of a new image or transaction, this block is added to the end of the chain. The new block stores the hash of the last block in the chain, cryptographically linking them. This ensures that any modification to a previous block would invalidate all subsequent blocks, protecting the chain against tampering.
- Chain access: The blockchain can be accessed using a method that returns the entire blockchain. This is useful for verifications, audits, and for applications that need to validate the integrity of the entire chain or extract historical data.
3.6.3. BlockchainUtil Java Class
- Blockchain data storage: Data persistence management is facilitated using the saveBlockchainToFile method. In this method, you receive as parameters a Blockchain instance, which contains all the blocks, and a filename, which specifies the path of the file where you want to save the blockchain.
- Data writing process: When invoked, the method opens a BufferedWriter linked to the specified file. It is iterated over each block within the provided chain. For each block, the name of the image, the hash of the block, and the hash of the previous block are written to the file. Each block is visually separated by dashed lines to facilitate the readability of the resulting file.
3.6.4. ImageUtil Class
- Read Bytes: The method Files.readAllBytes allows for reading all bytes of a file located at a specified path. This is achieved by using the method Files.readAllBytes, which takes a Path object as an argument, representing the converted path.
- Base64 encoding: These bytes are then encoded into a Base64 string using the encodeToString method of the Base64.getEncoder() encoder. Base64 is an encoding method commonly used to convert binary data into ASCII text strings.
3.6.5. Main Java Class
- Directory Configuration: At the start of the main method, the base paths for images and results are set. The existence of the results folder is verified and, if it is not present, it is created.
- Dataset Processing: For each dataset specified in an array, it is processed. The start of this process is notified in the console for each dataset.
- Image Management and Blockchain: Within each dataset, image files are listed and processed. Each image is converted to Base64 format using a specific method of the ImageUtil class. With the image data already processed, a new block is created on the blockchain, which includes the image information along with the hash of the previous block in the chain. This newly created block is added to the blockchain.
- Blockchain Persistence: Once all images in a dataset have been processed and recorded on the blockchain, the entire state of the blockchain is saved in a file within the results folder.
3.6.6. Results
| Image Name: Genesis Block Hash: cfb9172c4676f997c01dd6590be0c30dca57b8f5c9a9a3b2a55bbf614ae7e74a Previous Hash: 0 --------------------------------- Image Name: estadoActual0.jpg Block Hash: e0b227b75c8ba467c26e5517b2edad30f777059628b46160438b2e9738c4e0ec Previous Hash: cfb9172c4676f997c01dd6590be0c30dca57b8f5c9a9a3b2a55bbf614ae7e74a --------------------------------- Image Name: estadoActual1.jpg Block Hash: f9ab5a39223d0bef0e0cbc895bb5d3cae57fd0f6d4bb20b64d055df6fa9fa9c9 Previous Hash: e0b227b75c8ba467c26e5517b2edad30f777059628b46160438b2e9738c4e0ec --------------------------------- Image Name: estadoActual10.jpg Block Hash: 01d3d7005be2df4cf826f276552f84049fb4a0ee7b4658c2819bc167c2c92096 Previous Hash: f9ab5a39223d0bef0e0cbc895bb5d3cae57fd0f6d4bb20b64d055df6fa9fa9c9 --------------------------------- Image Name: estadoActual11.jpg Block Hash: ee23741083b683cb07149c4996eae384c0d44d8eb7c851adfd01b1ca4f7d9bb5 Previous Hash: 01d3d7005be2df4cf826f276552f84049fb4a0ee7b4658c2819bc167c2c92096 --------------------------------- Image Name: estadoActual12.jpg Block Hash: ee76e4d651eedfea2d6f14e4f6317fef272ea63840866612fb55243a25475a51 Previous Hash: ee23741083b683cb07149c4996eae384c0d44d8eb7c851adfd01b1ca4f7d9bb5 --------------------------------- Image Name: estadoActual13.jpg Block Hash: 308746d54e587536f4fcba3a92a235c732f7e4d8423a66ddb7aaacfdccf88232 Previous Hash: ee76e4d651eedfea2d6f14e4f6317fef272ea63840866612fb55243a25475a51 --------------------------------- Image Name: estadoActual14.jpg Block Hash: cacd3d4ea7ed62c8b1f1c4f7b0ed036dd33f1f003dd323e3d6395a6fb3cdecd8 Previous Hash: 308746d54e587536f4fcba3a92a235c732f7e4d8423a66ddb7aaacfdccf88232 --------------------------------- Image Name: estadoActual15.jpg Block Hash: 31e533a365514129502b2b4d63839c51247efed5abff063ed636750a19e9aa2a Previous Hash: cacd3d4ea7ed62c8b1f1c4f7b0ed036dd33f1f003dd323e3d6395a6fb3cdecd8 --------------------------------- [The blockchain follows further] |
4. Solution Testing
4.1. Image Collection via UAV
4.2. Image Coding and Integration onto the Blockchain
4.3. Information Visualization via IPFS
- dag-pb UnixFS: Indicates that the object is stored using the UnixFS (Unix File System) format over the DAG-PB (Directed Acyclic Graph—Protocol Buffers) protocol. UnixFS is a file format used in IPFS to handle files and directories, while DAG-PB is a format for structuring data in IPFS.
- CID: “QmVunr399LCN7EpSje5knL9zoHkno4z2UmtPQTEBZLKmKe” is the Content Identifier of the file. The CID is a unique representation that identifies data in IPFS based on its content.
- Size: The file is 26 KB in size, which represents the space the file occupies within IPFS.
- Links: Shows that there are 0 links, indicating that this file has no sub-files or links to other nodes within the IPFS structure.
- Data: Details are provided about the data type, which in this case is a file, along with a representation in a byte array (Uint8Array).
- CID Information: This section breaks down the CID of the archive into its fundamental components, providing details on how the CID is coded and structured:
- Base58btc: The CID is encoded in Base58btc, which is a common way to encode CIDs in IPFS.
- cidv0: CID version 0 is used.
- dag-pb: Use the dag-pb format for the data.
- SHA2-256/256…: Indicates that the SHA-256 algorithm is used for data hashing, ensuring that any changes to the file’s contents result in a new CID.
- Multihash: Details how the hash of the content is constructed:
- 0 × 1220: Indicates the type of hash and the length of the hash digest.
- 77F2CE8DE8F6829E85B674E7B8AD2A…: It is the hash digest of the content.
- 0 × 12 = sha2-256: Confirms that the hashing algorithm used is SHA-256.
- 0 × 20 = 256 bits: Shows that the hash is 256 bits in length.
4.4. Base64 Encoding and Block Addition Performance
4.5. IPFS Raw Image and IPFS Blockchain Addition Performance
4.5.1. IPFS Image Upload Performance
4.5.2. IPFS Block Upload Performance
4.6. Performance Considerations Between Raw Images and Base64 Encoding
4.7. Results Discussion
5. Conclusions and Future Works
Author Contributions
Funding
Data Availability Statement
Conflicts of Interest
Appendix A. (Base64 Encoding Process)
Appendix B. (AESA)
References
- Khan, N.; Ray, R.L.; Sargani, G.R.; Ihtisham, M.; Khayyam, M.; Ismail, S. Current Progress and Future Prospects of Agriculture Technology: Gateway to Sustainable Agriculture. Sustainability 2021, 13, 4883. [Google Scholar] [CrossRef]
- Nakamoto, S. Bitcoin: A Peer-to-Peer Electronic Cash System; Quill Publishing: London, UK, 2008. [Google Scholar]
- Benet, J. IPFS—Content Addressed, Versioned, P2P File System. arXiv 2014, arXiv:1407.3561. [Google Scholar]
- Abbas, A.; Zhang, Z.; Zheng, H.; Alami, M.M.; Alrefaei, A.F.; Abbas, Q.; Naqvi, S.A.H.; Rao, M.J.; Mosa, W.F.A.; Abbas, Q.; et al. Drones in Plant Disease Assessment, Efficient Monitoring, and Detection: A Way Forward to Smart Agriculture. Agronomy 2023, 13, 1524. [Google Scholar] [CrossRef]
- van Hilten, M.; Ongena, G.; Ravesteijn, P. Blockchain for Organic Food Traceability: Case Studies on Drivers and Challenges. Front. Blockchain 2020, 3, 567175. [Google Scholar] [CrossRef]
- Rülicke, L.; Fehrle, F.; Martin, A.; Monti, A.; Berkhout, V.; Warweg, O.; Möller, S. Exploring decentralized data management: A case study of changing energy suppliers in Germany. Energy Inform 2024, 7, 8. [Google Scholar] [CrossRef]
- Van Klompenburg, T.; Kassahun, A.; Catal, C. Crop yield prediction using machine learning: A systematic literature review. Comput. Electron. Agric. 2020, 177, 105709. [Google Scholar] [CrossRef]
- Arena, A.; Bianchini, A.; Perazzo, P.; Vallati, C.; Dini, G. BRUSCHETTA: An IoT Blockchain-Based Framework for Certifying Extra Virgin Olive Oil Supply Chain. Sensors 2019, 19, 3257. [Google Scholar]
- Conti, M. EVO-NFC: Extra Virgin Olive Oil Traceability Using NFC Suitable for Small-Medium Farms. IEEE Access 2022, 10, 20345–20356. [Google Scholar] [CrossRef]
- Gupta, R.; Shukla, A.; Mehta, P.; Bhattacharya, P.; Tanwar, S.; Tyagi, S.; Kumar, N. VAHAK: A Blockchain-based Outdoor Delivery Scheme using UAV for Healthcare 4.0 Services. In Proceedings of the IEEE INFOCOM 2020—IEEE Conference on Computer Communications Workshops (INFOCOM WKSHPS), Toronto, ON, Canada, 6–9 July 2020. [Google Scholar]
- Kechagias, E.P.; Gayialis, S.P.; Papadopoulos, G.A.; Papoutsis, G. An Ethereum-Based Distributed Application for Enhancing Food Supply Chain Traceability. Foods 2023, 12, 1220. [Google Scholar] [CrossRef]
- Ben Ayed, R.; Hanana, M.; Ercisli, S.; Karunakaran, R.; Rebai, A.; Moreau, F. Integration of Innovative Technologies in the Agri-Food Sector: The Fundamentals and Practical Case of DNA-Based Traceability of Olives from Fruit to Oil. Plants 2022, 11, 1230. [Google Scholar] [CrossRef]
- Mercuri, F.; Dellacorte, G.; Ricci, F. Blockchain Technology and Sustainable Business Models: A Case Study in the Agri-Food Sector. Sustainability 2021, 13, 5619. [Google Scholar] [CrossRef]
- Bistarelli, S.; Faloci, F.; Mori, P.; Taticchi, C. Olive Oil as Case Study for the *-Chain Platform. In Proceedings of the DLT 2022: 4th Distributed Ledger Technology Workshop, Rome, Italy, 20 June 2022. [Google Scholar]
- Haque, B.; Rahman, M.; Islam, M.; Hossain, M. SmartOil: Blockchain and Smart Contract-Based Oil Supply Chain Management. IET Blockchain 2021, 1, 95–104. [Google Scholar] [CrossRef]
- Violino, S.; Paoletti, G.; Cini, E.; Pallottino, F.; Costa, C. Full Technological Traceability System for Extra Virgin Olive Oil: A Case Study in Italy. Foods 2020, 9, 624. [Google Scholar] [CrossRef]
- Abenavoli, L.M.; Cuzzupoli, F.; Chiaravalloti, V.; Proto, A.R. Traceability system of olive oil: A case study based on the performance of a new software cloud. Agron. Res. 2016, 14, 1247–1256. [Google Scholar]
- Ktari, J.; Frikha, T.; Chaabane, F.; Hamdi, M.; Hamam, H. Agricultural Lightweight Embedded Blockchain System: A Case Study in Olive Oil. Electronics 2022, 11, 3394. [Google Scholar] [CrossRef]
- Peddibhotla, U.; Kumar, R.; Sobin, C.C.; Kumar, P.; Javeed, D.; Islam, N. Securing Agricultural Communications: Blockchain Integration in UAV Networks for Smart Farming. In Proceedings of the 2024 IEEE International Conference on Communications Workshops (ICC Workshops), Denver, CO, USA, 9–13 June 2024; pp. 1443–1449. [Google Scholar] [CrossRef]
- Soliman, S.; Bendary, A.; Dahshan, H. Enhancing Agricultural Efficiency with Blockchain-Orchestrated Drone Swarms and Kubernetes. In Proceedings of the 2024 6th Novel Intelligent and Leading Emerging Sciences Conference (NILES), Giza, Egypt, 19–21 October 2024; pp. 567–570. [Google Scholar] [CrossRef]
- Dwivedi, S.K.; Abdussami, M.; Amin, R.; Khan, M.K. D3APTS: Design of ECC-Based Authentication Protocol and Data Storage for Tactile Internet Enabled IoD System With Blockchain. IEEE Trans. Consum. Electron. 2023, 70, 4239–4248. [Google Scholar] [CrossRef]
- Zheng, Q.; Lin, N.; Fu, D.; Liu, T.; Zhu, Y.; Feng, X.; Ruan, J. Smart-Contract-Based Agricultural Service Platform for Drone Plant Protection Operation Optimization. IEEE Internet Things J. 2023, 10, 21363–21376. [Google Scholar] [CrossRef]
- Garg, T.; Gupta, S.; Obaidat, M.S.; Raj, M. Drones as a service (DaaS) for 5G networks and blockchain-assisted IoT-based smart city infrastructure. Cluster Comput. 2024, 27, 8725–8788. [Google Scholar] [CrossRef]
- Air Parrot v2.0 Documentation. Available online: https://www.parrot.com/assets/s3fs-public/2021-09/ar.drone2_user-guide_uk.pdf (accessed on 15 July 2024).
- H.264: Advanced Video Coding for Generic Audiovisual Services. Available online: https://www.itu.int/rec/T-REC-H.264-202408-I/en (accessed on 28 October 2025).
- Quora. What Is the Java Virtual Machine (JVM)? How Does It Enable Platform Independence in Java Programming. Available online: https://www.quora.com/What-is-the-Java-Virtual-Machine-JVM-How-does-it-enable-platform-independence-in-Java-programming (accessed on 4 May 2024).
- The Knowledge Academy. What Is Robust Meaning in Java—Explained in Detail. Available online: https://www.theknowledgeacademy.com/blog/robust-meaning-in-java/Wqeqwe (accessed on 4 May 2024).
- Kass. Creating Your First Blockchain with Java. Part 1. Available online: https://medium.com/programmers-blockchain/create-simple-blockchain-java-tutorial-from-scratch-6eeed3cb03fa (accessed on 31 August 2020).
- Rodriguez, J. TFMCabanas. GitHub. Available online: https://github.com/jrodrimo/TFMCabanas (accessed on 20 June 2024).
- Rodriguez, J. TFMCabanas. GitHub Datasets. Available online: https://github.com/jrodrimo/TFMCabanas/blob/main/Datasets.rar (accessed on 20 October 2025).
- Rodriguez, J. TFMCabanas. GitHub Graphs and Results. Available online: https://github.com/jrodrimo/TFMCabanas/tree/main/Results (accessed on 20 October 2025).
















| Research Work | Advantages | Disadvantages |
|---|---|---|
| Arena et al. [8] | Access to a tamper-proof history of the product via smartphones, IoT sensors for quality control, and meet the requirements set by European laws. | Usage of UAVs or application layer distribution for redundancy (IPFS-like solution) is not considered. |
| Conti et al. [9] | NFC provides detailed information on product quality fostering loyalty. | No imagery or application layer distribution (IPFS-like solution) used. |
| Gupta et al. [10] | Ultra-low latency, ultra-high reliability, improved scalability. Usage of IPFS guarantees a further layer of decentralization. | Scope differs from the one that is provided by our manuscript. |
| Kechagias et al. [11] | Traceability and transparency, particularly for small-scale producers and low-income countries. | Relays on packaging information rather than olives trees. |
| Bean Ayed et al. [12] | Underscores the transformative potential of integrating innovative technologies in the agri-food industry. | Scope differs from the one that is provided by our manuscript. |
| Mercuri et al. [13] | Increased transparency, trust-building with customers, and reduced transactional costs. | Progress linked to the operational status of Devoleum Usage of UAVs or application layer distribution is not considered. |
| Bistarelli et al. [14] | Represents complex supply chain processes, generates solidity code, and provides a user-friendly interface. | Usage of UAVs or application layer distribution is not considered. Sensing information is missing. |
| Haque et al. [15] | Real-time data updates, customer access to information, and the elimination of intermediaries. | Usage of UAVs or application layer distribution (IPFS-like solution) is not considered. |
| Violino et al. [16] | Blockchain technology and QR codes to track the production process from olive tree to EVOO bottle. | Usage of UAVs is left for future works. Application layer distribution is not considered. Complexity and initial running costs. |
| Abenavoli et al. [17] | De facto middleware monitoring critical stages of olive oil production. | Usage of UAVs or application layer distribution (IPFS-like solution) is not considered. Lack of information on hardware devices. |
| Ktari et al. [18] | Blockchain throughout supply chain. Usage of Smart Contracts. | Usage of UAVs or application layer distribution (IPFS-like solution) is not considered. |
| Ushasri Peddibhotla et al. [19] | Security-related features. Offers resilience against tampering and scalability through PoA consensus. | Focuses primarily on secure communication. No information about decentralized or redundant storage. |
| Shebl Soliman et al. [20] | Scalability-related features, tamper-proof data handling, tailored chaincode. | Complexity in deployment, performance limitations, work remains primarily at the architectural and benchmarking level. |
| Sanjeev Kumar Dwivedi et al. [21] | Reduced computational overhead. Efficient communication cost. Significant security properties. | Current validation is simulation-based. Focus remains more on authentication than on scalable UAV data management. |
| Qianqian Zheng et al. [22] | Optimization for resource allocation, improved service transparency, automated enforcement via smart contracts. | Scope is limited, relies on cloud-based optimization rather than distributed mechanisms. |
| Tanya Garg et al. [23] | Holistic coverage of UAV hardware, software, and networking aspects, integration of blockchain, discusses the inclusion of AI/ML. | It is a survey, so it does not provide a working prototype or experimental validation. |
| Design Requirement | Description | Evaluation Metric |
|---|---|---|
| Data integrity, immutability | Ensure UAV images cannot be altered once stored | Hash verification success rate per block |
| Efficiency | Maintain low overhead for encoding and storage | Avg. transaction delay (ms), block creation time |
| Scalability | Handle increasing UAV image datasets | Throughput (images/s), total blocks stored |
| Interoperability | Integrate with UAV control and IPFS storage seamlessly | Successful integration rate, API compatibility |
| Transparency, auditability | Enable full traceability of image transfers | Blockchain log completeness, audit trail validation |
| Storage optimization | Reduce costs and duplication by using off-chain distribution | Storage overhead (Base64 vs. IPFS) |
| Dimension | State of the Art (Olive Oil & Agriculture) | Proposed UAV–Blockchain–IPFS Platform | Improvement |
|---|---|---|---|
| Security | Blockchain mainly used for supply chain traceability; UAV imagery often absent; data vulnerable to central points of failure | Images encrypted, logged immutably in blockchain, distributed via IPFS | End-to-end integrity; tamper resistance; decentralized protection |
| Efficiency | Limited focus on multimedia datasets; scalability not addressed; storage centralized or cloud-based | Lightweight blockchain prototype + IPFS offloading; moderate encoding overhead; feasible UAV dataset integration | Improved data handling efficiency; scalable off-chain storage |
| Transparency | Traceability of batches/products; transparency limited to supply chain documentation | Full audit trail of UAV imagery with blockchain logs and IPFS CIDs | Greater accountability; verifiable image provenance |
| Smart Agriculture (Olives) | Most works emphasize supply chain packaging info or NFC/DNA traceability; UAV imagery rarely integrated | UAV imagery directly captured, encoded, secured, and shared | Direct field-to-ledger integration; real-time monitoring potential |
Disclaimer/Publisher’s Note: The statements, opinions and data contained in all publications are solely those of the individual author(s) and contributor(s) and not of MDPI and/or the editor(s). MDPI and/or the editor(s) disclaim responsibility for any injury to people or property resulting from any ideas, methods, instructions or products referred to in the content. |
© 2025 by the authors. Licensee MDPI, Basel, Switzerland. This article is an open access article distributed under the terms and conditions of the Creative Commons Attribution (CC BY) license (https://creativecommons.org/licenses/by/4.0/).
Share and Cite
Cabañas, J.; Rodríguez-Molina, J. Securing Olive Tree Data: Blockchain and InterPlanetary File System Integration for Unmanned Aerial Vehicles Operations. Robotics 2025, 14, 163. https://doi.org/10.3390/robotics14110163
Cabañas J, Rodríguez-Molina J. Securing Olive Tree Data: Blockchain and InterPlanetary File System Integration for Unmanned Aerial Vehicles Operations. Robotics. 2025; 14(11):163. https://doi.org/10.3390/robotics14110163
Chicago/Turabian StyleCabañas, Jorge, and Jesús Rodríguez-Molina. 2025. "Securing Olive Tree Data: Blockchain and InterPlanetary File System Integration for Unmanned Aerial Vehicles Operations" Robotics 14, no. 11: 163. https://doi.org/10.3390/robotics14110163
APA StyleCabañas, J., & Rodríguez-Molina, J. (2025). Securing Olive Tree Data: Blockchain and InterPlanetary File System Integration for Unmanned Aerial Vehicles Operations. Robotics, 14(11), 163. https://doi.org/10.3390/robotics14110163

