Transcriptome and Metabolome Analyses Reveal the Accumulation Mechanism of Carbohydrates During Paeonia ostii Seed Development
Abstract
1. Introduction
2. Materials and Methods
2.1. Plant Materials
2.2. Determination of Seed Morphology and Histological Staining
2.3. Sample Preparation and Analysis for Carbohydrate-Targeted Metabolomic
2.4. Cluster Analysis of Differential Metabolites
2.5. Metabolite Annotation and KEGG Enrichment Analysis
2.6. RNA Extraction and Transcriptome Sequencing
2.7. Sequencing Data Analysis and Gene Functional Annotation
2.8. Gene Expression Analysis
2.9. Gene Co-Expression and Potential Regulatory Relationship Analysis
2.10. Quantitative PCR (qPCR) Analysis
2.11. Statistical Analysis
3. Results
3.1. Changes in Morphology During P. ostii Seed Development
3.2. Carbohydrate-Targeted Metabolites Content During P. ostii Seed Development
3.3. Selection of Metabolic Pathways Related to Key Carbohydrates in Seed
3.4. Metabolic Responses in Seeds at Different Development Stages Through the Pathways
3.5. The Transcriptome of P. ostii Seeds at Different Development Stages
3.6. Identification and Functional Enrichment Analysis of DEGs
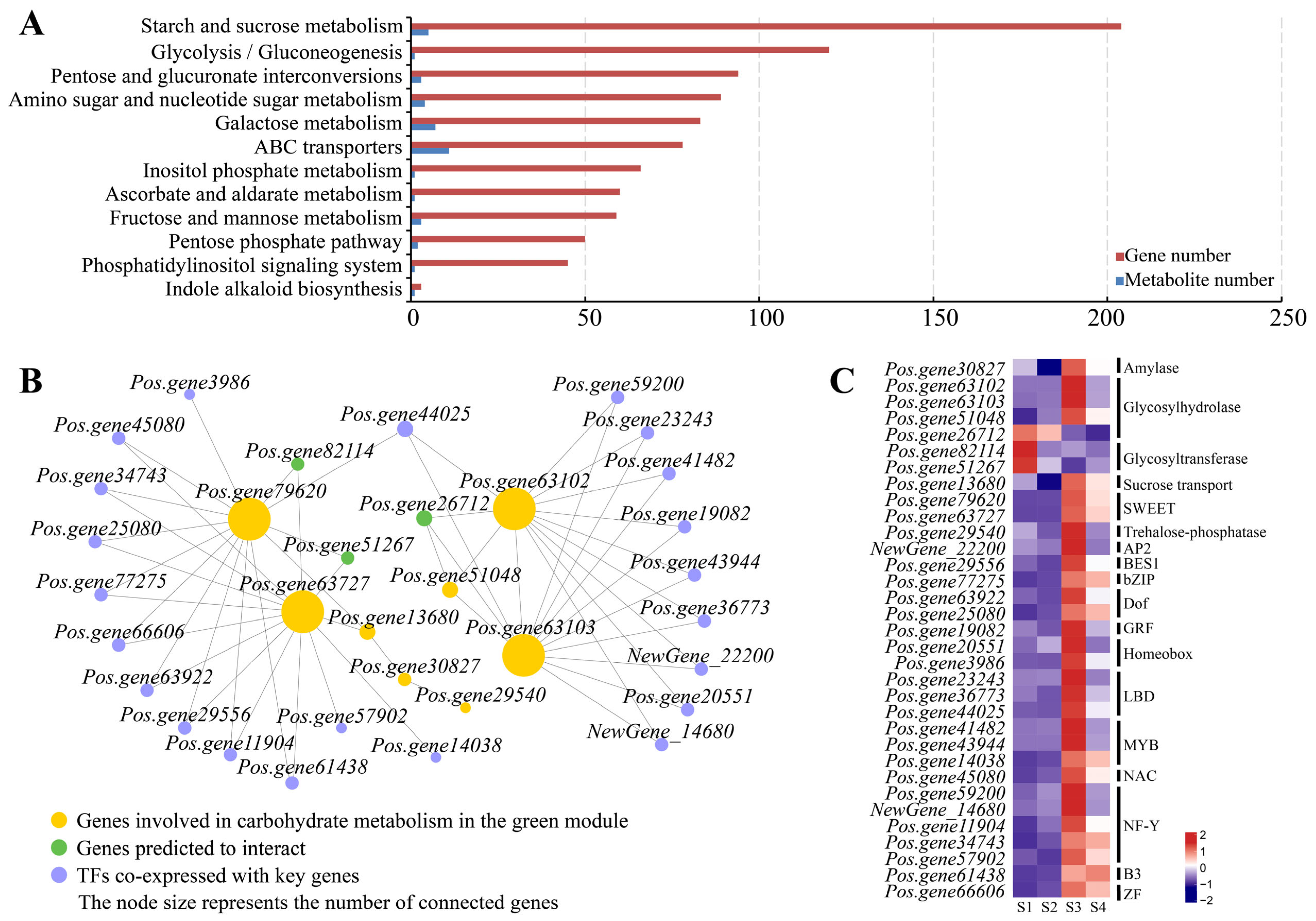
3.7. Prediction of Hub Genes Associated with Carbohydrate Metabolism and Transport
3.8. Expression Pattern Validation of the Hub DEGs and TFs
4. Discussion
5. Conclusions
Supplementary Materials
Author Contributions
Funding
Institutional Review Board Statement
Informed Consent Statement
Data Availability Statement
Conflicts of Interest
References
- Li, Y.; Wang, X.; Wu, S.; Mei, X.; Song, W.; Shu, Q. Metabolic pathway for evaluation of polyunsaturated fatty acids content variation and regulation of its biosynthesis in Paeonia ostii through abscisic acid and ABSCISIC ACID-INSENSITIVE 5 (PoABI5). Ind. Crops Prod. 2025, 227, 120758. [Google Scholar] [CrossRef]
- Deng, R.; Gao, J.; Yi, J.; Liu, P. Could peony seeds oil become a high-quality edible vegetable oil? The nutritional and phytochemistry profiles, extraction, health benefits, safety and value-added-products. Food Res. Int. 2022, 156, 111200. [Google Scholar] [CrossRef] [PubMed]
- Kambhampati, S.; Aznar-Moreno, J.A.; Bailey, S.R.; Arp, J.J.; Chu, K.L.; Bilyeu, K.D.; Durrett, T.P.; Allen, D.K. Temporal changes in metabolism late in seed development affect biomass composition. Plant Physiol. 2021, 186, 874–890. [Google Scholar] [CrossRef]
- Allen, D.K.; Ohlrogge, J.B.; Shachar-Hill, Y. The role of light in soybean seed filling metabolism. Plant J. 2009, 58, 220–234. [Google Scholar] [CrossRef] [PubMed]
- Zhang, K.; Cao, W.; Baskin, J.M.; Baskin, C.C.; Sun, J.; Yao, L.; Tao, J. Seed development in Paeonia ostii (Paeoniaceae), with particular reference to embryogeny. BMC Plant Biol. 2021, 21, 603. [Google Scholar] [CrossRef]
- Miart, F.; Fontaine, J.X.; Mongelard, G.; Wattier, C.; Lequart, M.; Bouton, S.; Molinié, R.; Dubrulle, N.; Fournet, F.; Demailly, H.; et al. Integument-specific transcriptional regulation in the mid-stage of flax seed development influences the release of mucilage and the seed oil content. Cells 2021, 10, 2677. [Google Scholar] [CrossRef]
- Liu, Z.; Shen, C.; Chen, R.; Fu, Z.; Deng, X.; Xi, R. Combination of transcriptomic, biochemical, and physiological analyses reveals sugar metabolism in Camellia drupifera fruit at different developmental stages. Front. Plant Sci. 2024, 15, 1424284. [Google Scholar] [CrossRef]
- Gupta, M.; Bhaskar, P.B.; Sriram, S.; Wang, P.H. Integration of omics approaches to understand oil/protein content during seed development in oilseed crops. Plant Cell Rep. 2017, 36, 637–652. [Google Scholar] [CrossRef] [PubMed]
- Shen, W.; Yu, L.; Qu, Q.; Han, X.; Ma, W.; Zu, F.; Guo, L.; Tang, S. Genetic optimization of the source, sink and flow for increasing seed oil content in rapeseed. J. Integr. Plant Biol. 2025; Online ahead of print. [Google Scholar] [CrossRef]
- Liu, Z.; Jiang, S.; Jiang, L.; Li, W.; Tang, Y.; He, W.; Wang, M.; Xing, J.; Cui, Y.; Lin, Q.; et al. Transcription factor OsSGL is a regulator of starch synthesis and grain quality in rice. J. Exp. Bot. 2022, 73, 3417–3430. [Google Scholar] [CrossRef]
- Fan, C.; Wang, G.; Wang, Y.; Zhang, R.; Wang, Y.; Feng, S.; Luo, K.; Peng, L. Sucrose synthase enhances hull size and grain weight by regulating cell division and starch accumulation in transgenic rice. Int. J. Mol. Sci. 2019, 20, 4971. [Google Scholar] [CrossRef]
- Xu, S.M.; Brill, E.; Llewellyn, D.J.; Furbank, R.T.; Ruan, Y.L. Overexpression of a potato sucrose synthase gene in cotton accelerates leaf expansion, reduces seed abortion, and enhances fiber production. Mol. Plant 2012, 5, 430–441. [Google Scholar] [CrossRef]
- Di Marzo, M.; Viana, V.E.; Banfi, C.; Cassina, V.; Corti, R.; Herrera-Ubaldo, H.; Babolin, N.; Guazzotti, A.; Kiegle, E.; Gregis, V.; et al. Cell wall modifications by α-XYLOSIDASE1 are required for control of seed and fruit size in Arabidopsis. J. Exp. Bot. 2022, 73, 1499–1515. [Google Scholar] [CrossRef]
- Li, J.; Zhang, Y.; Ma, R.; Huang, W.; Hou, J.; Fang, C.; Wang, L.; Yuan, Z.; Sun, Q.; Dong, X.; et al. Identification of ST1 reveals a selection involving hitchhiking of seed morphology and oil content during soybean domestication. Plant Biotechnol. J. 2022, 20, 1110–1121. [Google Scholar] [CrossRef]
- Yun, P.; Li, Y.; Wu, B.; Zhu, Y.; Wang, K.; Li, P.; Gao, G.; Zhang, Q.; Li, X.; Li, Z.; et al. OsHXK3 encodes a hexokinase-like protein that positively regulates grain size in rice. Theor. Appl. Genet. 2022, 135, 3417–3431. [Google Scholar] [CrossRef] [PubMed]
- Wang, L.; Lu, Q.; Wen, X.; Lu, C. Enhanced sucrose loading improves rice yield by increasing grain size. Plant Physiol. 2015, 169, 2848–2862. [Google Scholar] [CrossRef] [PubMed]
- Baud, S.; Wuillème, S.; Lemoine, R.; Kronenberger, J.; Caboche, M.; Lepiniec, L.; Rochat, C. The AtSUC5 sucrose transporter specifically expressed in the endosperm is involved in early seed development in Arabidopsis. Plant J. Cell Mol. Biol. 2005, 43, 824–836. [Google Scholar] [CrossRef]
- Li, F.; Ma, C.; Wang, X.; Gao, C.; Zhang, J.; Wang, Y.; Cong, N.; Li, X.; Wen, J.; Yi, B.; et al. Characterization of Sucrose transporter alleles and their association with seed yield-related traits in Brassica napus L. BMC Plant Biol. 2011, 11, 168. [Google Scholar] [CrossRef]
- Singh, J.; Das, S.; Jagadis Gupta, K.; Ranjan, A.; Foyer, C.H.; Thakur, J.K. Physiological implications of SWEETs in plants and their potential applications in improving source-sink relationships for enhanced yield. Plant Biotechnol. J. 2023, 21, 1528–1541. [Google Scholar] [CrossRef] [PubMed]
- Chen, L.Q.; Lin, I.W.; Qu, X.Q.; Sosso, D.; McFarlane, H.E.; Londoño, A.; Samuels, A.L.; Frommer, W.B. A cascade of sequentially expressed sucrose transporters in the seed coat and endosperm provides nutrition for the Arabidopsis embryo. Plant Cell 2015, 27, 607–619. [Google Scholar] [CrossRef]
- Li, X.; Chen, Z.; Li, H.; Yue, L.; Tan, C.; Liu, H.; Hu, Y.; Yang, Y.; Yao, X.; Kong, L.; et al. Dt1 inhibits SWEET-mediated sucrose transport to regulate photoperiod-dependent seed weight in soybean. Mol. Plant 2024, 17, 496–508. [Google Scholar] [CrossRef]
- Wang, J.; Zhang, L.; Wang, S.; Wang, X.; Li, S.; Gong, P.; Bai, M.; Paul, A.; Tvedt, N.; Ren, H.; et al. Alphafold-guided bespoke gene editing enhances field-grown soybean oil contents. Adv. Sci. 2025, 12, e2500290. [Google Scholar] [CrossRef]
- Sun, C.; Wang, Y.; Yang, X.; Tang, L.; Wan, C.; Liu, J.; Chen, C.; Zhang, H.; He, C.; Liu, C.; et al. MATE transporter GFD1 cooperates with sugar transporters, mediates carbohydrate partitioning and controls grain-filling duration, grain size and number in rice. Plant Biotechnol. J. 2023, 21, 621–634. [Google Scholar] [CrossRef]
- Ren, Y.; Huang, Z.; Jiang, H.; Wang, Z.; Wu, F.; Xiong, Y.; Yao, J. A heat stress responsive NAC transcription factor heterodimer plays key roles in rice grain filling. J. Exp. Bot. 2021, 72, 2947–2964. [Google Scholar] [CrossRef]
- Chen, E.; Yu, H.; He, J.; Peng, D.; Zhu, P.; Pan, S.; Wu, X.; Wang, J.; Ji, C.; Chao, Z.; et al. The transcription factors ZmNAC128 and ZmNAC130 coordinate with Opaque2 to promote endosperm filling in maize. Plant Cell 2023, 35, 4066–4090. [Google Scholar] [CrossRef]
- Wei, Z.; Zhang, H.; Fang, M.; Lin, S.; Zhu, M.; Li, Y.; Jiang, L.; Cui, T.; Cui, Y.; Kui, H.; et al. The Dof transcription factor COG1 acts as a key regulator of plant biomass by promoting photosynthesis and starch accumulation. Mol. Plant 2023, 16, 1759–1772. [Google Scholar] [CrossRef]
- Yang, T.; Guo, L.; Ji, C.; Wang, H.; Wang, J.; Zheng, X.; Xiao, Q.; Wu, Y. The B3 domain-containing transcription factor ZmABI19 coordinates expression of key factors required for maize seed development and grain filling. Plant Cell 2021, 33, 104–128. [Google Scholar] [CrossRef] [PubMed]
- Stone, S.L.; Kwong, L.W.; Yee, K.M.; Pelletier, J.; Lepiniec, L.; Fischer, R.L.; Goldberg, R.B.; Harada, J.J. LEAFY COTYLEDON2 encodes a B3 domain transcription factor that induces embryo development. Proc. Natl. Acad. Sci. USA 2001, 98, 11806–11811. [Google Scholar] [CrossRef]
- Manan, S.; Ahmad, M.Z.; Zhang, G.; Chen, B.; Haq, B.U.; Yang, J.; Zhao, J. Soybean LEC2 regulates subsets of genes involved in controlling the biosynthesis and catabolism of seed storage substances and seed development. Front. Plant Sci. 2017, 8, 1604. [Google Scholar] [CrossRef] [PubMed]
- Wang, F.; Perry, S.E. Identification of direct targets of FUSCA3, a key regulator of Arabidopsis seed development. Plant Physiol. 2013, 161, 1251–1264. [Google Scholar] [CrossRef]
- Liu, H.; Shi, Y.; Zhao, Y.; Yao, X.; Nie, J.; Li, H.; Guo, Y.; Yang, D.; Zhang, Q.; Yang, Z.; et al. Raffinose family oligosaccharide hydrolysis by alkaline α-galactosidase CsAGA2 controls seed development in cucumber. Plant Cell 2025, 37, koaf061. [Google Scholar] [CrossRef] [PubMed]
- MacNeill, G.J.; Mehrpouyan, S.; Minow, M.A.A.; Patterson, J.A.; Tetlow, I.J.; Emes, M.J. Starch as a source, starch as a sink: The bifunctional role of starch in carbon allocation. J. Exp. Bot. 2017, 68, 4433–4453. [Google Scholar] [CrossRef]
- Sun, S.; Wang, H.; Xie, J.; Su, Y. Simultaneous determination of rhamnose, xylitol, arabitol, fructose, glucose, inositol, sucrose, maltose in jujube (Zizyphus jujube Mill.) extract: Comparison of HPLC-ELSD, LC-ESI-MS/MS and GC-MS. Chem. Cent. J. 2016, 10, 25. [Google Scholar] [CrossRef] [PubMed]
- Umer, M.J.; Bin Safdar, L.; Gebremeskel, H.; Zhao, S.; Yuan, P.; Zhu, H.; Kaseb, M.O.; Anees, M.; Lu, X.; He, N.; et al. Identification of key gene networks controlling organic acid and sugar metabolism during watermelon fruit development by integrating metabolic phenotypes and gene expression profiles. Hortic. Res. 2020, 7, 193. [Google Scholar] [CrossRef]
- Wang, S.; Li, W.; Jin, H. Trehalose-6-phosphate synthase gene expression analysis under abiotic and biotic stresses in bottle gourd (Lagenaria siceraria). Sci. Rep. 2025, 15, 7902. [Google Scholar] [CrossRef]
- Xie, X.; Cheng, T.; Yan, Y.; Zhu, C.; Zhang, M.; Sun, Z.; Wang, T. Integrated metabolomic and transcriptomic analysis of the anthocyanin regulatory networks in Lagerstroemia indica petals. BMC Plant Biol. 2025, 25, 316. [Google Scholar] [CrossRef]
- Cheng, S.; Zhang, X.; Mu, H.; Wang, J.; Jiang, Y.; Li, X.; Wen, Y.; Ma, Q.; Guo, S. Transcriptome analysis unravels differential genes involved in essential oil content in callus and tissue culture seedlings of Lavandula angustifolia. Biotechnol. Biotechnol. Equip. 2024, 38, 2367097. [Google Scholar] [CrossRef]
- Li, Y.; Wang, X.; Zhang, X.; Liu, Z.; Peng, L.; Hao, Q.; Liu, Z.; Men, S.; Tong, N.; Shu, Q. ABSCISIC ACID-INSENSITIVE 5-ω3 FATTY ACID DESATURASE3 module regulates unsaturated fatty acids biosynthesis in Paeonia ostii. Plant Sci. Int. J. Exp. Plant Biol. 2022, 317, 111189. [Google Scholar] [CrossRef]
- Schmittgen, T.D.; Livak, K.J. Analyzing real-time PCR data by the comparative CT method. Nat. Protoc. 2008, 3, 1101–1108. [Google Scholar] [CrossRef] [PubMed]
- Kumar, R.; Mukherjee, S.; Ayele, B.T. Molecular aspects of sucrose transport and its metabolism to starch during seed development in wheat: A comprehensive review. Biotechnol. Adv. 2018, 36, 954–967. [Google Scholar] [CrossRef]
- Du, B.; Cao, Y.; Zhou, J.; Chen, Y.; Ye, Z.; Huang, Y.; Zhao, X.; Zou, X.; Zhang, L. Sugar import mediated by sugar transporters and cell wall invertases for seed development in Camellia oleifera. Hortic. Res. 2024, 11, uhae133. [Google Scholar] [CrossRef] [PubMed]
- Lee, J.; Hwang, Y.S.; Chang, W.S.; Moon, J.K.; Choung, M.G. Seed maturity differentially mediates metabolic responses in black soybean. Food Chem. 2013, 141, 2052–2059. [Google Scholar] [CrossRef]
- Salvi, P.; Varshney, V.; Majee, M. Raffinose family oligosaccharides (RFOs): Role in seed vigor and longevity. Biosci. Rep. 2022, 42, BSR20220198. [Google Scholar] [CrossRef] [PubMed]
- Zhang, Y.; Sun, Q.; Zhang, C.; Hao, G.; Wang, C.; Dirk, L.M.A.; Downie, A.B.; Zhao, T. Maize VIVIPAROUS1 interacts with ABA INSENSITIVE5 to regulate GALACTINOL SYNTHASE2 expression controlling seed raffinose accumulation. J. Agric. Food Chem. 2019, 67, 4214–4223. [Google Scholar] [CrossRef]
- Liu, Y.; Qin, Z.; Wang, C.; Jiang, Z. N-acetyl-d-glucosamine-based oligosaccharides from chitin: Enzymatic production, characterization and biological activities. Carbohydr. Polym. 2023, 315, 121019. [Google Scholar] [CrossRef]
- Derba-Maceluch, M.; Mitra, M.; Hedenström, M.; Liu, X.; Gandla, M.L.; Barbut, F.R.; Abreu, I.N.; Donev, E.N.; Urbancsok, J.; Moritz, T.; et al. Xylan glucuronic acid side chains fix suberin-like aliphatic compounds to wood cell walls. New Phytol. 2023, 238, 297–312. [Google Scholar] [CrossRef] [PubMed]
- Li, H.; Lv, Q.; Deng, J.; Huang, J.; Cai, F.; Liang, C.; Chen, Q.; Wang, Y.; Zhu, L.; Zhang, X.; et al. Transcriptome analysis reveals key seed-development genes in common buckwheat (Fagopyrum esculentum). Int. J. Mol. Sci. 2019, 20, 4303. [Google Scholar] [CrossRef]
- Du, J.; Wang, S.; He, C.; Zhou, B.; Ruan, Y.L.; Shou, H. Identification of regulatory networks and hub genes controlling soybean seed set and size using RNA sequencing analysis. J. Exp. Bot. 2017, 68, 1955–1972. [Google Scholar] [CrossRef]
- Wang, L.; Hu, X.; Jiao, C.; Li, Z.; Fei, Z.; Yan, X.; Liu, C.; Wang, Y.; Wang, X. Transcriptome analyses of seed development in grape hybrids reveals a possible mechanism influencing seed size. BMC Genom. 2016, 17, 898. [Google Scholar] [CrossRef]
- Figueiredo, D.D.; Köhler, C. Auxin: A molecular trigger of seed development. Genes Dev. 2018, 32, 479–490. [Google Scholar] [CrossRef]
- Qiu, Q.; Tian, X.; Wu, G.; Wu, J.; Fan, X.; Yuan, D. Comparative analysis of the transcriptome during single-seed formation of Castanea henryi: Regulation of starch metabolism and endogenous hormones. BMC Plant Biol. 2023, 23, 90. [Google Scholar] [CrossRef] [PubMed]
- Zhou, J.; Du, B.; Cao, Y.; Liu, K.; Ye, Z.; Huang, Y.; Zhang, L.J. Genome-wide identification of sucrose transporter genes in Camellia oleifera and characterization of CoSUT4. J. Integr. Agric. 2025, 24, 3494–3510. [Google Scholar] [CrossRef]
- Wang, S.; Liu, S.; Wang, J.; Yokosho, K.; Zhou, B.; Yu, Y.C.; Liu, Z.; Frommer, W.B.; Ma, J.F.; Chen, L.Q.; et al. Simultaneous changes in seed size, oil content and protein content driven by selection of SWEET homologues during soybean domestication. Natl. Sci. Rev. 2020, 7, 1776–1786. [Google Scholar] [CrossRef]
- Wang, D.; Du, M.; Li, J.; Yin, S.; Sun, Y.; Guo, S. Overexpression of GhSWEET42, a SWEET-like gene from cotton, enhances the oil content and seed size. Biotechnol. Biotechnol. Equip. 2023, 37, 2266529. [Google Scholar] [CrossRef]
- Han, X.; Peng, Y.; Yin, S.; Zhao, H.; Zong, Z.; Tan, Z.; Zhang, Y.; Ma, W.; Guo, L. Transcriptional regulation of transcription factor genes WRI1 and LAFL during Brassica napus seed development. Plant Physiol. 2025, 197, kiae378. [Google Scholar] [CrossRef]
- Chen, J.; Zhao, L.; Li, H.; Yang, C.; Lin, X.; Lin, Y.; Zhang, H.; Zhang, M.; Bie, X.; Zhao, P.; et al. Nuclear factor-Y-polycomb repressive complex2 dynamically orchestrates starch and seed storage protein biosynthesis in wheat. Plant Cell 2024, 36, 4786–4803. [Google Scholar] [CrossRef]
- Gazzarrini, S.; Song, L. LAFL factors in seed development and phase transitions. Annu. Rev. Plant Biol. 2024, 75, 459–488. [Google Scholar] [CrossRef]
- Yang, W.; Xin, Z.; Hu, J.; Zhang, Y.; Zhang, Q.; Niu, L. The tree peony nuclear factor Y transcription factor PrNF-YC2 promotes seed oil accumulation. Plant J. Cell Mol. Biol. 2023, 115, 546–562. [Google Scholar] [CrossRef] [PubMed]
- Song, J.; Xie, X.; Mavraganis, I.; Yu, B.; Shen, W.; Yang, H.; Xiang, D.; Wei, Y.; Cui, Y.; Zou, J. Tracking the genome-wide occupancy of Arabidopsis LEAFY COTYLEDON1 in endosperm development. Commun. Biol. 2025, 8, 771. [Google Scholar] [CrossRef] [PubMed]
- Roscoe, T.J.; Vaissayre, V.; Paszkiewicz, G.; Clavijo, F.; Kelemen, Z.; Michaud, C.; Lepiniec, L.C.; Dubreucq, B.; Zhou, D.X.; Devic, M. Regulation of FUSCA3 expression during seed development in Arabidopsis. Plant Cell Physiol. 2019, 60, 476–487. [Google Scholar] [CrossRef] [PubMed]








Disclaimer/Publisher’s Note: The statements, opinions and data contained in all publications are solely those of the individual author(s) and contributor(s) and not of MDPI and/or the editor(s). MDPI and/or the editor(s) disclaim responsibility for any injury to people or property resulting from any ideas, methods, instructions or products referred to in the content. |
© 2025 by the authors. Licensee MDPI, Basel, Switzerland. This article is an open access article distributed under the terms and conditions of the Creative Commons Attribution (CC BY) license.
Share and Cite
Li, Z.; Lv, S.; Liu, Y.; Cao, M.; Zhang, H.; Hao, Q. Transcriptome and Metabolome Analyses Reveal the Accumulation Mechanism of Carbohydrates During Paeonia ostii Seed Development. Biomolecules 2026, 16, 17. https://doi.org/10.3390/biom16010017
Li Z, Lv S, Liu Y, Cao M, Zhang H, Hao Q. Transcriptome and Metabolome Analyses Reveal the Accumulation Mechanism of Carbohydrates During Paeonia ostii Seed Development. Biomolecules. 2026; 16(1):17. https://doi.org/10.3390/biom16010017
Chicago/Turabian StyleLi, Zhen, Siyuan Lv, Yumeng Liu, Mengtian Cao, Hengjia Zhang, and Qing Hao. 2026. "Transcriptome and Metabolome Analyses Reveal the Accumulation Mechanism of Carbohydrates During Paeonia ostii Seed Development" Biomolecules 16, no. 1: 17. https://doi.org/10.3390/biom16010017
APA StyleLi, Z., Lv, S., Liu, Y., Cao, M., Zhang, H., & Hao, Q. (2026). Transcriptome and Metabolome Analyses Reveal the Accumulation Mechanism of Carbohydrates During Paeonia ostii Seed Development. Biomolecules, 16(1), 17. https://doi.org/10.3390/biom16010017

