A Sesquiterpenoid from Farfarae Flos Induces Apoptosis of MDA-MB-231 Human Breast Cancer Cells through Inhibition of JAK–STAT3 Signaling
Abstract
1. Introduction
2. Materials and Methods
2.1. Apparatus
2.2. Reagents
2.3. Plant Extract
2.4. Sesquiterpenoids Fraction of Farfarae Flos Using Countercurrent Chromatography (CCC)
2.5. Isolation of Compounds Via Preparative-HPLC
2.6. HPLC Analysis
2.7. Identification of an Isolated Compound
2.8. Cell Culture
2.9. Cell Viability Assay
2.10. Luciferase Reporter Assay
2.11. Observation of Cell Morphology
2.12. Annexin V/PI Staining
2.13. Western Blot Analysis
2.14. Animals
2.15. Tumor Xenograft Study
2.16. Statistical Analysis
3. Results
3.1. Isolation and Identification of ECN
3.2. Inhibitory Effect of ECN on STAT3 Activity in MDA-MB-231 Cells
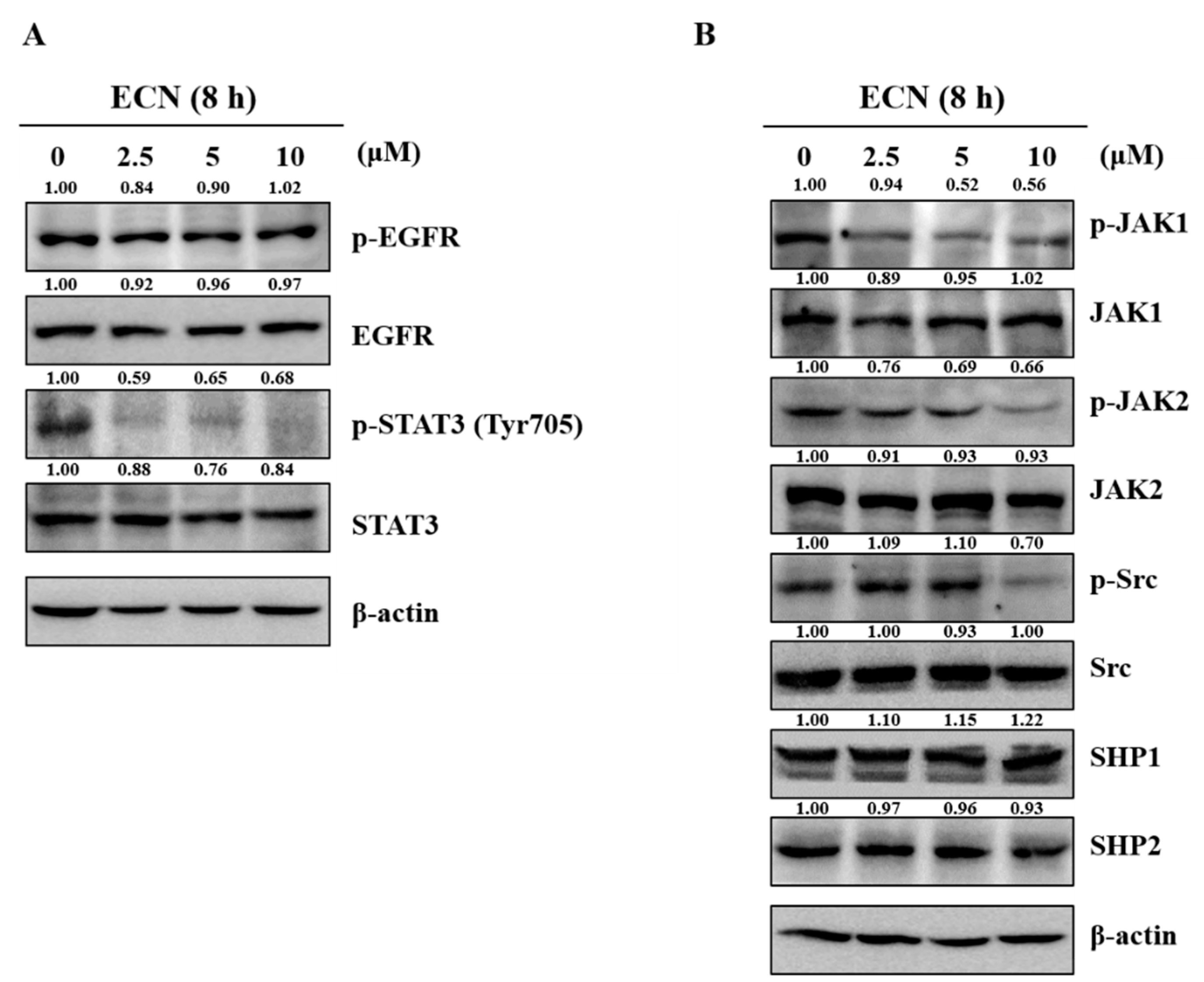
3.3. Effect of ECN on STAT3 Upstream Signaling Pathways in MDA-MB-231 Cells
3.4. Effect of ECN on STAT3 Downstream Signaling and Caspase-Mediated Apoptosis in MDA-MB-231 Cells
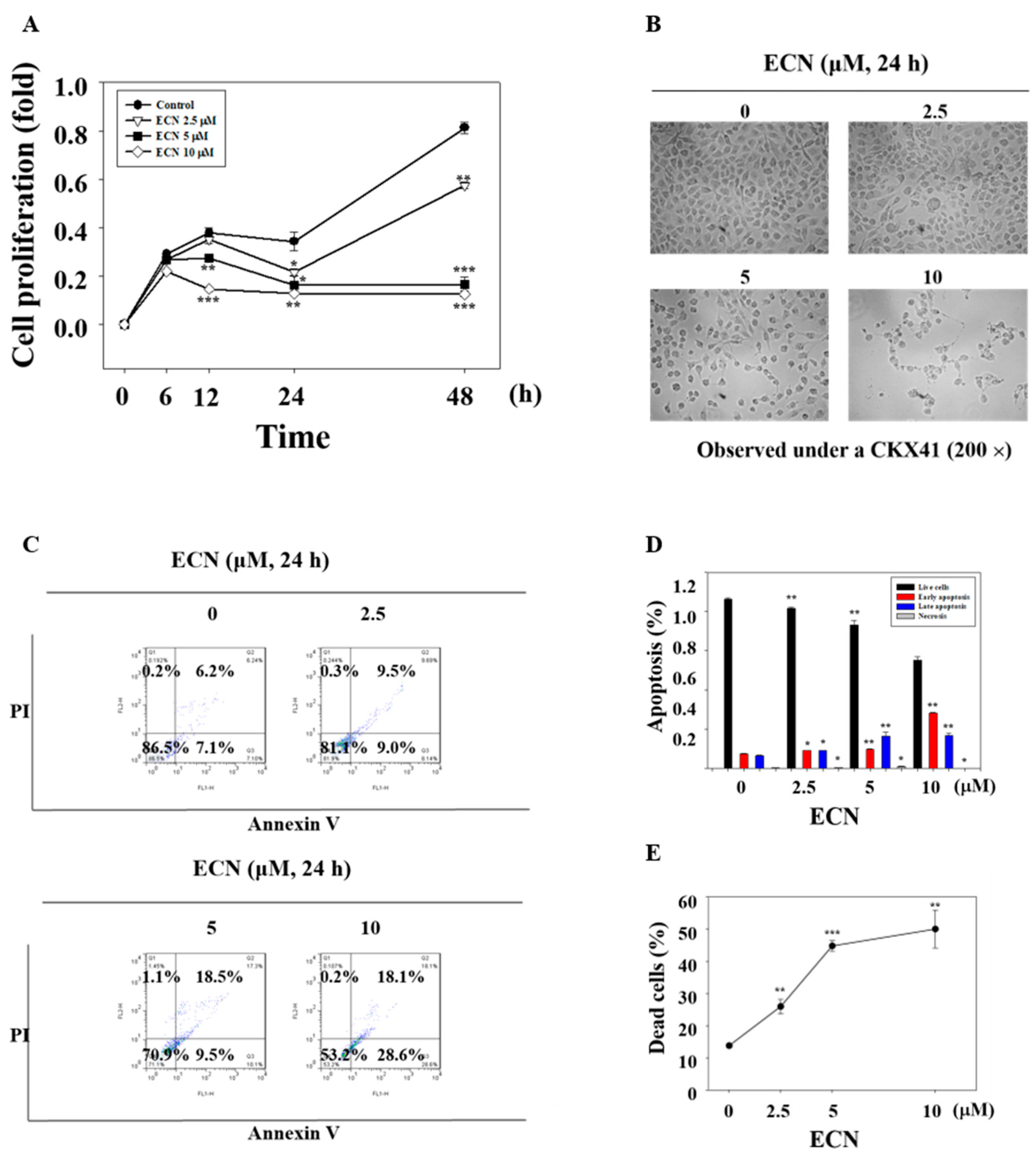
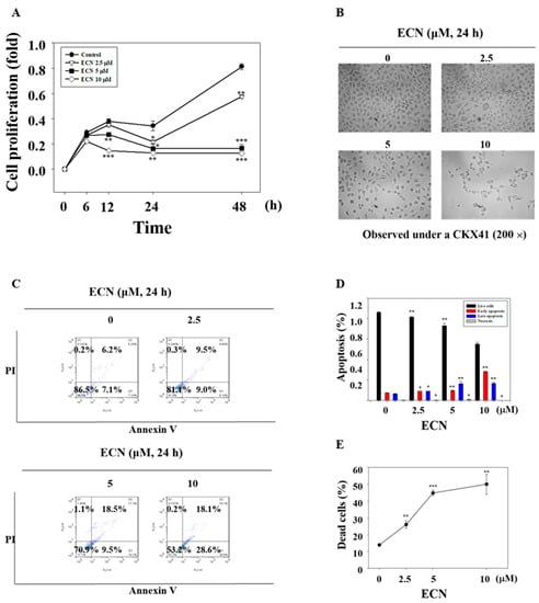
3.5. Effect of ECN on the Induction of Cell Death in MDA-MB-231 Cells
3.6. Growth Inhibition of MDA-MB-231 Breast Cancer Xenografts by ECN in Nude Mice
4. Discussion
5. Conclusions
Supplementary Materials
Author Contributions
Funding
Conflicts of Interest
References
- Torre, L.A.; Bray, F.; Siegel, R.L.; Ferlay, J.; Lortet-Tieulent, J.; Jemal, A. Global cancer statistics, 2012. CA Cancer J. Clin. 2015, 65, 87–108. [Google Scholar] [CrossRef] [PubMed]
- Sasco, A.J.; Kaaks, R.; Little, R.E. Breast cancer: Occurrence, risk factors and hormone metabolism. Expert Rev. Anticancer Ther. 2003, 3, 546–562. [Google Scholar] [CrossRef] [PubMed]
- Madigan, M.P.; Ziegler, R.G.; Benichou, J.; Byrne, C.; Hoover, R.N. Proportion of breast cancer cases in the United States explained by well-established risk factors. J. Natl. Cancer. Inst. 1995, 87, 1681–1685. [Google Scholar] [CrossRef] [PubMed]
- Pike, M.C.; Spicer, D.V.; Dahmoush, L.; Press, M.F. Estrogens progestogens normal breast cell proliferation and breast cancer risk. Epidemiol. Rev. 1993, 15, 17–35. [Google Scholar] [CrossRef] [PubMed]
- Ades, F.; Tryfonidis, K.; Zardavas, D. The past and future of breast cancer treatment-from the papyrus to individualised treatment approaches. Ecancermedicalscience 2017, 11, 746. [Google Scholar] [CrossRef]
- Carey, L.A.; Perou, C.M.; Livasy, C.A.; Dressler, L.G.; Cowan, D.; Conway, K.; Karaca, G.; Troester, M.A.; Tse, C.K.; Edmiston, S.; et al. Race, breast cancer subtypes, and survival in the Carolina Breast Cancer Study. JAMA 2006, 295, 2492–2502. [Google Scholar] [CrossRef] [PubMed]
- Irvin, W.J., Jr.; Carey, L.A. What is triple-negative breast cancer? Eur. J. Cancer 2008, 44, 2799–2805. [Google Scholar] [CrossRef] [PubMed]
- Bauer, K.R.; Brown, M.; Cress, R.D.; Parise, C.A.; Caggiano, V. Descriptive analysis of estrogen receptor (ER)-negative, progesterone receptor (PR)-negative, and HER2-negative invasive breast cancer, the so-called triple-negative phenotype: A population-based study from the California cancer Registry. Cancer 2007, 109, 1721–1728. [Google Scholar] [CrossRef]
- Keam, B.; Im, S.A.; Lee, K.H.; Han, S.W.; Oh, D.Y.; Kim, J.H.; Lee, S.H.; Han, W.; Kim, D.W.; Kim, T.Y. Ki-67 can be used for further classification of triple negative breast cancer into two subtypes with different response and prognosis. Breast Cancer Res. 2011, 13, R22. [Google Scholar] [CrossRef]
- Foulkes, W.D.; Smith, I.E.; Reis-Filho, J.S. Triple-negative breast cancer. N. Engl. J. Med. 2010, 363, 1938–1948. [Google Scholar] [CrossRef]
- Boyle, P. Triple-negative breast cancer: Epidemiological considerations and recommendations. Ann. Oncol. 2012, 23, vi7–vi12. [Google Scholar] [CrossRef] [PubMed]
- Bromberg, J.; Darnell, J.E., Jr. The role of STATs in transcriptional control and their impact on cellular function. Oncogene 2000, 19, 2468–2473. [Google Scholar] [CrossRef] [PubMed]
- Wang, Y.; van Boxel-Dezaire, A.H.; Cheon, H.; Yang, J.; Stark, G.R. STAT3 activation in response to IL-6 is prolonged by the binding of IL-6 receptor to EGF receptor. Proc. Natl. Acad. Sci. USA 2013, 110, 16975–16980. [Google Scholar] [CrossRef] [PubMed]
- Zhao, X.; Sun, X.; Li, X.-L. Expression and clinical significance of STAT3, P-STAT3, and VEGF-C in small cell lung cancer. Asian Pac. J. Cancer Prev. 2012, 13, 2873–2877. [Google Scholar] [CrossRef] [PubMed]
- Marrero, M.B.; Schieffer, B.; Paxton, W.G.; Heerdt, L.; Berk, B.C.; Delafontaine, P.; Bernstein, K.E. Direct stimulation of Jak/STAT pathway by the angiotensin II AT1 receptor. Nature 1995, 375, 247–250. [Google Scholar] [CrossRef] [PubMed]
- Vila-Coro, A.J.; Rodríguez-frade, J.M.; Martin De Ana, A.; Moreno-Ortíz, M.C.; Mart ínez, A.-C.; Mellado, M. The chemokine SDF-1α triggers CXCR4 receptor dimerization and activates the JAK/STAT pathway. FASEB J. 1999, 13, 1699–1710. [Google Scholar] [CrossRef]
- Ahmad, M.K.; Srivastava, S.; Mahdi, A.A. Molecular Diagnostic in Prostate Cancer. In Molecular Diagnostics in Cancer Patients; Springer: Singapore, 2019; pp. 187–198. [Google Scholar]
- Yang, E.; Wen, Z.L.; Haspel, R.L.; Zhang, J.J.; Darnell, J.E. The linker domain of Stat1 is required for gamma interferon-driven transcription. Mol. Cell. Biol. 1999, 19, 5106–5112. [Google Scholar] [CrossRef]
- Yu, C.L.; Meyer, D.J.; Campbell, G.S.; Larner, A.C.; Carter-Su, C.; Schwartz, J.; Jove, R. Enhanced DNA-binding activity of a Stat3-related protein in cells transformed by the Src oncoprotein. Science 1995, 269, 81–83. [Google Scholar] [CrossRef]
- Ma, H.; Yan, D.; Wang, Y.; Shi, W.; Liu, T.; Zhao, C.; Huo, S.; Duan, J.; Tao, J.; Zhai, M. Bazedoxifene exhibits growth suppressive activity by targeting IL-6/GP130/STAT3 signaling in hepatocellular carcinoma. Cancer Sci. 2019, 2019. 110, 950–961. [Google Scholar] [CrossRef]
- Jiang, X.; Tang, J.; Wu, M.; Chen, S.; Xu, Z.; Wang, H.; Wang, H.; Yu, X.; Li, Z.; Teng, L. BP-1-102 exerts an antitumor effect on the AGS human gastric cancer cell line through modulating the STAT3 and MAPK signaling pathways. Mol. Med. Rep. 2019, 19, 2698–2706. [Google Scholar] [CrossRef]
- Jing, N.; Tweardy, D.J. Targeting Stat3 in cancer therapy. Anticancer Drugs 2005, 16, 601–607. [Google Scholar] [CrossRef] [PubMed]
- Song, H.; Wang, R.; Wang, S.; Lin, J. A low-molecular-weight compound discovered through virtual database screening inhibits Stat3 function in breast cancer cells. Proc. Natl. Acad. Sci. USA 2005, 102, 4700–4705. [Google Scholar] [CrossRef] [PubMed]
- Pathak, A.K.; Bhutani, M.; Nair, A.S.; Ahn, K.S.; Chakraborty, A.; Kadara, H.; Guha, S.; Sethi, G.; Aggarwal, B.B. Ursolic acid inhibits STAT3 activation pathway leading to suppression of proliferation and chemosensitization of human multiple myeloma cells. Mol. Cancer Res. 2007, 5, 943–955. [Google Scholar] [CrossRef] [PubMed]
- Sherry, M.M.; Reeves, A.; Wu, J.K.; Cochran, B.H. STAT3 is required for proliferation and maintenance of multipotency in glioblastoma stem cells. Stem Cells 2009, 27, 2383–2392. [Google Scholar] [CrossRef] [PubMed]
- Garcia, R.; Yu, C.-L.; Hudnall, A.; Catlett, R.; Nelson, K.L.; Smithgall, T.; Fujita, D.J.; Ethier, S.P.; Jove, R. Constitutive activation of Stat3 in fibroblasts transformed by diverse oncoproteins and in breast carcinoma cells. Cell Growth Differ. 1997, 8, 1267–1275. [Google Scholar] [PubMed]
- Dechow, T.N.; Pedranzini, L.; Leitch, A.; Leslie, K.; Gerald, W.L.; Linkov, I.; Bromberg, J.F. Requirement of matrix metalloproteinase-9 for the transformation of human mammary epithelial cells by Stat3-C. Proc. Natl. Acad. Sci. USA 2004, 101, 10602–10607. [Google Scholar] [CrossRef]
- Liu, L.; Nam, S.; Tian, Y.; Yang, F.; Wu, J.; Wang, Y.; Scuto, A.; Polychronopoulos, P.; Magiatis, P.; Skaltsounis, L. 6-Bromoindirubin-3′-oxime inhibits JAK/STAT3 signaling and induces apoptosis of human melanoma cells. Cancer Res. 2011, 71, 3972–3979. [Google Scholar] [CrossRef]
- Sansone, P.; Bromberg, J. Targeting the interleukin-6/Jak/stat pathway in human malignancies. J. Clin. Oncol. 2012, 30, 1005–1014. [Google Scholar] [CrossRef]
- Zhao, M.; Jiang, B.; Gao, F.H. Small molecule inhibitors of STAT3 for cancer therapy. Curr. Med. Chem. 2011, 18, 4012–4018. [Google Scholar] [CrossRef]
- Zhao, Z.; Xiao, P. Asteraceae. In Encyclopedia of Medicinal Plants; World Publishing Corporation: Beijing, China, 2009; Volume 3, pp. 492–493. [Google Scholar]
- Zhao, J.; Evangelopoulos, D.; Bhakta, S.; Gray, A.I.; Seidel, V. Antitubercular activity of Arctium lappa and Tussilago farfara extracts and constituents. J. Ethnopharmacol. 2014, 155, 796–800. [Google Scholar] [CrossRef]
- Kikuchi, M.; Suzuki, N. Studies on the constituents of Tussilago farfara L. II. Structures of new sesquiterpenoids isolated from the flower buds. Chem. Pharm. Bull. 1992, 40, 2753–2755. [Google Scholar] [CrossRef][Green Version]
- Wu, D.; Zhang, M.; Zhang, C.; Wang, Z. Flavonoids and phenolic acid derivatives from Flos Farfarae. Chin. J. Chin. Mater. Med. 2010, 35, 1142–1144. [Google Scholar]
- Yaoita, Y.; Kamazawa, H.; Kikuchi, M. Structures of new oplopane-type sesquiterpenoids from the flower buds of Tussilago farfara L. Chem. Pharm. Bull. 1999, 47, 705–707. [Google Scholar] [CrossRef]
- Li, W.; Huang, X.; Yang, X.W. New sesquiterpenoids from the dried flower buds of Tussilago farfara and their inhibition on NO production in LPS-induced RAW264.7 cells. Fitoterapia 2012, 83, 318–322. [Google Scholar] [CrossRef] [PubMed]
- Cho, J.; Kim, H.M.; Ryu, J.H.; Jeong, Y.S.; Lee, Y.S.; Jin, C. Neuroprotective and antioxidant effects of the ethyl acetate fraction prepared from Tussilago farfara L. Biol. Pharm. Bull. 2005, 28, 455–460. [Google Scholar] [CrossRef] [PubMed]
- Lee, K.M.; Kwon, T.Y.; Kang, U.; Seo, E.K.; Yun, J.H.; Nho, C.W.; Kim, Y.S. Tussilagonone-induced Nrf2 pathway activation protects HepG2 cells from oxidative injury. Food Chem. Toxicol. 2017, 108, 120–127. [Google Scholar] [CrossRef] [PubMed]
- Song, K.; Lee, K.J.; Kim, Y.S. Development of an efficient fractionation method for the preparative separation of sesquiterpenoids from Tussilago farfara by counter-current chromatography. J. Chromatogr. A 2017, 1489, 107–114. [Google Scholar] [CrossRef] [PubMed]
- Pellegrini, S.; Dusanter-Fourt, I. The structure, regulation and function of the Janus kinases (JAKs) and the signal transducers and activators of transcription (STATs). FEBS J. 1997, 248, 615–633. [Google Scholar] [CrossRef]
- Carpenter, R.; Lo, H.-W. STAT3 target genes relevant to human cancers. Cancers 2014, 6, 897–925. [Google Scholar] [CrossRef]
- Koopman, G.; Reutelingsperger, C.; Kuijten, G.; Keehnen, R.; Pals, S.; Van Oers, M. Annexin V for flow cytometric detection of phosphatidylserine expression on B cells undergoing apoptosis. Blood 1994, 84, 1415–1420. [Google Scholar]
- Bertucci, F.; Birnbaum, D. Reasons for breast cancer heterogeneity. J. Biol. 2008, 7, 6. [Google Scholar] [CrossRef] [PubMed]
- Gluz, O.; Nitz, U.; Harbeck, N.; Ting, E.; Kates, R.; Herr, A.; Lindemann, W.; Jackisch, C.; Berdel, W.; Kirchner, H. Triple-negative high-risk breast cancer derives particular benefit from dose intensification of adjuvant chemotherapy: Results of WSG AM-01 trial. Ann. Oncol. 2008, 19, 861–870. [Google Scholar] [CrossRef] [PubMed]
- McDaniel, J.M.; Varley, K.E.; Gertz, J.; Savic, D.S.; Roberts, B.S.; Bailey, S.K.; Shevde, L.A.; Ramaker, R.C.; Lasseigne, B.N.; Kirby, M.K. Genomic regulation of invasion by STAT3 in triple negative breast cancer. Oncotarget 2017, 8, 8226–8238. [Google Scholar] [CrossRef] [PubMed]
- Chun, J.; Kim, Y.S. Platycodin D inhibits migration, invasion, and growth of MDA-MB-231 human breast cancer cells via suppression of EGFR-mediated Akt and MAPK pathways. Chem. Biol. Interact. 2013, 205, 212–221. [Google Scholar] [CrossRef] [PubMed]
- Chun, J.; Li, R.-J.; Cheng, M.-S.; Kim, Y.S. Alantolactone selectively suppresses STAT3 activation and exhibits potent anticancer activity in MDA-MB-231 cells. Cancer Lett. 2015, 357, 393–403. [Google Scholar] [CrossRef] [PubMed]
- Chun, J.; Park, M.K.; Ko, H.; Lee, K.; Kim, Y.S. Bioassay-guided isolation of cantharidin from blister beetles and its anticancer activity through inhibition of epidermal growth factor receptor-mediated STAT3 and Akt pathways. J. Nat. Med. 2018, 72, 937–945. [Google Scholar] [CrossRef] [PubMed]
- Ko, H.; Lee, J.H.; Kim, H.S.; Kim, T.; Han, Y.T.; Suh, Y.G.; Chun, J.; Kim, Y.S.; Ahn, K.S. Novel Galiellalactone Analogues Can Target STAT3 Phosphorylation and Cause Apoptosis in Triple-Negative Breast Cancer. Biomolecules 2019, 9, 170. [Google Scholar] [CrossRef] [PubMed]
- Lee, J.; Song, K.; Huh, E.; Oh, M.S.; Kim, Y.S. Neuroprotection against 6-OHDA toxicity in PC12 cells and mice through the Nrf2 pathway by a sesquiterpenoid from Tussilago farfara. Redox Biol. 2018, 18, 6–15. [Google Scholar] [CrossRef] [PubMed]
- Jang, H.; Lee, J.W.; Lee, C.; Jin, Q.; Choi, J.Y.; Lee, D.; Han, S.B.; Kim, Y.; Hong, J.T.; Lee, M.K. Sesquiterpenoids from Tussilago farfara inhibit LPS-induced nitric oxide production in macrophage RAW 264.7 cells. Arch. Pharm. Res. 2016, 39, 127–132. [Google Scholar] [CrossRef] [PubMed]
- Park, H.R.; Yoo, M.Y.; Seo, J.H.; Kim, I.S.; Kim, N.Y.; Kang, J.Y.; Cui, L.; Lee, C.S.; Lee, C.-H.; Lee, H.S. Sesquiterpenoids isolated from the flower buds of Tussilago farfara L. inhibit diacylglycerol acyltransferase. J. Agric. Food Chem. 2008, 56, 10493–10497. [Google Scholar] [CrossRef]
- Kundu, J.; Choi, B.Y.; Jeong, C.H.; Kundu, J.K.; Chun, K.-S. Thymoquinone induces apoptosis in human colon cancer HCT116 cells through inactivation of STAT3 by blocking JAK2-and Src-mediated phosphorylation of EGF receptor tyrosine kinase. Oncol. Rep. 2014, 32, 821–828. [Google Scholar] [CrossRef] [PubMed]
- Coleman, M.L.; Sahai, E.A.; Yeo, M.; Bosch, M.; Dewar, A.; Olson, M.F. Membrane blebbing during apoptosis results from caspase-mediated activation of ROCK I. Nat. Cell Biol. 2001, 3, 339–345. [Google Scholar] [CrossRef] [PubMed]








| Fraction | P1 | P2 | P3 | P4 | P5 | P6 | P7 |
| IC50 (μg/mL) | >30 | >30 | >30 | >30 | >30 | >30 | >30 |
| Fraction | P8 | P9 | P10 | P11 | P12 | P13 | P14 |
| IC50 (μg/mL) | >30 | >30 | >30 | >30 | >30 | >30 | >30 |
| Fraction | P15 | P16 | P17 | P18 | PC1 | Staurosporine | |
| IC50 (μg/mL) | >30 | >30 | >10 | 3.27 ± 0.18 | IC50 (μM) | 0.30 ± 0.02 |
| Fraction | IC50 (μg/mL) | IC50 (μM) |
|---|---|---|
| P18-1 | >30 | - |
| P18-2 | - | 6.85 ± 0.03 |
| P18-3 | >30 | - |
| Staurosporine | - | 0.30 ± 0.02 |
| Position | δH (J in Hz) | δC |
|---|---|---|
| 1α | 72.5 | |
| 1β | 5.52 (1H, d, 4.0) | |
| 2 | 200.3 | |
| 3β | 139.3 | |
| 4α | 2.79 (1H, m) | 44.9 |
| 5β | 2.03 (1H, m) | 41.1 |
| 6α | 1.55 m (1H, m) | 29.9 |
| 6β | 2.31 m (1H, m) | |
| 7α | 5.51 (1H, d, 3.3) | 73.5 |
| 8 | 141 | |
| 9β | 2.70 (1H, m) | 46 |
| 10 | 6.17 (1H, s) | 112.8 |
| 10’ | 4.81 (1H, s) | |
| 11 | 2.02 (1H, m) | 27.7 |
| 12 | 0.98 (3H, d, 6.2) | 27 |
| 13 | 0.88 (3H, d, 7.2) | 15.7 |
| 14 | 6.39 (1H, q, 7.2) | 137 |
| 15 | 2.18 (3H, d, 7.2) | 15.3 |
| 1′ | 166.1 | |
| 2′ | 5.63 (1H, s) | 114.7 |
| 3′ | 162.3 | |
| 4′ | 2.18 (2H, m) | 34 |
| 5′ | 1.07 (3H, t, 7.2) | 12.1 |
| 6′ | 2.15 (3H, s) | 19.1 |
| 1″ | 175.7 | |
| 2″ | 2.40 (1H, m) | 40.6 |
| 3″ | 1.65 (2H, m) | 11.6 |
| 4″ | 0.90 (3H, t, 7.2) | 16.7 |
| 5″ | 1.13 (3H, d, 7.2) | 21.5 |
© 2019 by the authors. Licensee MDPI, Basel, Switzerland. This article is an open access article distributed under the terms and conditions of the Creative Commons Attribution (CC BY) license (http://creativecommons.org/licenses/by/4.0/).
Share and Cite
Jang, H.; Ko, H.; Song, K.; Kim, Y.S. A Sesquiterpenoid from Farfarae Flos Induces Apoptosis of MDA-MB-231 Human Breast Cancer Cells through Inhibition of JAK–STAT3 Signaling. Biomolecules 2019, 9, 278. https://doi.org/10.3390/biom9070278
Jang H, Ko H, Song K, Kim YS. A Sesquiterpenoid from Farfarae Flos Induces Apoptosis of MDA-MB-231 Human Breast Cancer Cells through Inhibition of JAK–STAT3 Signaling. Biomolecules. 2019; 9(7):278. https://doi.org/10.3390/biom9070278
Chicago/Turabian StyleJang, Hyeri, Hyejin Ko, Kwangho Song, and Yeong Shik Kim. 2019. "A Sesquiterpenoid from Farfarae Flos Induces Apoptosis of MDA-MB-231 Human Breast Cancer Cells through Inhibition of JAK–STAT3 Signaling" Biomolecules 9, no. 7: 278. https://doi.org/10.3390/biom9070278
APA StyleJang, H., Ko, H., Song, K., & Kim, Y. S. (2019). A Sesquiterpenoid from Farfarae Flos Induces Apoptosis of MDA-MB-231 Human Breast Cancer Cells through Inhibition of JAK–STAT3 Signaling. Biomolecules, 9(7), 278. https://doi.org/10.3390/biom9070278
