A Novel Class of tRNA-Derived Small Non-Coding RNAs Respond to Myocardial Hypertrophy and Contribute to Intergenerational Inheritance
Abstract
1. Introduction
2. Results
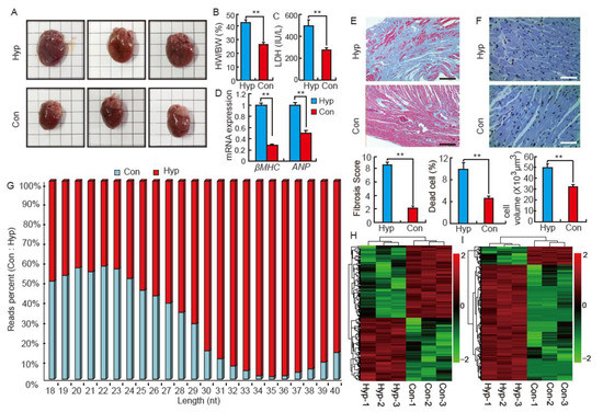
2.1. Isoproterenol Induces Cardiac Hypertrophy and Influences Small RNA Distribution in SD Rats
2.2. tRFs Promote Cardiac Hypertrophy in Cardiomyocytes
2.3. The Function of tRNA-Derived Fragments on the Intergenerational Inheritance of Cardiac Hypertrophy
3. Discussion
4. Materials and Methods
5. Conclusions
Author Contributions
Funding
Acknowledgments
Conflicts of Interest
References
- Ziaeian, B.; Fonarow, G.C. Epidemiology and aetiology of heart failure. Nat. Rev. Cardiol. 2016, 13, 368–378. [Google Scholar] [CrossRef] [PubMed]
- Wang, J.; Liew, O.W.; Richards, A.M.; Chen, Y.-T. Overview of microRNAs in cardiac hypertrophy, fibrosis, and apoptosis. Int. J. Mol. Sci. 2016, 17, 749. [Google Scholar] [CrossRef] [PubMed]
- Han, D.; Gao, Q.; Cao, F. Long noncoding RNAs (LncRNAs)—The dawning of a new treatment for cardiac hypertrophy and heart failure. BBA-Mol. Basis Dis. 2017, 1863, 2078–2084. [Google Scholar] [CrossRef] [PubMed]
- Devaux, Y.; Creemers, E.E.; Boon, R.A.; Werfel, S.; Thum, T.; Engelhardt, S.; Dimmeler, S.; Squire, I. Circular RNAs in heart failure. Eur. J. Heart Fail. 2017, 19, 701–709. [Google Scholar] [CrossRef] [PubMed]
- Ottaviani, L.; da Costa Martins, P.A. Non-coding RNAs in cardiac hypertrophy. J. Physiol. 2017, 595, 4037–4050. [Google Scholar] [CrossRef] [PubMed]
- Lee, Y.S.; Shibata, Y.; Malhotra, A.; Dutta, A. A novel class of small RNAs: TRNA-derived RNA fragments (tRFs). Genes Dev. 2009, 23, 2639–2649. [Google Scholar] [CrossRef] [PubMed]
- Selitsky, S.R.; Baran-Gale, J.; Honda, M.; Yamane, D.; Masaki, T.; Fannin, E.E.; Guerra, B.; Shirasaki, T.; Shimakami, T.; Kaneko, S.; et al. Small tRNA-derived RNAs are increased and more abundant than microRNAs in chronic hepatitis B and C. Sci. Rep. 2015, 5, 7675. [Google Scholar] [CrossRef] [PubMed]
- Chen, Q.; Yan, M.; Cao, Z.; Li, X.; Zhang, Y.; Shi, J.; Feng, G.-H.; Peng, H.; Zhang, X.; Zhang, Y.; et al. Sperm tsRNAs contribute to intergenerational inheritance of an acquired metabolic disorder. Science 2016, 397–400. [Google Scholar] [CrossRef] [PubMed]
- Sobala, A.; Hutvagner, G. Small RNAs derived from the 5′ end of tRNA can inhibit protein translation in human cells. RNA Biol. 2013, 10, 553–563. [Google Scholar] [CrossRef] [PubMed]
- Ivanov, P.; Emara, M.M.; Villen, J.; Gygi, S.P.; Anderson, P. Angiogenin-induced tRNA fragments inhibit translation initiation. Mol. Cell 2011, 43, 613–623. [Google Scholar] [CrossRef] [PubMed]
- Couvillion, M.T.; Bounova, G.; Purdom, E.; Speed, T.P.; Collins, K. A Tetrahymena Piwi bound to mature tRNA 3′ fragments activates the exonuclease Xrn2 for RNA processing in the nucleus. Mol. Cell 2012, 48, 509–520. [Google Scholar] [CrossRef] [PubMed]
- Thompson, D.M.; Lu, C.; Green, P.J.; Parker, R. tRNA cleavage is a conserved response to oxidative stress in eukaryotes. RNA 2008, 14, 2095–2103. [Google Scholar] [CrossRef] [PubMed]
- Li, Q.; Hu, B.; Hu, G.-W.; Chen, C.-Y.; Niu, X.; Liu, J.; Zhou, S.-M.; Zhang, C.-Q.; Wang, Y.; Deng, Z.-F. tRNA-derived small non-coding RNAs in response to ischemia inhibit angiogenesis. Sci. Rep. 2016, 6, 20850. [Google Scholar] [CrossRef] [PubMed]
- Kassiri, Z.; Defamie, V.; Hariri, M.; Oudit, G.Y.; Anthwal, S.; Dawood, F.; Liu, P.; Khokha, R. Simultaneous transforming growth factor β-tumor necrosis factor activation and cross-talk cause aberrant remodeling response and myocardial fibrosis in Timp3-deficient heart. J. Biol. Chem. 2009, 284, 29893–29904. [Google Scholar] [CrossRef] [PubMed]
- Keam, S.P.; Hutvagner, G. tRNA-derived fragments (tRFs): Emerging new roles for an ancient RNA in the regulation of gene expression. Life 2015, 5, 1638–1651. [Google Scholar] [CrossRef] [PubMed]
- Rodgers, A.B.; Morgan, C.P.; Leu, N.A.; Bale, T.L. Transgenerational epigenetic programming via sperm microRNA recapitulates effects of paternal stress. Proc. Natl. Acad. Sci. USA 2015, 112, 13699–13704. [Google Scholar] [CrossRef] [PubMed]
- Noordhuizen-Stassen, E.N.; Beijer, H.; Charbon, G.; Wensing, C. The effect of norepinephrine, isoprenaline and acetylcholine on the testicular and epididymal circulation in the pig. Int. J. Androl. 1983, 6, 44–56. [Google Scholar] [CrossRef] [PubMed]
- Dong, W.-Q.; Chao, M.; Lu, Q.-H.; Chai, W.-L.; Zhang, W.; Chen, X.-Y.; Liang, E.-S.; Wang, L.-B.; Tian, H.-L.; Chen, Y.-G.; et al. Prohibitin overexpression improves myocardial function in diabetic cardiomyopathy. Oncotarget 2016, 7, 66–80. [Google Scholar] [CrossRef] [PubMed]
- Shen, L.; Gan, M.; Li, Q.; Wang, J.; Li, X.; Zhang, S.; Zhu, L. MicroRNA-200b regulates preadipocyte proliferation and differentiation by targeting KLF4. Biomed. Pharmacother. 2018, 103, 1538–1544. [Google Scholar] [CrossRef] [PubMed]




| Name | Sequence | Length | tRNA Mapped | Fold Change |
|---|---|---|---|---|
| tRFs1 | GCAATGGTGGTTCAGTGGTAGAATTCTCGC | 30 | tRNA-Gly-GCC | 867.53 |
| tRFs2 | TCCCATATGGTCTAGCGGTTAGGATTCCTGGTTT | 34 | tRNA-Glu-TTC | 415.64 |
| tRFs3 | TCCATGGTGGTCTAGTGGTTAGGATTCGGC | 30 | tRNA-Glu-CTC | 352.76 |
| tRFs4 | GGTTCCATGGTGTAATGGTTAGCACTCTGGACTC | 34 | tRNA-Gln-CTG | 137.83 |
| tRFs5 | GCACTGGTGGTTCAGTGGTAGAATTCTCGC | 30 | tRNA-Gly-CCC | 124.92 |
| tRFs6 | GTTTCCGTAGTGTAGTGGTTATCACGTTCGCCTC | 34 | tRNA-Val-CAC | 96.76 |
| tRFs7 | ATTAGGGTGGCAGAGCCAGGTAATT | 25 | tRNA-Leu-TAA | 0.94 |
| tRFs8 | GTAGTCGTGGCCGAGTGGTTAAG | 23 | tRNA-Ser-AGA | 0.98 |
| tRFs9 | TAGGATAGGGTGTATTGGTAGCAC | 24 | tRNA-Gln-TTG | 1.04 |
| tRFs10 | TTGGGGTGCGAGAGGTCCCGGGTT | 24 | tRNA-Pro-AGG | 1.07 |
© 2018 by the authors. Licensee MDPI, Basel, Switzerland. This article is an open access article distributed under the terms and conditions of the Creative Commons Attribution (CC BY) license (http://creativecommons.org/licenses/by/4.0/).
Share and Cite
Shen, L.; Gan, M.; Tan, Z.; Jiang, D.; Jiang, Y.; Li, M.; Wang, J.; Li, X.; Zhang, S.; Zhu, L. A Novel Class of tRNA-Derived Small Non-Coding RNAs Respond to Myocardial Hypertrophy and Contribute to Intergenerational Inheritance. Biomolecules 2018, 8, 54. https://doi.org/10.3390/biom8030054
Shen L, Gan M, Tan Z, Jiang D, Jiang Y, Li M, Wang J, Li X, Zhang S, Zhu L. A Novel Class of tRNA-Derived Small Non-Coding RNAs Respond to Myocardial Hypertrophy and Contribute to Intergenerational Inheritance. Biomolecules. 2018; 8(3):54. https://doi.org/10.3390/biom8030054
Chicago/Turabian StyleShen, Linyuan, Mailin Gan, Zhengdong Tan, Dongmei Jiang, Yanzhi Jiang, Mingzhou Li, Jinyong Wang, Xuewei Li, Shunhua Zhang, and Li Zhu. 2018. "A Novel Class of tRNA-Derived Small Non-Coding RNAs Respond to Myocardial Hypertrophy and Contribute to Intergenerational Inheritance" Biomolecules 8, no. 3: 54. https://doi.org/10.3390/biom8030054
APA StyleShen, L., Gan, M., Tan, Z., Jiang, D., Jiang, Y., Li, M., Wang, J., Li, X., Zhang, S., & Zhu, L. (2018). A Novel Class of tRNA-Derived Small Non-Coding RNAs Respond to Myocardial Hypertrophy and Contribute to Intergenerational Inheritance. Biomolecules, 8(3), 54. https://doi.org/10.3390/biom8030054
