Phytochemicals Possess Selective Chemopreventive Mechanisms That Safeguard Human Cells from Oxidative Toxicity
Abstract
1. Introduction
2. Materials and Methods
2.1. Cell Culture and Differentiation
2.2. Study Design and Viability Assays
2.3. Intracellular ROS Measurements
2.4. Immunoblotting
2.5. Quantitative RT-PCR
2.6. Alkaline Phosphatase Enzymatic Activity
2.7. Plasma Membrane Redox System (PMRS) Enzymatic Assay
2.8. Statistical Analysis
3. Results
3.1. Chemical Structure of Dietary Phytochemicals and Experimental Models Used in the Screening
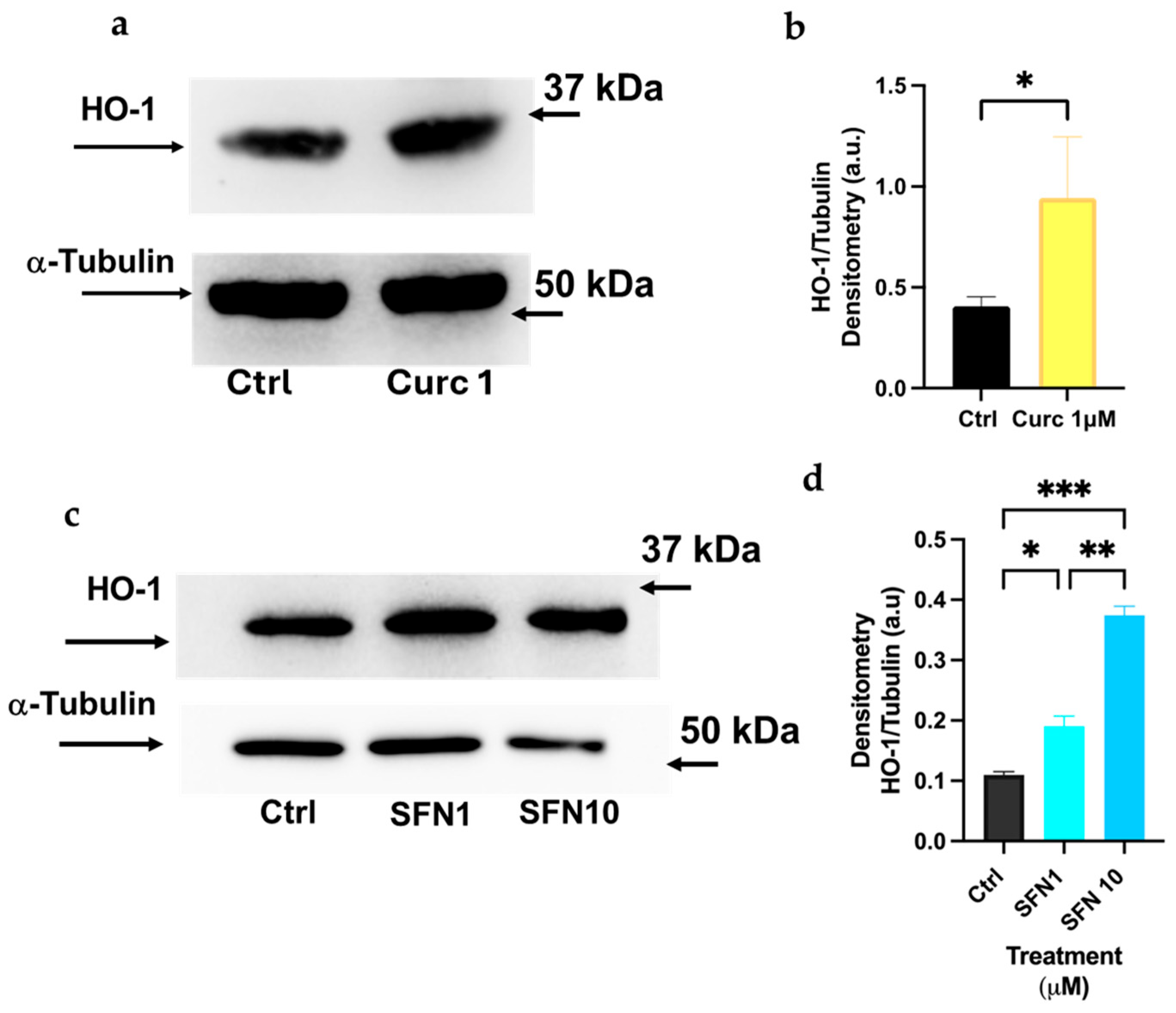
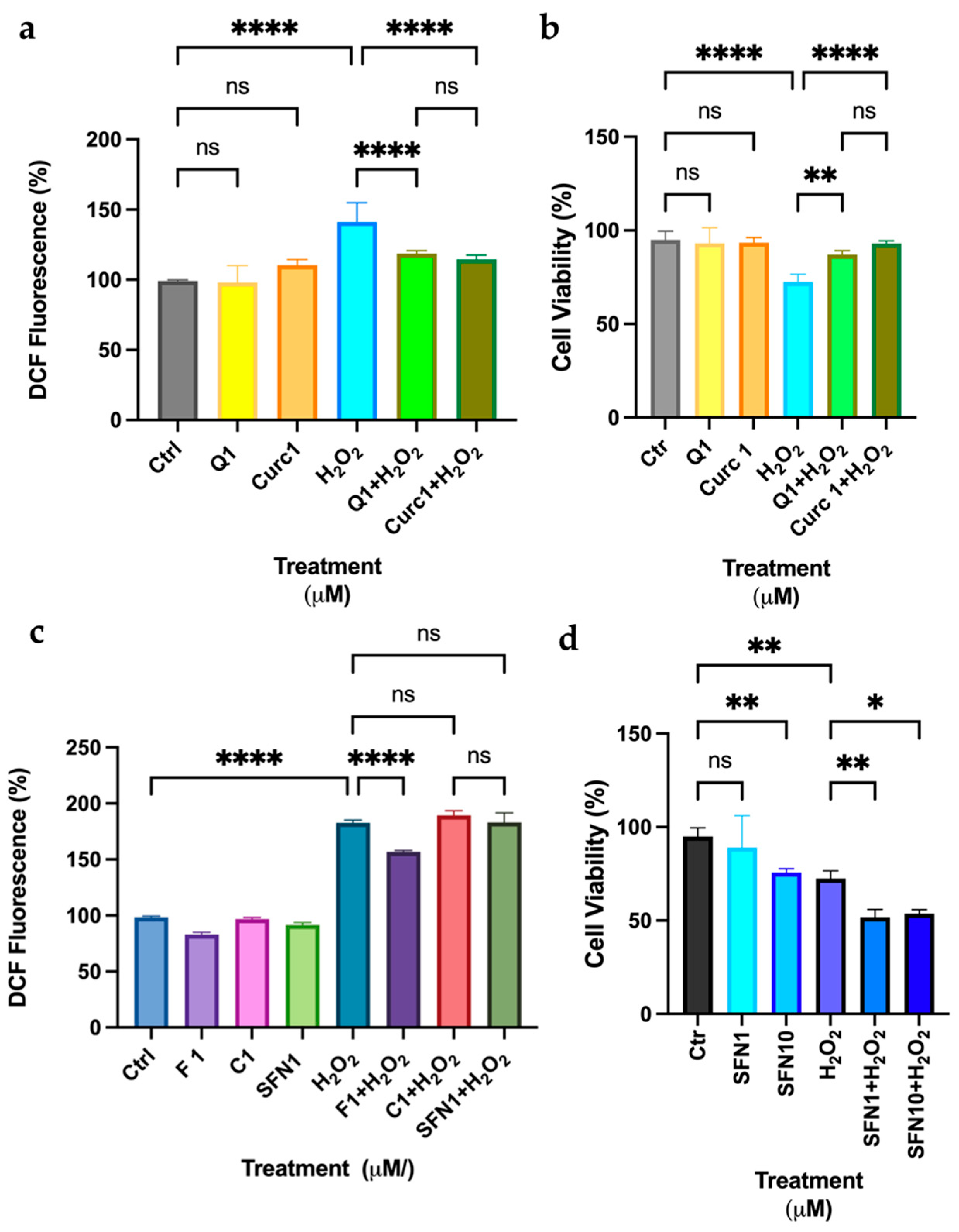
3.2. Curcumin at Low Doses Protects K-562 Differentiated Cells from Oxidative Stress by Activating the HO-1 Transcript and Protein
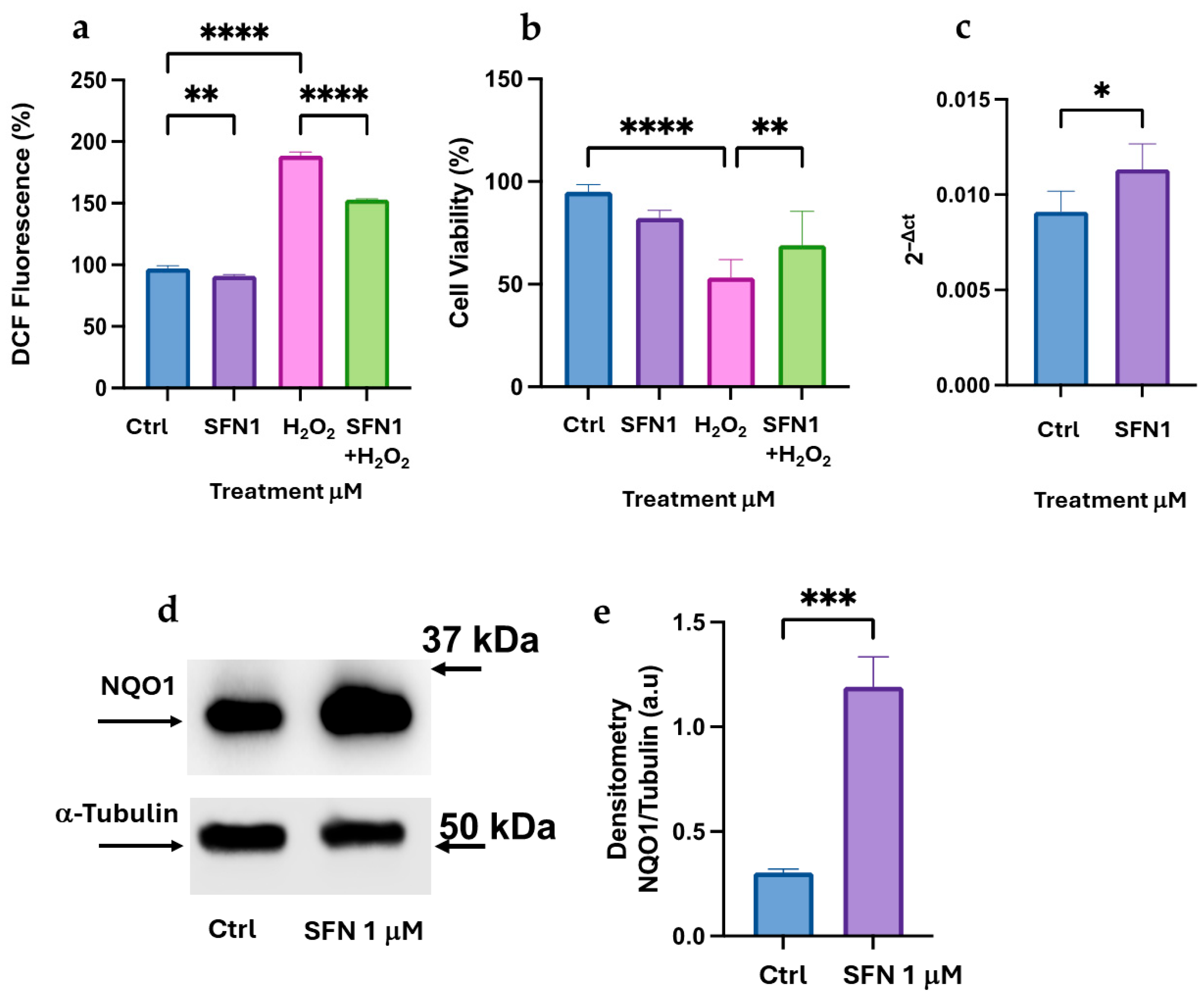
3.3. Opposite Effects of Low and High Doses of Sulforaphane on Oxidative Stress in K-562 Differentiated Cells via Nrf2/ARE Pathway Activation
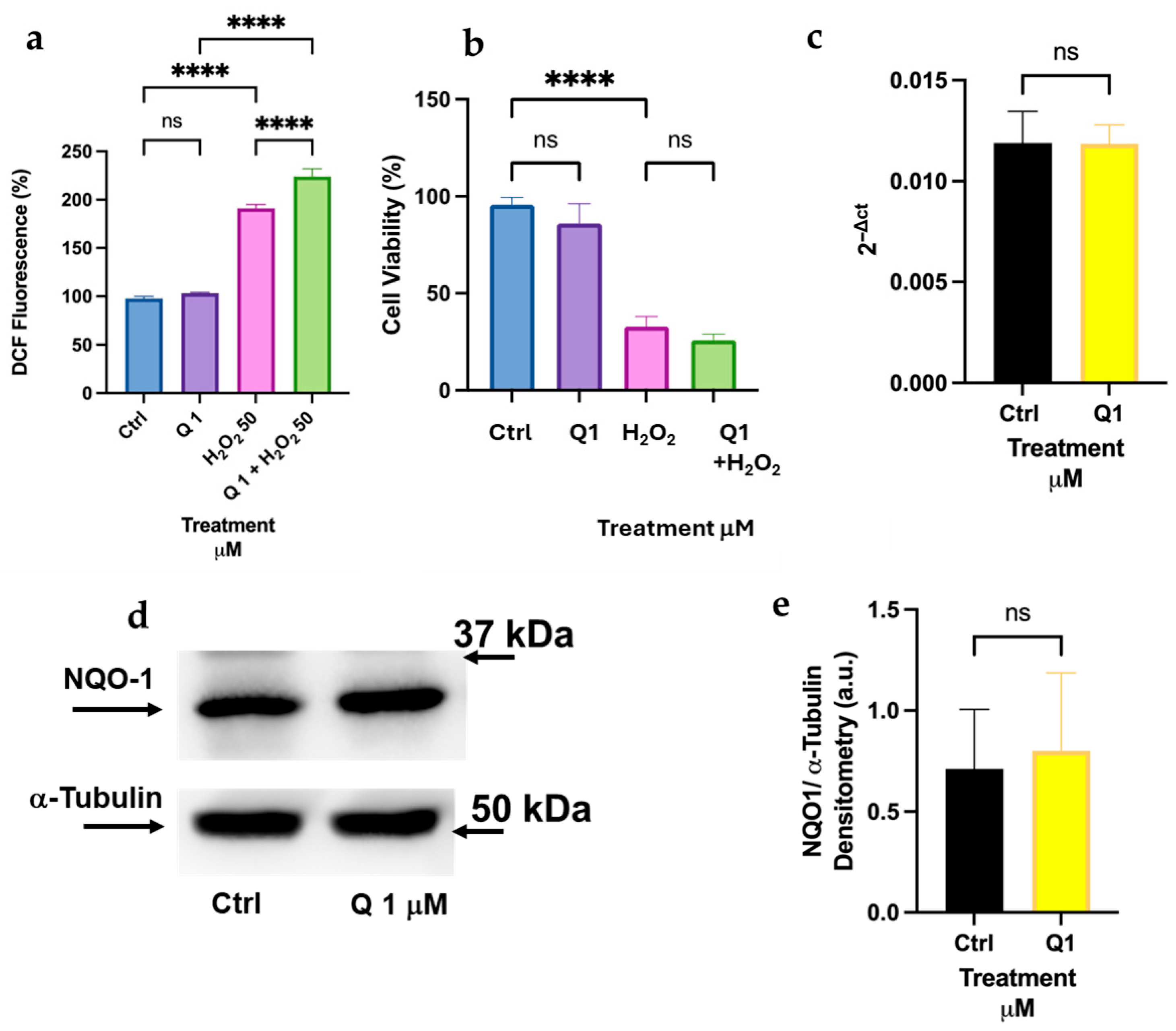
3.4. Quercetin and Other Flavonoids Applied at a Low Dose Are Not Efficacious in K-562 Differentiated Cells
3.5. Pre-Incubation with Curcumin and Flavonoid Quercetin and Fisetin, but Not Sulforaphane, Protects HL-60 Differentiated Cells from H2O2-Induced Toxicity
3.6. Sulforaphane, Curcumin, and Quercetin Interfere with the Nrf2-Dependent Pathways in Differentiated HL-60 Cells
3.7. Antioxidant Effects of Quercetin and Curcumin at Low Doses on Differentiated HT-29 Cells
4. Discussion
5. Conclusions
Supplementary Materials
Author Contributions
Funding
Institutional Review Board Statement
Informed Consent Statement
Data Availability Statement
Conflicts of Interest
Abbreviations
| NDM | Nutrition dark matter |
| NQO-1 | NADPH Quinone Oxidoreductase-1 |
| HO-1 | Heme Oxygenase-1 |
| Nrf2 | Nuclear factor erythroid 2 (NF-E2)-related factor 2 |
| Curc | Curcumin |
| SFN | Sulforaphane |
| Q | Quercetin |
| C | Catechin |
| F | Fisetin |
| ALP | Alkaline Phosphatase |
| t-But | t-Butyl-hydroperoxide |
| PMRS | Plasma Membrane Reducing System |
| CM-DCF-DA | Chloromethyl derivative of 2,7-Dichlorodihydrofluorescein diacetate |
| VD | Vitamin D |
| NaBt | Sodium Butyrate |
| ATRA | All Trans Retinoic Acid |
| GAPDH | GlycerAldehyde-3-Phosphate DeHydrogenase |
References
- Cazzolla Gatti, R.; Di Paola, A.; Monaco, A.; Velichevskaya, A.; Amoroso, N.; Bellotti, R. The spatial association between environmental pollution and long-term cancer mortality in Italy. Sci. Total Environ. 2023, 855, 158439. [Google Scholar] [CrossRef]
- Triassi, M.; Alfano, R.; Illario, M.; Nardone, A.; Caporale, O.; Montuori, P. Environmental pollution from illegal waste disposal and health effects: A review on the “triangle of death”. Int. J Environ. Res. Public Health 2015, 12, 1216–1236. [Google Scholar] [CrossRef] [PubMed]
- Esposito, F.; Nardone, A.; Fasano, E.; Scognamiglio, G.; Esposito, D.; Agrelli, D.; Ottaiano, L.; Fagnano, M.; Adamo, P.; Beccaloni, E.; et al. A systematic risk characterization related to the dietary exposure of the population to potentially toxic elements through the ingestion of fruit and vegetables from a potentially contaminated area. A case study: The issue of the “Land of Fires” area in Campania region, Italy. Environ. Pollut. 2018, 243, 1781–1790. [Google Scholar] [CrossRef] [PubMed]
- Jebb, S.A. Interventions to accelerate change towards a healthier diet. Proc. Nutr. Soc. 2018, 77, 106–111. [Google Scholar] [CrossRef] [PubMed]
- Menichetti, G.; Barabási, A.L.; Loscalzo, J. Chemical Complexity of Food and Implications for Therapeutics. N. Engl. J. Med. 2025, 392, 1836–1845. [Google Scholar] [CrossRef]
- Russo, G.L.; Spagnuolo, C.; Russo, M. Reassessing the role of phytochemicals in cancer chemoprevention. Biochem. Pharmacol. 2024, 228, 116165. [Google Scholar] [CrossRef]
- Banerjee, S.; Ji, C.; Mayfield, J.E.; Goel, A.; Xiao, J.; Dixon, J.E.; Guo, X. Ancient drug curcumin impedes 26S proteasome activity by direct inhibition of dual-specificity tyrosine-regulated kinase 2. Proc. Natl. Acad. Sci. USA 2018, 115, 8155–8160. [Google Scholar] [CrossRef]
- Wan, M.L.Y.; Co, V.A.; El-Nezami, H. Dietary polyphenol impact on gut health and microbiota. Crit. Rev. Food Sci. Nutr. 2021, 61, 690–711. [Google Scholar] [CrossRef]
- Jang, M.; Cai, L.; Udeani, G.O.; Slowing, K.V.; Thomas, C.F.; Beecher, C.W.; Fong, H.H.; Farnsworth, N.R.; Kinghorn, A.D.; Mehta, R.G.; et al. Cancer chemopreventive activity of resveratrol, a natural product derived from grapes. Science 1997, 275, 218–220. [Google Scholar] [CrossRef]
- Patel, K.R.; Brown, V.A.; Jones, D.J.; Britton, R.G.; Hemingway, D.; Miller, A.S.; West, K.P.; Booth, T.D.; Perloff, M.; Crowell, J.A.; et al. Clinical pharmacology of resveratrol and its metabolites in colorectal cancer patients. Cancer Res. 2010, 70, 7392–7399. [Google Scholar] [CrossRef]
- Calabrese, E.J.; Osakabe, N.; Di Paola, R.; Siracusa, R.; Fusco, R.; D’Amico, R.; Impellizzeri, D.; Cuzzocrea, S.; Fritsch, T.; Abdelhameed, A.S.; et al. Hormesis defines the limits of lifespan. Ageing Res. Rev. 2023, 91, 102074. [Google Scholar] [CrossRef]
- Calabrese, E.J.; Bachmann, K.A.; Bailer, A.J.; Bolger, P.M.; Borak, J.; Cai, L.; Cedergreen, N.; Cherian, M.G.; Chiueh, C.C.; Clarkson, T.W.; et al. Biological stress response terminology: Integrating the concepts of adaptive response and preconditioning stress within a hormetic dose-response framework. Toxicol. Appl. Pharmacol. 2007, 222, 122–128. [Google Scholar] [CrossRef]
- Surh, Y.J. Xenohormesis mechanisms underlying chemopreventive effects of some dietary phytochemicals. Ann. N. Y. Acad. Sci. 2011, 1229, 1–6. [Google Scholar] [CrossRef] [PubMed]
- Chun, K.S.; Raut, P.K.; Kim, D.H.; Surh, Y.J. Role of chemopreventive phytochemicals in NRF2-mediated redox homeostasis in humans. Free Radic. Biol. Med. 2021, 172, 699–715. [Google Scholar] [CrossRef] [PubMed]
- Sporn, M.B. Perspective: The big C—For Chemoprevention. Nature 2011, 471, S10–S11. [Google Scholar] [CrossRef] [PubMed]
- Cheng, A.L.; Hsu, C.H.; Lin, J.K.; Hsu, M.M.; Ho, Y.F.; Shen, T.S.; Ko, J.Y.; Lin, J.T.; Lin, B.R.; Ming-Shiang, W.; et al. Phase I clinical trial of curcumin, a chemopreventive agent, in patients with high-risk or pre-malignant lesions. Anticancer. Res. 2001, 21, 2895–2900. [Google Scholar]
- Russo, M.; Di Giacomo, A.; Fiore, F.; Spagnuolo, C.; Carbone, V.; Minasi, P.; Russo, G.L. Curcumin prevents cadmium or H2O2-induced oxidative stress via Nrf2/ARE signaling and autophagy in myeloid cells. Curr. Res. Biotechnol. 2024, 8, 100266. [Google Scholar] [CrossRef]
- Lall, R.K.; Adhami, V.M.; Mukhtar, H. Dietary flavonoid fisetin for cancer prevention and treatment. Mol. Nutr. Food Res. 2016, 60, 1396–1405. [Google Scholar] [CrossRef]
- Shin, J.W.; Chun, K.S.; Kim, D.H.; Kim, S.J.; Kim, S.H.; Cho, N.C.; Na, H.K.; Surh, Y.J. Curcumin induces stabilization of Nrf2 protein through Keap1 cysteine modification. Biochem. Pharmacol. 2020, 173, 113820. [Google Scholar] [CrossRef]
- Forman, H.J.; Davies, K.J.; Ursini, F. How do nutritional antioxidants really work: Nucleophilic tone and para-hormesis versus free radical scavenging in vivo. Free Radic. Biol. Med. 2014, 66, 24–35. [Google Scholar] [CrossRef]
- Nimiya, Y.; Wang, W.; Du, Z.; Sukamtoh, E.; Zhu, J.; Decker, E.; Zhang, G. Redox modulation of curcumin stability: Redox active antioxidants increase chemical stability of curcumin. Mol. Nutr. Food Res. 2016, 60, 487–494. [Google Scholar] [CrossRef] [PubMed]
- Froyen, E.B.; Barrantes, G.P. A Review of the Effects of Flavonoids on NAD(P)H Quinone Oxidoreductase 1 Expression and Activity. J. Med. Food 2025, 28, 407–422. [Google Scholar] [CrossRef]
- Tedesco, I.; Moccia, S.; Volpe, S.; Alfieri, G.; Strollo, D.; Bilotto, S.; Spagnuolo, C.; Di Renzo, M.; Aquino, R.P.; Russo, G.L. Red wine activates plasma membrane redox system in human erythrocytes. Free Radic. Res. 2016, 50, 557–569. [Google Scholar] [CrossRef]
- Gallagher, R.; Collins, S.; Trujillo, J.; McCredie, K.; Ahearn, M.; Tsai, S.; Metzgar, R.; Aulakh, G.; Ting, R.; Ruscetti, F.; et al. Characterization of the continuous, differentiating myeloid cell line (HL-60) from a patient with acute promyelocytic leukemia. Blood 1979, 54, 713–733. [Google Scholar] [CrossRef]
- Lozzio, B.B.; Lozzio, C.B. Properties and usefulness of the original K-562 human myelogenous leukemia cell line. Leuk. Res. 1979, 3, 363–370. [Google Scholar] [CrossRef]
- Miyaura, C.; Abe, E.; Suda, T.; Kuroki, T. Alternative differentiation of human promyelocytic leukemia cells (HL-60) induced selectively by retinoic acid and 1 alpha,25-dihydroxyvitamin D3. Cancer Res. 1985, 45, 4244–4248. [Google Scholar] [PubMed]
- James, S.Y.; Williams, M.A.; Kelsey, S.M.; Newland, A.C.; Colston, K.W. The role of vitamin D derivatives and retinoids in the differentiation of human leukaemia cells. Biochem. Pharmacol. 1997, 54, 625–634. [Google Scholar] [CrossRef]
- Ragione, F.D.; Cucciolla, V.; Criniti, V.; Indaco, S.; Borriello, A.; Zappia, V. p21Cip1 gene expression is modulated by Egr1: A novel regulatory mechanism involved in the resveratrol antiproliferative effect. J. Biol. Chem. 2003, 278, 23360–23368. [Google Scholar] [CrossRef]
- von Kleist, S.; Chany, E.; Burtin, P.; King, M.; Fogh, J. Immunohistology of the antigenic pattern of a continuous cell line from a human colon tumor. J. Natl. Cancer Inst. 1975, 55, 555–560. [Google Scholar] [CrossRef] [PubMed]
- Barnard, J.A.; Warwick, G. Butyrate rapidly induces growth inhibition and differentiation in HT-29 cells. Cell Growth Differ. 1993, 4, 495–501. [Google Scholar]
- Russo, M.; Moccia, S.; Luongo, D.; Russo, G.L. Senolytic Flavonoids Enhance Type-I and Type-II Cell Death in Human Radioresistant Colon Cancer Cells through AMPK/MAPK Pathway. Cancers 2023, 15, 2660. [Google Scholar] [CrossRef]
- Tanaka, Y.; Bush, K.K.; Klauck, T.M.; Higgins, P.J. Enhancement of butyrate-induced differentiation of HT-29 human colon carcinoma cells by 1,25-dihydroxyvitamin D3. Biochem. Pharmacol. 1989, 38, 3859–3865. [Google Scholar] [CrossRef] [PubMed]
- Peterson, G.L. Review of the Folin phenol protein quantitation method of Lowry, Rosebrough, Farr and Randall. Anal. Biochem. 1979, 100, 201–220. [Google Scholar] [CrossRef]
- Shin, J.; Carr, A.; Corner, G.A.; Tögel, L.; Dávalos-Salas, M.; Tran, H.; Chueh, A.C.; Al-Obaidi, S.; Chionh, F.; Ahmed, N.; et al. The intestinal epithelial cell differentiation marker intestinal alkaline phosphatase (ALPi) is selectively induced by histone deacetylase inhibitors (HDACi) in colon cancer cells in a Kruppel-like factor 5 (KLF5)-dependent manner. J. Biol. Chem. 2014, 289, 25306–25316. [Google Scholar] [CrossRef]
- Shanmugam, M.K.; Rane, G.; Kanchi, M.M.; Arfuso, F.; Chinnathambi, A.; Zayed, M.E.; Alharbi, S.A.; Tan, B.K.; Kumar, A.P.; Sethi, G. The multifaceted role of curcumin in cancer prevention and treatment. Molecules 2015, 20, 2728–2769. [Google Scholar] [CrossRef]
- Lee, Y.K.; Park, S.Y.; Kim, Y.M.; Park, O.J. Regulatory effect of the AMPK-COX-2 signaling pathway in curcumin-induced apoptosis in HT-29 colon cancer cells. Ann. N. Y. Acad. Sci. 2009, 1171, 489–494. [Google Scholar] [CrossRef]
- Moon, D.O.; Kim, M.O.; Kang, S.H.; Choi, Y.H.; Kim, G.Y. Sulforaphane suppresses TNF-alpha-mediated activation of NF-kappaB and induces apoptosis through activation of reactive oxygen species-dependent caspase-3. Cancer Lett. 2009, 274, 132–142. [Google Scholar] [CrossRef]
- Calabrese, E.J.; Kozumbo, W.J. The phytoprotective agent sulforaphane prevents inflammatory degenerative diseases and age-related pathologies via Nrf2-mediated hormesis. Pharmacol. Res. 2021, 163, 105283. [Google Scholar] [CrossRef]
- Langston-Cox, A.; Anderson, D.; Creek, D.J.; Palmer, K.; Wallace, E.M.; Marshall, S.A. Measuring Sulforaphane and Its Metabolites in Human Plasma: A High Throughput Method. Molecules 2020, 25, 829. [Google Scholar] [CrossRef] [PubMed]
- Ye, L.; Dinkova-Kostova, A.T.; Wade, K.L.; Zhang, Y.; Shapiro, T.A.; Talalay, P. Quantitative determination of dithiocarbamates in human plasma, serum, erythrocytes and urine: Pharmacokinetics of broccoli sprout isothiocyanates in humans. Clin. Chim. Acta 2002, 316, 43–53. [Google Scholar] [CrossRef]
- Catanzaro, E.; Calcabrini, C.; Turrini, E.; Sestili, P.; Fimognari, C. Nrf2: A potential therapeutic target for naturally occurring anticancer drugs? Expert. Opin. Ther. Targets 2017, 21, 781–793. [Google Scholar] [CrossRef]
- Duran, C.G.; Burbank, A.J.; Mills, K.H.; Duckworth, H.R.; Aleman, M.M.; Kesic, M.J.; Peden, D.B.; Pan, Y.; Zhou, H.; Hernandez, M.L. A proof-of-concept clinical study examining the NRF2 activator sulforaphane against neutrophilic airway inflammation. Respir. Res. 2016, 17, 89. [Google Scholar] [CrossRef] [PubMed]
- Russo, M.; Palumbo, R.; Mupo, A.; Tosto, M.; Iacomino, G.; Scognamiglio, A.; Tedesco, I.; Galano, G.; Russo, G.L. Flavonoid quercetin sensitizes a CD95-resistant cell line to apoptosis by activating protein kinase Calpha. Oncogene 2003, 22, 3330–3342. [Google Scholar] [CrossRef] [PubMed]
- Wiegand, H.; Boesch-Saadatmandi, C.; Regos, I.; Treutter, D.; Wolffram, S.; Rimbach, G. Effects of quercetin and catechin on hepatic glutathione-S transferase (GST), NAD(P)H quinone oxidoreductase 1 (NQO1), and antioxidant enzyme activity levels in rats. Nutr. Cancer 2009, 61, 717–722. [Google Scholar] [CrossRef] [PubMed]
- Tedesco, I.; Spagnuolo, C.; Russo, G.L.; Russo, M.; Cervellera, C.; Moccia, S. The Pro-Oxidant Activity of Red Wine Polyphenols Induces an Adaptive Antioxidant Response in Human Erythrocytes. Antioxidants 2021, 10, 800. [Google Scholar] [CrossRef]










| Phytochemical | Cellular Model 1 | Protective Effect 2 |
|---|---|---|
| Curcumin [35] | Erythroblasts (K-562) | Verified [17] |
| Curcumin [35] | Macrophages (HL-60) | Verified [17] |
| Curcumin [36] | Enterocytes (HT-29) | Not present |
| Quercetin | Erythroblasts (K-562) | Not present |
| Quercetin | Macrophages (HL-60) | Verified |
| Quercetin | Enterocytes (HT-29) | Not Present |
| Sulforaphane | Macrophages (HL-60) | Not Present |
| Sulforaphane | Erythroblasts (K-562) | Verified |
| Sulforaphane | Enterocytes (HT-29) | Not Present |
| Fisetin | Macrophages (HL-60) | Verified |
| Fisetin | Erythroblasts (K-562) | Not Present |
| Fisetin | Enterocytes (HT-29) | Not Present |
| Catechin | Macrophages (HL-60) | Not Present |
| Catechin | Erythroblasts (K-562) | Not Present |
Disclaimer/Publisher’s Note: The statements, opinions and data contained in all publications are solely those of the individual author(s) and contributor(s) and not of MDPI and/or the editor(s). MDPI and/or the editor(s) disclaim responsibility for any injury to people or property resulting from any ideas, methods, instructions or products referred to in the content. |
© 2026 by the authors. Licensee MDPI, Basel, Switzerland. This article is an open access article distributed under the terms and conditions of the Creative Commons Attribution (CC BY) license.
Share and Cite
Di Giacomo, A.; Russo, G.L.; Moccia, S.; Spagnuolo, C.; Russo, M. Phytochemicals Possess Selective Chemopreventive Mechanisms That Safeguard Human Cells from Oxidative Toxicity. Biomolecules 2026, 16, 191. https://doi.org/10.3390/biom16020191
Di Giacomo A, Russo GL, Moccia S, Spagnuolo C, Russo M. Phytochemicals Possess Selective Chemopreventive Mechanisms That Safeguard Human Cells from Oxidative Toxicity. Biomolecules. 2026; 16(2):191. https://doi.org/10.3390/biom16020191
Chicago/Turabian StyleDi Giacomo, Annamaria, Gian Luigi Russo, Stefania Moccia, Carmela Spagnuolo, and Maria Russo. 2026. "Phytochemicals Possess Selective Chemopreventive Mechanisms That Safeguard Human Cells from Oxidative Toxicity" Biomolecules 16, no. 2: 191. https://doi.org/10.3390/biom16020191
APA StyleDi Giacomo, A., Russo, G. L., Moccia, S., Spagnuolo, C., & Russo, M. (2026). Phytochemicals Possess Selective Chemopreventive Mechanisms That Safeguard Human Cells from Oxidative Toxicity. Biomolecules, 16(2), 191. https://doi.org/10.3390/biom16020191

