Effect of Nematodes-Bacteria Complex Metabolites on Cancer and Tumor Progression
Abstract
1. Introduction
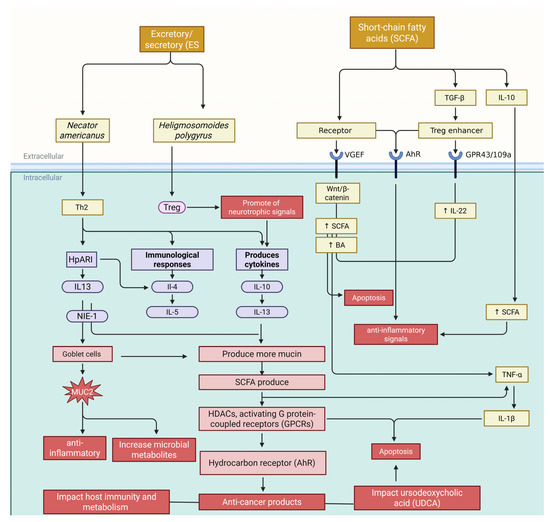
2. Role of Microbial Metabolites in Tumor Progression
2.1. Sources and Classification of Gut Microbial Metabolites
2.1.1. Short-Chain Fatty Acids
2.1.2. Aromatic Amino Acid (AAA) Derivatives
2.1.3. Bile Acids
| Metabolites | Produced Metabolites | Gut Microbes | Functions | Ref. |
|---|---|---|---|---|
| Short-chain fatty acids (SCFA) | Acetate, Propionate, Butyrate. | Bacteroidetes, Firmicutes, Campylobacter jejuni, Staphylococcus aureus, Bifidobacterium sp. Coprococcus, Clostridium, Roseburia, Faecalibacterium | Cell signaling–mediated host metabolic pathway regulation. Immunomodulation. Maintenance of energy homeostasis. Increased glucose tolerance and insulin sensitivity. Osmotic balance regulation. Fat oxidation. Defense against pathogens. Intestinal permeability regulation. | [71] |
| Bile acid metabolites (BA) | Cholic acid, Deoxycholic acid, Chenodeoxycholic acid, Taurocholic acid, Lithocholic acid, Glycocholic acid. | Bifidobacterium, Bacteroides, Clostridium, Lactobacillus, Enterobacter | Intestinal barrier regulation. Activate host nuclear receptors and cell signaling pathways. Exhibit antimicrobial effects. Lipid absorption regulation. | [72] |
| Aromatic amino acids (AAA) | Indoleamine 2,3-dioxygenase (IDO1), Aryl hydrocarbon receptor (AhR) Tryptamine (TA), Indole-3-acetamide (IAM), Tryptophan 2-monooxygenase (TMO). | Escherichia coli | Alter the host’s immune responses. Managing immune responses and inflammation. Influencing cytokine production. Development of Treg cells. | [72] |
| Indole derivatives | Indole, Indole-3-propionic acid, 5-hydroxyl indole, indoxyl sulfate, N-acetyltryptophan, indoxyl sulfate, Serotonin, Melatonin, Melatonin 6-sulfate. | Escherichia coli Clostridium sporogenes | Antioxidant. Neuroprotection and cytoprotection. Intestinal barrier regulation. Regulation of endothelial dysfunction. Regulation of cardiovascular disease. | [71] |
2.2. Microbial Metabolites and Cancer
2.2.1. Impact of Microbial Metabolites on Cancer Therapy
2.2.2. Impact of Microbial Metabolites on Inflammation, Necrosis, and Apoptosis
2.3. Microbiota Metabolites and Tumor Progression
Various Signaling Pathways, Tumor Progression, and Metabolite Microbiota
3. Intestinal Roundworms Promote Microbial Metabolites in Tumor Progression
3.1. Intestinal Roundworms in Tumor Progression
3.1.1. Echinococcus granulosus
3.1.2. Trichinella spiralis
3.1.3. Toxocara canis
3.1.4. Taenia solium
| Parasite | Cancer | Mechanism of Action | Reference |
|---|---|---|---|
| Echinococcus granulosus | Breast and colon cancer | Production of antibodies for the recognition of tumor cells | [118,119,120,121,122,123] |
| Fibrosarcoma | Not clear | ||
| Taenia crassiceps | Colitis-associated colorectal cancer | Decrease recruitment of inflammatory monocytes and inflammation in the colon. | [159] |
| Taenia solium | Breast and ovarian cancers | Recombinant T. solium calreticulin (rTsCRT) has potent antitumor therapy | [137,138,139,140] |
| Toxocara canis | Colon and breast cancer | Toxocariasis produces antigens that can modulate the immune response, potentially reducing the risk of certain cancers. | [135,136] |
| Increased activity of macrophages, dendritic cells (DCs), natural killer (NK) cells, and T2 immune responses. | |||
| Toxoplasma gondii | Melanoma | Activation of CD8+ and NK cells and expression of MHC-I and MHC-II in APC | [159] |
| Fibrosarcoma | Increase in the activity of cytotoxic T-cells | [159] | |
| Melanoma and lung cancer | Suppression of neovascularization via induction of hypoxia and avascular necrosis | [159] | |
| Trichinella spiralis | Melanoma | Reduction of lung metastasis through CXCL9, CXCL10, IL-4, CXCL1 and CXCL13 | [124,125,126] |
| Human hepatoma cell line (HT402) and human chronic myeloid leukemia cell line (K562) | Arrested in the cell cycle in G1 or S phase | [124,125,126] | |
| Trypanosoma cruzi | Breast and colon cancer | Activation of CD4+ and CD8+ cells and production of antibodies against cancer cells | [159] |
| Experimental breast adenocarcinoma | Trypanosoma cruzi calreticulin as a revealer of the presence of tumor cells in the immune system | [159] | |
| Mammary cancer | Inhibition of proliferation and migration of endothelial cells | [159] | |
| Melanoma | J18 recombinant protein induces apoptosis through caspase 3 | [159] |
3.2. Intestinal Roundworms and Bacterial Metabolism
3.3. Change of Microbial Metabolites by Intestinal Roundworms
3.4. Relationship Between GM and Roundworms in Inflammation, Necrosis, and Apoptosis
3.5. Intestinal Roundworms—Gut Microbial Metabolites for Prevention and Treatment of Cancer
4. Conclusions
Author Contributions
Funding
Institutional Review Board Statement
Informed Consent Statement
Data Availability Statement
Acknowledgments
Conflicts of Interest
Abbreviations
| 5-ASA | 5-amino salicylic acid |
| EGFR | Epidermal growth factor receptor |
| FexD | Fexaramine D |
| OCA | Obeticholic acid |
| T-βMCA | Tauro-β-muricholic acid |
| FXR | Farnesoid X receptor |
| M3R | Muscarinic acetylcholine receptor M3 |
| LCA | Lithocholic acid |
| BAs | Bile acids |
| MFB | Metformin-butyrate |
| ROS | Reactive oxygen species |
| MAMPs | Microorganism-associated molecular patterns |
| TLRs | Toll-like receptors |
| TLRs | Through Toll-like receptors |
| EMT | Epithelial-mesenchymal transition |
| CRC | Colon cancer |
| LPS | Lipopolysaccharide |
| DCA | Deoxycholic acid |
| CSCs | Cancer stem-like cells |
| ERK | Extracellular regulated protein kinases |
| MAPK | Mitogen-activated protein kinase |
| PI3K | Phosphatidylinositol 3 kinase |
| AKT | Protein kinase B |
| VE-PTP | Vascular endothelial protein tyrosine phosphatase |
| AJs | Adhesion junctions |
| (VE)-cadherin | Vascular endothelial |
| TWIST1 | Twist-related protein 1 |
| EPHA2 | Ephrin type-A receptor 2 |
| VEGF | Vascular endothelial growth factor |
| MMPs | Matrix metalloproteinases |
| TGFB | Growth factor beta 1 |
| FMO1 | Flavin-containing monooxygenase |
| TMA | Trimethylamine |
| cutC/D | Choline TMA-lyase |
| CntA/B | L-carnitine oxygenase |
| SCFAs | Short-chain fatty acids |
| TMAO | Trimethylamine N-oxide |
| GM | Gut microbiota |
References
- Bray, F.; Laversanne, M.; Sung, H.; Ferlay, J.; Siegel, R.L.; Soerjomataram, I.; Jemal, A. Global cancer statistics 2022: GLOBOCAN estimates of incidence and mortality worldwide for 36 cancers in 185 countries. CA Cancer J. Clin. 2024, 74, 229–263. [Google Scholar] [CrossRef]
- Liu, B.; Zhou, H.; Tan, L.; Siu, K.T.H.; Guan, X.-Y. Exploring treatment options in cancer: Tumor treatment strategies. Signal Transduct. Target. Ther. 2024, 9, 175. [Google Scholar] [CrossRef] [PubMed]
- Chehelgerdi, M.; Chehelgerdi, M.; Allela, O.Q.B.; Pecho, R.D.C.; Jayasankar, N.; Rao, D.P.; Thamaraikani, T.; Vasanthan, M.; Viktor, P.; Lakshmaiya, N.; et al. Progressing nanotechnology to improve targeted cancer treatment: Overcoming hurdles in its clinical implementation. Mol. Cancer 2023, 22, 169. [Google Scholar] [CrossRef] [PubMed]
- Baghban, R.; Roshangar, L.; Jahanban-Esfahlan, R.; Seidi, K.; Ebrahimi-Kalan, A.; Jaymand, M.; Kolahian, S.; Javaheri, T.; Zare, P. Tumor microenvironment complexity and therapeutic implications at a glance. Cell Commun. Signal. 2020, 18, 59. [Google Scholar] [CrossRef] [PubMed]
- Lopes, C.D.H.; Braganca Xavier, C.; Torrado, C.; Veneziani, A.C.; Megid, T.B.C. A Comprehensive Exploration of Agents Targeting Tumor Microenvironment: Challenges and Future Perspectives. J. Immunother. Precis. Oncol. 2024, 7, 283–299. [Google Scholar] [CrossRef]
- Lam, K.C.; Araya, R.E.; Huang, A.; Chen, Q.; Di Modica, M.; Rodrigues, R.R.; Lopès, A.; Johnson, S.B.; Schwarz, B.; Bohrnsen, E.; et al. Microbiota triggers STING-type I IFN-dependent monocyte reprogramming of the tumor microenvironment. Cell 2021, 184, 5338–5356.e21. [Google Scholar] [CrossRef]
- Devalaraja, S.; To, T.K.J.; Folkert, I.W.; Natesan, R.; Alam, M.Z.; Li, M.; Tada, Y.; Budagyan, K.; Dang, M.T.; Zhai, L.; et al. Tumor-Derived Retinoic Acid Regulates Intratumoral Monocyte Differentiation to Promote Immune Suppression. Cell 2020, 180, 1098–1114.e16. [Google Scholar] [CrossRef]
- Cheon, H.; Wang, Y.; Wightman, S.M.; Jackson, M.W.; Stark, G.R. How cancer cells make and respond to interferon-I. Trends Cancer 2023, 9, 83–92. [Google Scholar] [CrossRef]
- Chang, T.H.; Ho, P.C. Interferon-driven Metabolic Reprogramming and Tumor Microenvironment Remodeling. Immune Netw. 2025, 25, e8. [Google Scholar] [CrossRef]
- Burrello, C.; Garavaglia, F.; Cribiù, F.M.; Ercoli, G.; Lopez, G.; Troisi, J.; Colucci, A.; Guglietta, S.; Carloni, S.; Guglielmetti, S.; et al. Therapeutic faecal microbiota transplantation controls intestinal inflammation through IL10 secretion by immune cells. Nat. Commun. 2018, 9, 5184. [Google Scholar] [CrossRef]
- Zheng, D.; Liwinski, T.; Elinav, E. Interaction between microbiota and immunity in health and disease. Cell Res. 2020, 30, 492–506. [Google Scholar] [CrossRef]
- Zhu, X.; Li, K.; Liu, G.; Wu, R.; Zhang, Y.; Wang, S.; Xu, M.; Lu, L.; Li, P. Microbial metabolite butyrate promotes anti-PD-1 antitumor efficacy by modulating T cell receptor signaling of cytotoxic CD8 T cell. Gut Microbes 2023, 15, 2249143. [Google Scholar] [CrossRef] [PubMed]
- Kang, X.; Lau, H.C.-H.; Yu, J. Modulating gut microbiome in cancer immunotherapy: Harnessing microbes to enhance treatment efficacy. Cell Rep. Med. 2024, 5, 101478. [Google Scholar] [CrossRef] [PubMed]
- Galasso, L.; Termite, F.; Mignini, I.; Esposto, G.; Borriello, R.; Vitale, F.; Nicoletti, A.; Paratore, M.; Ainora, M.E.; Gasbarrini, A.; et al. Unraveling the Role of Fusobacterium nucleatum in Colorectal Cancer: Molecular Mechanisms and Pathogenic Insights. Cancers 2025, 17, 368. [Google Scholar] [CrossRef] [PubMed]
- Cheng, W.; Li, F.; Yang, R. The Roles of Gut Microbiota Metabolites in the Occurrence and Development of Colorectal Cancer: Multiple Insights for Potential Clinical Applications. Gastro Hep Adv. 2024, 3, 855–870. [Google Scholar] [CrossRef]
- Campbell, C.; Kandalgaonkar, M.R.; Golonka, R.M.; Yeoh, B.S.; Vijay-Kumar, M.; Saha, P. Crosstalk between Gut Microbiota and Host Immunity: Impact on Inflammation and Immunotherapy. Biomedicines 2023, 11, 294. [Google Scholar] [CrossRef]
- Zhou, Y.; Han, W.; Feng, Y.; Wang, Y.; Sun, T.; Xu, J. Microbial metabolites affect tumor progression, immunity and therapy prediction by reshaping the tumor microenvironment (Review). Int. J. Oncol. 2024, 65, 73. [Google Scholar] [CrossRef]
- Llinás-Caballero, K.; Caraballo, L. Helminths and Bacterial Microbiota: The Interactions of Two of Humans’ “Old Friends”. Int. J. Mol. Sci. 2022, 23, 13358. [Google Scholar] [CrossRef]
- Zaiss, M.M.; Rapin, A.; Lebon, L.; Dubey, L.K.; Mosconi, I.; Sarter, K.; Piersigilli, A.; Menin, L.; Walker, A.W.; Rougemont, J.; et al. The Intestinal Microbiota Contributes to the Ability of Helminths to Modulate Allergic Inflammation. Immunity 2015, 43, 998–1010. [Google Scholar] [CrossRef]
- Lawson, M.A.E.; Roberts, I.S.; Grencis, R.K. The interplay between Trichuris and the microbiota. Parasitology 2021, 148, 1806–1813. [Google Scholar] [CrossRef]
- Goulding, D.; Tolley, C.; Mkandawire, T.T.; Doyle, S.R.; Hart, E.; Airs, P.M.; Grencis, R.K.; Berriman, M.; Duque-Correa, M.A. Hatching of whipworm eggs induced by bacterial contact is serine-protease dependent. PLoS Pathog. 2025, 21, e1012502. [Google Scholar] [CrossRef] [PubMed]
- Khazaei, M.; Parsasefat, M.; Bahar, A.; Tahmasebi, H.; Oksenych, V. Behavioral Cooperation or Conflict of Human Intestinal Roundworms and Microbiomes: A Bio-Activity Perspective. Cells 2025, 14, 556. [Google Scholar] [CrossRef] [PubMed]
- Yousefi, Y.; Haq, S.; Banskota, S.; Kwon, Y.H.; Khan, W.I. Trichuris muris Model: Role in Understanding Intestinal Immune Response, Inflammation and Host Defense. Pathogens 2021, 10, 925. [Google Scholar] [CrossRef] [PubMed]
- Holm, J.B.; Sorobetea, D.; Kiilerich, P.; Ramayo-Caldas, Y.; Estellé, J.; Ma, T.; Madsen, L.; Kristiansen, K.; Svensson-Frej, M. Chronic Trichuris muris Infection Decreases Diversity of the Intestinal Microbiota and Concomitantly Increases the Abundance of Lactobacilli. PLoS ONE 2015, 10, e0125495. [Google Scholar] [CrossRef]
- Wolter, M.; Boudaud, M.; Grant, E.T.; Parrish, A.; De Sciscio, A.; Thompson, S.; Gerardy, J.-J.; Mittelbronn, M.; Thornton, D.J.; Macpherson, A.J.; et al. Mucin-degrading gut bacteria promote anti-parasitic immunity. bioRxiv, 2024; preprint. [Google Scholar]
- Duque-Correa, M.A.; Goulding, D.; Rodgers, F.H.; Gillis, J.A.; Cormie, C.; Rawlinson, K.A.; Bancroft, A.J.; Bennett, H.M.; Lotkowska, M.E.; Reid, A.J.; et al. Defining the early stages of intestinal colonisation by whipworms. Nat. Commun. 2022, 13, 1725. [Google Scholar] [CrossRef]
- Loke, P.; Harris, N.L. Networking between helminths, microbes, and mammals. Cell Host Microbe 2023, 31, 464–471. [Google Scholar] [CrossRef]
- Berg, G.; Rybakova, D.; Fischer, D.; Cernava, T.; Vergès, M.C.; Charles, T.; Chen, X.; Cocolin, L.; Eversole, K.; Corral, G.H.; et al. Microbiome definition re-visited: Old concepts and new challenges. Microbiome 2020, 8, 103. [Google Scholar] [CrossRef]
- Thomas, S.; Izard, J.; Walsh, E.; Batich, K.; Chongsathidkiet, P.; Clarke, G.; Sela, D.A.; Muller, A.J.; Mullin, J.M.; Albert, K.; et al. The Host Microbiome Regulates and Maintains Human Health: A Primer and Perspective for Non-Microbiologists. Cancer Res. 2017, 77, 1783–1812. [Google Scholar] [CrossRef]
- Ríos-Covián, D.; Ruas-Madiedo, P.; Margolles, A.; Gueimonde, M.; de Los Reyes-Gavilán, C.G.; Salazar, N. Intestinal Short Chain Fatty Acids and their Link with Diet and Human Health. Front. Microbiol. 2016, 7, 185. [Google Scholar] [CrossRef]
- Xu, K.; Motiwala, Z.; Corona-Avila, I.; Makhanasa, D.; Alkahalifeh, L.; Khan, M.W. The Gut Microbiome and Its Multifaceted Role in Cancer Metabolism, Initiation, and Progression: Insights and Therapeutic Implications. Technol. Cancer Res. Treat. 2025, 24, 15330338251331960. [Google Scholar] [CrossRef] [PubMed]
- Langan, D.; Perkins, D.J.; Vogel, S.N.; Moudgil, K.D. Microbiota-Derived Metabolites, Indole-3-aldehyde and Indole-3-acetic Acid, Differentially Modulate Innate Cytokines and Stromal Remodeling Processes Associated with Autoimmune Arthritis. Int. J. Mol. Sci. 2021, 22, 2017. [Google Scholar] [CrossRef]
- Madella, A.M.; Van Bergenhenegouwen, J.; Garssen, J.; Masereeuw, R.; Overbeek, S.A. Microbial-Derived Tryptophan Catabolites, Kidney Disease and Gut Inflammation. Toxins 2022, 14, 645. [Google Scholar] [CrossRef] [PubMed]
- Li, D.; Lan, X.; Xu, L.; Zhou, S.; Luo, H.; Zhang, X.; Yu, W.; Yang, Y.; Fang, X. Influence of gut microbial metabolites on tumor immunotherapy: Mechanisms and potential natural products. Front. Immunol. 2025, 16, 1552010. [Google Scholar] [CrossRef]
- Li, X.; Zhang, B.; Hu, Y.; Zhao, Y. New Insights into Gut-Bacteria-Derived Indole and Its Derivatives in Intestinal and Liver Diseases. Front. Pharmacol. 2021, 12, 769501. [Google Scholar] [CrossRef] [PubMed]
- Flannigan, K.L.; Nieves, K.M.; Szczepanski, H.E.; Serra, A.; Lee, J.W.; Alston, L.A.; Ramay, H.; Mani, S.; Hirota, S.A. The Pregnane X Receptor and Indole-3-Propionic Acid Shape the Intestinal Mesenchyme to Restrain Inflammation and Fibrosis. Cell Mol. Gastroenterol. Hepatol. 2023, 15, 765–795. [Google Scholar] [CrossRef]
- Cho, C.E.; Taesuwan, S.; Malysheva, O.V.; Bender, E.; Tulchinsky, N.F.; Yan, J.; Sutter, J.L.; Caudill, M.A. Trimethylamine-N-oxide (TMAO) response to animal source foods varies among healthy young men and is influenced by their gut microbiota composition: A randomized controlled trial. Mol. Nutr. Food Res. 2017, 61, 1600324. [Google Scholar] [CrossRef]
- Li, D.; Feng, Y.; Tian, M.; Ji, J.; Hu, X.; Chen, F. Gut microbiota-derived inosine from dietary barley leaf supplementation attenuates colitis through PPARγ signaling activation. Microbiome 2021, 9, 83. [Google Scholar] [CrossRef]
- Li, G.; Young, K.D. Indole production by the tryptophanase TnaA in Escherichia coli is determined by the amount of exogenous tryptophan. Microbiology 2013, 159, 402–410. [Google Scholar] [CrossRef]
- Fan, Y.; Pedersen, O. Gut microbiota in human metabolic health and disease. Nat. Rev. Microbiol. 2021, 19, 55–71. [Google Scholar] [CrossRef]
- Wilkhoo, H.S.; Reji, F.; Islam, A.W.; Karawita, J.A.; Shaikh, A.A. Comparison of short-term and long-term effects of peroral L-carnitine intake: Clinical implications of elevated TMAO levels in cardiovascular complications. Explor. Cardiol. 2025, 3, 101250. [Google Scholar] [CrossRef]
- Zhen, J.; Zhou, Z.; He, M.; Han, H.X.; Lv, E.H.; Wen, P.B.; Liu, X.; Wang, Y.T.; Cai, X.C.; Tian, J.Q.; et al. The gut microbial metabolite trimethylamine N-oxide and cardiovascular diseases. Front Endocrinol 2023, 14, 1085041. [Google Scholar] [CrossRef] [PubMed]
- Xiong, R.G.; Zhou, D.D.; Wu, S.X.; Huang, S.Y.; Saimaiti, A.; Yang, Z.J.; Shang, A.; Zhao, C.N.; Gan, R.Y.; Li, H.B. Health Benefits and Side Effects of Short-Chain Fatty Acids. Foods 2022, 11, 2863. [Google Scholar] [CrossRef]
- Mahoney-Kurpe, S.C.; Palevich, N.; Gagic, D.; Biggs, P.J.; Reid, P.M.; Altshuler, I.; Pope, P.B.; Attwood, G.T.; Moon, C.D. Transcriptomic and proteomic changes associated with cobalamin-dependent propionate production by the rumen bacterium Xylanibacter ruminicola. Msystems 2024, 9, e00864-24. [Google Scholar] [CrossRef]
- Vital, M.; Howe, A.C.; Tiedje, J.M. Revealing the bacterial butyrate synthesis pathways by analyzing (meta)genomic data. mBio 2014, 5, e00889. [Google Scholar] [CrossRef]
- Louis, P.; Duncan, S.H.; McCrae, S.I.; Millar, J.; Jackson, M.S.; Flint, H.J. Restricted distribution of the butyrate kinase pathway among butyrate-producing bacteria from the human colon. J. Bacteriol. 2004, 186, 2099–2106. [Google Scholar] [CrossRef]
- Singhal, R.; Donde, H.; Ghare, S.; Stocke, K.; Zhang, J.; Vadhanam, M.; Reddy, S.; Gobejishvili, L.; Chilton, P.; Joshi-Barve, S.; et al. Decrease in acetyl-CoA pathway utilizing butyrate-producing bacteria is a key pathogenic feature of alcohol-induced functional gut microbial dysbiosis and development of liver disease in mice. Gut Microbes 2021, 13, 1946367. [Google Scholar] [CrossRef]
- Kim, N.; Yang, C. Butyrate as a Potential Modulator in Gynecological Disease Progression. Nutrients 2024, 16, 4196. [Google Scholar] [CrossRef]
- Kim, M.H.; Kang, S.G.; Park, J.H.; Yanagisawa, M.; Kim, C.H. Short-chain fatty acids activate GPR41 and GPR43 on intestinal epithelial cells to promote inflammatory responses in mice. Gastroenterology 2013, 145, 396–406.e1–10. [Google Scholar] [CrossRef]
- Du, Y.; He, C.; An, Y.; Huang, Y.; Zhang, H.; Fu, W.; Wang, M.; Shan, Z.; Xie, J.; Yang, Y.; et al. The Role of Short Chain Fatty Acids in Inflammation and Body Health. Int. J. Mol. Sci. 2024, 25, 7379. [Google Scholar] [CrossRef]
- Kim, C.H. Complex regulatory effects of gut microbial short-chain fatty acids on immune tolerance and autoimmunity. Cell. Mol. Immunol. 2023, 20, 341–350. [Google Scholar] [CrossRef]
- Hou, Y.; Li, J.; Ying, S. Tryptophan Metabolism and Gut Microbiota: A Novel Regulatory Axis Integrating the Microbiome, Immunity, and Cancer. Metabolites 2023, 13, 1166. [Google Scholar] [CrossRef]
- Gao, K.; Mu, C.L.; Farzi, A.; Zhu, W.Y. Tryptophan Metabolism: A Link Between the Gut Microbiota and Brain. Adv. Nutr. 2020, 11, 709–723. [Google Scholar] [CrossRef]
- Krishnan, S.; Alden, N.; Lee, K. Pathways and functions of gut microbiota metabolism impacting host physiology. Curr. Opin. Biotechnol. 2015, 36, 137–145. [Google Scholar] [CrossRef] [PubMed]
- Duan, Y.F.; Dai, J.H.; Lu, Y.Q.; Qiao, H.; Liu, N. Disentangling the molecular mystery of tumour-microbiota interactions: Microbial metabolites. Clin. Transl. Med. 2024, 14, e70093. [Google Scholar] [CrossRef] [PubMed]
- Agus, A.; Planchais, J.; Sokol, H. Gut Microbiota Regulation of Tryptophan Metabolism in Health and Disease. Cell Host Microbe 2018, 23, 716–724. [Google Scholar] [CrossRef] [PubMed]
- Gou, H.; Zeng, R.; Lau, H.C.H.; Yu, J. Gut microbial metabolites: Shaping future diagnosis and treatment against gastrointestinal cancer. Pharmacol. Res. 2024, 208, 107373. [Google Scholar] [CrossRef]
- Zhou, M.; Wu, J.; Shao, Y.; Zhang, J.; Zheng, R.; Shi, Q.; Wang, J.; Liu, B. Short-chain fatty acids reverses gut microbiota dysbiosis-promoted progression of glioblastoma by up-regulating M1 polarization in the tumor microenvironment. Int. Immunopharmacol. 2024, 141, 112881. [Google Scholar] [CrossRef]
- Pei, T.; Li, W.; Zhou, Z.; Zhang, Q.; Yu, G.; Yin, S.; Chen, H.; Tang, J. The relationship between tryptophan metabolism and gut microbiota: Interaction mechanism and potential effects in infection treatment. Microbiol. Res. 2025, 298, 128211. [Google Scholar] [CrossRef]
- Roussin, L.; Gry, E.; Macaron, M.; Ribes, S.; Monnoye, M.; Douard, V.; Naudon, L.; Rabot, S. Microbiota influence on behavior: Integrative analysis of serotonin metabolism and behavioral profile in germ-free mice. FASEB J. 2024, 38, e23648. [Google Scholar] [CrossRef]
- Shin, H.K.; Bang, Y.J. Aromatic Amino Acid Metabolites: Molecular Messengers Bridging Immune-Microbiota Communication. Immune Netw. 2025, 25, e10. [Google Scholar] [CrossRef] [PubMed]
- Heinken, A.; Ravcheev, D.A.; Baldini, F.; Heirendt, L.; Fleming, R.M.T.; Thiele, I. Systematic assessment of secondary bile acid metabolism in gut microbes reveals distinct metabolic capabilities in inflammatory bowel disease. Microbiome 2019, 7, 75. [Google Scholar] [CrossRef] [PubMed]
- Li, W.; Chen, H.; Tang, J. Interplay between Bile Acids and Intestinal Microbiota: Regulatory Mechanisms and Therapeutic Potential for Infections. Pathogens 2024, 13, 702. [Google Scholar] [CrossRef]
- Fleishman, J.S.; Kumar, S. Bile acid metabolism and signaling in health and disease: Molecular mechanisms and therapeutic targets. Signal Transduct. Target. Ther. 2024, 9, 97. [Google Scholar] [CrossRef]
- Quintero, P.; Arrese, M. Regulation of bile acid metabolism: New insights from inside. Hepatology 2013, 58, 1850–1853. [Google Scholar] [CrossRef]
- Russell, B.J.; Brown, S.D.; Siguenza, N.; Mai, I.; Saran, A.R.; Lingaraju, A.; Maissy, E.S.; Dantas Machado, A.C.; Pinto, A.F.M.; Sanchez, C.; et al. Intestinal transgene delivery with native E. coli chassis allows persistent physiological changes. Cell 2022, 185, 3263–3277.e15. [Google Scholar] [CrossRef]
- Buffie, C.G.; Bucci, V.; Stein, R.R.; McKenney, P.T.; Ling, L.; Gobourne, A.; No, D.; Liu, H.; Kinnebrew, M.; Viale, A.; et al. Precision microbiome reconstitution restores bile acid mediated resistance to Clostridium difficile. Nature 2015, 517, 205–208. [Google Scholar] [CrossRef]
- Reed, A.D.; Theriot, C.M. Contribution of Inhibitory Metabolites and Competition for Nutrients to Colonization Resistance against Clostridioides difficile by Commensal Clostridium. Microorganisms 2021, 9, 371. [Google Scholar] [CrossRef]
- Li, J.; Dawson, P.A. Animal models to study bile acid metabolism. Biochim. Biophys. Acta Mol. Basis Dis. 2019, 1865, 895–911. [Google Scholar] [CrossRef]
- Choudhuri, S.; Klaassen, C.D. Molecular Regulation of Bile Acid Homeostasis. Drug Metab. Dispos. 2022, 50, 425–455. [Google Scholar] [CrossRef]
- Ghosh, S.; Whitley, C.S.; Haribabu, B.; Jala, V.R. Regulation of Intestinal Barrier Function by Microbial Metabolites. Cell Mol. Gastroenterol. Hepatol. 2021, 11, 1463–1482. [Google Scholar] [CrossRef]
- Yang, Q.; Wang, B.; Zheng, Q.; Li, H.; Meng, X.; Zhou, F.; Zhang, L. A Review of Gut Microbiota-Derived Metabolites in Tumor Progression and Cancer Therapy. Adv. Sci. 2023, 10, 2207366. [Google Scholar] [CrossRef] [PubMed]
- Liu, S.; Li, W.; Chen, J.; Li, M.; Geng, Y.; Liu, Y.; Wu, W. The footprint of gut microbiota in gallbladder cancer: A mechanistic review. Front. Cell Infect. Microbiol. 2024, 14, 1374238. [Google Scholar] [CrossRef] [PubMed]
- Vinolo, M.A.R.; Rodrigues, H.G.; Nachbar, R.T.; Curi, R. Regulation of Inflammation by Short Chain Fatty Acids. Nutrients 2011, 3, 858–876. [Google Scholar] [CrossRef] [PubMed]
- Wang, Y.; Zhou, H.; Ju, S.; Dong, X.; Zheng, C. The solid tumor microenvironment and related targeting strategies: A concise review. Front. Immunol. 2025, 16, 1563858. [Google Scholar] [CrossRef]
- Wang, X.; Fang, Y.; Liang, W.; Wong, C.C.; Qin, H.; Gao, Y.; Liang, M.; Song, L.; Zhang, Y.; Fan, M.; et al. Fusobacterium nucleatum facilitates anti-PD-1 therapy in microsatellite stable colorectal cancer. Cancer Cell 2024, 42, 1729–1746.e8. [Google Scholar] [CrossRef]
- Almonte, A.A.; Zitvogel, L. Gut reactions: Harnessing microbial metabolism to fuel next-generation cancer immunotherapy. J. Immunother. Cancer 2025, 13, e011540. [Google Scholar] [CrossRef]
- Johnson, D.E.; O’Keefe, R.A.; Grandis, J.R. Targeting the IL-6/JAK/STAT3 signalling axis in cancer. Nat. Rev. Clin. Oncol. 2018, 15, 234–248. [Google Scholar] [CrossRef]
- McIntyre, G.; Jackson, Z.; Colina, J.; Sekhar, S.; DiFeo, A. miR-181a: Regulatory roles, cancer-associated signaling pathway disruptions, and therapeutic potential. Expert. Opin. Ther. Targets 2024, 28, 1061–1091. [Google Scholar] [CrossRef]
- Wang, K.; Qiu, X.; Zhao, Y.; Wang, H.; Chen, L. The Wnt/β-catenin signaling pathway in the tumor microenvironment of hepatocellular carcinoma. Cancer Biol. Med. 2021, 19, 305–318. [Google Scholar] [CrossRef]
- Lee, Y.-S.; Kim, T.-Y.; Kim, Y.; Lee, S.-H.; Kim, S.; Kang, S.W.; Yang, J.-Y.; Baek, I.-J.; Sung, Y.H.; Park, Y.-Y.; et al. Microbiota-Derived Lactate Accelerates Intestinal Stem-Cell-Mediated Epithelial Development. Cell Host Microbe 2018, 24, 833–846.e6. [Google Scholar] [CrossRef]
- Li, F.; Zhao, S.; Cui, Y.; Guo, T.; Qiang, J.; Xie, Q.; Yu, W.; Guo, W.; Deng, W.; Gu, C.; et al. α1,6-Fucosyltransferase (FUT8) regulates the cancer-promoting capacity of cancer-associated fibroblasts (CAFs) by modifying EGFR core fucosylation (CF) in non-small cell lung cancer (NSCLC). Am. J. Cancer Res. 2020, 10, 816–837. [Google Scholar] [PubMed]
- Li, L.; Zhao, G.D.; Shi, Z.; Qi, L.L.; Zhou, L.Y.; Fu, Z.X. The Ras/Raf/MEK/ERK signaling pathway and its role in the occurrence and development of HCC. Oncol. Lett. 2016, 12, 3045–3050. [Google Scholar] [CrossRef] [PubMed]
- Datta, A.; Kim, H.; Lal, M.; McGee, L.; Johnson, A.; Moustafa, A.A.; Jones, J.C.; Mondal, D.; Ferrer, M.; Abdel-Mageed, A.B. Manumycin A suppresses exosome biogenesis and secretion via targeted inhibition of Ras/Raf/ERK1/2 signaling and hnRNP H1 in castration-resistant prostate cancer cells. Cancer Lett. 2017, 408, 73–81. [Google Scholar] [CrossRef] [PubMed]
- Zhang, D.; Jian, Y.-P.; Zhang, Y.-N.; Li, Y.; Gu, L.-T.; Sun, H.-H.; Liu, M.-D.; Zhou, H.-L.; Wang, Y.-S.; Xu, Z.-X. Short-chain fatty acids in diseases. Cell Commun. Signal. 2023, 21, 212. [Google Scholar] [CrossRef] [PubMed]
- Singh, R.; Ha, S.E.; Yu, T.Y.; Ro, S. Dual Roles of miR-10a-5p and miR-10b-5p as Tumor Suppressors and Oncogenes in Diverse Cancers. Int. J. Mol. Sci. 2025, 26, 415. [Google Scholar] [CrossRef]
- Li, W.; Zhang, T.; Guo, L.; Huang, L. Regulation of PTEN expression by noncoding RNAs. J. Exp. Clin. Cancer Res. 2018, 37, 223. [Google Scholar] [CrossRef]
- Farahani, M.K.; Bahar, A.; Tahmasebi, H.; Oksenych, V.; Jahantigh, M. Microbial Metabolite Effects on Vasculogenic Mimicry in Metastatic Cancers. Cells 2025, 14, 811. [Google Scholar] [CrossRef]
- Siegel, R.L.; Miller, K.D.; Fuchs, H.E.; Jemal, A. Cancer statistics, 2022. CA A Cancer J. Clin. 2022, 72, 7–33. [Google Scholar] [CrossRef]
- Weaver, H.J.; Hawdon, J.M.; Hoberg, E.P. Soil-transmitted helminthiases: Implications of climate change and human behavior. Trends Parasitol. 2010, 26, 574–581. [Google Scholar] [CrossRef]
- Raza, A.; Qamar, A.G.; Hayat, K.; Ashraf, S.; Williams, A.R. Anthelmintic resistance and novel control options in equine gastrointestinal nematodes. Parasitology 2019, 146, 425–437. [Google Scholar] [CrossRef] [PubMed]
- Taylor, M.D.; van der Werf, N.; Maizels, R.M. T cells in helminth infection: The regulators and the regulated. Trends Immunol. 2012, 33, 181–189. [Google Scholar] [CrossRef] [PubMed]
- Maizels, R.M. Parasitic helminth infections and the control of human allergic and autoimmune disorders. Clin. Microbiol. Infect. 2016, 22, 481–486. [Google Scholar] [CrossRef] [PubMed]
- Smallwood, T.B.; Giacomin, P.R.; Loukas, A.; Mulvenna, J.P.; Clark, R.J.; Miles, J.J. Helminth immunomodulation in autoimmune disease. Front. Immunol. 2017, 8, 453. [Google Scholar] [CrossRef]
- Khan, A.R.; Fallon, P.G. Helminth therapies: Translating the unknown unknowns to known knowns. Int. J. Parasitol. 2013, 43, 293–299. [Google Scholar] [CrossRef]
- Croese, J.; O’neil, J.; Masson, J.; Cooke, S.; Melrose, W.; Pritchard, D.; Speare, R. A proof of concept study establishing Necator americanus in Crohn’s patients and reservoir donors. Gut 2006, 55, 136–137. [Google Scholar] [CrossRef]
- Fleming, J.; Hernandez, G.; Hartman, L.; Maksimovic, J.; Nace, S.; Lawler, B.; Risa, T.; Cook, T.; Agni, R.; Reichelderfer, M. Safety and efficacy of helminth treatment in relapsing-remitting multiple sclerosis: Results of the HINT 2 clinical trial. Mult. Scler. J. 2019, 25, 81–91. [Google Scholar] [CrossRef]
- Sandborn, W.; Elliott, D.; Weinstock, J.; Summers, R.; Landry-Wheeler, A.; Silver, N.; Harnett, M.; Hanauer, S. Randomised clinical trial: The safety and tolerability of T richuris suis ova in patients with Crohn’s disease. Aliment. Pharmacol. Ther. 2013, 38, 255–263. [Google Scholar] [CrossRef]
- Voldsgaard, A.; Bager, P.; Garde, E.; Åkeson, P.; Leffers, A.; Madsen, C.; Kapel, C.; Roepstorff, A.; Thamsborg, S.; Melbye, M. Trichuris suis ova therapy in relapsing multiple sclerosis is safe but without signals of beneficial effect. Mult. Scler. J. 2015, 21, 1723–1729. [Google Scholar] [CrossRef]
- Axelrad, J.E.; Lichtiger, S.; Yajnik, V. Inflammatory bowel disease and cancer: The role of inflammation, immunosuppression, and cancer treatment. World J. Gastroenterol. 2016, 22, 4794. [Google Scholar] [CrossRef]
- Donskow-Łysoniewska, K.; Bien, J.; Brodaczewska, K.; Krawczak, K.; Doligalska, M. Colitis promotes adaptation of an intestinal nematode: A Heligmosomoides polygyrus mouse model system. PLoS ONE 2013, 8, e78034. [Google Scholar] [CrossRef]
- Maruszewska-Cheruiyot, M.; Donskow-Łysoniewska, K.; Krawczak, K.; Machcińska, M.; Doligalska, M. Immunomodulatory potential of nematodes against dendritic cells is dependent on intestinal inflamation. Dev. Comp. Immunol. 2021, 115, 103879. [Google Scholar] [CrossRef] [PubMed]
- Herrera, L.A.; Ostrosky-Wegman, P. Do helminths play a role in carcinogenesis? Trends Parasitol. 2001, 17, 172–175. [Google Scholar] [CrossRef] [PubMed]
- Scholte, L.L.; Pascoal-Xavier, M.A.; Nahum, L.A. Helminths and cancers from the evolutionary perspective. Front. Med. 2018, 5, 90. [Google Scholar] [CrossRef]
- Przemeck, S.; Huber, A.; Brown, S.; Pedley, K.C.; Simpson, H.V. Excretory/secretory products of sheep abomasal nematode parasites cause vacuolation and increased neutral red uptake by HeLa cells. Parasitol. Res. 2005, 95, 213–217. [Google Scholar] [CrossRef]
- Luo, J.; Yu, L.; Xie, G.; Li, D.; Su, M.; Zhao, X.; Du, L. Study on the mitochondrial apoptosis pathways of small cell lung cancer H446 cells induced by Trichinella spiralis muscle larvae ESPs. Parasitology 2017, 144, 793–800. [Google Scholar] [CrossRef]
- Donskow-Łysoniewska, K.; Krawczak, K.; Machcińska, M.; Brodaczewska, K. Intestinal nematode infection affects metastasis of EL4 lymphoma cells. Arch. Immunol. Ther. Exp. 2020, 68, 30. [Google Scholar] [CrossRef]
- Silva, R.C.M.C.; Lopes, M.F.; Travassos, L.H. Distinct T helper cell-mediated antitumor immunity: T helper 2 cells in focus. Cancer Pathog. Ther. 2023, 1, 76–86. [Google Scholar] [CrossRef]
- Yeo, E.C.; Brown, M.P.; Gargett, T.; Ebert, L.M. The role of cytokines and chemokines in shaping the immune microenvironment of glioblastoma: Implications for immunotherapy. Cells 2021, 10, 607. [Google Scholar] [CrossRef]
- Gong, J.; Zeng, Q.; Yu, D.; Duan, Y.-G. T lymphocytes and testicular immunity: A new insight into immune regulation in testes. Int. J. Mol. Sci. 2020, 22, 57. [Google Scholar] [CrossRef]
- Maggi, E.; Veneziani, I.; Moretta, L.; Cosmi, L.; Annunziato, F. Group 2 innate lymphoid cells: A double-edged sword in cancer? Cancers 2020, 12, 3452. [Google Scholar] [CrossRef]
- Peng, G.; Fadeel, B. Understanding the bidirectional interactions between two-dimensional materials, microorganisms, and the immune system. Adv. Drug Deliv. Rev. 2022, 188, 114422. [Google Scholar] [CrossRef]
- Zhou, Z.; Yan, F.; Liu, O. Interleukin (IL)-33: An orchestrator of immunity from host defence to tissue homeostasis. Clin. Transl. Immunol. 2020, 9, e1146. [Google Scholar] [CrossRef] [PubMed]
- Arabpour, M.; Saghazadeh, A.; Rezaei, N. Anti-inflammatory and M2 macrophage polarization-promoting effect of mesenchymal stem cell-derived exosomes. Int. Immunopharmacol. 2021, 97, 107823. [Google Scholar] [CrossRef] [PubMed]
- Shi, W.; Xu, N.; Wang, X.; Vallée, I.; Liu, M.; Liu, X. Helminth therapy for immune-mediated inflammatory diseases: Current and future perspectives. J. Inflamm. Res. 2022, 15, 475–491. [Google Scholar] [CrossRef]
- Dehne, N.; Mora, J.; Namgaladze, D.; Weigert, A.; Brüne, B. Cancer cell and macrophage cross-talk in the tumor microenvironment. Curr. Opin. Pharmacol. 2017, 35, 12–19. [Google Scholar] [CrossRef] [PubMed]
- Williams, C.B.; Yeh, E.S.; Soloff, A.C. Tumor-associated macrophages: Unwitting accomplices in breast cancer malignancy. NPJ Breast Cancer 2016, 2, 15025. [Google Scholar] [CrossRef]
- Borhani, M.; Fathi, S.; Darabi, E.; Jalousian, F.; Simsek, S.; Ahmed, H.; Kesik, H.K.; Hosseini, S.H.; Romig, T.; Harandi, M.F. Echinococcoses in Iran, Turkey, and Pakistan: Old diseases in the new millennium. Clin. Microbiol. Rev. 2021, 34, 3. [Google Scholar] [CrossRef]
- Devadharshini, J.; Mathivathani, C.; Das, S.S. Gastrointestinal parasites of non-descript goats (capra hircus) in Semi-Arid Zone of Southern India. Small Anim. Adv. 2022, 1, 22–26. [Google Scholar] [CrossRef]
- Shams, M.; Khazaei, S.; Naserifar, R.; Shariatzadeh, S.A.; Anvari, D.; Montazeri, F.; Pirestani, M.; Majidiani, H. Global distribution of Echinococcus granulosus genotypes in domestic and wild canids: A systematic review and meta-analysis. Parasitology 2022, 149, 1147–1159. [Google Scholar] [CrossRef]
- Bo, R.; Yasen, A.; Shao, Y.; Zhang, W.; Lin, R.; Jiang, T.; Wen, H.; Xiao, H.; Aji, T. Co-existence of hepatocellular carcinoma and cystic echinococcosis. Infect. Agents Cancer 2020, 15, 5. [Google Scholar] [CrossRef]
- Daneshpour, S.; Bahadoran, M.; Hejazi, S.H.; Eskandarian, A.A.; Mahmoudzadeh, M.; Darani, H.Y. Common antigens between hydatid cyst and cancers. Adv. Biomed. Res. 2016, 5, 9. [Google Scholar] [CrossRef]
- Darani, H.Y.; Sharafi, S.M.; Mokarian, F.; Yousefi, M.; Sharafi, S.A.; Jafari, R. Therapeutic effect of hydatid cyst liquid on melanoma tumor growth in mouse model. Br. J. Med. Med. Res. 2016, 18, 27220. [Google Scholar] [CrossRef]
- Barlow, A.; Roy, K.; Hawkins, K.; Ankarah, A.A.; Rosenthal, B. A review of testing and assurance methods for Trichinella surveillance programs. Food Waterborne Parasitol. 2021, 24, e00129. [Google Scholar] [CrossRef]
- Ding, J.; Tang, B.; Liu, X.; Bai, X.; Wang, Y.; Li, S.; Li, J.; Liu, M.; Wang, X. Excretory-secretory product of Trichinella spiralis inhibits tumor cell growth by regulating the immune response and inducing apoptosis. Acta Trop. 2022, 225, 106172. [Google Scholar] [CrossRef]
- Zarlenga, D.; Thompson, P.; Pozio, E. Trichinella species and genotypes. Res. Vet. Sci. 2020, 133, 289–296. [Google Scholar] [CrossRef]
- Asouli, A.; Sadr, S.; Mohebalian, H.; Borji, H. Anti-tumor effect of protoscolex hydatid cyst somatic antigen on inhibition cell growth of K562. Acta Parasitol. 2023, 68, 385–392. [Google Scholar] [CrossRef]
- Callejas, B.E.; Martínez-Saucedo, D.; Terrazas, L.I. Parasites as negative regulators of cancer. Biosci. Rep. 2018, 38, BSR20180935. [Google Scholar] [CrossRef] [PubMed]
- Bruschi, F.; Ashour, D.; Othman, A. Trichinella-induced immunomodulation: Another tale of helminth success. Food Waterborne Parasitol. 2022, 27, e00164. [Google Scholar] [CrossRef] [PubMed]
- Saad, A.E.; Ghanem, H.B. Trichinella spiralis as a potential therapeutic agent: From a risky disease to a friend. J. Egypt. Soc. Parasitol. 2020, 50, 119–126. [Google Scholar] [CrossRef]
- Jahanmahin, A.; Borji, H. Unveiling the Zoonotic Significance of Toxocariasis in Humans: The role of toxocara canis. Small Anim. Adv. 2023, 2, 5–11. [Google Scholar] [CrossRef]
- Oikonomopoulou, K.; Brinc, D.; Kyriacou, K.; Diamandis, E.P. Infection and cancer: Revaluation of the hygiene hypothesis. Clin. Cancer Res. 2013, 19, 2834–2841. [Google Scholar] [CrossRef] [PubMed]
- Garn, H.; Potaczek, D.P.; Pfefferle, P.I. The hygiene hypothesis and new perspectives—Current challenges meeting an old postulate. Front. Immunol. 2021, 12, 637087. [Google Scholar] [CrossRef] [PubMed]
- Menon, M.; Hussell, T.; Ali Shuwa, H. Regulatory B cells in respiratory health and diseases. Immunol. Rev. 2021, 299, 61–73. [Google Scholar] [CrossRef] [PubMed]
- Darani, H.Y.; Shirzad, H.; Mansoori, F.; Zabardast, N.; Mahmoodzadeh, M. Effects of Toxoplasma gondii and Toxocara canis antigens on WEHI-164 fibrosarcoma growth in a mouse model. Korean J. Parasitol. 2009, 47, 175. [Google Scholar] [CrossRef]
- Darani, H.Y.; Yousefi, M. Parasites and cancers: Parasite antigens as possible targets for cancer immunotherapy. Future Oncol. 2012, 8, 1529–1535. [Google Scholar] [CrossRef]
- Arora, N.; Raj, A.; Anjum, F.; Kaur, R.; Rawat, S.S.; Kumar, R.; Tripathi, S.; Singh, G.; Prasad, A. Unveiling Taenia solium kinome profile and its potential for new therapeutic targets. Expert. Rev. Proteom. 2020, 17, 85–94. [Google Scholar] [CrossRef]
- García-Gutiérrez, P.; Zubillaga, R.A.; Téllez-Plancarte, A.; Flores-López, R.; Camarillo-Cadena, M.; Landa, A. Discovery of a new non-substrate inhibitor of the 26.5 kDa glutathione transferase from Taenia solium by virtual screening. J. Mol. Graph. Model. 2020, 100, 107707. [Google Scholar] [CrossRef]
- Wondmagegn, Y.M.; Setegn, A.; Girmay, G.; Abebe, W.; Dessie, N.; Ashagre, A.; Derso, A.; Adugna, A.; Tamir, M.; Cherkos, T.; et al. Global prevalence of intestinal parasites in cancer patients: A systematic review and meta-analysis. BMC Infect Dis. 2025, 25, 815. [Google Scholar]
- Schcolnik-Cabrera, A.; Juárez, M.; Oldak, B.; Cruz-Rivera, M.; Flisser, A.; Dueñas-González, A.; Buzoianu-Anguiano, V.; Orozco-Suarez, S.; Mendlovic, F. In vitro employment of recombinant Taenia solium calreticulin as a novel strategy against breast and ovarian cancer stem-like cells. Arch. Med. Res. 2020, 51, 65–75. [Google Scholar] [CrossRef]
- Braseth, A.L.; Elliott, D.E.; Ince, M.N. Parasitic infections of the gastrointestinal track and liver. Gastroenterol. Clin. North. Am. 2021, 50, 361. [Google Scholar] [CrossRef] [PubMed]
- Paily, K.; Hoti, S.; Das, P. A review of the complexity of biology of lymphatic filarial parasites. J. Parasit. Dis. 2009, 33, 3–12. [Google Scholar] [CrossRef] [PubMed]
- Wiedemann, M.; Voehringer, D. Immunomodulation and immune escape strategies of gastrointestinal helminths and schistosomes. Front. Immunol. 2020, 11, 572865. [Google Scholar] [CrossRef] [PubMed]
- Atagozli, T.; Elliott, D.E.; Ince, M.N. Helminth lessons in inflammatory bowel diseases (IBD). Biomedicines 2023, 11, 1200. [Google Scholar] [CrossRef]
- Borges, B.C.; Uehara, I.A.; Dos Santos, M.A.; Martins, F.A.; De Souza, F.C.; Junior, Á.F.; Da Luz, F.A.C.; da Costa, M.S.; Notário, A.F.O.; Lopes, D.S. The recombinant protein based on Trypanosoma cruzi P21 interacts with CXCR4 receptor and abrogates the invasive phenotype of human breast cancer cells. Front. Cell Dev. Biol. 2020, 8, 569729. [Google Scholar] [CrossRef]
- Croese, J.; Miller, G.C.; Marquart, L.; Llewellyn, S.; Gupta, R.; Becker, L.; Clouston, A.D.; Welch, C.; Sidorenko, J.; Wallace, L. Randomized, placebo controlled trial of experimental hookworm infection for improving gluten tolerance in celiac disease. Clin. Transl. Gastroenterol. 2020, 11, e00274. [Google Scholar] [CrossRef]
- Freire, T.; Landeira, M.; Giacomini, C.; Festari, M.F.; Pittini, Á.; Cardozo, V.; Brosque, A.; Monin, L.; da Costa, V.; Faral-Tello, P. Trypanosoma cruzi-derived molecules induce anti-tumour protection by favouring both innate and adaptive immune responses. Int. J. Mol. Sci. 2022, 23, 15032. [Google Scholar] [CrossRef]
- Liu, X.; Jiang, Y.; Ye, J.; Wang, X. Helminth infection and helminth-derived products: A novel therapeutic option for non-alcoholic fatty liver disease. Front. Immunol. 2022, 13, 999412. [Google Scholar] [CrossRef]
- Tanasescu, R.; Tench, C.R.; Constantinescu, C.S.; Telford, G.; Singh, S.; Frakich, N.; Onion, D.; Auer, D.P.; Gran, B.; Evangelou, N. Hookworm treatment for relapsing multiple sclerosis: A randomized double-blinded placebo-controlled trial. JAMA Neurol. 2020, 77, 1089–1098. [Google Scholar] [CrossRef]
- Yang, Y.; Ding, X.; Chen, F.; Wu, X.; Chen, Y.; Zhang, Q.; Cao, J.; Wang, J.; Dai, Y. Inhibition effects of Nippostrongylus brasiliensis and its derivatives against atherosclerosis in ApoE-/-mice through anti-inflammatory response. Pathogens 2022, 11, 1208. [Google Scholar] [CrossRef]
- Yue, T.-T.; Zhang, N.; Li, J.-H.; Lu, X.-Y.; Wang, X.-C.; Li, X.; Zhang, H.-B.; Cheng, S.-Q.; Wang, B.-B.; Gong, P.-T. Anti-osteosarcoma effect of antiserum against cross antigen TPD52 between osteosarcoma and Trichinella spiralis. Parasites Vectors 2021, 14, 498. [Google Scholar] [CrossRef]
- Feng, M.; Cheng, X. Parasite-associated cancers (blood flukes/liver flukes). Infect. Agents Assoc. Cancers: Epidemiol. Mol. Biol. 2017, 1018, 193–205. [Google Scholar]
- Hamid, H.K. Schistosoma japonicum–associated colorectal cancer: A review. Am. J. Trop. Med. Hyg. 2018, 100, 501. [Google Scholar] [CrossRef] [PubMed]
- IARC, International Agency for Research on Cancer. Dry cleaning, some chlorinated solvents and other industrial chemicals. In IARC Monographs on the Evaluation of Carcinogenic Risk to Humans; International Agency for Research on Cancer: Lyon, France, 1995; Volume 63. [Google Scholar]
- Scher, J.U.; Sczesnak, A.; Longman, R.S.; Segata, N.; Ubeda, C.; Bielski, C.; Rostron, T.; Cerundolo, V.; Pamer, E.G.; Abramson, S.B. Expansion of intestinal Prevotella copri correlates with enhanced susceptibility to arthritis. elife 2013, 2, e01202. [Google Scholar] [CrossRef]
- Wegner, N.; Wait, R.; Sroka, A.; Eick, S.; Nguyen, K.A.; Lundberg, K.; Kinloch, A.; Culshaw, S.; Potempa, J.; Venables, P.J. Peptidylarginine deiminase from Porphyromonas gingivalis citrullinates human fibrinogen and α-enolase: Implications for autoimmunity in rheumatoid arthritis. Arthritis Rheum. 2010, 62, 2662–2672. [Google Scholar] [CrossRef]
- Nono, J.; Lutz, M.; Brehm, K. Expansion of host regulatory T Cells by secreted products of the tapeworm Echinococcus multilocularis. Front. Immunol. 2020, 11, 798. [Google Scholar] [CrossRef]
- Eichenberger, R.M.; Ryan, S.; Jones, L.; Buitrago, G.; Polster, R.; Montes de Oca, M.; Zuvelek, J.; Giacomin, P.R.; Dent, L.A.; Engwerda, C.R. Hookworm secreted extracellular vesicles interact with host cells and prevent inducible colitis in mice. Front. Immunol. 2018, 9, 850. [Google Scholar] [CrossRef]
- van Tong, H.; Brindley, P.J.; Meyer, C.G.; Velavan, T.P. Parasite Infection, Carcinogenesis and Human Malignancy. EBioMedicine 2017, 15, 12–23. [Google Scholar] [CrossRef]
- Jaswal, K.; Todd, O.A.; Behnsen, J. Neglected gut microbiome: Interactions of the non-bacterial gut microbiota with enteric pathogens. Gut Microbes 2023, 15, 2226916. [Google Scholar] [CrossRef]
- Ahlawat, S.; Kumar, P.; Mohan, H.; Goyal, S.; Sharma, K.K. Inflammatory bowel disease: Tri-directional relationship between microbiota, immune system and intestinal epithelium. Crit. Rev. Microbiol. 2021, 47, 254–273. [Google Scholar] [CrossRef]
- Venzon, M.; Das, R.; Luciano, D.J.; Burnett, J.; Park, H.S.; Devlin, J.C.; Kool, E.T.; Belasco, J.G.; Hubbard, E.J.A.; Cadwell, K. Microbial byproducts determine reproductive fitness of free-living and parasitic nematodes. Cell Host Microbe 2022, 30, 786–797. [Google Scholar] [CrossRef]
- Sun, M.; Chao, H.; Zheng, X.; Deng, S.; Ye, M.; Hu, F. Ecological role of earthworm intestinal bacteria in terrestrial environments: A review. Sci. Total Environ. 2020, 740, 140008. [Google Scholar] [CrossRef]
- Wang, Y.; Liu, F.; Urban Jr, J.F.; Paerewijck, O.; Geldhof, P.; Li, R.W. Ascaris suum infection was associated with a worm-independent reduction in microbial diversity and altered metabolic potential in the porcine gut microbiome. Int. J. Parasitol. 2019, 49, 247–256. [Google Scholar] [CrossRef] [PubMed]
- Chen, W.; Yan, Q.; Zhong, R.; Tan, Z. Amino acid profiles, amino acid sensors and transporters expression and intestinal microbiota are differentially altered in goats infected with Haemonchus contortus. Amino Acids 2023, 55, 371–384. [Google Scholar] [CrossRef] [PubMed]
- Klomkliew, P.; Sawaswong, V.; Chanchaem, P.; Nimsamer, P.; Adisakwattana, P.; Phuphisut, O.; Tipthara, P.; Tarning, J.; Payungporn, S.; Reamtong, O. Gut bacteriome and metabolome of Ascaris lumbricoides in patients. Sci. Rep. 2022, 12, 19524. [Google Scholar] [CrossRef]
- Rooney, J.; Cantacessi, C.; Sotillo, J.; Cortés, A. Gastrointestinal worms and bacteria: From association to intervention. Parasite Immunol. 2023, 45, e12955. [Google Scholar] [CrossRef]
- Schachter, J.; Alvarinho de Oliveira, D.; Da Silva, C.M.; de Barros Alencar, A.C.M.; Duarte, M.; da Silva, M.M.P.; Ignácio, A.C.d.P.R.; Lopes-Torres, E.J. Whipworm infection promotes bacterial invasion, intestinal microbiota imbalance, and cellular immunomodulation. Infect. Immun. 2020, 88, 10.1128. [Google Scholar] [CrossRef] [PubMed]
- Midha, A.; Janek, K.; Niewienda, A.; Henklein, P.; Guenther, S.; Serra, D.O.; Schlosser, J.; Hengge, R.; Hartmann, S. The intestinal roundworm Ascaris suum releases antimicrobial factors which interfere with bacterial growth and biofilm formation. Front. Cell. Infect. Microbiol. 2018, 8, 271. [Google Scholar]
- Rapin, A.; Harris, N.L. Helminth–bacterial interactions: Cause and consequence. Trends Immunol. 2018, 39, 724–733. [Google Scholar] [CrossRef]
- Sun, X.-M.; Hao, C.-Y.; Wu, A.-Q.; Luo, Z.-N.; El-Ashram, S.; Alouffi, A.; Gu, Y.; Liu, S.; Huang, J.-J.; Zhu, X.-P. Trichinella spiralis-induced immunomodulation signatures on gut microbiota and metabolic pathways in mice. PLoS Pathog. 2024, 20, e1011893. [Google Scholar] [CrossRef]
- Wangchuk, P.; Constantinoiu, C.; Eichenberger, R.M.; Field, M.; Loukas, A. Characterization of tapeworm metabolites and their reported biological activities. Molecules 2019, 24, 1480. [Google Scholar] [CrossRef]
- Wangchuk, P.; Kouremenos, K.; Eichenberger, R.M.; Pearson, M.; Susianto, A.; Wishart, D.S.; McConville, M.J.; Loukas, A. Metabolomic profiling of the excretory–secretory products of hookworm and whipworm. Metabolomics 2019, 15, 101. [Google Scholar] [CrossRef]
- Papaiakovou, M.; Littlewood, D.T.J.; Doyle, S.R.; Gasser, R.B.; Cantacessi, C. Worms and bugs of the gut: The search for diagnostic signatures using barcoding, and metagenomics–metabolomics. Parasites Vectors 2022, 15, 118. [Google Scholar] [CrossRef]
- Wangchuk, P.; Lavers, O.; Wishart, D.S.; Loukas, A. Excretory/secretory metabolome of the zoonotic roundworm parasite Toxocara canis. Biomolecules 2020, 10, 1157. [Google Scholar] [CrossRef] [PubMed]
- Whitman, J.D.; Sakanari, J.A.; Mitreva, M. Areas of metabolomic exploration for helminth infections. ACS Infect. Dis. 2021, 7, 206–214. [Google Scholar] [CrossRef] [PubMed]
- Hu, Y.; Chen, J.; Xu, Y.; Zhou, H.; Huang, P.; Ma, Y.; Gao, M.; Cheng, S.; Zhou, H.; Lv, Z. Alterations of gut microbiome and metabolite profiling in mice infected by Schistosoma japonicum. Front. Immunol. 2020, 11, 569727. [Google Scholar] [CrossRef] [PubMed]
- He, F.; Zhai, J.; Zhang, L.; Liu, D.; Ma, Y.; Rong, K.; Xu, Y.; Ma, J. Variations in gut microbiota and fecal metabolic phenotype associated with Fenbendazole and Ivermectin Tablets by 16S rRNA gene sequencing and LC/MS-based metabolomics in Amur tiger. Biochem. Biophys. Res. Commun. 2018, 499, 447–453. [Google Scholar] [CrossRef]
- Seong, J.; Shin, J.; Kim, K.; Cho, B.-K. Microbial production of nematicidal agents for controlling plant-parasitic nematodes. Process Biochem. 2021, 108, 69–79. [Google Scholar] [CrossRef]
- Else, K.J.; Keiser, J.; Holland, C.V.; Grencis, R.K.; Sattelle, D.B.; Fujiwara, R.T.; Bueno, L.L.; Asaolu, S.O.; Sowemimo, O.A.; Cooper, P.J. Whipworm and roundworm infections. Nat. Rev. Dis. Primers 2020, 6, 44. [Google Scholar] [CrossRef]
- Martin, I.; Kaisar, M.M.; Wiria, A.E.; Hamid, F.; Djuardi, Y.; Sartono, E.; Rosa, B.A.; Mitreva, M.; Supali, T.; Houwing-Duistermaat, J.J. The effect of gut microbiome composition on human immune responses: An exploration of interference by helminth infections. Front. Genet. 2019, 10, 1028. [Google Scholar] [CrossRef]
- Mo, C.; Lou, X.; Xue, J.; Shi, Z.; Zhao, Y.; Wang, F.; Chen, G. The influence of Akkermansia muciniphila on intestinal barrier function. Gut Pathog. 2024, 16, 41. [Google Scholar] [CrossRef]
- Kennedy, M.W.; Bancroft, A.J.; Grencis, R.K. The immunomodulatory p43 secreted protein of Trichuris whipworm parasites is a lipid carrier that binds signalling lipids and precursors. Sci. Rep. 2025, 15, 24370. [Google Scholar] [CrossRef]
- Duque-Correa, M.A.; Maizels, R.M.; Grencis, R.K.; Berriman, M. Organoids—New Models for Host–Helminth Interactions. Trends Parasitol. 2020, 36, 170–181. [Google Scholar] [CrossRef]
- Singh, C.; Singh, A.; Singh, D.; Upadhyay, R. Potential therapeutic solution for Clostridioides difficile infection: Current scenario and future prospects. Med. Microecol. 2025, 24, 100121. [Google Scholar] [CrossRef]
- Aja, E.; Zeng, A.; Gray, W.; Connelley, K.; Chaganti, A.; Jacobs, J.P. Health Effects and Therapeutic Potential of the Gut Microbe Akkermansia muciniphila. Nutrients 2025, 17, 562. [Google Scholar] [CrossRef] [PubMed]
- Zakeri, A.; Borji, H.; Haghparast, A. Interaction Between Helminths and Toll-Like Receptors: Possibilities and Potentials for Asthma Therapy. Int. Rev. Immunol. 2016, 35, 219–248. [Google Scholar] [CrossRef]
- Lekki-Jóźwiak, J.; Bąska, P. The Roles of Various Immune Cell Populations in Immune Response against Helminths. Int. J. Mol. Sci. 2024, 25, 420. [Google Scholar] [CrossRef]
- Vacca, F.; Le Gros, G. Tissue-specific immunity in helminth infections. Mucosal Immunol. 2022, 15, 1212–1223. [Google Scholar] [CrossRef]
- Kim, C.H.; Park, J.; Kim, M. Gut Microbiota-Derived Short-Chain Fatty Acids, T Cells, and Inflammation. Immune Netw. 2014, 14, 277–288. [Google Scholar] [CrossRef]
- Zhang, S.; Zhan, L.; Li, X.; Yang, Z.; Luo, Y.; Zhao, H. Preclinical and clinical progress for HDAC as a putative target for epigenetic remodeling and functionality of immune cells. Int. J. Biol. Sci. 2021, 17, 3381–3400. [Google Scholar] [CrossRef]
- Wang, J.; Zhao, X.; Li, X.; Jin, X. Akkermansia muciniphila: A deworming partner independent of type 2 immunity. Gut Microbes 2024, 16, 2338947. [Google Scholar] [CrossRef] [PubMed]
- Yeshi, K.; Ruscher, R.; Loukas, A.; Wangchuk, P. Immunomodulatory and biological properties of helminth-derived small molecules: Potential applications in diagnostics and therapeutics. Front. Parasitol. 2022, 1, 984152. [Google Scholar] [CrossRef] [PubMed]
- Jiang, Y.; Wu, Y.; Hu, N.; Li, H.; Jiao, J. Interactions of bacterial-feeding nematodes and indole-3-acetic acid (IAA)-producing bacteria promotes growth of Arabidopsis thaliana by regulating soil auxin status. Appl. Soil. Ecol. 2020, 147, 103447. [Google Scholar] [CrossRef]
- Wang, J.; Liu, X.; Sun, R.; Mao, H.; Liu, M.; Jin, X. Akkermansia muciniphila participates in the host protection against helminth-induced cardiac fibrosis via TLR2. PLoS Pathog. 2023, 19, e1011683. [Google Scholar] [CrossRef] [PubMed]
- Mafe, A.N.; Busselberg, D. The Effect of Microbiome-Derived Metabolites in Inflammation-Related Cancer Prevention and Treatment. Biomolecules 2025, 15, 688. [Google Scholar] [CrossRef]
- Kujawa, D.; Laczmanski, L.; Budrewicz, S.; Pokryszko-Dragan, A.; Podbielska, M. Targeting gut microbiota: New therapeutic opportunities in multiple sclerosis. Gut Microbes 2023, 15, 2274126. [Google Scholar] [CrossRef]
- Brosschot, T.P.; Reynolds, L.A. The impact of a helminth-modified microbiome on host immunity. Mucosal Immunol. 2018, 11, 1039–1046. [Google Scholar] [CrossRef]




Disclaimer/Publisher’s Note: The statements, opinions and data contained in all publications are solely those of the individual author(s) and contributor(s) and not of MDPI and/or the editor(s). MDPI and/or the editor(s) disclaim responsibility for any injury to people or property resulting from any ideas, methods, instructions or products referred to in the content. |
© 2025 by the authors. Licensee MDPI, Basel, Switzerland. This article is an open access article distributed under the terms and conditions of the Creative Commons Attribution (CC BY) license (https://creativecommons.org/licenses/by/4.0/).
Share and Cite
Bahar, A.; Parsa Sefat, M.; Khazaei, M.; Tahmasebi, H.; Oksenych, V. Effect of Nematodes-Bacteria Complex Metabolites on Cancer and Tumor Progression. Biomolecules 2025, 15, 1165. https://doi.org/10.3390/biom15081165
Bahar A, Parsa Sefat M, Khazaei M, Tahmasebi H, Oksenych V. Effect of Nematodes-Bacteria Complex Metabolites on Cancer and Tumor Progression. Biomolecules. 2025; 15(8):1165. https://doi.org/10.3390/biom15081165
Chicago/Turabian StyleBahar, Aisa, Malihe Parsa Sefat, Meisam Khazaei, Hamed Tahmasebi, and Valentyn Oksenych. 2025. "Effect of Nematodes-Bacteria Complex Metabolites on Cancer and Tumor Progression" Biomolecules 15, no. 8: 1165. https://doi.org/10.3390/biom15081165
APA StyleBahar, A., Parsa Sefat, M., Khazaei, M., Tahmasebi, H., & Oksenych, V. (2025). Effect of Nematodes-Bacteria Complex Metabolites on Cancer and Tumor Progression. Biomolecules, 15(8), 1165. https://doi.org/10.3390/biom15081165

