Abstract
Metabotropic glutamate receptor 5 (mGlu5) plays a fundamental role in synaptic plasticity, potentially serving as a therapeutic target for various neurodevelopmental and psychiatric disorders. Previously, we have shown that mGlu5 can also signal from intracellular membranes in the cortex, hippocampus, and striatum. Using cytoplasmic Ca2+ indicators, we showed that activated cell surface mGlu5 induced a transient Ca2+ increase, whereas the activation of intracellular mGlu5 mediated a sustained Ca2+ elevation in striatal neurons. Here, we used the newly designed ER-targeted Ca2+ sensor, ER-GCaMP6-150, as a robust, specific approach to directly monitor mGlu5-mediated changes in ER Ca2+ itself. Using this sensor, we found that the activation of cell surface mGlu5 led to small declines in ER Ca2+, whereas the activation of ER-localized mGlu5 resulted in rapid, more pronounced changes. The latter could be blocked by the Gq inhibitor FR9000359, the PLC inhibitor U73122, as well as IP3 and ryanodine receptor blockers. These data demonstrate that like cell surface and nuclear mGlu5, ER-localized receptors play a pivotal role in generating and shaping intracellular Ca2+ signals.
1. Introduction
As a universal signaling molecule, calcium (Ca2+) is a critical intracellular second messenger [1,2,3]. Cytosolic Ca2+ signals are generated via Ca2+ release from intracellular stores like the endoplasmic reticulum (ER) or via entry from the extracellular space. In the former, activation of cell surface receptors such as G protein-coupled receptors (GPCRs) or receptor tyrosine kinases (RTKs) can lead to the activation of phospholipase C (PLC), the cleavage of phosphatidyl inositol 4, 5 bisphosphate (PIP2) and the production of inositol 1,4,5 trisphosphate (IP3) [4]. IP3 binding to IP3 receptors on the ER membrane allows Ca2+ to be released from luminal stores, affecting many cytoplasmic signaling systems. Ca2+ within the ER lumen also plays a signaling role [5,6,7], affecting the ability of the ER to communicate with other organelles as well as supporting critical ER functions such as protein folding and lipid biosynthesis. Not surprisingly, disruption of ER Ca2+ homeostasis can lead to ER stress, loss of mitochondrial function, apoptosis, and cell death [8]. Thus, transient increases of cytoplasmic Ca2+ as well as perturbation of luminal Ca2+ can both lead to a variety of cell biological phenomena critical to cellular homeostasis.
Metabotropic glutamate receptors (mGlu receptors) are a family of GPCRs that modulate neuronal excitability and synaptic transmission in the central nervous system [9,10]. In particular, the mGlu subtype, mGlu5, plays a fundamental role in synaptic plasticity primarily by regulating intracellular Ca2+ levels via release from ER Ca2+ stores. Many studies have shown that activated plasma membrane mGlu5 couples to Gq/11 and phosphatidylinositol (PI)-PLC to generate IP3-mediated release of Ca2+ from both IP3 and ryanodine intracellular receptors. Depending upon the cell type in which the receptor is expressed, activation of cell surface mGlu5 can generate a rapid, transient Ca2+ signal or a slowly decaying oscillatory response [11,12,13].
Over the last two decades, work from this lab has also shown that mGlu5 is one out of a growing number of GPCRs [14,15,16] that can signal from intracellular membranes [17,18,19,20,21,22]. Specifically, more than 90% of mGlu5 is present on intracellular membranes such as the ER and the nuclear membrane, where it can be activated by ligands that can be transported across cell membranes [17]. Like mGlu5 present on the cell surface, activation of endogenous mGlu5 receptors expressed on the inner membrane of isolated striatal nuclei also generate IP3, leading to the IP3-mediated release of Ca2+ in the nucleus [17,23]. Interestingly, in the striatum, mGlu5-activated nuclear response patterns yield long prolonged Ca2+ responses (>10 min; 17). These data showed that the nucleus could function as an autonomous organelle independent of signals originating in the cytoplasm, and that nuclear mGlu5 receptors play a dynamic role in mobilizing Ca2+ in a specific, localized fashion.
To directly monitor mGlu5-mediated changes in ER Ca2+ itself, we used the newly designed and optimized ER-targeted Ca2+ sensor, ER-GCaMP6-150 [24], as a robust, specific approach to bypass less interpretable changes in cytosolic Ca2+ versus changes in ER Ca2+ content. Using this tool, we found that activation of cell surface mGlu5 using DHPG led to a modest decline in somal ER Ca2+, whereas activation of intracellular mGlu5 using Quis resulted in more pronounced soma ER Ca2+ changes. In either case, the effects were almost two-fold larger when measured in neurites. ER-localized mGlu5-mediated Ca2+ responses could also be blocked by the Gq inhibitor, FR9000359, and the PLC inhibitor, U73122, but not by U73343. Finally, both IP3 and ryanodine receptor blockers prevented ER mGlu5-mediated decreases in luminal Ca2+. Collectively, these studies show that like cell surface and nuclear receptors, activated ER mGlu5 receptors couple to Gq/11 and PLC to generate the IP3-mediated release of Ca2+ from Ca2+-release channels in the ER. Thus, the ER can also function as an autonomous organelle in mobilizing Ca2+ in a specific, localized fashion.
2. Materials and Methods
2.1. Materials
(+)-α-Amino-3,5-dioxo-1,2,4-oxadiazolidine-2-propanoic acid, quisqualate (Quis), (S)-3,5-dihydroxyphenylglycine (DHPG), 2-methyl-6-(phenylethynyl)pyridine (MPEP), 7-(hydroxyimino)-cyclopropan[b]chromen-1a-carboxylate ethyl ester (CPCCOEt), (±)-4-(4-aminophenyl)-1,2-dihydro-1-methyl-2-propylcarbamoyl-6,7-methylenedioxyphthalazine (SYM2206), 2-Aminoethoxydiphenylborane (2-APB), 1-[6-[[(17β)-3-Methoxyestra-1,3,5(10)-trien-17-yl]amino]hexyl]-1H-pyrrole-2,5-dione (U73122), and 1-[6-[[(17β)-3-Methoxyestra-1,3,5(10)-trien-17-yl]amino]hexyl]-2,5-pyrrolidinedione (U73343) were purchased from Tocris (Bio-Techne Corporation, Minneapolis, MN, USA). (4R,6S,8S,10Z,12R,14R,16E,18R,19R,20S,21S)-11,19,21-trihydroxy-4,6,8,12,14,18,20-heptamethyl-22-[(2S,2′R,5S,5′S)-octahydro-5′-[(1R)-1-hydroxyethyl]-2,5′-dimethyl [2,2′-bifuran]-5-yl]-9-oxo-10,16-docosadienoic acid (Ionomycin) and 1-[[[5-(4-nitrophenyl)-2-furanyl]methylene]amino]-2,4-imidazolidinedione, monosodium salt (Dantrolene) were purchased from Cayman Chemical (Ann Arbor, MI, USA). N-methyl-D-aspartic acid (NMDA) was purchased from Sigma-Aldrich (St. Louis, MO, USA). 2-Amino-2-(3-cis/trans-carboxycyclobutyl)-3-(9H-thioxanthen-9-yl) propionic acid (LY393053) was obtained from Lilly Research Laboratories, Eli Lilly and Company (Indianapolis, IN, USA). (3R)-N-acetyl-3-hydroxy-L-leucyl-(αR)-α-hydroxybenzenepropanoyl-2,3-didehydro-N-methylalanyl-L-alanyl-N-methyl-L-alanyl-(3R)-3-[[(2S,3R)-3-hydroxy-4-methyl-1-oxo-2-[(1-oxopropyl)amino]pentyl]oxy]-L-leucyl-N,O-dimethyl-L-threonine, (7→1)-lactone (FR900359) [25] was a gift from Dr. Ken Blumer (Washington University School of Medicine, St. Louis, MO, USA).
2.2. Plasmid Constructs
ER-GCaMP6-150 (Addgene plasmid #86918; 24) was a gift from Dr. Ghazaleh Ashrafi (Washington University School of Medicine) with permission from Dr. Timothy Ryan (Weill Cornell Medicine, New York, NY, USA).
2.3. Primary Neuronal Culture and Transfection
Primary striatal cultures using neonatal 1-day-old rat pups were prepared and maintained as previously described [17,26]. The cells were plated onto poly-d-lysine-coated, glass-inserted P35 dishes (14 mm; 60,000/glass, Cellvis, Mountain View, CA, USA) for immunostaining or Ca2+ real-time imaging. Cells were cultured in humidified air with 5% CO2 at 37 °C. The cultures were transfected with ER-GCaMP6-150 at Div (days in vitro) 11 using Lipofectamine 2000 (Thermo Fisher Scientific, Waltham, MA, USA) and immunostained or imaged in real time 4–7 days after transfection as previously described [18].
2.4. Immunocytochemistry
After transfection, primary striatal cultures at DIV 15–18 were fixed and stained as described previously [18]. Primary antibodies included mouse monoclonal anti-calnexin (1:50; BD Bioscience., Becton, NJ, USA) and chicken polyclonal anti-GFP (1:2000; Aves Labs., Tigard, OR, USA). Secondary antibodies included goat anti-mouse Cy3 (1:300; Jackson Immunoresearch, West Grove, PA, USA) and goat anti-chicken Alexa 488 (1:500; Molecular Probes, Eugene, OR, USA).
2.5. Measurement of ER Ca2+ Dynamics
ER-targeted, low-affinity GCaMP6-150 was used to measure ER Ca2+ dynamics. Transfected striatal neurons were preincubated with control medium (125 mM NaCl, 5 mM KCl, 20 mM Hepes, 1.5 mM CaCl2, 1.5 mM MgCl2, 10 mM glucose, pH 7.4) containing mGlu1 antagonist, CPCCOEt (20 µM), and AMPA receptor, antagonist SYM2206 (25 µM), for 30 min at 37 °C before adding DHPG (100 µM) to measure cell surface mGlu5 activation. In addition, the impermeable, non-transported mGlu5 antagonist, LY393053 (LY53, 20 µM) [17], was included in the incubation buffer before adding Quis (20 µM) to measure specific intracellular mGlu5 activation. To study the pathways involved in intracellular mGlu5 activation, U-73122 (phospholipase C inhibitor, 10 µM), U73343 (inactive analog of U73122, 10 µM), 2-APB (IP3 receptor inhibitor, 100 µM), Dantrolene (ryanodine receptor inhibitor, 10 µM), or FR900359 (Gq/11 inhibitor,1 µM) was also included in the incubation buffer before adding Quis. In all cases, drugs at 100x concentrations were added to the side of the dish by hand-held pipette and allowed to diffuse over the cells.
2.6. Confocal Microscopy and Data Analysis
Fluorescent Measurements of ER Ca2+ were performed and quantitated as described previously [22]. Briefly, 4–7 days after transfection with GCaMP6-150, ER Ca2+ imaging in striatal neurons was conducted using a laser confocal microscope (Olympus BX 50WI, Center Valley, PA, USA) Fluoview1200 with an Olympus LUMPlanFl/lR 40×/0.80w objectives. Cultures were preincubated with a control medium and treated as described above. The real-time ER Ca2+ images were conducted at 3–5 sec intervals and collected by an Olympus Fluoview FVX Confocal Laser Scanning system using Fluoview 4.2 acquisition software (https://www.olympus-lifescience.com/en/downloads/detail-iframe/?0[downloads][id]=847249651) (accessed on 11 February 2021). Images were processed with MetaMorph (version 7.7) (https://www.moleculardevices.com/products/cellular-imaging-systems/acquisition-and-analysis-software/metamorph-microscopy) (accessed on 14 April 2023) Professional Image Analysis software, produced by Universal imaging corporation (Downingtown, PA, USA). Immunofluorescence was analyzed around the soma area or in proximal dendrites at a distance of 40 µm. The average intensity across all images in soma and neurites was calculated at each time point for each category treated with different agonists or antagonists and then compared. Fluorescent ER Ca2+ signals, in response to electrical activity (ΔF), were normalized to the resting fluorescence (F0). The F0 value was additionally corrected for background autofluorescence measured in a nearby non-transfected region. Separate controls were performed with each experiment, and Student’s t test was used to determine statistical significance. Half maximal response times (T½) were assessed from the slopes of drug-induced ER Ca2+ loss curves derived from the first significant point of deflection outwards to 100 s. The statistical analysis was performed by GraphPad prism 10.2 (GraphPad software, Boston, MA, USA). Aggregated data (N = 12 for each condition) were analyzed via one-way of variance (ANOVA) followed by Tukey’s multiple comparison test.
2.7. Animal Studies
All animal procedures were performed according to NIH guidelines and approved by the Washington University Institutional Animal Care and Use Committee under protocols 21-0052 and 22-0228. Animals were under the care of the Washington University School of Medicine Division of Comparative Medicine.
3. Results
ER-GCaMP6-150 as an ER Ca2+ indicator: Previously, we demonstrated that ER-localized mGlu5 receptors would be oriented such that the ligand-binding domain is within the ER lumen. As such, agonists must cross both the cell surface lipid bilayer as well as the ER membrane for receptor activation [17,18,23]. Mechanistically, agonist transport is achieved via the sodium-dependent glutamate transporter and/or the cystine, glutamate xCT exchanger [17,18]. Using radiolabeled glutamate and Quis, as well as uptake studies and knock-out animals, we showed that the mGlu5 agonist DHPG is a non-transported, non-permeable agonist, whereas glutamate and Quis enter the cell via active transport [17]. Although we see similar results in cortex, hippocampus, and spinal cord dorsal horn neurons [17,18,19,20], we typically use primary dissociated striatal neurons because >70% of the neurons are medium spiny neurons that express mGlu5 [17]. Inasmuch as the G protein binding portion of mGlu5 is in the cytoplasm, after ligand binding, Gq/11-coupled receptors like mGlu5 activate PLC which, in turn, hydrolyzes the membrane PIP2 into the second messengers IP3 and diacylglycerol (DAG). IP3 can then activate IP3 receptors on the ER membrane, leading to the release of ER Ca2+. A schematic representation of these interactions is shown in Figure 1. The release of ER Ca2+ is frequently measured as an increase in cytoplasmic Ca2+ assessed by the Ca2+ indicator dye, Oregon GreenTM 488 BAPTA-1, AM. Alternatively, and more directly, decreases in ER Ca2+ content can be directly monitored by the loss of luminal fluorescence using the genetically encoded Ca2+ sensor, ER-GCaMP6-150 [24], that is restricted to the ER throughout the neuron (Figure 2A) and co-localizes with the ER marker calnexin (Figure 2B). Real-time imaging of somatic ER-GCaMP6-150 before and after the addition of either DMSO as a treatment control or the Ca2+ ionophore, ionomycin, are shown in Figure 2C and quantified in Figure 2D. Consistent with published reports using this sensor [24], ionomycin (4 µM) treatment led to a rapid decrease in ER Ca2+ levels (Figure 2C,D).
Figure 1.
Schematic representation of cell surface and ER-localized mGlu5 receptor signaling in striatal neurons. Glu (glutamate) and Quis (quisqualate) act as impermeable, transported agonists and thus activate both the cell surface and intracellular mGlu5 receptor. DHPG is an impermeable, non-transported mGlu5 agonist; accordingly, it activates only cell surface receptors. LY53 (LY393053) is an impermeable, non-transported antagonist whereas MPEP is a permeable mGlu5 antagonist. Effectors downstream include Gq, phospholipase C (PLC), diacylglycerol (DAG), and IP3. The latter acts at IP3 receptors (IP3R) to release luminal ER Ca2+. This can be measured in real time via ER-GaMP6-150. EAAT3 (excitatory amino acid transporter 3) or xCT (cystine/glutamate exchanger) are bidirectional Glu or Quis transporters.
Figure 2.
ER-GCaMP6-150 is an ER Ca2+ indicator. Ionomycin triggers rapid ER Ca2+ release in soma and neurites of striatal neurons. Striatal neurons transfected with ER-GCaMP6-150 at DIV 11 were immunostained or imaged by laser confocal microscope (Olympus BX 50WI) Fluoview1200 at DIV 15–18. (A) High-resolution image of striatal neurons transfected with ER-GCaMP6-150 showing ER structure in soma (left) and neurites (right). (B) The GCaMP6 expression is co-localized with the ER marker calnexin. (C) Time-lapse montages of striatal neurons transfected with ER Ca2+ probe (ER-GCaMP6-150) and treated with DMSO (0.04%) or ionomycin (4 µM). (D) Graphic quantifying changes in ER Ca2+ upon treatment with DMSO or ionomycin. Ionomycin induced a rapid decrease in ER Ca2+ (DMSO or 4 µM ionomycin was applied at the time indicated by the arrow, n = 12 for each condition).
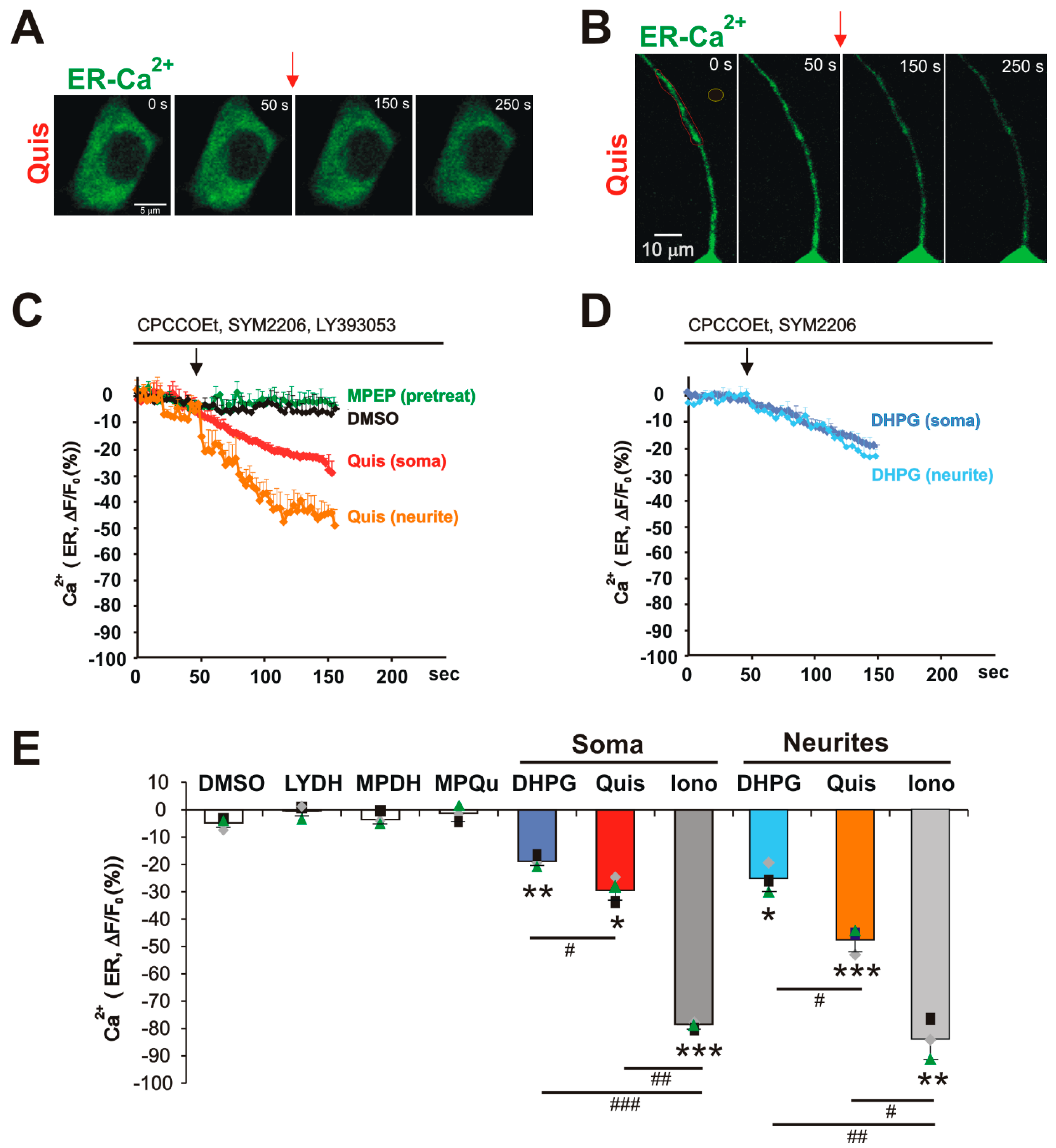
mGlu5 agonists trigger ER Ca2+ release in soma and neurites of striatal neurons: Once the correct targeting of ER-GCaMP6-150 to the ER was verified, endogenous mGlu5 receptor-mediated Ca2+ responses were determined using pharmacological isolation of either cell surface or ER-localized receptors as we have described [18]. Consistent with the previous data, bath application of the transported agonist, Quis, generated a pronounced loss of ER Ca2+ in both neuronal cell bodies (−29.46 ± 4.59 S.E.M, n = 3) and neurites (−47.92 ± 4.88 S.E.M, n = 3) 100 sec after treatment (Figure 3A–C). These changes were entirely due to activation of ER-restricted mGlu5 since they occurred in the presence of the impermeable, non-transported antagonist, LY393053, which we have shown to block all cell surface mGlu5 receptor contributions [18] (Figure 3A–C). In contrast, pretreatment with the cell-permeant, mGlu5 antagonist, MPEP, blocked all Quis responses (Figure 3C,E). To directly assess cell surface mGlu5‘s ability to release ER Ca2+, sibling cultures transfected with ER-GCaMP5-150, were treated with the impermeable, non-transported agonist, DHPG. DHPG led to an ER Ca2+ loss of 18.85% ± 2.13 S.E.M, n = 3 in the soma and a loss of 25.35% ± 5.37 S.E.M, n = 3 in the neurites. Notably, DHPG had a more modest effect in triggering ER Ca2+ release than Quis (~66% of a Quis somal response and 55% of a Quis neurite response; Figure 3D,E). In comparison to ionomycin, which, at 100 sec, has maximally released ER Ca2+ levels from the soma (Figure 2D; (−78.50% ± 0.24 S.E.M, n = 3) or neurites (−83.79% ± 7.6 S.E.M, n = 3). At that same time point, DHPG released only 25–30% of ER Ca2+ measured in striatal soma or neurites, respectively. Quis activation of ER-localized mGlu5 receptors led to the release of ~40% of somal ER Ca2+ in comparison to ionomycin, but >50% of maximal ER Ca2+ release in striatal neurites (Figure 3E). Taken together, these data unequivocally establish that ER-localized mGlu5 is functionally active and is the major contributor to the increased cytoplasmic Ca2+ levels following receptor activation.
Figure 3.
mGlu5 agonists trigger ER Ca2+ release in soma and neurites of striatal neurons. Striatal neurons transfected with ER-GCaMP6-150 and imaged as described in methods. (A,B) Time-lapse montages of soma (A) or neurites (B) of striatal neurons transfected with ER Ca2+ probe (ER-GCaMP6-150) and treated with Quis (20 µM). (C,D) Graphic quantifying changes in ER Ca2+ upon treatment with Quis (20 µM) or DHPG (100 µM). Quis or DHPG was applied at the time indicated by the arrow. (C) Quis triggered a pronounced ER Ca2+ release in soma and neurites of striatal neurons, whereas (D) DHPG triggered a more modest ER Ca2+ release. (E) Changes in ER Ca2+ 100 s after treatment with various drugs. LYDH represents LY393053 pretreatment prior to DHPG addition; MPDH refers to MPEP pretreatment prior to DHPG or Quis (MPQu). Bars represent the mean of three experiments, ±S.E.M, from 12 neurons in each condition. Individual experiments are denoted by a ▲, ■, or ♦. *, ** denotes statistical significance compared to DMSO treatment with a Student’s t test: * p < 0.05, ** p < 0.01, *** p < 0.001 (soma ER: p = 0.005 for DHPG, p = 0.012 for Quis, p = 0.0002 for ionomycin; neurite ER: p = 0.02 for DHPG, p = 0.0007 for Quis, p = 0.002 for ionomycin). # denotes statistical significance compared increased levels with different treatment using a Student’s t test: # p< 0.05, ## p < 0.01, ### p < 0.001 (soma ER: p = 0.046 for DHPG versus Quis, p = 0.0002 for DHPG versus ionomycin, p = 0.0014 for Quis versus ionomycin; neurite ER: p = 0.031 for DHPG versus Quis, p = 0.003 for DHPG versus ionomycin, p = 0.012 for Quis versus ionomycin).
Quis triggers more rapid ER Ca2+ release than DHPG in striatal neurons: Using this same preparation of dissociated striatal neurons, we previously showed that cell surface-localized and intracellular mGlu5 are associated with distinct patterns of Ca2+ release such that cell surface receptors exhibited rapid transient Ca2+ responses, whereas intracellular mGlu5 exhibited sustained Ca2+ signals [18,21]. Examining the slopes of ER Ca2+ release over time following Quis or DHPG treatment in Figure 3C,D, it is clear that Ca2+ is being released more rapidly following Quis application in the soma and the neurites than is the case following DHPG addition. To quantify these differences, we calculated the T½ after drug application based on experimental curves such as those represented in Figure 2D and Figure 3C,D. In keeping with the data shown in Figure 2 and Figure 3, Quis triggered a more rapid ER Ca2+ release than DHPG at 100 sec in striatal cell bodies (29.86 s ± 4.18 SD) and especially neurites (20.33 s ± 6.23 SD; Figure 4). Ionomycin was 13.95 s ± 4.37 SD in cell bodies and 6.40 s ± 2.32 SD in neurites. DHPG exhibited a T½ of 43.06 s ± 8.02 SD in cell bodies and 39.83 s ± 9.83 SD in neurites. In striatal neurites, Quis was ~60% of the ionomycin rate of ER Ca2+ release, whereas DHPG was only 30% (Figure 4). Even at 5 s, Quis was >50% of the ionomycin release rate, while DHPG was not significantly different than the DMSO control (Figure 2D and Figure 3D). Collectively, these data indicate that the activation of the ER-localized mGlu5 receptor releases more total ER Ca2+ at a faster rate than the activation of cell surface receptors.
Figure 4.
Quis triggers a more rapid ER Ca2+ release than DHPG in striatal neurons. Bar graphs of ER Ca2+ release T ½ at 100 s after drug application based on the curves in Figure 2D and Figure 3C,D. Each point represents one cell (N = 12 for each condition, error bars represent standard deviation). *** p < 0.001, *** denotes statistical significance between different groups. Black dots represent individual neurons. The groups were compared by one-way ANOVA followed by Tukey test.
ER Ca2+ release triggered by Quis is blocked by U-73122, FR900359, 2-APB, and Dantrolene: ER-resident GPCRs appear to use a variety of G proteins to activate downstream pathways. In particular, release of ER Ca2+ has been linked to pertussis toxin-sensitive pathways, suggesting Gi/o-driven mechanisms [27]. However, we have previously shown that, in HEK293 cells stably expressing mGlu5 and/or endogenous receptors expressed in striatal neurons, pertussis toxin does not affect mGlu5-mediated Ca2+ changes [23,28]. Rather, in either case, mGlu5 couples with Gq/11/PLC/IP3 to release cytoplasmic and nucleoplasmic Ca2+. Similarly, we hypothesized that ER-localized mGlu5 couples to Gq/11 proteins to activate downstream signaling components. To confirm whether activated ER-localized mGlu5 coupled to PLC to generate IP3-mediated release of Ca2+, we used the same real-time imaging assay of somatic ER-GCaMP6-150 before and after the addition of Quis in striatal neurons preincubated with various inhibitors such as 1 µM FR900359 (Gq/11 inhibitor), 10 μM U73122 (a PLC inhibitor), 10 μM U73343 (an inactive analog of U73122), 100 μM 2-APB (an IP3 receptor inhibitor), and 10 µM Dantrolene (ryanodine receptor inhibitor). Results showed that ER Ca2+ release triggered by Quis was blocked by FR900359 (−2.74 ± 1.59 S.E.M), U-73122 (−4.37 ± 0.48 S.E.M), 2-APB (−2.94 ± 0.87 S.E.M), and Dantrolene (−3.72 ± 0.75 S.E.M). It was not blocked by U733343 (−25.85 ± 2.34 S.E.M; Figure 5A,C). These data confirm that, just like cell surface and nuclear receptors, ER-localized mGlu5 also couples to Gq/11 to activate cytoplasmic PI-PLC, leading to the hydrolysis of PIP2 and generation of IP3. The latter leads to the release of Ca2+ from the ER into the cytoplasm. Collectively, these data show that ER-localized mGlu5 can function independently of signals originating at the cell surface and thus plays a dynamic role in mobilizing Ca2+ in a specific, localized manner.
Figure 5.
ER Ca2+ release triggered by Quis is blocked by U-73122, FR900359, 2-APB, and Dantrolene, whereas NMDA does not release Ca2+ from ER in striatal medium spiny neurons. Striatal neurons transfected with ER Ca2+ probe (ER-GCaMP6-150) were pretreated with U73343 (inactive analog of U73122, 10 µM), U-73122 (phospholipase C inhibitor, 10 µM), FR900359 (Gq inhibitor, 1 µM), 2-APB (inositol triphosphate receptor inhibitor, 100 µM), or Dantrolene (ryanodine receptor inhibitor, 10 µM) before applying Quis (20 µM) and imaged as described in methods. (A) Graphic quantifying changes in ER Ca2+ upon treatment with Quis (20 µM). (B) Graphic quantifying changes in ER Ca2+ upon treatment with NMDA (10 µM). (C) Changes in ER Ca2+ 100 s after applying Quis or NMDA. Bars represent the mean of three experiments, ± S.E.M, from ≥ 10 neurons in each condition. Individual experiments are denoted by a ▲, ■, or ♦. ** denotes statistical significance compared to U73343 pretreatment with a Student’s t test. ** p < 0.01 (For Quis-induced ER Ca2+ release: p = 0.043 for U73122, p = 0.0089 for FR900359, p = 0.017 for 2APB, p = 0.0043 for Dantrolene versus U73343, p = 0.0021 for NMDA versus Quis with U73343).
NMDA does not release Ca2+ from the ER in striatal medium spiny neurons: Inasmuch as glutamate not only activates mGlu receptors but also ionotropic glutamate receptors such as NMDA, cytoplasmic Ca2+ changes could also be due to Ca2+ flux via these channels. Although we pharmacologically block these channels as well as other mGlu receptors, NMDA receptors often co-localize with metabotropic glutamate receptors to influence neuronal Ca2+ dynamics and synaptic plasticity [29,30,31,32,33]. To test whether NMDA affected intracellular mGlu5-mediated Ca2+ responses in striatal neurons, we quantified changes in ER Ca2+ upon treatment with NMDA (10 µM). Changes in ER Ca2+ 100 s after applying Quis or NMDA are shown in Figure 5C. Bath application of NMDA had no significant effect on ER Ca2+ levels (−2.29 ± 0.60 S.E.M), whereas Quis treatment of sibling cultures did (Figure 5B,C). Therefore, despite previous reports, NMDA does not influence agonist effects on intracellular mGlu5′s release of ER Ca2+.
4. Discussion
A growing body of data has established that GPCRs not only signal from the cell surface but also from intracellular compartments. One such receptor is mGlu5 which, over 20 years ago, was shown to be present and active not only on the cell surface but also on isolated nuclei [28]. Since mGlu5 couples to Gq/11, these experiments used Ca2+ indicators such as Oregon Green BAPTA-AM or Fura2 to measure real-time changes in cytosolic Ca2+ levels as a proxy for release of ER Ca2+ [17,21]. Data from those experiments indicated that functional activity is generated by at least two separate pools of mGlu5—on the cell surface and on the inner nuclear membrane. The ER-GCaMP6-150 probe allowed us to directly visualize a third pool of mGlu5 receptors, namely those located on the ER, an organelle difficult to isolate in a functionally intact state. Similar to mGlu5 activity in purified striatal nuclei, the activation of ER-restricted mGlu5 produced faster, larger, and longer effects visualized with the ER-GCaMP6-150 probe than did the activation of the cell surface receptor. At peak response times, cell surface responses were ~64% of the mGlu5 ER response in cell bodies and 53% in neurites (Figure 3C–E). In keeping with ER peak responses being larger, the amount of Ca2+ released was much greater, being ~2-fold more within the cell body and ~4-fold more in neurites, measuring the area of the Ca2+ curve from initiation outwards to 100 s (n = 12 neurons/each condition) [20,22]. ER-restricted, mGlu5-mediated Ca2+ responses were blocked by the Gq inhibitor, FR9000359, the PLC inhibitor, U73122, as well as both IP3 and ryanodine receptor blockers. Thus, activated ER-restricted mGlu5 receptors signal via the same canonical Gq/11/PLC/IP3 pathway that is found at the plasma membrane as well as the inner nuclear membrane [34,35,36,37,38,39,40]. Taken together, these data reinforce the notion that mGlu5 can signal from different membrane platforms to generate downstream sequelae with unique spatiotemporal profiles.
Although DHPG has been widely used to simulate a specific mGlu5 receptor response (e.g., “chemical” LTD in hippocampal slices) [41], it is glutamate that is released at the synapse and is transported into the cell where, as we have shown, it can activate the large intracellular pool of mGlu5 receptors [19]. In striatal, cortical, and spinal cord dorsal horn neurons, we have found that DHPG activation of cell surface mGlu5 elicited a rapid, transient Ca2+ response, whereas Quis (or glutamate) activation of intracellular mGlu5 produced sustained Ca2+ responses [18,20,21]. Not surprisingly, these unique spatiotemporal differences led to markedly different signaling outcomes. For example, we found that intracellular mGlu5 primarily uses protein synthesis-dependent MEK/ERK pathways to generate striatal LTD, whereas cell surface mGlu5 uses mammalian target of rapamycin complex 2 (mTORC2) [22]. Thus, it is critical to recognize that glutamate is not just activating its plethora of ionotropic and metabotropic receptors on the cell surface but, at least for mGlu5 and mGlu1, it is activating intracellular components as well.
Although generally considered to be a continuous organelle, within neurons, the ER itself is highly compartmentalized, ranging from tubules and cisternae in dendrites to sheetlike cisternae in the soma and then very narrow tubules running down the axons [42]. As the major intracellular Ca2+ reservoir, ER regulation of Ca2+ signaling is highly involved in many functions including neurotransmitter release at synapses, protein synthesis, folding, and transport throughout the neuron, especially in somatodendritic regions. ER Ca2+ signaling is also responsible for integrating cellular interactions with other organelles like the mitochondria and plasma membranes to maintain homeostasis [43,44,45].
Many processes have been implicated in the ER release of Ca2+ store regulation including Ca2+ entry via NMDA receptors which, in turn, can trigger ryanodine receptor activation and further ER Ca2+ release [29,30,31,32,33]. Activation of NMDA receptors in striatal cultures did not release Ca2+ from the ER (Figure 5B,C), nor did we find any evidence of ER fission in striatal neurons in which several groups have reported to be associated with NMDA-mediated ER Ca2+ release [33]. It has also been reported that AMPAR-associated Ca2+ influx might contribute to this process. Given that we included an AMPA receptor inhibitor in the culture media prior to mGlu5 agonist treatments, it seems doubtful that either ionic glutamate receptor is playing a role in this paradigm. Moreover, in the past, we have directly tested for AMPAR agonist effects in both wild-type and mGlu5 KO cultures and have seen no change in baseline Ca2+ levels using cytoplasmic Ca2+ fluorophores [18]. As an additional control in those experiments, we also tested the NMDA inhibitor, APV, and saw no effect either [18]. Thus, we concluded that neither NMDARs nor AMPARs are contributing to the release of Ca2+ from the ER in our dissociated striatal culture paradigm.
Taken together, all of our data are consistent with activation of intracellular mGlu5 directly releasing ER Ca2+. Collectively, these data underscore the importance of intracellular mGlu5 in the cascade of events underlying sustained synaptic transmission.
5. Conclusions
Although past experiments have used caged ligand and real-time imaging to show that intracellular mGlu5 is functional in dendrites, as the largest intracellular organelle, the ER extends throughout the cell, forming a complex network of tubules and sheets. Since it is impossible to isolate the entire organelle, the newly developed Ca2+ indicator, ER-GCaMP6-150, allows for the study of ER-localized mGlu5 function in situ. Using this tool, we found that activation of ER-localized mGlu5 resulted in pronounced somal Ca2+ declines compared to the cell surface receptor. Akin to the cell surface receptor, decreases in luminal Ca2+ were coupled to Gq/11 and PLC to generate IP3-mediated release of Ca2+ from Ca2+ release channels in the ER. ER-localized mGlu5 effects were twice as large and more rapid than those triggered by cell surface mGlu5, especially in striatal neurites. Thus, the ER can function as an autonomous organelle mobilizing Ca2+ in a specific, localized fashion.
Author Contributions
Y.-J.I.J. and K.L.O. designed the study and wrote the paper. S.K.H. prepared the primary cultures. Y.-J.I.J. carried out the experiments and analyzed the data. All authors have read and agreed to the published version of the manuscript.
Funding
This work was supported, in whole or in part, by National Institutes of Health Grants MH119197 (to K.L.O.), NS102783 (to K.LO.), MH101874 (to K. L.O), and IDDRC Grant P50 HD103525. Confocal data were generated on an Olympus Confocal Microscope through the use of Washington University Center for Cellular Imaging (WUCCI) supported by the Washington University School of Medicine, The Children’s Discovery Institute of Washington University and St. Louis Children’s Hospital (CDI-CORE-2015-505 and CDI-CORE-2019-813), the Bantly Foundation, and the Foundation for Barnes-Jewish Hospital (3770 and 4642). The content is solely the responsibility of the authors and does not necessarily represent the official views of the National Institutes of Health.
Institutional Review Board Statement
All animal procedures were performed according to NIH guidelines and approved by the Washington University Institutional Animal Care and Use Committee under protocol 24-0024 approved on 9 February 2024.
Informed Consent Statement
Not applicable.
Data Availability Statement
Data used in this study are located in the article or are available upon request.
Conflicts of Interest
The authors declare no other competing financial interests.
References
- Berridge, M.; Lipp, P.; Bootman, M. Calcium signalling. Curr. Biol. 1999, 9, R157–R159. [Google Scholar] [CrossRef]
- Berridge, M.J.; Bootman, M.D.; Roderick, H.L. Calcium signalling: Dynamics, homeostasis and remodelling. Nat. Rev. Mol. Cell Biol. 2003, 4, 517–529. [Google Scholar] [CrossRef] [PubMed]
- Bootman, M.D.; Bultynck, G. Fundamentals of Cellular Calcium Signaling: A Primer. Cold Spring Harb. Perspect. Biol. 2019, 12, a038802. [Google Scholar] [CrossRef] [PubMed]
- Kilpatrick, L.E.; Hill, S. Transactivation of G protein-coupled receptors (GPCRs) and receptor tyrosine kinases (RTKs): Recent insights using luminescence and fluorescence technologies. Curr. Opin. Endocr. Metab. Res. 2021, 16, 102–112. [Google Scholar] [CrossRef] [PubMed]
- Mikoshiba, K. The InsP3 receptor and intracellular Ca2+ signaling. Curr. Opin. Neurobiol. 1997, 7, 339–345. [Google Scholar] [CrossRef]
- Foskett, J.K.; White, C.; Cheung, K.H.; Mak, D.O. Inositol trisphosphate receptor Ca2+ release channels. Physiol. Rev. 2007, 87, 593–658. [Google Scholar] [CrossRef]
- Berridge, M.J. The inositol trisphosphate/calcium signaling pathway in health and disease. Physiol. Rev. 2016, 96, 1261–1296. [Google Scholar] [CrossRef]
- Carreras-Sureda, A.; Pihán, P.; Hetz, C. Calcium signaling at the endoplasmic reticulum: Fine-tuning stress responses. Cell Calcium 2018, 70, 24–31. [Google Scholar] [CrossRef]
- Hermans, E.; Challiss, R.J. Structural, signalling and regulatory properties of the group I metabotropic glutamate receptors: Prototypic family C G-protein-coupled receptors. Biochem. J. 2001, 359, 465–484. [Google Scholar] [CrossRef]
- Moldrich, R.X.; Beart, P.M. Emerging signalling and protein interactions mediated via metabotropic glutamate receptors. Curr. Drug Target.-CNS Neurol. Disord. 2003, 2, 109–122. [Google Scholar] [CrossRef]
- Flint, A.C.; Dammerman, R.S.; Kriegstein, A.R. Endogenous activation of metabotropic glutamate receptors in neocortical development causes neuronal calcium oscillations. Proc. Natl. Acad. Sci. USA 1999, 96, 12144–12149. [Google Scholar] [CrossRef] [PubMed]
- Kettunen, P.; Krieger, P.; Hess, P.D.; El Manira, A. Signaling mechanisms of metabotropic glutamate receptor 5 subtype and its endogenous role in a locomotor network. J. Neurosci. 2002, 22, 1868–1873. [Google Scholar] [CrossRef] [PubMed]
- Marino, M.; Awad-Granko, H.; Ciombor, K.; Conn, P. Haloperidol-induced alteration in the physiological actions of group I mGlus in the subthalamic nucleus and the substantia nigra pars reticulata. Neuropharmacology 2002, 43, 147–159. [Google Scholar] [CrossRef] [PubMed]
- Jong, Y.-J.I.; Harmon, S.K.; O’malley, K.L. Intracellular GPCRs Play Key Roles in Synaptic Plasticity. ACS Chem. Neurosci. 2018, 9, 2162–2172. [Google Scholar] [CrossRef]
- Jong, Y.I.; Harmon, S.K.; O’Malley, K.L. GPCR signalling from within the cell. Br. J. Pharmacol. 2018, 175, 4026–4035. [Google Scholar] [CrossRef]
- Jong, Y.I.; Harmon, S.K.; O’Malley, K.L. GPCR Signaling from Intracellular Membranes. In GPCRs as Therapeutic Targets Chapter 8; Gilchrist, A., Ed.; Wiley: Hoboken, NJ, USA, 2022. [Google Scholar] [CrossRef]
- Jong, Y.-J.I.; Kumar, V.; Kingston, A.E.; Romano, C.; O’Malley, K.L. Functional metabotropic glutamate receptors on nuclei from brain and primary cultured striatal neurons. Role of transporters in delivering ligand. J. Biol. Chem. 2005, 280, 30469–30480. [Google Scholar] [CrossRef]
- Jong, Y.-J.I.; Kumar, V.; O’Malley, K.L. Intracellular metabotropic glutamate receptor 5 (mGluR5) activates signaling cascades distinct from cell surface counterparts. J. Biol. Chem. 2009, 284, 35827–35838. [Google Scholar] [CrossRef]
- Purgert, C.A.; Izumi, Y.; Jong, Y.-J.I.; Kumar, V.; Zorumski, C.F.; O’Malley, K.L. Intracellular mGluR5 can mediate synaptic plasticity in the hippocampus. J. Neurosci. 2014, 34, 4589–4598. [Google Scholar] [CrossRef]
- Vincent, K.; Cornea, V.M.; Jong, Y.-J.I.; Laferrière, A.; Kumar, N.; Mickeviciute, A.; Fung, J.S.T.; Bandegi, P.; Ribeiro-Da-Silva, A.; O’malley, K.L.; et al. Intracellular mGluR5 plays a critical role in neuropathic pain. Nat. Commun. 2016, 7, 10604. [Google Scholar] [CrossRef]
- Jong, Y.I.; Harmon, S.K.; O’Malley, K.L. Location and Cell-Type-Specific Bias of Metabotropic Glutamate Receptor, mGlu5, Negative Allosteric Modulators. ACS Chem. Neurosci. 2019, 10, 4558–4570. [Google Scholar] [CrossRef]
- Jong, Y.-J.I.; Izumi, Y.; Harmon, S.K.; Zorumski, C.F.; Ómalley, K.L. Striatal mGlu5-mediated synaptic plasticity is independently regulated by location-specific receptor pools and divergent signaling pathways. J. Biol. Chem. 2023, 299, 104949. [Google Scholar] [CrossRef] [PubMed]
- Kumar, V.; Jong, Y.J.; O’Malley, K.L. Activated nuclear metabotropic glutamate receptor mGlu5 couples to nuclear Gq/11 proteins to generate inositol 1,4,5-trisphosphate-mediated nuclear Ca2+ release. J. Biol. Chem. 2008, 283, 14072–14083. [Google Scholar] [CrossRef] [PubMed]
- de Juan-Sanz, J.; Holt, G.T.; Schreiter, E.R.; de Juan, F.; Kim, D.S.; Ryan, T.A. Axonal Endoplasmic Reticulum Ca2+ Content Controls Release Probability in CNS Nerve Terminals. Neuron 2017, 93, 867–881. [Google Scholar] [CrossRef]
- Onken, M.D.; Makepeace, C.M.; Kaltenbronn, K.M.; Kanai, S.M.; Todd, T.D.; Wang, S.; Broekelmann, T.J.; Rao, P.K.; Cooper, J.A.; Blumer, K.J. Targeting nucleotide exchange to inhibit constitutively active G protein α subunits in cancer cells. Sci. Signal. 2018, 11, eaao6852. [Google Scholar] [CrossRef]
- Mao, L.; Wang, J.Q. Upregulation of preprodynorphin and preproenkephalin mRNA expression by selective activation of group I metabotropic glutamate receptors in characterized primary cultures of rat striatal neurons. Mol. Brain Res. 2001, 86, 125–137. [Google Scholar] [CrossRef]
- Zhu, T.; Gobeil, F.; Vazquez-Tello, A.; Leduc, M.; Rihakova, L.; Bossolasco, M.; Bkaily, G.; Peri, K.; Varma, D.R.; Orvoine, R.; et al. Intracrine signaling through lipid mediators and their cognate nuclear G-protein-coupled receptors: A paradigm based on PGE2, PAF, and LPA1 receptors. Can. J. Physiol. Pharmacol. 2006, 84, 377–391. [Google Scholar] [CrossRef]
- O’Malley, K.L.; Jong, Y.-J.I.; Gonchar, Y.; Burkhalter, A.; Romano, C. Activation of metabotropic glutamate receptor mGlu5 on nuclear membranes mediates intranuclear Ca2+ changes in heterologous cell types and neurons. J. Biol. Chem. 2003, 278, 28210–28219. [Google Scholar] [CrossRef]
- Hardingham, G.E.; Arnold, F.J.L.; Bading, H. Nuclear calcium signaling controls CREB-mediated gene expression triggered by synaptic activity. Nat. Neurosci. 2001, 4, 261–267. [Google Scholar] [CrossRef]
- Carrasco, M.A.; Jaimovich, E.; Kemmerling, U.; Hidalgo, C. Signal transduction and gene expression regulated by calcium release from internal stores in excitable cells. Biol. Res. 2004, 37, 701–712. [Google Scholar] [CrossRef]
- Goussakov, I.; Miller, M.B.; Stutzmann, G.E. NMDA-mediated Ca(2+) influx drives aberrant ryanodine receptor activation in dendrites of young Alzheimer’s disease mice. J. Neurosci. 2010, 30, 12128–12137. [Google Scholar] [CrossRef]
- Zieminska, E.; Stafiej, A.; Toczylowska, B.; Albrecht, J.; Lazarewicz, J.W. Role of Ryanodine and NMDA Receptors in Tetrabromobisphenol A-Induced Calcium Imbalance and Cytotoxicity in Primary Cultures of Rat Cerebellar Granule Cells. Neurotox. Res. 2015, 28, 195–208. [Google Scholar] [CrossRef] [PubMed]
- Kucharz, K.; Krogh, M.; Na Ng, A.; Toresson, H. NMDA receptor stimulation induces reversible fission of the neuronal endoplasmic reticulum. PLoS ONE 2009, 4, e5250. [Google Scholar] [CrossRef] [PubMed]
- Buchner, K.; Otto, H.; Hilbert, R.; Lindschau, C.; Haller, H.; Hucho, F. Properties of protein kinase C associated with nuclear membranes. Biochem. J. 1992, 286, 369–375. [Google Scholar] [CrossRef] [PubMed]
- Humbert, J.-P.; Matter, N.; Artault, J.-C.; Köppler, P.; Malviya, A.N. Inositol 1,4,5-trisphosphate receptor is located to the inner nuclear membrane vindicating regulation of nuclear calcium signaling by inositol 1,4,5-trisphosphate. Discrete distribution of inositol phosphate receptors to inner and outer nuclear membranes. J. Biol. Chem. 1996, 271, 478–485. [Google Scholar] [CrossRef]
- Irvine, R. Nuclear lipid signaling. Sci. STKE 2000, 48, re1. [Google Scholar] [CrossRef]
- Divecha, N.; Clarke, J.H.; Roefs, M.; Halstead, J.R.; D’santos, C. Nuclear inositides: Inconsistent consistencies. Cell. Mol. Life Sci. 2000, 57, 379–393. [Google Scholar] [CrossRef]
- D’Santos, C.; Clarke, J.H.; Roefs, M.; Halstead, J.R.; Divecha, N. Nuclear inositides. Eur. J. Histochem. 2000, 44, 51–60. [Google Scholar]
- Willard, F.S.; Crouch, M.F. Nuclear and cytoskeletal translocation and localization of heterotrimeric G-proteins. Immunol. Cell Biol. 2000, 78, 387–394. [Google Scholar] [CrossRef]
- Gerasimenko, J.V.; Maruyama, Y.; Yano, K.; Dolman, N.J.; Tepikin, A.V.; Petersen, O.H.; Gerasimenko, O.V. NAADP mobilizes Ca2+ from a thapsigargin-sensitive store in the nuclear envelope by activating ryanodine receptors. J. Cell Biol. 2003, 163, 271–282. [Google Scholar] [CrossRef]
- Huber, K.M.; Roder, J.C.; Bear, M.F. Chemical Induction of mGluR5- and Protein Synthesis–Dependent Long-Term Depression in Hippocampal Area CA1. J. Neurophysiol. 2001, 86, 321–325. [Google Scholar] [CrossRef]
- Schwarz, D.S.; Blower, M.D. The endoplasmic reticulum: Structure, function and response to cellular signaling. Cell Mol. Life Sci. 2016, 73, 79–94. [Google Scholar] [CrossRef] [PubMed]
- Parkkinen, I.; Their, A.; Asghar, M.Y.; Sree, S.; Jokitalo, E.; Airavaara, M. Pharmacological Regulation of Endoplasmic Reticulum Structure and Calcium Dynamics: Importance for Neurodegenerative Diseases. Pharmacol. Rev. 2023, 75, 959–978. [Google Scholar] [CrossRef] [PubMed]
- Zheng, S.; Wang, X.; Zhao, D.; Liu, H.; Hu, Y. Calcium homeostasis and cancer: Insights from endoplasmic reticulum-centered organelle communications. Trends Cell Biol. 2023, 33, 312. [Google Scholar] [CrossRef]
- Karagas, N.E.; Venkatachalam, K. Roles for the Endoplasmic Reticulum in Regulation of Neuronal Calcium Homeostasis. Cells 2019, 8, 1232. [Google Scholar] [CrossRef]
Disclaimer/Publisher’s Note: The statements, opinions and data contained in all publications are solely those of the individual author(s) and contributor(s) and not of MDPI and/or the editor(s). MDPI and/or the editor(s) disclaim responsibility for any injury to people or property resulting from any ideas, methods, instructions or products referred to in the content. |
© 2025 by the authors. Licensee MDPI, Basel, Switzerland. This article is an open access article distributed under the terms and conditions of the Creative Commons Attribution (CC BY) license (https://creativecommons.org/licenses/by/4.0/).




