Chromosome-Level Genome Assembly and Comparative Transcriptome Analyses Identified Energy Conservation as a Key Strategy for Anadromous Adaptation of the Hilsa Shad, Tenualosa ilisha (Clupeiformes: Dorosomatidae)
Abstract
1. Introduction
2. Materials and Methods
2.1. Sample Collection for Genome and Transcriptome
2.2. Sequencing of T. Ilisha Genome
2.3. Chromosome Level Genome Assembly
2.4. RNA Sequencing and Assembly
2.5. Genome Annotation
2.6. Gene Family Analysis
2.7. Positive Selection Analysis
2.8. Differential Expression Study
2.9. Co-Expression Analysis over DE Transcripts
2.10. Accession Numbers
3. Results
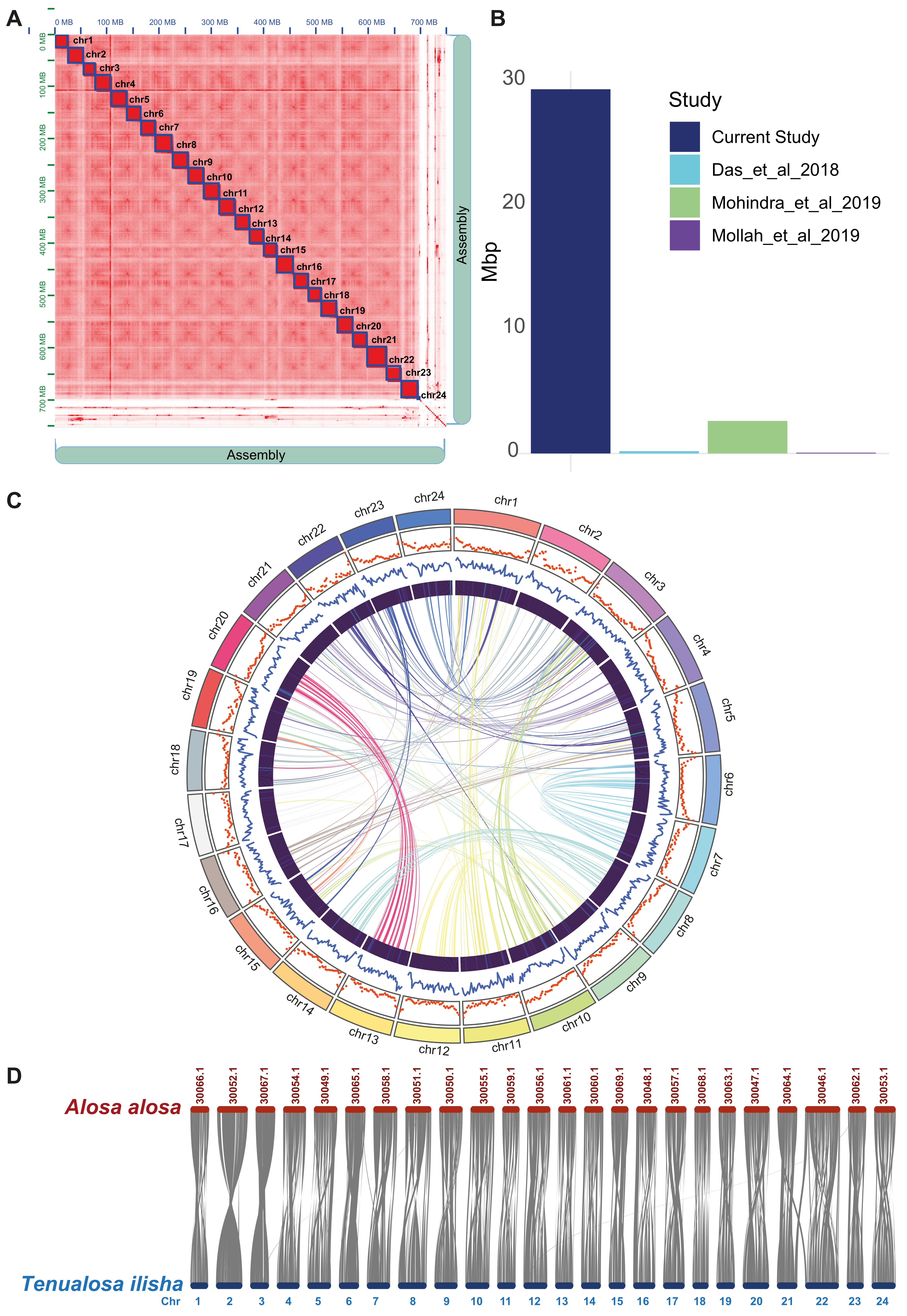
3.1. Chromosome Level Genome Assembly and Annotation
3.2. Expansion in Gene Families
3.3. Evidence of Significant Positive Selection Across the T. ilisha Genome
3.4. Differential Expression of Transcripts in Liver and Muscle
3.5. Correlation of DE Transcripts
4. Discussion
4.1. Comparative Genomics and Adaptive Divergence of T. ilisha
4.2. Protein Catabolism in Muscle Backing the Long-Distance Journey
4.3. Intensified Biosynthesis of Polyunsaturated Fatty Acids in River
4.4. Molecular Traces of Breeding Mechanism in River
5. Conclusions
Supplementary Materials
Author Contributions
Funding
Institutional Review Board Statement
Informed Consent Statement
Data Availability Statement
Acknowledgments
Conflicts of Interest
Significance Statement
References
- Bandara, T.; Wijewardene, L. Global Research Effort on Hilsa Shad (Tenualosa ilisha)-Insights from Scientometrics. Thalassas 2023, 39, 981–996. [Google Scholar] [CrossRef]
- Hossain, M.S.; Sarker, S.; Sharifuzzaman, S.M.; Chowdhury, S.R. Primary Productivity Connects Hilsa Fishery in the Bay of Bengal. Sci. Rep. 2020, 10, 5659. [Google Scholar] [CrossRef] [PubMed]
- Habib, K.A.; Nam, K.; Xiao, Y.; Sathi, J.; Islam, M.N.; Panhwar, S.K.; Habib, A.H.M.S. Population Structure, Phylogeography and Demographic History of Tenualosa ilisha Populations in the Indian Ocean Region Inferred from Mitochondrial DNA Sequence Variation. Reg. Stud. Mar. Sci. 2022, 54, 102478. [Google Scholar] [CrossRef]
- Hossain, M.S.; Sharifuzzaman, S.M.; Rouf, M.A.; Pomeroy, R.S.; Hossain, M.D.; Chowdhury, S.R.; AftabUddin, S. Tropical Hilsa Shad (Tenualosa ilisha): Biology, Fishery and Management. Fish Fish. 2019, 20, 44–65. [Google Scholar] [CrossRef]
- Yin, D.; Lin, D.; Ying, C.; Ma, F.; Yang, Y.; Wang, Y.; Tan, J.; Liu, K. Metabolic Mechanisms of Coilia Nasus in the Natural Food Intake State during Migration. Genomics 2020, 112, 3294–3305. [Google Scholar] [CrossRef] [PubMed]
- Hvas, M. Swimming Energetics of Atlantic Salmon in Relation to Extended Fasting at Different Temperatures. Conserv. Physiol. 2022, 10, coac037. [Google Scholar] [CrossRef]
- Yoshizaki, G.; Fujihara, R.; Namura, S.; Kanzaka, K.; Kamiya, K.; Terasawa, M.; Shimamori, S.; Moriya, N.; Miwa, M.; Hayashi, M. Gametes of Semelparous Salmon Are Repeatedly Produced by Surrogate Rainbow Trout. Sci. Adv. 2024, 10, eadm8713. [Google Scholar] [CrossRef] [PubMed]
- Shaha, D.C.; Hasan, J.; Kundu, S.R.; Yusoff, F.M.; Salam, M.A.; Khan, M.; Haque, F.; Ahmed, M.; Rahman, M.J.; Wahab, M.A. Dominant Phytoplankton Groups as the Major Source of Polyunsaturated Fatty Acids for Hilsa (Tenualosa ilisha) in the Meghna Estuary Bangladesh. Sci. Rep. 2022, 12, 20980. [Google Scholar] [CrossRef]
- Mohanty, B.P.; Paria, P.; Mahanty, A.; Behera, B.K.; Mathew, S.; Sankar, T.V.; Sharma, A.P. Fatty Acid Profile of Indian Shad Tenualosa ilisha Oil and Its Dietary Significance. Natl. Acad. Sci. Lett. 2012, 35, 263–269. [Google Scholar] [CrossRef]
- Acharya, P.; Muduli, P.R.; Das, M.; Mahanty, A. Fatty Acid, Proximate Composition and Mineral Content of Tenualosa sp. from East Coast of India. Food Chem. Adv. 2022, 1, 100121. [Google Scholar] [CrossRef]
- Ganguly, S.; Mitra, T.; Mahanty, A.; Mohanty, S.; Mohanty, B.P. A Comparative Metabolomics Study on Anadromous Clupeid Tenualosa ilisha for Better Understanding the Influence of Habitat on Nutritional Composition. Metabolomics 2020, 16, 30. [Google Scholar] [CrossRef] [PubMed]
- Mohindra, V.; Dangi, T.; Tripathi, R.K.; Kumar, R.; Singh, R.K.; Jena, J.K.; Mohapatra, T. Draft Genome Assembly of Tenualosa ilisha, Hilsa Shad, Provides Resource for Osmoregulation Studies. Sci. Rep. 2019, 9, 16511. [Google Scholar] [CrossRef] [PubMed]
- Das, A.; Ianakiev, P.; Baten, A.; Nehleen, R.; Ehsan, T.; Ahmed, O.; Islam, M.R.; Naser, M.N.; Marma, M.S.; Khan, H. Genome of Tenualosa ilisha from the River Padma, Bangladesh. BMC Res. Notes 2018, 11, 921. [Google Scholar] [CrossRef] [PubMed][Green Version]
- Mollah, M.B.R.; Khan, M.G.Q.; Islam, M.S.; Alam, M.S. First Draft Genome Assembly and Identification of SNPs from Hilsa Shad (Tenualosa ilisha) of the Bay of Bengal. F1000Research 2019, 8, 320. [Google Scholar] [CrossRef]
- Sarker, A.; Jiang, J.; Naher, H.; Huang, J.; Sarker, K.K.; Yin, G.; Baki, M.A.; Li, C. Cross-Species Gene Enrichment Revealed a Single Population of Hilsa Shad (Tenualosa ilisha) with Low Genetic Variation in Bangladesh Waters. Sci. Rep. 2021, 11, 11560. [Google Scholar] [CrossRef]
- Dutta, S.; Al-Abri, I.; Paul, S. Bio-Economic Trends of Hilsa (Tenualosa ilisha) Fishery: Perspectives of Transboundary Management between India and Bangladesh. Mar. Policy 2021, 128, 104483. [Google Scholar] [CrossRef]
- Beekman, J.M.; Reischl, J.; Henderson, D.; Bauer, D.; Ternes, R.; Peña, C.; Lathia, C.; Heubach, J.F. Recovery of Microarray-Quality RNA from Frozen EDTA Blood Samples. J. Pharmacol. Toxicol. Methods 2009, 59, 44–49. [Google Scholar] [CrossRef] [PubMed]
- Li, C.; Hofreiter, M.; Straube, N.; Corrigan, S.; Naylor, G.J.P. Capturing Protein-Coding Genes across Highly Divergent Species. Biotechniques 2013, 54, 321–326. [Google Scholar] [CrossRef] [PubMed]
- Wang, Y.; Yuan, H.; Huang, J.; Li, C. Inline Index Helped in Cleaning Up Data Contamination Generated During Library Preparation and the Subsequent Steps. Mol. Biol. Rep. 2022, 49, 385–392. [Google Scholar] [CrossRef]
- Belton, J.M.; McCord, R.P.; Gibcus, J.H.; Naumova, N.; Zhan, Y.; Dekker, J. Hi-C: A Comprehensive Technique to Capture the Conformation of Genomes. Methods 2012, 58, 268–276. [Google Scholar] [CrossRef]
- Servant, N.; Varoquaux, N.; Lajoie, B.R.; Viara, E.; Chen, C.J.; Vert, J.P.; Heard, E.; Dekker, J.; Barillot, E. HiC-Pro: An Optimized and Flexible Pipeline for Hi-C Data Processing. Genome Biol. 2015, 16, 259. [Google Scholar] [CrossRef] [PubMed]
- Chen, Y.; Nie, F.; Xie, S.Q.; Zheng, Y.F.; Dai, Q.; Bray, T.; Wang, Y.X.; Xing, J.F.; Huang, Z.J.; Wang, D.P.; et al. Efficient Assembly of Nanopore Reads via Highly Accurate and Intact Error Correction. Nat. Commun. 2021, 12, 60. [Google Scholar] [CrossRef] [PubMed]
- Hu, J.; Fan, J.; Sun, Z.; Liu, S. NextPolish: A Fast and Efficient Genome Polishing Tool for Long-Read Assembly. Bioinformatics 2020, 36, 2253–2255. [Google Scholar] [CrossRef]
- Roach, M.J.; Schmidt, S.A.; Borneman, A.R. Purge Haplotigs: Allelic Contig Reassignment for Third-Gen Diploid Genome Assemblies. BMC Bioinform. 2018, 19, 460. [Google Scholar] [CrossRef] [PubMed]
- Dudchenko, O.; Batra, S.S.; Omer, A.D.; Nyquist, S.K.; Hoeger, M.; Durand, N.C.; Shamim, M.S.; Machol, I.; Lander, E.S.; Aiden, A.P.; et al. De Novo Assembly of the Aedes Aegypti Genome Using Hi-C Yields Chromosome-Length Scaffolds. Science 2017, 356, 92–95. [Google Scholar] [CrossRef] [PubMed]
- Simão, F.A.; Waterhouse, R.M.; Ioannidis, P.; Kriventseva, E.V.; Zdobnov, E.M. BUSCO: Assessing Genome Assembly and Annotation Completeness with Single-Copy Orthologs. Bioinformatics 2015, 31, 3210–3212. [Google Scholar] [CrossRef] [PubMed]
- Haas, B.J.; Papanicolaou, A.; Yassour, M.; Grabherr, M.; Blood, P.D.; Bowden, J.; Couger, M.B.; Eccles, D.; Li, B.; Lieber, M.; et al. De Novo Transcript Sequence Reconstruction from RNA-Seq Using the Trinity Platform for Reference Generation and Analysis. Nat. Protoc. 2013, 8, 1494–1512. [Google Scholar] [CrossRef] [PubMed]
- Flynn, J.M.; Hubley, R.; Goubert, C.; Rosen, J.; Clark, A.G.; Feschotte, C.; Smit, A.F. RepeatModeler2 for Automated Genomic Discovery of Transposable Element Families. Proc. Natl. Acad. Sci. USA 2020, 117, 9451–9457. [Google Scholar] [CrossRef]
- Smit, A.F.A.; Hubley, R.; Green, P. RepeatMasker Open-4.0. In RepeatMasker Open-4.0.7; Institute for Systems Biology: Seattle, WA, USA, 2015. [Google Scholar]
- Holt, C.; Yandell, M. MAKER2: An Annotation Pipeline and Genome-Database Management Tool for Second-Generation Genome Projects. BMC Bioinform. 2011, 12, 491. [Google Scholar] [CrossRef] [PubMed]
- Jones, P.; Binns, D.; Chang, H.Y.; Fraser, M.; Li, W.; McAnulla, C.; McWilliam, H.; Maslen, J.; Mitchell, A.; Nuka, G.; et al. InterProScan 5: Genome-Scale Protein Function Classification. Bioinformatics 2014, 30, 1236–1240. [Google Scholar] [CrossRef] [PubMed]
- Emms, D.M.; Kelly, S. OrthoFinder: Phylogenetic Orthology Inference for Comparative Genomics. Genome Biol. 2019, 20, 238. [Google Scholar] [CrossRef] [PubMed]
- Nguyen, L.T.; Schmidt, H.A.; Von Haeseler, A.; Minh, B.Q. IQ-TREE: A Fast and Effective Stochastic Algorithm for Estimating Maximum-Likelihood Phylogenies. Mol. Biol. Evol. 2015, 32, 268–274. [Google Scholar] [CrossRef]
- De Bie, T.; Cristianini, N.; Demuth, J.P.; Hahn, M.W. CAFE: A Computational Tool for the Study of Gene Family Evolution. Bioinformatics 2006, 22, 1269–1271. [Google Scholar] [CrossRef]
- Katoh, K.; Standley, D.M. MAFFT Multiple Sequence Alignment Software Version 7: Improvements in Performance and Usability. Mol. Biol. Evol. 2013, 30, 772–780. [Google Scholar] [CrossRef]
- Capella-Gutiérrez, S.; Silla-Martínez, J.M.; Gabaldón, T. TrimAl: A Tool for Automated Alignment Trimming in Large-Scale Phylogenetic Analyses. Bioinformatics 2009, 25, 1972–1973. [Google Scholar] [CrossRef] [PubMed]
- Yang, Z. PAML 4: Phylogenetic Analysis by Maximum Likelihood. Mol. Biol. Evol. 2007, 24, 1586–1591. [Google Scholar] [CrossRef]
- Robinson, M.D.; McCarthy, D.J.; Smyth, G.K. EdgeR: A Bioconductor Package for Differential Expression Analysis of Digital Gene Expression Data. Bioinformatics 2009, 26, 139–140. [Google Scholar] [CrossRef]
- Langfelder, P.; Horvath, S. WGCNA: An R Package for Weighted Correlation Network Analysis. BMC Bioinform. 2008, 9, 559. [Google Scholar] [CrossRef]
- Mandal, R.N.; Ke, J.; Kanika, N.H.; Hou, X.; Zhang, Z.; Zhang, P.; Chen, H.; Zeng, C.; Chen, X.; Wang, J.; et al. Gut Microbiome-Driven Metabolites Influence Skin Pigmentation in TYRP1 Mutant Oujiang Color Common Carp. Gene 2024, 928, 148811. [Google Scholar]
- Lavoué, S.; Miya, M.; Musikasinthorn, P.; Chen, W.J.; Nishida, M. Mitogenomic Evidence for an Indo-West Pacific Origin of the Clupeoidei (Teleostei: Clupeiformes). PLoS ONE 2013, 8, e56485. [Google Scholar] [CrossRef] [PubMed]
- Madden, D.R. Ion Channel Structure: The Structure and Function of Glutamate Receptor Ion Channels. Nat. Rev. Neurosci. 2002, 3, 91–101. [Google Scholar] [CrossRef] [PubMed]
- Riedel, G.; Platt, B.; Micheau, J. Glutamate Receptor Function in Learning and Memory. Behav. Brain Res. 2003, 140, 1–47. [Google Scholar] [CrossRef]
- Yefei, P.; Wei, G. Epidermal Growth Factor and TGFα Promote Zebrafish Oocyte Maturation in Vitro: Potential Role of the Ovarian Activin Regulatory System. Endocrinology 2002, 143, 47–54. [Google Scholar] [CrossRef]
- Wang, Y.; Ge, W. Cloning of Epidermal Growth Factor (EGF) and EGF Receptor from the Zebrafish Ovary: Evidence for EGF as a Potential Paracrine Factor from the Oocyte to Regulate Activin/Follistatin System in the Follicle Cells. Biol. Reprod. 2004, 71, 749–760. [Google Scholar] [CrossRef] [PubMed]
- Lavie, J.; De Belvalet, H.; Sonon, S.; Ion, A.M.; Dumon, E.; Melser, S.; Lacombe, D.; Dupuy, J.W.; Lalou, C.; Bénard, G. Ubiquitin-Dependent Degradation of Mitochondrial Proteins Regulates Energy Metabolism. Cell Rep. 2018, 23, 2852–2863. [Google Scholar] [CrossRef] [PubMed]
- Torres, N.; Tobón-Cornejo, S.; Velazquez-Villegas, L.A.; Noriega, L.G.; Alemán-Escondrillas, G.; Tovar, A.R. Amino Acid Catabolism: An Overlooked Area of Metabolism. Nutrients 2023, 15, 3378. [Google Scholar] [CrossRef] [PubMed]
- Mommsen, T.P. Salmon Spawning Migration and Muscle Protein Metabolism: The August Krogh Principle at Work. Comp. Biochem. Physiol. Part B Biochem. Mol. Biol. 2004, 139, 383–400. [Google Scholar] [CrossRef] [PubMed]
- Kiessling, A.; Johansson, L.; Kiessling, K.-H. Effects of Starvation on Rainbow Trout Muscle. Acta Agric. Scand. 1990, 40, 309–324. [Google Scholar] [CrossRef]
- Zhang, T.; Zhan, W.; Xie, Q.; Ye, T.; Lou, B.; Liu, F.; Tao, S.; Chen, L.; Shao, G. Transcriptome Analysis Revealed Changes in Multiple Genes in Larimichthys Crocea under Starvation Stress. Aquac. Rep. 2024, 35, 102025. [Google Scholar] [CrossRef]
- Esmaeili, N.; Carter, C.G.; Wilson, R.; Walker, S.P.; Miller, M.R.; Bridle, A.R.; Symonds, J.E. Protein Metabolism in the Liver and White Muscle Is Associated with Feed Efficiency in Chinook Salmon (Oncorhynchus tshawytscha) Reared in Seawater: Evidence from Proteomic Analysis. Comp. Biochem. Physiol. Part D Genom. Proteom. 2022, 42, 100994. [Google Scholar] [CrossRef]
- Mouton, J.M.; van der Merwe, L.; Goosen, A.; Revera, M.; Brink, P.A.; Moolman-Smook, J.C.; Kinnear, C. MYBPH Acts as Modifier of Cardiac Hypertrophy in Hypertrophic Cardiomyopathy (HCM) Patients. Hum. Genet. 2016, 135, 477–483. [Google Scholar] [CrossRef] [PubMed]
- Conti, A.; Riva, N.; Pesca, M.; Iannaccone, S.; Cannistraci, C.V.; Corbo, M.; Previtali, S.C.; Quattrini, A.; Alessio, M. Increased Expression of Myosin Binding Protein H in the Skeletal Muscle of Amyotrophic Lateral Sclerosis Patients. Biochim. Biophys. Acta—Mol. Basis Dis. 2014, 1842, 99–106. [Google Scholar] [CrossRef]
- Lu, D.L.; Ma, Q.; Wang, J.; Li, L.Y.; Han, S.L.; Limbu, S.M.; Li, D.L.; Chen, L.Q.; Zhang, M.L.; Du, Z.Y. Fasting Enhances Cold Resistance in Fish Through Stimulating Lipid Catabolism and Autophagy. J. Physiol. 2019, 597, 1585–1603. [Google Scholar] [CrossRef]
- Ferosekhan, S.; Xu, H.; Turkmen, S.; Gómez, A.; Afonso, J.M.; Fontanillas, R.; Rosenlund, G.; Kaushik, S.; Izquierdo, M. Reproductive Performance of Gilthead Seabream (Sparus aurata) Broodstock Showing Different Expression of Fatty Acyl Desaturase 2 and Fed Two Dietary Fatty Acid Profiles. Sci. Rep. 2020, 10, 15547. [Google Scholar] [CrossRef] [PubMed]
- Sun, S.; Cao, X.; Gao, J. C24:0 Avoids Cold Exposure-Induced Oxidative Stress and Fatty Acid β-Oxidation Damage. iScience 2021, 24, 103409. [Google Scholar] [CrossRef]
- Xie, D.; Chen, C.; Dong, Y.; You, C.; Wang, S.; Monroig, Ó.; Tocher, D.R.; Li, Y. Regulation of Long-Chain Polyunsaturated Fatty Acid Biosynthesis in Teleost Fish. Prog. Lipid Res. 2021, 82, 101095. [Google Scholar] [CrossRef] [PubMed]
- Usher, M.L.; Talbot, C.; Eddy, F.B. Effects of Transfer to Seawater on Digestion and Gut Function in Atlantic Salmon Smolts (Salmo salar L.). Aquaculture 1990, 90, 85–96. [Google Scholar] [CrossRef]
- Henderson, R.J. Fatty Acid Metabolism in Freshwater Fish with Particular Reference to Polyunsaturated Fatty Acids. Arch. Anim. Nutr. 1996, 49, 5–22. [Google Scholar] [CrossRef]
- Mohanty, B.P.; Ganguly, S.; Mahanty, A.; Sankar, T.V.; Anandan, R.; Chakraborty, K.; Paul, B.N.; Sarma, D.; Syama Dayal, J.; Venkateshwarlu, G.; et al. DHA and EPA Content and Fatty Acid Profile of 39 Food Fishes from India. BioMed Res. Int. 2016, 2016, 4027437. [Google Scholar] [CrossRef] [PubMed]
- Kumar, P.; Chandan, N.K.; Biswas, G.; Mandal, B.; Hussain, T.; Kailasam, M.; Jithendran, K.P. Fatty Acid Mobilization and Histological Changes at Different Maturation Stages of Female Hilsa, Tenualosa ilisha. Aquaculture 2023, 576, 739887. [Google Scholar] [CrossRef]
- De, D.; Mukherjee, S.; Anand, P.S.S.; Kumar, P.; Suresh, V.R.; Vijayan, K.K. Nutritional Profiling of Hilsa (Tenualosa ilisha) of Different Size Groups and Sensory Evaluation of Their Adults from Different Riverine Systems. Sci. Rep. 2019, 9, 19306. [Google Scholar] [CrossRef]
- Costa, L.F.C.; Monroig, Ó.; Leaver, M.J.; Wilson, J.; Cunha, I.; Tocher, D.R. Functional Desaturase Fads1 (Δ5) and Fads2 (Δ6) Orthologues Evolved Before the Origin of Jawed Vertebrates. PLoS ONE 2012, 7, e31950. [Google Scholar] [CrossRef]
- Zhao, R.; Yang, C.R.; Wang, Y.X.; Xu, Z.M.; Li, S.Q.; Li, J.C.; Sun, X.Q.; Wang, H.W.; Wang, Q.; Zhang, Y.; et al. Fads2b Plays a Dominant Role in ∆6/∆5 Desaturation Activities Compared with Fads2a in Common Carp (Cyprinus carpio). Int. J. Mol. Sci. 2023, 24, 10638. [Google Scholar] [CrossRef]
- Datsomor, A.K.; Olsen, R.E.; Zic, N.; Madaro, A.; Bones, A.M.; Edvardsen, R.B.; Wargelius, A.; Winge, P. CRISPR/Cas9-Mediated Editing of Δ5 and Δ6 Desaturases Impairs Δ8-Desaturation and Docosahexaenoic Acid Synthesis in Atlantic Salmon (Salmo salar L.). Sci. Rep. 2019, 9, 16888. [Google Scholar] [CrossRef] [PubMed]
- Young, R.S.E.; Bowman, A.P.; Williams, E.D.; Tousignant, K.D.; Bidgood, C.L.; Narreddula, V.R.; Gupta, R.; Marshall, D.L.; Poad, B.L.J.; Nelson, C.C.; et al. Apocryphal FADS2 Activity Promotes Fatty Acid Diversification in Cancer. Cell Rep. 2021, 34, 108738. [Google Scholar] [CrossRef] [PubMed]
- Stubhaug, I.; Lie, Ø.; Torstensen, B.E. Fatty Acid Productive Value and β-Oxidation Capacity in Atlantic Salmon (Salmo salar L.) Fed on Different Lipid Sources along the Whole Growth Period. Aquac. Nutr. 2007, 13, 145–155. [Google Scholar] [CrossRef]
- Tocher, D.R. Metabolism and Functions of Lipids and Fatty Acids in Teleost Fish. Rev. Fish. Sci. 2003, 11, 107–184. [Google Scholar] [CrossRef]
- Xu, H.; Turchini, G.M.; Francis, D.S.; Liang, M.; Mock, T.S.; Rombenso, A.; Ai, Q. Are Fish What They Eat? A Fatty Acid’s Perspective. Prog. Lipid Res. 2020, 80, 101064. [Google Scholar] [CrossRef]
- Stouthamer, A.H. A Theoretical Study on the Amount of ATP Required for Synthesis of Microbial Cell Material. Antonie Van Leeuwenhoek 1973, 39, 545–565. [Google Scholar] [CrossRef] [PubMed]
- Babin, P.J.; Thisse, C.; Durliat, M.; Andre, M.; Akimenko, M.A.; Thisse, B. Both Apolipoprotein E and A-I Genes Are Present in a Nonmammalian Vertebrate and Are Highly Expressed during Embryonic Development. Proc. Natl. Acad. Sci. USA 1997, 94, 8622–8627. [Google Scholar] [CrossRef] [PubMed]






Disclaimer/Publisher’s Note: The statements, opinions and data contained in all publications are solely those of the individual author(s) and contributor(s) and not of MDPI and/or the editor(s). MDPI and/or the editor(s) disclaim responsibility for any injury to people or property resulting from any ideas, methods, instructions or products referred to in the content. |
© 2025 by the authors. Licensee MDPI, Basel, Switzerland. This article is an open access article distributed under the terms and conditions of the Creative Commons Attribution (CC BY) license (https://creativecommons.org/licenses/by/4.0/).
Share and Cite
Sarker, K.K.; Lu, L.; Mandal, R.N.; Rahman, M.R.; Sarker, A.; Baki, M.A.; Li, C. Chromosome-Level Genome Assembly and Comparative Transcriptome Analyses Identified Energy Conservation as a Key Strategy for Anadromous Adaptation of the Hilsa Shad, Tenualosa ilisha (Clupeiformes: Dorosomatidae). Biomolecules 2025, 15, 321. https://doi.org/10.3390/biom15030321
Sarker KK, Lu L, Mandal RN, Rahman MR, Sarker A, Baki MA, Li C. Chromosome-Level Genome Assembly and Comparative Transcriptome Analyses Identified Energy Conservation as a Key Strategy for Anadromous Adaptation of the Hilsa Shad, Tenualosa ilisha (Clupeiformes: Dorosomatidae). Biomolecules. 2025; 15(3):321. https://doi.org/10.3390/biom15030321
Chicago/Turabian StyleSarker, Kishor Kumar, Liang Lu, Roland Nathan Mandal, Md Rashedur Rahman, Anirban Sarker, Mohammad Abdul Baki, and Chenhong Li. 2025. "Chromosome-Level Genome Assembly and Comparative Transcriptome Analyses Identified Energy Conservation as a Key Strategy for Anadromous Adaptation of the Hilsa Shad, Tenualosa ilisha (Clupeiformes: Dorosomatidae)" Biomolecules 15, no. 3: 321. https://doi.org/10.3390/biom15030321
APA StyleSarker, K. K., Lu, L., Mandal, R. N., Rahman, M. R., Sarker, A., Baki, M. A., & Li, C. (2025). Chromosome-Level Genome Assembly and Comparative Transcriptome Analyses Identified Energy Conservation as a Key Strategy for Anadromous Adaptation of the Hilsa Shad, Tenualosa ilisha (Clupeiformes: Dorosomatidae). Biomolecules, 15(3), 321. https://doi.org/10.3390/biom15030321

