A Rapid, High-Throughput Method for the Construction of Mutagenesis Libraries
Abstract
1. Introduction
2. Materials and Methods
2.1. Library Design
2.2. Construction of Intermediate Plasmid
2.3. Construction of a PSMD10 Full-Gene Amber Codon Scanning Mutagenesis Library
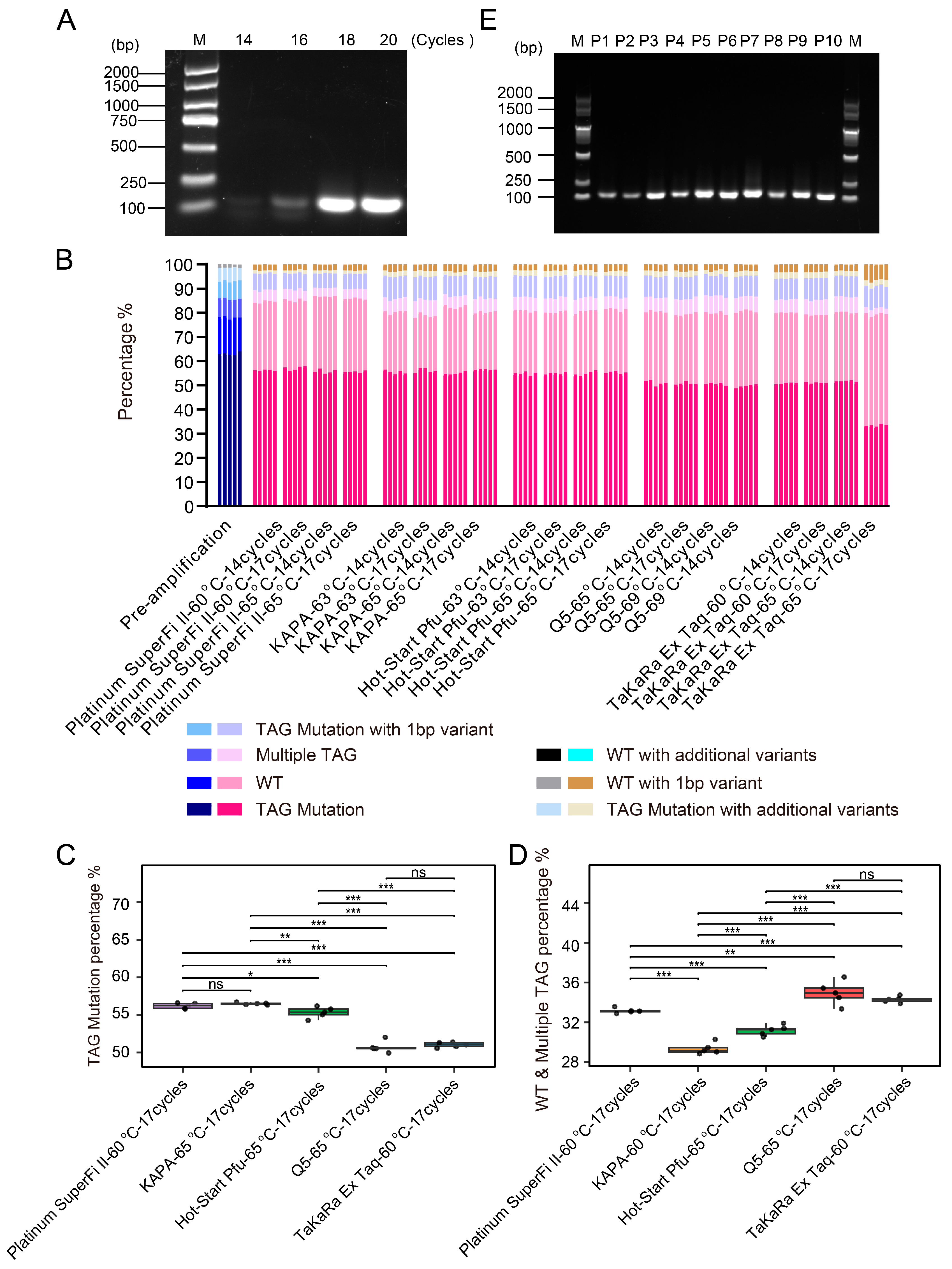
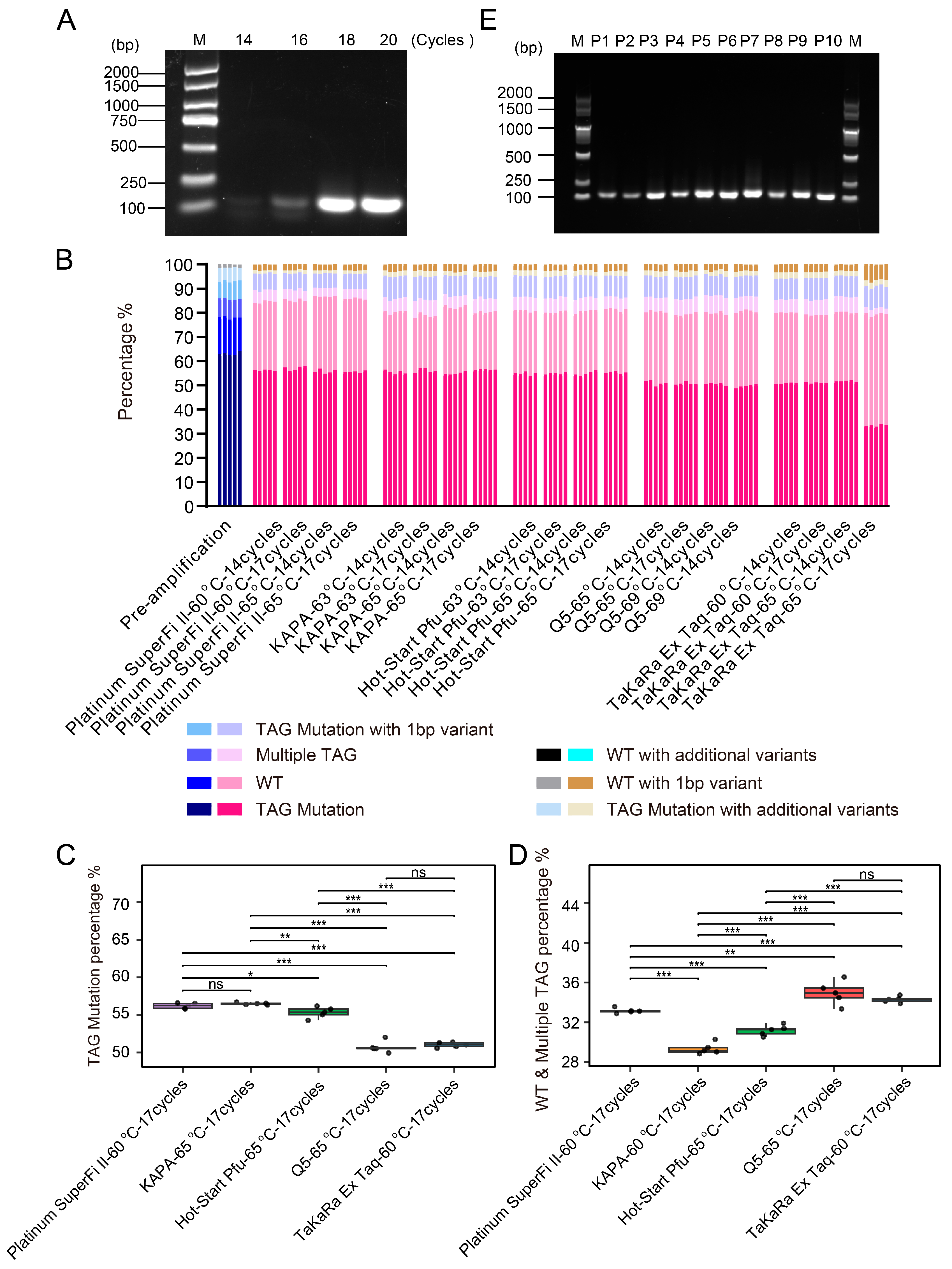
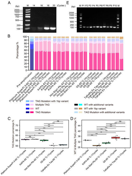
2.4. Comparative Analysis of High-Fidelity DNA Polymerases
2.5. NGS Sequencing Validation
2.6. Bioinformatic Analysis
3. Results
4. Discussion
5. Conclusions
Supplementary Materials
Author Contributions
Funding
Institutional Review Board Statement
Informed Consent Statement
Data Availability Statement
Conflicts of Interest
Appendix A
References
- Acevedo-Rocha, C.G.; Ferla, M.; Reetz, M.T. Directed Evolution of Proteins Based on Mutational Scanning. Methods Mol. Biol. 2018, 1685, 87–128. [Google Scholar] [CrossRef] [PubMed]
- Reuter, J.A.; Spacek, D.V.; Snyder, M.P. High-throughput sequencing technologies. Mol. Cell 2015, 58, 586–597. [Google Scholar] [CrossRef]
- Normand, R.; Yanai, I. An introduction to high-throughput sequencing experiments: Design and bioinformatics analysis. Methods Mol. Biol. 2013, 1038, 1–26. [Google Scholar] [CrossRef] [PubMed]
- Tran, P.; Prindle, A. Synthetic biology in biofilms: Tools, challenges, and opportunities. Biotechnol. Prog. 2021, 37, e3123. [Google Scholar] [CrossRef]
- Martineau, P. Error-prone polymerase chain reaction for modification of scFvs. Methods Mol. Biol. 2002, 178, 287–294. [Google Scholar] [CrossRef]
- Leung, D.W.; Chen, E.; Goeddel, D.V. A method for random mutagenesis of a defined DNA segment using a modified polymerase chain reaction. Tech. JMCMB 1989, 1, 11–15. [Google Scholar]
- Ossa-Hernandez, N.; Marins, L.F.; Almeida, D.V. Combination of error-prone PCR (epPCR) and Circular Polymerase Extension Cloning (CPEC) for improving the coverage of random mutagenesis libraries. Sci. Rep. 2024, 14, 15874. [Google Scholar] [CrossRef]
- Yang, J.; Ruff, A.J.; Arlt, M.; Schwaneberg, U. Casting epPCR (cepPCR): A simple random mutagenesis method to generate high quality mutant libraries. Biotechnol. Bioeng. 2017, 114, 1921–1927. [Google Scholar] [CrossRef] [PubMed]
- Rogozin, I.B.; Pavlov, Y.I. Theoretical analysis of mutation hotspots and their DNA sequence context specificity. Mutat. Res. 2003, 544, 65–85. [Google Scholar] [CrossRef]
- Leemhuis, H.; Kelly, R.M.; Dijkhuizen, L. Directed evolution of enzymes: Library screening strategies. IUBMB Life 2009, 61, 222–228. [Google Scholar] [CrossRef]
- Sullivan, B.; Walton, A.Z.; Stewart, J.D. Library construction and evaluation for site saturation mutagenesis. Enzyme Microb. Technol. 2013, 53, 70–77. [Google Scholar] [CrossRef]
- Neylon, C. Chemical and biochemical strategies for the randomization of protein encoding DNA sequences: Library construction methods for directed evolution. Nucleic Acids Res. 2004, 32, 1448–1459. [Google Scholar] [CrossRef]
- Hughes, M.D.; Nagel, D.A.; Santos, A.F.; Sutherland, A.J.; Hine, A.V. Removing the redundancy from randomised gene libraries. J. Mol. Biol. 2003, 331, 973–979. [Google Scholar] [CrossRef] [PubMed]
- Tang, L.; Gao, H.; Zhu, X.; Wang, X.; Zhou, M.; Jiang, R. Construction of “small-intelligent” focused mutagenesis libraries using well-designed combinatorial degenerate primers. Biotechniques 2012, 52, 149–158. [Google Scholar] [CrossRef]
- Kosuri, S.; Church, G.M. Large-scale de novo DNA synthesis: Technologies and applications. Nat. Methods 2014, 11, 499–507. [Google Scholar] [CrossRef]
- Shalem, O.; Sanjana, N.E.; Zhang, F. High-throughput functional genomics using CRISPR-Cas9. Nat. Rev. Genet. 2015, 16, 299–311. [Google Scholar] [CrossRef]
- Smith, J.D.; Schlecht, U.; Xu, W.; Suresh, S.; Horecka, J.; Proctor, M.J.; Aiyar, R.S.; Bennett, R.A.; Chu, A.; Li, Y.F.; et al. A method for high-throughput production of sequence-verified DNA libraries and strain collections. Mol. Syst. Biol. 2017, 13, 913. [Google Scholar] [CrossRef] [PubMed]
- Sharon, E.; Kalma, Y.; Sharp, A.; Raveh-Sadka, T.; Levo, M.; Zeevi, D.; Keren, L.; Yakhini, Z.; Weinberger, A.; Segal, E. Inferring gene regulatory logic from high-throughput measurements of thousands of systematically designed promoters. Nat. Biotechnol. 2012, 30, 521–530. [Google Scholar] [CrossRef] [PubMed]
- Melnikov, A.; Murugan, A.; Zhang, X.; Tesileanu, T.; Wang, L.; Rogov, P.; Feizi, S.; Gnirke, A.; Callan, C.G., Jr.; Kinney, J.B.; et al. Systematic dissection and optimization of inducible enhancers in human cells using a massively parallel reporter assay. Nat. Biotechnol. 2012, 30, 271–277. [Google Scholar] [CrossRef]
- Wrenbeck, E.E.; Klesmith, J.R.; Stapleton, J.A.; Adeniran, A.; Tyo, K.E.; Whitehead, T.A. Plasmid-based one-pot saturation mutagenesis. Nat. Methods 2016, 13, 928–930. [Google Scholar] [CrossRef]
- Plesa, C.; Sidore, A.M.; Lubock, N.B.; Zhang, D.; Kosuri, S. Multiplexed gene synthesis in emulsions for exploring protein functional landscapes. Science 2018, 359, 343–347. [Google Scholar] [CrossRef]
- Nishita, M.; Park, S.Y.; Nishio, T.; Kamizaki, K.; Wang, Z.; Tamada, K.; Takumi, T.; Hashimoto, R.; Otani, H.; Pazour, G.J.; et al. Ror2 signaling regulates Golgi structure and transport through IFT20 for tumor invasiveness. Sci. Rep. 2017, 7, 1. [Google Scholar] [CrossRef] [PubMed]
- Coin, I.; Katritch, V.; Sun, T.; Xiang, Z.; Siu, F.Y.; Beyermann, M.; Stevens, R.C.; Wang, L. Genetically encoded chemical probes in cells reveal the binding path of urocortin-I to CRF class B GPCR. Cell 2013, 155, 1258–1269. [Google Scholar] [CrossRef] [PubMed]
- Tian, J.; Gong, H.; Sheng, N.; Zhou, X.; Gulari, E.; Gao, X.; Church, G. Accurate multiplex gene synthesis from programmable DNA microchips. Nature 2004, 432, 1050–1054. [Google Scholar] [CrossRef] [PubMed]
- Chen, J.; Bai, M.; Ning, C.; Xie, B.; Zhang, J.; Liao, H.; Xiong, J.; Tao, X.; Yan, D.; Xi, X.; et al. Gankyrin facilitates follicle-stimulating hormone-driven ovarian cancer cell proliferation through the PI3K/AKT/HIF-1alpha/cyclin D1 pathway. Oncogene 2016, 35, 2506–2517. [Google Scholar] [CrossRef]
- Qin, X.; Wang, X.; Liu, F.; Morris, L.E.; Wang, X.; Jiang, B.; Zhang, Y. Gankyrin activates mTORC1 signaling by accelerating TSC2 degradation in colorectal cancer. Cancer Lett. 2016, 376, 83–94. [Google Scholar] [CrossRef]
- Ortiz, C.M.; Ito, T.; Tanaka, E.; Tsunoda, S.; Nagayama, S.; Sakai, Y.; Higashitsuji, H.; Fujita, J.; Shimada, Y. Gankyrin oncoprotein overexpression as a critical factor for tumor growth in human esophageal squamous cell carcinoma and its clinical significance. Int. J. Cancer 2008, 122, 325–332. [Google Scholar] [CrossRef]
- Zhen, C.; Chen, L.; Zhao, Q.; Liang, B.; Gu, Y.X.; Bai, Z.F.; Wang, K.; Xu, X.; Han, Q.Y.; Fang, D.F.; et al. Gankyrin promotes breast cancer cell metastasis by regulating Rac1 activity. Oncogene 2013, 32, 3452–3460. [Google Scholar] [CrossRef] [PubMed]
- Wang, C.; Li, Y.; Chu, C.M.; Zhang, X.M.; Ma, J.; Huang, H.; Wang, Y.N.; Hong, T.Y.; Zhang, J.; Pan, X.W.; et al. Gankyrin is a novel biomarker for disease progression and prognosis of patients with renal cell carcinoma. EBioMedicine 2019, 39, 255–264. [Google Scholar] [CrossRef]
- Li, J.; Guo, S.; Chai, F.; Sun, Q.; Li, P.; Gao, L.; Dai, L.; Ouyang, X.; Zhou, Z.; Zhou, L.; et al. Genetically incorporated crosslinkers reveal NleE attenuates host autophagy dependent on PSMD10. Elife 2021, 10, e69047. [Google Scholar] [CrossRef]




Disclaimer/Publisher’s Note: The statements, opinions and data contained in all publications are solely those of the individual author(s) and contributor(s) and not of MDPI and/or the editor(s). MDPI and/or the editor(s) disclaim responsibility for any injury to people or property resulting from any ideas, methods, instructions or products referred to in the content. |
© 2025 by the authors. Licensee MDPI, Basel, Switzerland. This article is an open access article distributed under the terms and conditions of the Creative Commons Attribution (CC BY) license (https://creativecommons.org/licenses/by/4.0/).
Share and Cite
Lu, Y.; Meng, S.; Guan, X.; He, P.; Zhao, D. A Rapid, High-Throughput Method for the Construction of Mutagenesis Libraries. Biomolecules 2025, 15, 1511. https://doi.org/10.3390/biom15111511
Lu Y, Meng S, Guan X, He P, Zhao D. A Rapid, High-Throughput Method for the Construction of Mutagenesis Libraries. Biomolecules. 2025; 15(11):1511. https://doi.org/10.3390/biom15111511
Chicago/Turabian StyleLu, Yuxin, Shuting Meng, Xinyi Guan, Pengying He, and Dongxin Zhao. 2025. "A Rapid, High-Throughput Method for the Construction of Mutagenesis Libraries" Biomolecules 15, no. 11: 1511. https://doi.org/10.3390/biom15111511
APA StyleLu, Y., Meng, S., Guan, X., He, P., & Zhao, D. (2025). A Rapid, High-Throughput Method for the Construction of Mutagenesis Libraries. Biomolecules, 15(11), 1511. https://doi.org/10.3390/biom15111511
