Conditional Ablation of PKCλ/ι in CD4+ T Cells Ameliorates Hepatic Fibrosis in Schistosoma japonicum-Infected Mice via T Follicular Helper (Tfh) Cell Suppression Coupled with Increased Follicular Regulatory T (Tfr) and Regulatory B (Breg) Cell Activities
Abstract
1. Introduction
2. Materials and Methods
2.1. Materials
2.1.1. Mice
2.1.2. Infectious Oncomelania Hupensis and Soluble Egg Antigen (SEA)
2.2. Methods
2.2.1. Establishment of S. japonicum Infection Model
2.2.2. Detection of SEA-Specific IgG and IgG1 Antibodies in Mouse Serum
2.2.3. Flow Cytometry Analysis
2.2.4. Real-Time Quantitative PCR (RT-PCR)
2.2.5. Western Blotting (WB)
2.2.6. Transcriptome Sequencing
2.2.7. Single-Cell Sequencing
2.2.8. Statistical Analysis
3. Results
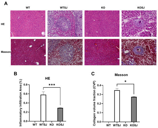
3.1. PKCλ/ι Deficiency Reduces Hepatic Granulomatous Pathology and Fibrosis in S. japonicum-Infected Mice
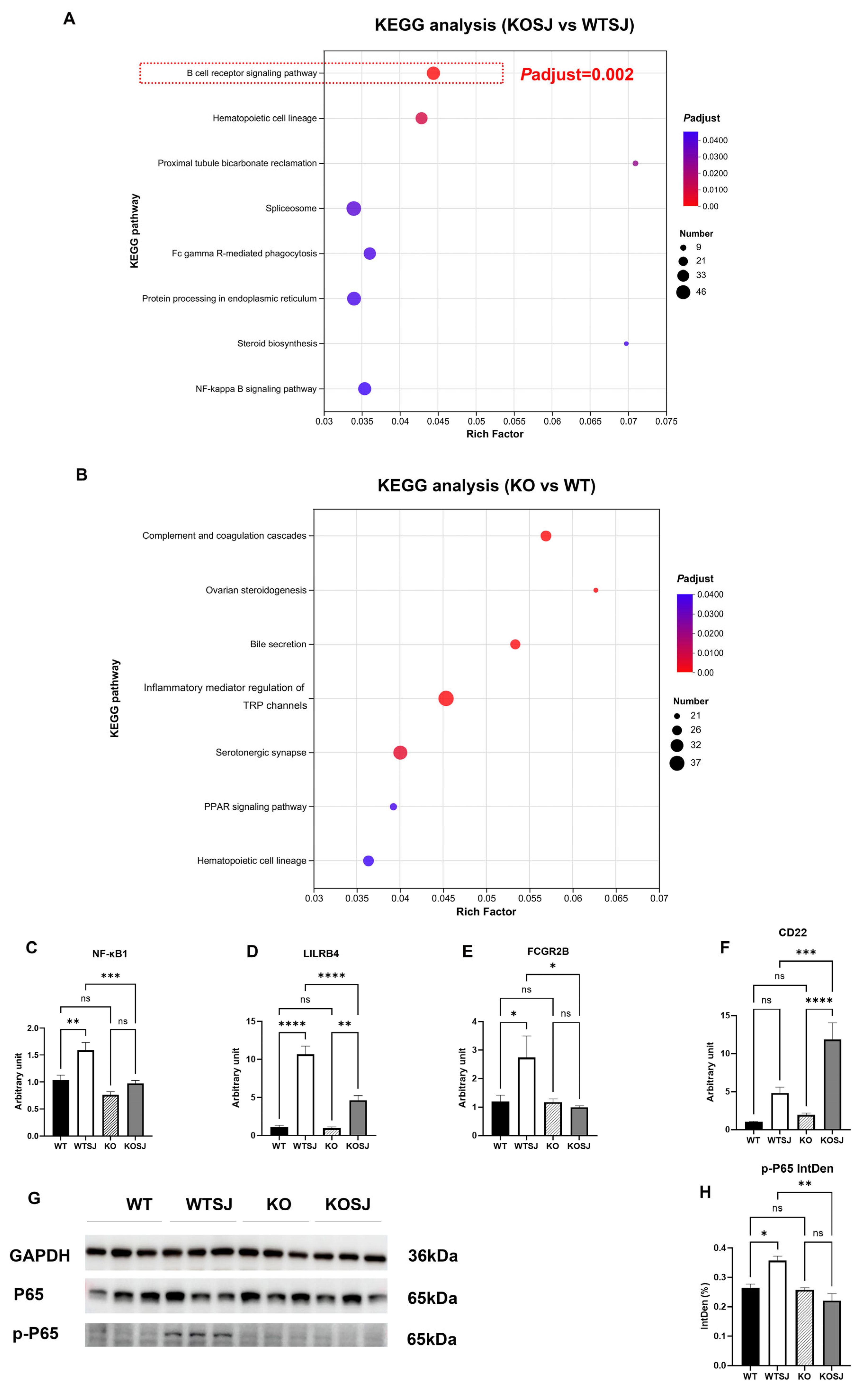
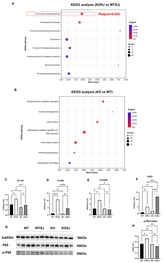
3.2. Conditional PKCλ/ι Knockout Modulates B-Cell Functional Gene Expression in the BCR Signaling Pathway in S. japonicum-Infected Mice
3.3. Conditional PKCλ/ι Knockout Impairs B-Cell Function
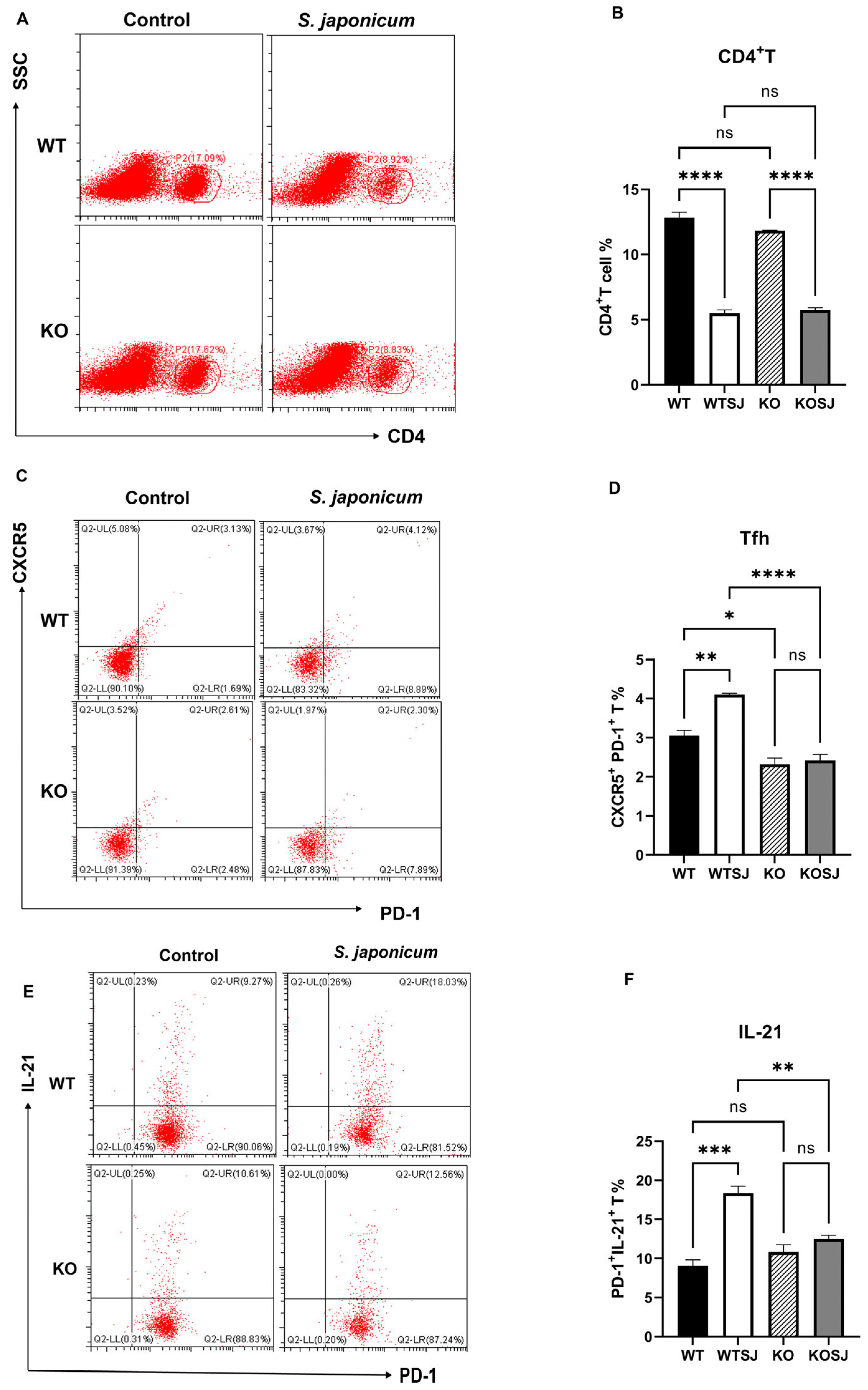
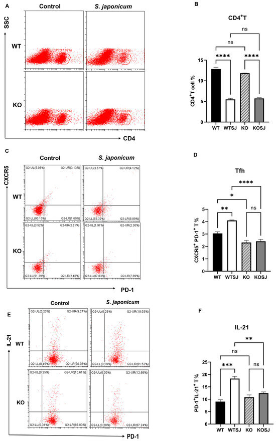
3.4. Conditional PKCλ/ι Knockout Downregulates Tfh Cell Differentiation in the Spleen and IL-21 Expression in S. japonicum-Infected Mice
3.5. Conditional PKCλ/ι Knockout Enhances Tfr Cell Differentiation Post-S. japonicum Infection
3.6. Conditional PKCλ/ι Knockdown Suppresses Hepatic Expression of Tfh Cell Differentiation-Associated Factors
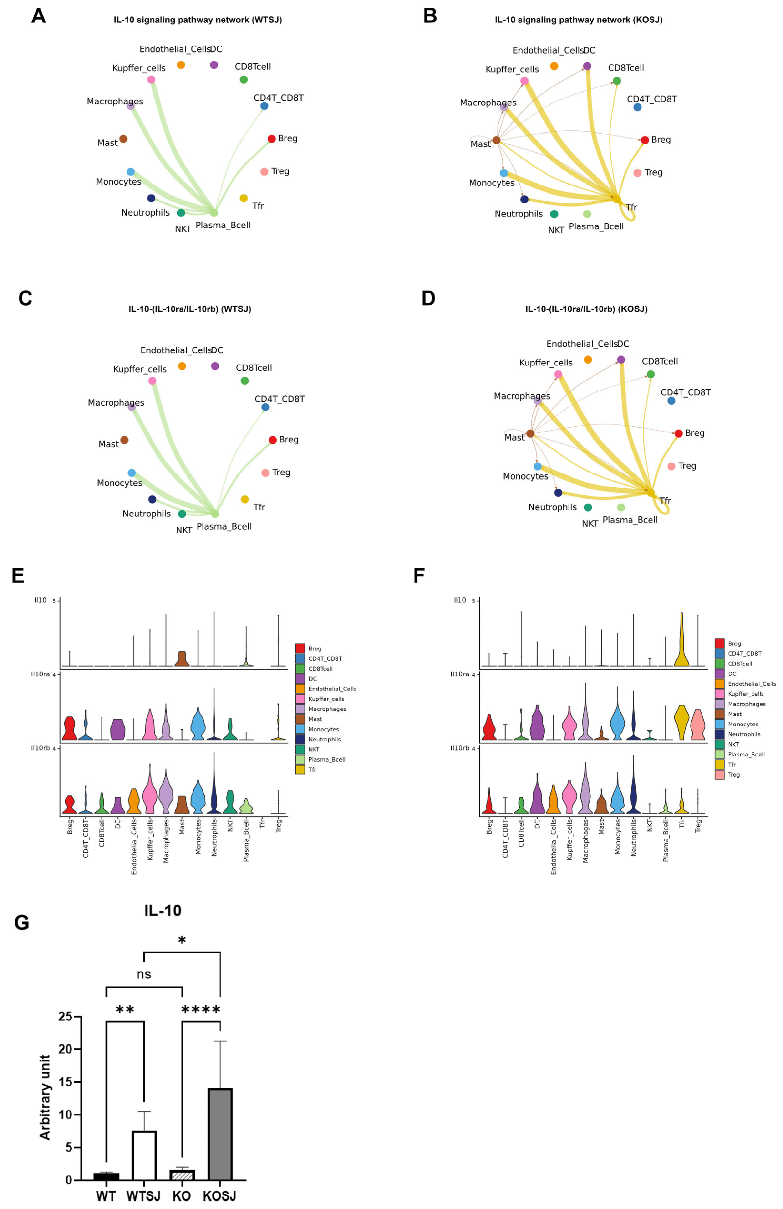
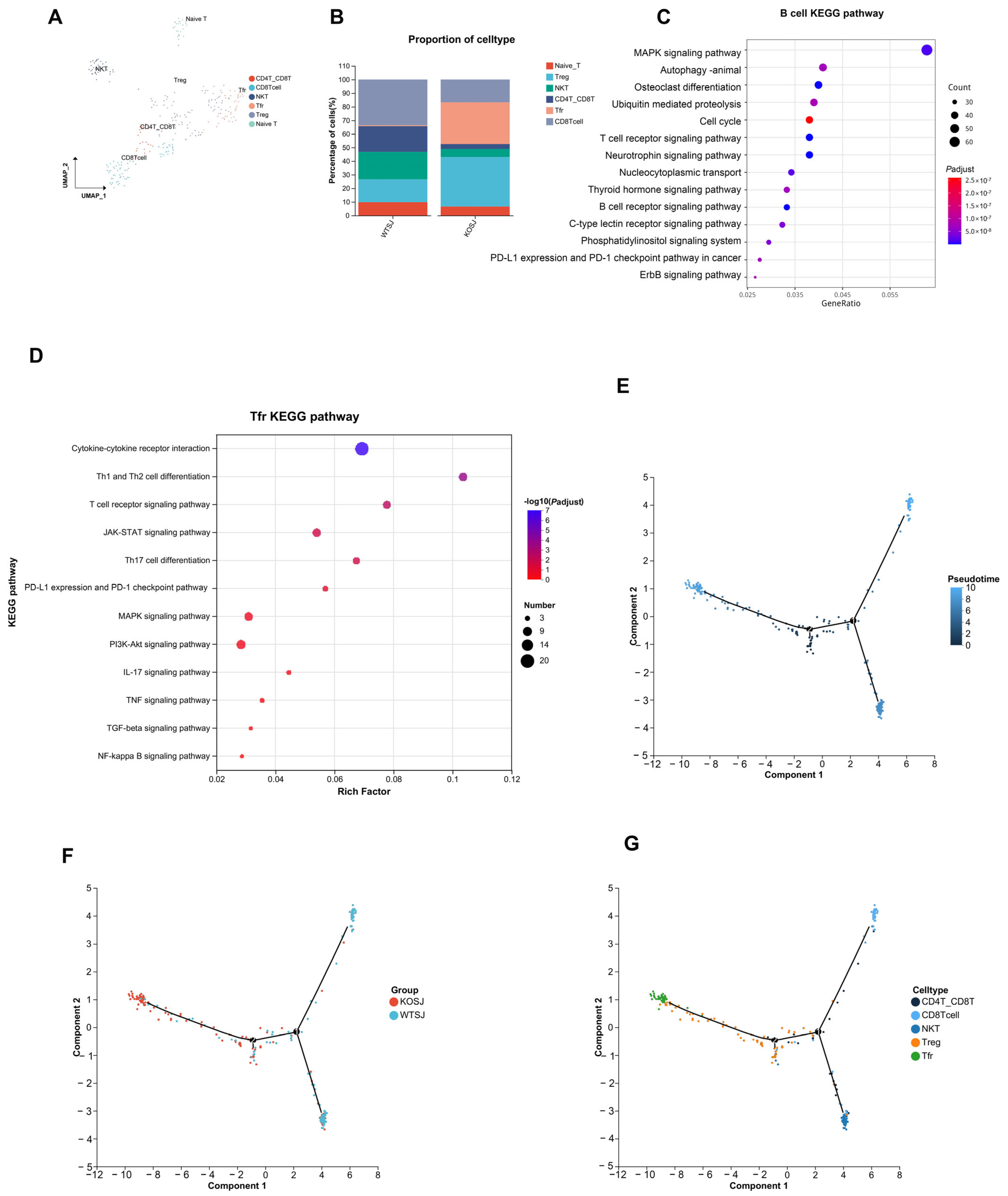
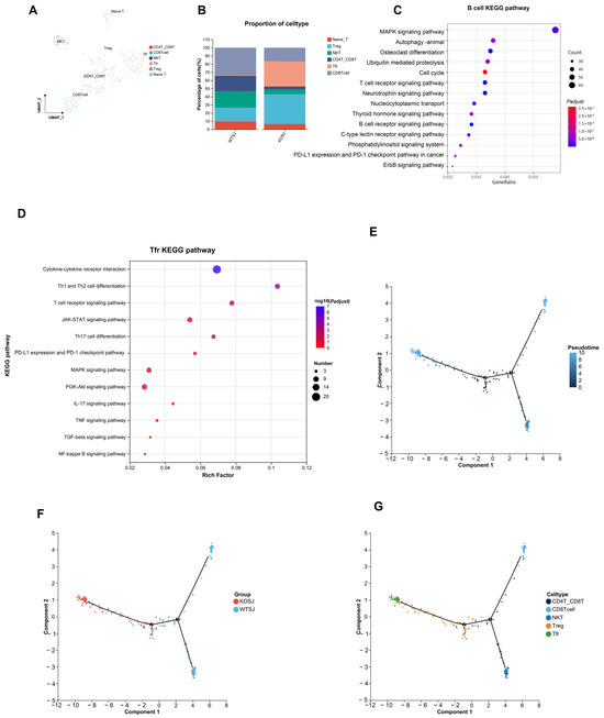
3.7. Single-Cell Sequencing Reveals the Mechanism by Which Conditional PKCλ/ι Gene Deletion Alleviates Hepatic Fibrosis
3.7.1. PKCλ/ι Gene Deletion Alters the Composition of Immune Cell Types in the Liver
3.7.2. PKCλ/ι Gene Deletion Increases the Tfr Cell Subpopulation in the Liver
3.7.3. PKCλ/ι Deletion Enhances Tfr-Breg Cell Interactions
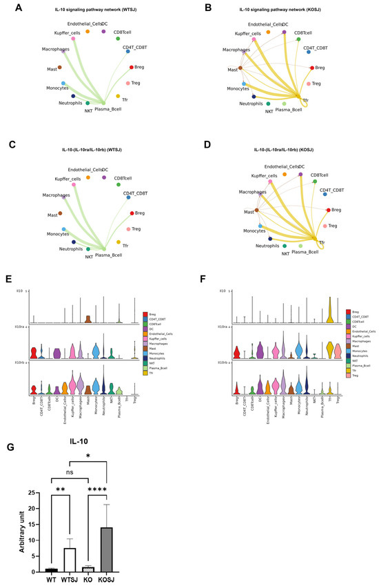
3.7.4. PKCλ/ι Deletion Potentiates IL-10 Signaling Pathway
4. Discussion
5. Conclusions
Supplementary Materials
Author Contributions
Funding
Institutional Review Board Statement
Informed Consent Statement
Data Availability Statement
Acknowledgments
Conflicts of Interest
Abbreviations
| Tfr | follicular regulatory T |
| Breg | regulatory B |
| BCR | B-cell receptor |
| aPKC | atypical protein kinase C |
| SPF | specific pathogen-free |
| Tfh | T follicular helper |
| S. japonicum | Schistosoma japonicum |
| RT-PCR | Real-time fluorescence quantitative polymerase chain reaction |
| PKC | Protein kinase C |
| WT | Wild-type |
| WTSJ | WT group mice infected with S. japonicum |
| KO | Knockout |
| KOSJ | KO group mice infected with S. japonicum |
| PMA | Phorbol 12-myristate 13-acetate |
References
- Lo, N.C.; Bezerra, F.S.M.; Colley, D.G.; Fleming, F.M.; Homeida, M.; Kabatereine, N.; Kabole, F.M.; King, C.H.; Mafe, M.A.; Midzi, N.; et al. Review of 2022 WHO guidelines on the control and elimination of schistosomiasis. Lancet Infect Dis 2022, 22, e327–e335. [Google Scholar] [CrossRef]
- Qiu, S.; Fan, X.; Yang, Y.; Dong, P.; Zhou, W.; Xu, Y.; Zhou, Y.; Guo, F.; Zheng, Y.; Yang, J.Q. Schistosoma japonicum infection downregulates house dust mite-induced allergic airway inflammation in mice. PLoS ONE 2017, 12, e0179565. [Google Scholar] [CrossRef]
- Schwartz, C.; Fallon, P.G. Schistosoma “Eggs-Iting” the Host: Granuloma Formation and Egg Excretion. Front. Immunol. 2018, 9, 2492. [Google Scholar] [CrossRef] [PubMed]
- McManus, D.P.; Dunne, D.W.; Sacko, M.; Utzinger, J.; Vennervald, B.J.; Zhou, X.N. Schistosomiasis. Nat. Rev. Dis. Primers 2018, 4, 13. [Google Scholar] [CrossRef] [PubMed]
- Wilson, M.S.; Mentink-Kane, M.M.; Pesce, J.T.; Ramalingam, T.R.; Thompson, R.; Wynn, T.A. Immunopathology of schistosomiasis. Immunol. Cell Biol. 2007, 85, 148–154. [Google Scholar] [CrossRef] [PubMed]
- Davies, S.J.; Grogan, J.L.; Blank, R.B.; Lim, K.C.; Locksley, R.M.; McKerrow, J.H. Modulation of blood fluke development in the liver by hepatic CD4+ lymphocytes. Science 2001, 294, 1358–1361. [Google Scholar] [CrossRef]
- Zheng, B.; Zhang, J.; Chen, H.; Nie, H.; Miller, H.; Gong, Q.; Liu, C. T Lymphocyte-Mediated Liver Immunopathology of Schistosomiasis. Front. Immunol. 2020, 11, 61. [Google Scholar] [CrossRef]
- Hiatt, R.A.; Sotomayor, Z.R.; Sanchez, G.; Zambrana, M.; Knight, W.B. Factors in the pathogenesis of acute schistosomiasis mansoni. J. Infect. Dis. 1979, 139, 659–666. [Google Scholar] [CrossRef]
- Carson, J.P.; Gobert, G.N. Modulation of the Host Immune Response by Schistosome Egg-Secreted Proteins Is a Critical Avenue of Host-Parasite Communication. Pathogens 2021, 10, 863. [Google Scholar] [CrossRef]
- Fallon, P.G.; Richardson, E.J.; McKenzie, G.J.; McKenzie, A.N. Schistosome infection of transgenic mice defines distinct and contrasting pathogenic roles for IL-4 and IL-13: IL-13 is a profibrotic agent. J. Immunol. 2000, 164, 2585–2591. [Google Scholar] [CrossRef]
- Ren, J.; Zhuo, Y.; He, F.; Lv, L.; Xing, M.; Guo, Y.; Zhang, Y.; Liu, J.; Li, Y.; Bai, T.; et al. Longitudinal Immune Profiling Highlights CD4+ T Cell Exhaustion Correlated with Liver Fibrosis in Schistosoma japonicum Infection. J. Immunol. 2023, 210, 82–95. [Google Scholar] [CrossRef]
- Xiao, J.; Guan, F.; Sun, L.; Zhang, Y.; Zhang, X.; Lu, S.; Liu, W. B cells induced by Schistosoma japonicum infection display diverse regulatory phenotypes and modulate CD4(+) T cell response. Parasit. Vectors 2020, 13, 147. [Google Scholar] [CrossRef]
- Jankovic, D.; Cheever, A.W.; Kullberg, M.C.; Wynn, T.A.; Yap, G.; Caspar, P.; Lewis, F.A.; Clynes, R.; Ravetch, J.V.; Sher, A. CD4+ T cell-mediated granulomatous pathology in schistosomiasis is downregulated by a B cell-dependent mechanism requiring Fc receptor signaling. J. Exp. Med. 1998, 187, 619–629. [Google Scholar] [CrossRef]
- Ji, F.; Liu, Z.; Cao, J.; Li, N.; Liu, Z.; Zuo, J.; Chen, Y.; Wang, X.; Sun, J. B cell response is required for granuloma formation in the early infection of Schistosoma japonicum. PLoS ONE 2008, 3, e1724. [Google Scholar] [CrossRef] [PubMed]
- Harris, N.; Gause, W.C. To B or not to B: B cells and the Th2-type immune response to helminths. Trends Immunol. 2011, 32, 80–88. [Google Scholar] [CrossRef] [PubMed]
- Linton, P.J.; Bautista, B.; Biederman, E.; Bradley, E.S.; Harbertson, J.; Kondrack, R.M.; Padrick, R.C.; Bradley, L.M. Costimulation via OX40L expressed by B cells is sufficient to determine the extent of primary CD4 cell expansion and Th2 cytokine secretion in vivo. J. Exp. Med. 2003, 197, 875–883. [Google Scholar] [CrossRef]
- Lundy, S.K.; Boros, D.L. Fas ligand-expressing B-1a lymphocytes mediate CD4(+)-T-cell apoptosis during schistosomal infection: Induction by interleukin 4 (IL-4) and IL-10. Infect. Immun. 2002, 70, 812–819. [Google Scholar] [CrossRef] [PubMed]
- Mangan, N.E.; Fallon, R.E.; Smith, P.; van Rooijen, N.; McKenzie, A.N.; Fallon, P.G. Helminth infection protects mice from anaphylaxis via IL-10-producing B cells. J. Immunol. 2004, 173, 6346–6356. [Google Scholar] [CrossRef]
- Lee, S.K.; Rigby, R.J.; Zotos, D.; Tsai, L.M.; Kawamoto, S.; Marshall, J.L.; Ramiscal, R.R.; Chan, T.D.; Gatto, D.; Brink, R.; et al. B cell priming for extrafollicular antibody responses requires Bcl-6 expression by T cells. J. Exp. Med. 2011, 208, 1377–1388. [Google Scholar] [CrossRef]
- Weinstein, J.S.; Herman, E.I.; Lainez, B.; Licona-Limón, P.; Esplugues, E.; Flavell, R.; Craft, J. TFH cells progressively differentiate to regulate the germinal center response. Nat. Immunol. 2016, 17, 1197–1205. [Google Scholar] [CrossRef]
- Harris, D.P.; Haynes, L.; Sayles, P.C.; Duso, D.K.; Eaton, S.M.; Lepak, N.M.; Johnson, L.L.; Swain, S.L.; Lund, F.E. Reciprocal regulation of polarized cytokine production by effector B and T cells. Nat. Immunol. 2000, 1, 475–482. [Google Scholar] [CrossRef] [PubMed]
- Choi, Y.S.; Kageyama, R.; Eto, D.; Escobar, T.C.; Johnston, R.J.; Monticelli, L.; Lao, C.; Crotty, S. ICOS receptor instructs T follicular helper cell versus effector cell differentiation via induction of the transcriptional repressor Bcl6. Immunity 2011, 34, 932–946. [Google Scholar] [CrossRef] [PubMed]
- Liu, D.; Xu, H.; Shih, C.; Wan, Z.; Ma, X.; Ma, W.; Luo, D.; Qi, H. T-B-cell entanglement and ICOSL-driven feed-forward regulation of germinal centre reaction. Nature 2015, 517, 214–218. [Google Scholar] [CrossRef] [PubMed]
- Chen, X.; Yang, X.; Li, Y.; Zhu, J.; Zhou, S.; Xu, Z.; He, L.; Xue, X.; Zhang, W.; Dong, X.; et al. Follicular helper T cells promote liver pathology in mice during Schistosoma japonicum infection. PLoS Pathog. 2014, 10, e1004097. [Google Scholar] [CrossRef]
- Linterman, M.A.; Liston, A.; Vinuesa, C.G. T-follicular helper cell differentiation and the co-option of this pathway by non-helper cells. Immunol. Rev. 2012, 247, 143–159. [Google Scholar] [CrossRef]
- Deaglio, S.; Dwyer, K.M.; Gao, W.; Friedman, D.; Usheva, A.; Erat, A.; Chen, J.F.; Enjyoji, K.; Linden, J.; Oukka, M.; et al. Adenosine generation catalyzed by CD39 and CD73 expressed on regulatory T cells mediates immune suppression. J. Exp. Med. 2007, 204, 1257–1265. [Google Scholar] [CrossRef]
- Sage, P.T.; Francisco, L.M.; Carman, C.V.; Sharpe, A.H. The receptor PD-1 controls follicular regulatory T cells in the lymph nodes and blood. Nat. Immunol. 2013, 14, 152–161. [Google Scholar] [CrossRef]
- Ding, T.; Su, R.; Wu, R.; Xue, H.; Wang, Y.; Su, R.; Gao, C.; Li, X.; Wang, C. Frontiers of Autoantibodies in Autoimmune Disorders: Crosstalk Between Tfh/Tfr and Regulatory B Cells. Front. Immunol. 2021, 12, 641013. [Google Scholar] [CrossRef]
- He, S.; Li, Q.; Huang, Q.; Cheng, J. Targeting Protein Kinase C for Cancer Therapy. Cancer 2022, 14, 1104. [Google Scholar] [CrossRef]
- Moscat, J.; Rennert, P.; Diaz-Meco, M.T. PKCzeta at the crossroad of NF-kappaB and Jak1/Stat6 signaling pathways. Cell Death Differ. 2006, 13, 702–711. [Google Scholar] [CrossRef]
- Sipka, S.; Bíró, T.; Czifra, G.; Griger, Z.; Gergely, P.; Brugós, B.; Tarr, T. The role of protein kinase C isoenzymes in the pathogenesis of human autoimmune diseases. Clin. Immunol. 2022, 241, 109071. [Google Scholar] [CrossRef]
- Akimoto, K.; Takahashi, R.; Moriya, S.; Nishioka, N.; Takayanagi, J.; Kimura, K.; Fukui, Y.; Osada, S.; Mizuno, K.; Hirai, S.; et al. EGF or PDGF receptors activate atypical PKClambda through phosphatidylinositol 3-kinase. Embo J. 1996, 15, 788–798. [Google Scholar] [CrossRef]
- Suzuki, A.; Akimoto, K.; Ohno, S. Protein kinase C lambda/iota (PKClambda/iota): A PKC isotype essential for the development of multicellular organisms. J. Biochem. 2003, 133, 9–16. [Google Scholar] [CrossRef] [PubMed]
- Yang, J.Q.; Leitges, M.; Duran, A.; Diaz-Meco, M.T.; Moscat, J. Loss of PKC lambda/iota impairs Th2 establishment and allergic airway inflammation in vivo. Proc. Natl. Acad. Sci. USA 2009, 106, 1099–1104. [Google Scholar] [CrossRef] [PubMed]
- Yang, Y.; Dong, P.; Zhao, J.; Zhou, W.; Zhou, Y.; Xu, Y.; Mei, C.; Guo, F.; Zheng, Y.; Yang, J.Q. PKClambda/iota regulates Th17 differentiation and house dust mite-induced allergic airway inflammation. Biochim. Biophys. Acta Mol. Basis Dis. 2018, 1864, 934–941. [Google Scholar] [CrossRef] [PubMed]
- Wang, Y.; Lin, C.; Cao, Y.; Duan, Z.; Guan, Z.; Xu, J.; Zhu, X.Q.; Xia, C. Up-regulation of Interleukin-21 Contributes to Liver Pathology of Schistosomiasis by Driving GC Immune Responses and Activating HSCs in Mice. Sci. Rep. 2017, 7, 16682. [Google Scholar] [CrossRef]
- Crotty, S. T follicular helper cell differentiation, function, and roles in disease. Immunity 2014, 41, 529–542. [Google Scholar] [CrossRef]
- GB19489-2008; Laboratories - General requirements for biosafety. The State Administration for Quality Supervision, Inspection and Quarantine of the People's Republic of China and the China National Standardization Administration Committee: Beijing, China, 2008.
- Zhu, Y.; Hua, W.; Xu, M.; He, W.; Wang, X.; Dai, Y.; Zhao, S.; Tang, J.; Wang, S.; Lu, S. A novel immunodiagnostic assay to detect serum antibody response against selected soluble egg antigen fractions from Schistosoma japonicum. PLoS ONE 2012, 7, e44032. [Google Scholar] [CrossRef]
- Ruifrok, A.C.; Johnston, D.A. Quantification of histochemical staining by color deconvolution. Anal. Quant. Cytol. Histol. 2001, 23, 291–299. [Google Scholar]
- Schindelin, J.; Arganda-Carreras, I.; Frise, E.; Kaynig, V.; Longair, M.; Pietzsch, T.; Preibisch, S.; Rueden, C.; Saalfeld, S.; Schmid, B.; et al. Fiji: An open-source platform for biological-image analysis. Nat. Methods 2012, 9, 676–682. [Google Scholar] [CrossRef]
- Tan, K.; Deng, J.; Liu, Y.; Zhang, Y.; Xiong, Y.; Yuan, S.; Liu, J.; Chen, Z.; Liu, Y.; Cao, W. Yiqi Juanshen decoction alleviates renal interstitial fibrosis by targeting the LOXL2/PI3K/AKT pathway to suppress EMT and inflammation. Sci. Rep. 2025, 15, 4248. [Google Scholar] [CrossRef]
- Vallabhapurapu, S.; Karin, M. Regulation and function of NF-kappaB transcription factors in the immune system. Annu. Rev. Immunol. 2009, 27, 693–733. [Google Scholar] [CrossRef]
- Sharma, N.; Atolagbe, O.T.; Ge, Z.; Allison, J.P. LILRB4 suppresses immunity in solid tumors and is a potential target for immunotherapy. J. Exp. Med. 2021, 218, e20201811. [Google Scholar] [CrossRef]
- Nimmerjahn, F.; Ravetch, J.V. Fcgamma receptors as regulators of immune responses. Nat. Rev. Immunol. 2008, 8, 34–47. [Google Scholar] [CrossRef]
- Otipoby, K.L.; Draves, K.E.; Clark, E.A. CD22 regulates B cell receptor-mediated signals via two domains that independently recruit Grb2 and SHP-1. J. Biol. Chem. 2001, 276, 44315–44322. [Google Scholar] [CrossRef]
- Yu, Y.; Deng, W.; Lei, J. Interleukin-33 promotes Th2 immune responses in infected mice with Schistosoma japonicum. Parasitol. Res. 2015, 114, 2911–2918. [Google Scholar] [CrossRef]
- Mei, C.; Yang, Y.; Dong, P.; Song, L.; Zhou, Y.; Xu, Y.; Yu, C. Deficiency of PKClambda/iota alleviates the liver pathologic impairment of Schistosoma japonicum infection by thwarting Th2 response. Parasit. Vectors 2022, 15, 154. [Google Scholar] [CrossRef] [PubMed]
- Ferru, I.; Roye, O.; Delacre, M.; Auriault, C.; Wolowczuk, I. Infection of B-cell-deficient mice by the parasite Schistosoma mansoni: Demonstration of the participation of B cells in granuloma modulation. Scand. J. Immunol. 1998, 48, 233–240. [Google Scholar] [CrossRef] [PubMed]
- Yong, L.; Tang, Y.; Ren, C.; Liu, M.; Shen, J.; Hou, X. B1 cells protect against Schistosoma japonicum-induced liver inflammation and fibrosis by controlling monocyte infiltration. PLoS Negl. Trop. Dis. 2019, 13, e0007474. [Google Scholar] [CrossRef] [PubMed]
- Wang, L.; Zhu, Z.; Liao, Y.; Zhang, L.; Yu, Z.; Yang, R.; Wu, J.; Wu, Z.; Sun, X. Host liver-derived extracellular vesicles deliver miR-142a-3p induces neutrophil extracellular traps via targeting WASL to block the development of Schistosoma japonicum. Mol. Ther. 2022, 30, 2092–2107. [Google Scholar] [CrossRef]
- Haeberlein, S.; Obieglo, K.; Ozir-Fazalalikhan, A.; Chaye, M.A.M.; Veninga, H.; van der Vlugt, L.; Voskamp, A.; Boon, L.; den Haan, J.M.M.; Westerhof, L.B.; et al. Schistosome egg antigens, including the glycoprotein IPSE/alpha-1, trigger the development of regulatory B cells. PLoS Pathog. 2017, 13, e1006539. [Google Scholar] [CrossRef] [PubMed]
- Johnston, R.J.; Choi, Y.S.; Diamond, J.A.; Yang, J.A.; Crotty, S. STAT5 is a potent negative regulator of TFH cell differentiation. J. Exp. Med. 2012, 209, 243–250. [Google Scholar] [CrossRef] [PubMed]
- Baumjohann, D.; Okada, T.; Ansel, K.M. Cutting Edge: Distinct waves of BCL6 expression during T follicular helper cell development. J. Immunol. 2011, 187, 2089–2092. [Google Scholar] [CrossRef] [PubMed]
- Choi, Y.S.; Yang, J.A.; Yusuf, I.; Johnston, R.J.; Greenbaum, J.; Peters, B.; Crotty, S. Bcl6 expressing follicular helper CD4 T cells are fate committed early and have the capacity to form memory. J. Immunol. 2013, 190, 4014–4026. [Google Scholar] [CrossRef]
- Johnston, R.J.; Poholek, A.C.; DiToro, D.; Yusuf, I.; Eto, D.; Barnett, B.; Dent, A.L.; Craft, J.; Crotty, S. Bcl6 and Blimp-1 are reciprocal and antagonistic regulators of T follicular helper cell differentiation. Science 2009, 325, 1006–1010. [Google Scholar] [CrossRef]
- Karnowski, A.; Chevrier, S.; Belz, G.T.; Mount, A.; Emslie, D.; D'Costa, K.; Tarlinton, D.M.; Kallies, A.; Corcoran, L.M. B and T cells collaborate in antiviral responses via IL-6, IL-21, and transcriptional activator and coactivator, Oct2 and OBF-1. J. Exp. Med. 2012, 209, 2049–2064. [Google Scholar] [CrossRef]
- Vinuesa, C.G.; Linterman, M.A.; Yu, D.; MacLennan, I.C. Follicular Helper T Cells. Annu. Rev. Immunol. 2016, 34, 335–368. [Google Scholar] [CrossRef]
- Jandl, C.; Liu, S.M.; Cañete, P.F.; Warren, J.; Hughes, W.E.; Vogelzang, A.; Webster, K.; Craig, M.E.; Uzel, G.; Dent, A.; et al. IL-21 restricts T follicular regulatory T cell proliferation through Bcl-6 mediated inhibition of responsiveness to IL-2. Nat. Commun. 2017, 8, 14647. [Google Scholar] [CrossRef]
- Gonzalez-Figueroa, P.; Roco, J.A.; Papa, I.; Nunez Villacis, L.; Stanley, M.; Linterman, M.A.; Dent, A.; Canete, P.F.; Vinuesa, C.G. Follicular regulatory T cells produce neuritin to regulate B cells. Cell 2021, 184, 1775–1789. [Google Scholar] [CrossRef]
- Crotty, S. T Follicular Helper Cell Biology: A Decade of Discovery and Diseases. Immunity 2019, 50, 1132–1148. [Google Scholar] [CrossRef]
- Glatman Zaretsky, A.; Taylor, J.J.; King, I.L.; Marshall, F.A.; Mohrs, M.; Pearce, E.J. T follicular helper cells differentiate from Th2 cells in response to helminth antigens. J. Exp. Med. 2009, 206, 991–999. [Google Scholar] [CrossRef]
- Sage, P.T.; Alvarez, D.; Godec, J.; von Andrian, U.H.; Sharpe, A.H. Circulating T follicular regulatory and helper cells have memory-like properties. J. Clin. Investig. 2014, 124, 5191–5204. [Google Scholar] [CrossRef]
- Crotty, S.; Johnston, R.J.; Schoenberger, S.P. Effectors and memories: Bcl-6 and Blimp-1 in T and B lymphocyte differentiation. Nat. Immunol. 2010, 11, 114–120. [Google Scholar] [CrossRef]
- Shen, E.; Rabe, H.; Luo, L.; Wang, L.; Wang, Q.; Yin, J.; Yang, X.; Liu, W.; Sido, J.M.; Nakagawa, H.; et al. Control of Germinal Center Localization and Lineage Stability of Follicular Regulatory T Cells by the Blimp1 Transcription Factor. Cell Rep. 2020, 31, 107575. [Google Scholar] [CrossRef] [PubMed]
- Chuah, C.; Jones, M.K.; Burke, M.L.; Owen, H.C.; Anthony, B.J.; McManus, D.P.; Ramm, G.A.; Gobert, G.N. Spatial and temporal transcriptomics of Schistosoma japonicum-induced hepatic granuloma formation reveals novel roles for neutrophils. J. Leukoc. Biol. 2013, 94, 353–365. [Google Scholar] [CrossRef] [PubMed]
- Qi, Z.; Lan, C.; Xiaofang, J.; Juanjuan, T.; Cheng, F.; Ting, H.; Erxia, S.; Zi, L. Inhibition of COX-2 ameliorates murine liver schistosomiasis japonica through splenic cellular immunoregulation. Parasit. Vectors 2022, 15, 144. [Google Scholar] [CrossRef] [PubMed]
- Shi, W.; Wei, Z.Y.; Elsheikha, H.M.; Zhang, F.K.; Sheng, Z.A.; Lu, K.J.; Wang, D.Y.; Huang, W.Y.; Zhu, X.Q. Dynamic expression of cytokine and transcription factor genes during experimental Fasciola gigantica infection in buffaloes. Parasit. Vectors 2017, 10, 602. [Google Scholar] [CrossRef]
- Liu, Y.; Cheng, L.S.; Wu, S.D.; Wang, S.Q.; Li, L.; She, W.M.; Li, J.; Wang, J.Y.; Jiang, W. IL-10-producing regulatory B-cells suppressed effector T-cells but enhanced regulatory T-cells in chronic HBV infection. Clin. Sci. 2016, 130, 907–919. [Google Scholar] [CrossRef]
- Chuah, C.; Jones, M.K.; Burke, M.L.; McManus, D.P.; Owen, H.C.; Gobert, G.N. Defining a pro-inflammatory neutrophil phenotype in response to schistosome eggs. Cell Microbiol. 2014, 16, 1666–1677. [Google Scholar] [CrossRef]
- Tedder, T.F.; Matsushita, T. Regulatory B cells that produce IL-10: A breath of fresh air in allergic airway disease. J. Allergy Clin. Immunol. 2011, 125, 1125–1127. [Google Scholar] [CrossRef]
- Chaye, M.A.M.; Gasan, T.A.; Ozir-Fazalalikhan, A.; Scheenstra, M.R.; Zawistowska-Deniziak, A.; van Hengel, O.R.J.; Gentenaar, M.; Manurung, M.D.; Harvey, M.R.; Codee, J.D.C.; et al. Schistosoma mansoni egg-derived thioredoxin and Sm14 drive the development of IL-10 producing regulatory B cells. PLoS Negl. Trop. Dis. 2023, 17, e0011344. [Google Scholar] [CrossRef]
- Rosser, E.C.; Mauri, C. Regulatory B cells: Origin, phenotype, and function. Immunity 2015, 42, 607–612. [Google Scholar] [CrossRef]
- Kosaka, S.; Tamauchi, H.; Terashima, M.; Maruyama, H.; Habu, S.; Kitasato, H. IL-10 controls Th2-type cytokine production and eosinophil infiltration in a mouse model of allergic airway inflammation. Immunobiology 2011, 216, 811–820. [Google Scholar] [CrossRef]
- Lewkowicz, N.; Mycko, M.P.; Przygodzka, P.; Cwiklinska, H.; Cichalewska, M.; Matysiak, M.; Selmaj, K.; Lewkowicz, P. Induction of human IL-10-producing neutrophils by LPS-stimulated Treg cells and IL-10. Mucosal Immunol. 2016, 9, 364–378. [Google Scholar] [CrossRef]











| Genes | Sequence (5′-3′) |
|---|---|
| 18S | Forward: TGCACCACCAACTGCTTAGC |
| Reverse: GTGGTCATGAGCCCTTCCA | |
| CXCR5 | Forward: ACTCCTTACCACAGTGCACCTT |
| Reverse: GGAAACGGGAGGTGAACCA | |
| IL-21 | Forward: GGAGACTCAGTTCTGGTGGC |
| Reverse: GAGCGTCTATAGTGTCCGGC | |
| ICOS | Forward: ACCAAGGGAAGCGGAAATG |
| Reverse: GGAGCTGTCTGGGTTGTTTAG | |
| Bcl-6 | Forward: AAAGGCCGGACACCAGTTTT |
| Reverse: TCACGGGGAGGTTTAAGTGC | |
| NF-κB1 | Forward: TCCACTGTCTGCCTCTCTCGTC |
| Reverse: GCCTTCAATAGGTCCTTCCTGC | |
| CD22 | Forward: CCACTCCTCAGGCCAGAAACT |
| Reverse: TGCCGATGGTCTCTGGACTG | |
| FCGR2B | Forward: GCCTGTCACCATCACTGTCCAAGGGCCCAA |
| Reverse: AATGTGGTTCTGGTAATCATGCTCTGTTTCTTC | |
| LILRB4 | Forward: ATGGGCACAAAAAGAAGGCTAA |
| Reverse: GGCATAGGTTACATCCTGGGTC | |
| Blimp-1 | Forward: GAAGGGAACACGCTTTGGAC |
| Reverse: GATTCACGTAGCGCATCCAG |
Disclaimer/Publisher’s Note: The statements, opinions and data contained in all publications are solely those of the individual author(s) and contributor(s) and not of MDPI and/or the editor(s). MDPI and/or the editor(s) disclaim responsibility for any injury to people or property resulting from any ideas, methods, instructions or products referred to in the content. |
© 2025 by the authors. Licensee MDPI, Basel, Switzerland. This article is an open access article distributed under the terms and conditions of the Creative Commons Attribution (CC BY) license (https://creativecommons.org/licenses/by/4.0/).
Share and Cite
Mei, C.; Yang, Y.; Dong, P.; Lu, J.; Zhang, X.; Li, J.; Song, L.; Yu, C. Conditional Ablation of PKCλ/ι in CD4+ T Cells Ameliorates Hepatic Fibrosis in Schistosoma japonicum-Infected Mice via T Follicular Helper (Tfh) Cell Suppression Coupled with Increased Follicular Regulatory T (Tfr) and Regulatory B (Breg) Cell Activities. Biomolecules 2025, 15, 1430. https://doi.org/10.3390/biom15101430
Mei C, Yang Y, Dong P, Lu J, Zhang X, Li J, Song L, Yu C. Conditional Ablation of PKCλ/ι in CD4+ T Cells Ameliorates Hepatic Fibrosis in Schistosoma japonicum-Infected Mice via T Follicular Helper (Tfh) Cell Suppression Coupled with Increased Follicular Regulatory T (Tfr) and Regulatory B (Breg) Cell Activities. Biomolecules. 2025; 15(10):1430. https://doi.org/10.3390/biom15101430
Chicago/Turabian StyleMei, Congjin, Yingying Yang, Panpan Dong, Julu Lu, Xinyue Zhang, Jingping Li, Lijun Song, and Chuanxin Yu. 2025. "Conditional Ablation of PKCλ/ι in CD4+ T Cells Ameliorates Hepatic Fibrosis in Schistosoma japonicum-Infected Mice via T Follicular Helper (Tfh) Cell Suppression Coupled with Increased Follicular Regulatory T (Tfr) and Regulatory B (Breg) Cell Activities" Biomolecules 15, no. 10: 1430. https://doi.org/10.3390/biom15101430
APA StyleMei, C., Yang, Y., Dong, P., Lu, J., Zhang, X., Li, J., Song, L., & Yu, C. (2025). Conditional Ablation of PKCλ/ι in CD4+ T Cells Ameliorates Hepatic Fibrosis in Schistosoma japonicum-Infected Mice via T Follicular Helper (Tfh) Cell Suppression Coupled with Increased Follicular Regulatory T (Tfr) and Regulatory B (Breg) Cell Activities. Biomolecules, 15(10), 1430. https://doi.org/10.3390/biom15101430

