Remodeling of Mitochondria–Endoplasmic Reticulum Contact Sites Accompanies LUHMES Differentiation
Abstract
1. Introduction
2. Materials and Methods
2.1. Cell Culture
2.2. Mouse Brain Fractionation
2.3. Library Preparation and mRNA Sequencing
2.4. Analysis of RNA-Seq Data
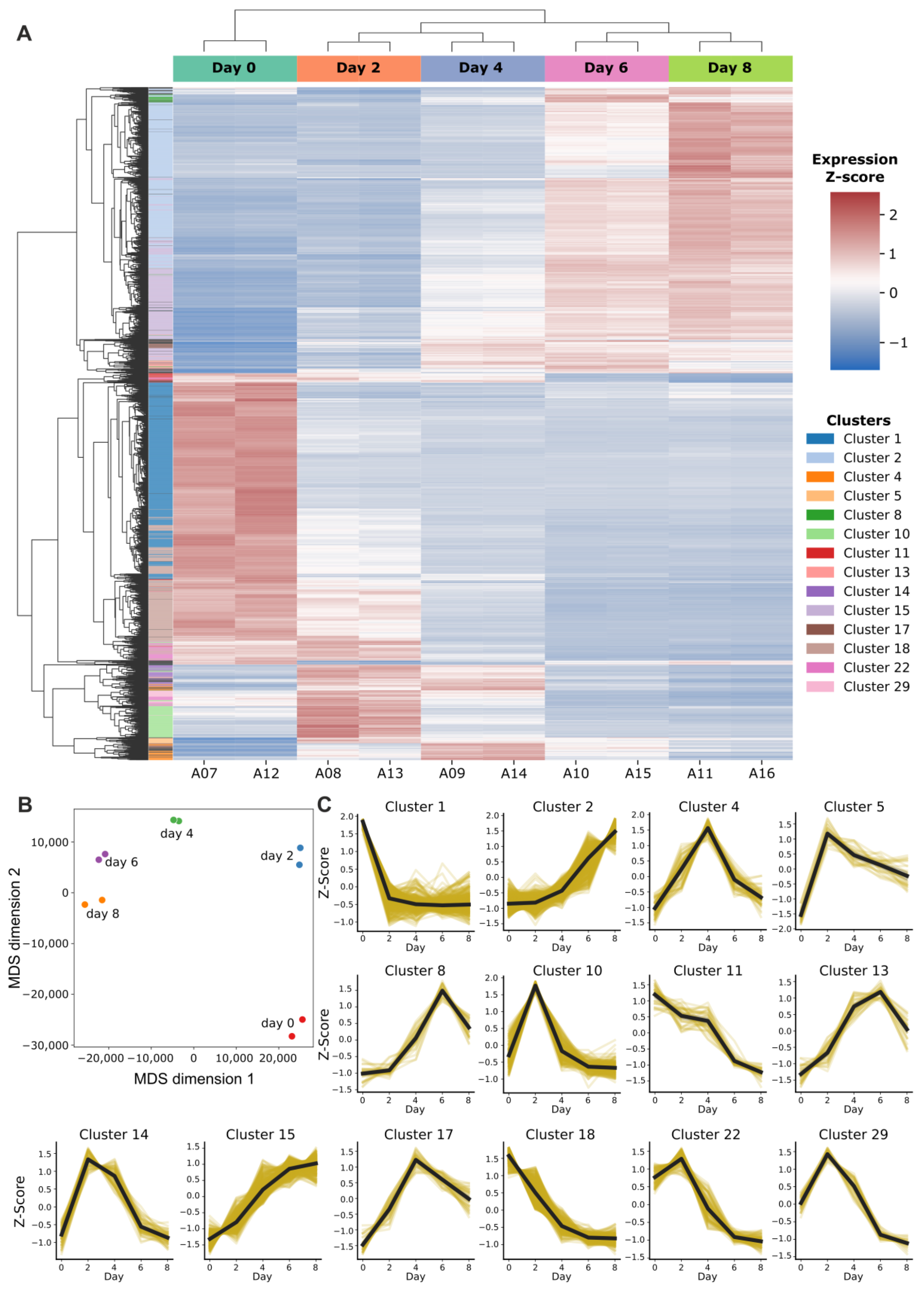
2.5. Expression Pattern Analysis
2.6. Western Blotting
2.7. Transmission Electron Microscopy
2.8. TEM Image Analysis
2.9. Statistical Analysis
3. Results
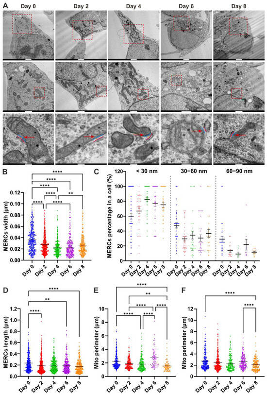
3.1. MERC and Mitochondria Morphology Changes Accompany the Differentiation of LUHMES into Post-Mitotic Dopaminergic Neurons
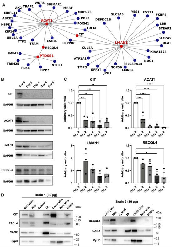
3.2. Genes Associated with Cell Cycle and Mitochondria Dynamics Are Differentially Expressed During Neuronal Differentiation of LUHMES Cells
4. Discussion
5. Conclusions
Supplementary Materials
Author Contributions
Funding
Institutional Review Board Statement
Data Availability Statement
Acknowledgments
Conflicts of Interest
References
- Götz, M.; Huttner, W.B. The Cell Biology of Neurogenesis. Nat. Rev. Mol. Cell Biol. 2005, 6, 777–788. [Google Scholar] [CrossRef] [PubMed]
- Martynoga, B.; Drechsel, D.; Guillemot, F. Molecular Control of Neurogenesis: A View from the Mammalian Cerebral Cortex. Cold Spring Harb. Perspect. Biol. 2012, 4, a008359. [Google Scholar] [CrossRef]
- Choi, H.W.; Kim, J.H.; Chung, M.K.; Hong, Y.J.; Jang, H.S.; Seo, B.J.; Jung, T.H.; Kim, J.S.; Chung, H.M.; Byun, S.J.; et al. Mitochondrial and Metabolic Remodeling during Reprogramming and Differentiation of the Reprogrammed Cells. Stem Cells Dev. 2015, 24, 1366–1373. [Google Scholar] [CrossRef]
- Scholz, D.; Pöltl, D.; Genewsky, A.; Weng, M.; Waldmann, T.; Schildknecht, S.; Leist, M. Rapid, Complete and Large-Scale Generation of Post-Mitotic Neurons from the Human LUHMES Cell Line. J. Neurochem. 2011, 119, 957–971. [Google Scholar] [CrossRef] [PubMed]
- Shyh-Chang, N.; Ng, H.-H. The Metabolic Programming of Stem Cells. Genes Dev. 2017, 31, 336–346. [Google Scholar] [CrossRef] [PubMed]
- Agostini, M.; Romeo, F.; Inoue, S.; Niklison-Chirou, M.V.; Elia, A.J.; Dinsdale, D.; Morone, N.; Knight, R.A.; Mak, T.W.; Melino, G. Metabolic Reprogramming during Neuronal Differentiation. Cell Death Differ. 2016, 23, 1502–1514. [Google Scholar] [CrossRef] [PubMed]
- Vander Heiden, M.G.; Cantley, L.C.; Thompson, C.B. Understanding the Warburg Effect: The Metabolic Requirements of Cell Proliferation. Science 2009, 324, 1029–1033. [Google Scholar] [CrossRef]
- Magistretti, P.J.; Allaman, I. A Cellular Perspective on Brain Energy Metabolism and Functional Imaging. Neuron 2015, 86, 883–901. [Google Scholar] [CrossRef]
- Zheng, X.; Boyer, L.; Jin, M.; Mertens, J.; Kim, Y.; Ma, L.; Ma, L.; Hamm, M.; Gage, F.H.; Hunter, T. Metabolic Reprogramming during Neuronal Differentiation from Aerobic Glycolysis to Neuronal Oxidative Phosphorylation. eLife 2016, 5, e13374. [Google Scholar] [CrossRef] [PubMed]
- Agathocleous, M.; Love, N.K.; Randlett, O.; Harris, J.J.; Liu, J.; Murray, A.J.; Harris, W.A. Metabolic Differentiation in the Embryonic Retina. Nat. Cell Biol. 2012, 14, 859–864. [Google Scholar] [CrossRef]
- Khacho, M.; Harris, R.; Slack, R.S. Mitochondria as Central Regulators of Neural Stem Cell Fate and Cognitive Function. Nat. Rev. Neurosci. 2019, 20, 34–48. [Google Scholar] [CrossRef] [PubMed]
- Khacho, M.; Slack, R.S. Mitochondrial Dynamics in the Regulation of Neurogenesis: From Development to the Adult Brain. Dev. Dyn. 2018, 247, 47–53. [Google Scholar] [CrossRef]
- Beckervordersandforth, R.; Ebert, B.; Schäffner, I.; Moss, J.; Fiebig, C.; Shin, J.; Moore, D.L.; Ghosh, L.; Trinchero, M.F.; Stockburger, C.; et al. Role of Mitochondrial Metabolism in the Control of Early Lineage Progression and Aging Phenotypes in Adult Hippocampal Neurogenesis. Neuron 2017, 93, 560–573.e6. [Google Scholar] [CrossRef]
- Iwata, R.; Casimir, P.; Vanderhaeghen, P. Mitochondrial Dynamics in Postmitotic Cells Regulate Neurogenesis. Science 2020, 369, 858–862. [Google Scholar] [CrossRef] [PubMed]
- Giacomello, M.; Pellegrini, L. The Coming of Age of the Mitochondria-ER Contact: A Matter of Thickness. Cell Death Differ. 2016, 23, 1417–1427. [Google Scholar] [CrossRef] [PubMed]
- Kasahara, A.; Cipolat, S.; Chen, Y.; Dorn, G.W.; Scorrano, L. Mitochondrial Fusion Directs Cardiomyocyte Differentiation via Calcineurin and Notch Signaling. Science 2013, 342, 734–737. [Google Scholar] [CrossRef]
- Vianello, C.; Dal Bello, F.; Shin, S.H.; Schiavon, S.; Bean, C.; Magalhães Rebelo, A.P.; Knedlík, T.; Esfahani, E.N.; Costiniti, V.; Lacruz, R.S.; et al. High-Throughput Microscopy Analysis of Mitochondrial Membrane Potential in 2D and 3D Models. Cells 2023, 12, 1089. [Google Scholar] [CrossRef] [PubMed]
- van der Kooij, M.A.; Rojas-Charry, L.; Givehchi, M.; Wolf, C.; Bueno, D.; Arndt, S.; Tenzer, S.; Mattioni, L.; Treccani, G.; Hasch, A.; et al. Chronic Social Stress Disrupts the Intracellular Redistribution of Brain Hexokinase 3 Induced by Shifts in Peripheral Glucose Levels. J. Mol. Med. 2022, 100, 1441–1453. [Google Scholar] [CrossRef]
- Andrews, S. FastQC. Available online: https://www.bioinformatics.babraham.ac.uk/projects/fastqc/ (accessed on 25 August 2024).
- Ewels, P.; Magnusson, M.; Lundin, S.; Käller, M. MultiQC: Summarize Analysis Results for Multiple Tools and Samples in a Single Report. Bioinformatics 2016, 32, 3047–3048. [Google Scholar] [CrossRef]
- Chen, Y.; Chen, L.; Lun, A.T.L.; Baldoni, P.L.; Smyth, G.K. edgeR v4: Powerful Differential Analysis of Sequencing Data with Expanded Functionality and Improved Support for Small Counts and Larger Datasets. bioRxiv 2024. [Google Scholar] [CrossRef]
- Timmons, J.A.; Szkop, K.J.; Gallagher, I.J. Multiple Sources of Bias Confound Functional Enrichment Analysis of Global-Omics Data. Genome Biol. 2015, 16, 186. [Google Scholar] [CrossRef] [PubMed]
- Zhang, T.; Ramakrishnan, R.; Livny, M. BIRCH: An Efficient Data Clustering Method for Very Large Databases. ACM SIGMOD Rec. 1996, 25, 103–114. [Google Scholar] [CrossRef]
- Oughtred, R.; Rust, J.; Chang, C.; Breitkreutz, B.-J.; Stark, C.; Willems, A.; Boucher, L.; Leung, G.; Kolas, N.; Zhang, F.; et al. The BioGRID Database: A Comprehensive Biomedical Resource of Curated Protein, Genetic, and Chemical Interactions. Protein Sci. 2021, 30, 187–200. [Google Scholar] [CrossRef] [PubMed]
- Rath, S.; Sharma, R.; Gupta, R.; Ast, T.; Chan, C.; Durham, T.J.; Goodman, R.P.; Grabarek, Z.; Haas, M.E.; Hung, W.H.W.; et al. MitoCarta3.0: An Updated Mitochondrial Proteome Now with Sub-Organelle Localization and Pathway Annotations. Nucleic Acids Res. 2021, 49, D1541–D1547. [Google Scholar] [CrossRef]
- Larrea, D.; Pera, M.; Gonnelli, A.; Quintana-Cabrera, R.; Akman, H.O.; Guardia-Laguarta, C.; Velasco, K.R.; Area-Gomez, E.; Dal Bello, F.; De Stefani, D.; et al. MFN2 Mutations in Charcot-Marie-Tooth Disease Alter Mitochondria-Associated ER Membrane Function but Do Not Impair Bioenergetics. Hum. Mol. Genet. 2019, 28, 1782–1800. [Google Scholar] [CrossRef]
- Xu, P.; He, H.; Gao, Q.; Zhou, Y.; Wu, Z.; Zhang, X.; Sun, L.; Hu, G.; Guan, Q.; You, Z.; et al. Human Midbrain Dopaminergic Neuronal Differentiation Markers Predict Cell Therapy Outcomes in a Parkinson’s Disease Model. J. Clin. Investig. 2022, 132, e156768. [Google Scholar] [CrossRef] [PubMed]
- Grespi, F.; Vianello, C.; Cagnin, S.; Giacomello, M.; De Mario, A. The Interplay of Microtubules with Mitochondria–ER Contact Sites (MERCs) in Glioblastoma. Biomolecules 2022, 12, 567. [Google Scholar] [CrossRef] [PubMed]
- Choi, C.-Y.; Vo, M.T.; Nicholas, J.; Choi, Y.B. Autophagy-Competent Mitochondrial Translation Elongation Factor TUFM Inhibits Caspase-8-Mediated Apoptosis. Cell Death Differ. 2022, 29, 451–464. [Google Scholar] [CrossRef] [PubMed]
- Mili, S.; Piñol-Roma, S. LRP130, a Pentatricopeptide Motif Protein with a Noncanonical RNA-Binding Domain, Is Bound in Vivo to Mitochondrial and Nuclear RNAs. Mol. Cell. Biol. 2003, 23, 4972–4982. [Google Scholar] [CrossRef]
- Liu, H.; Di Cunto, F.; Imarisio, S.; Reid, L.M. Citron Kinase Is a Cell Cycle-Dependent, Nuclear Protein Required for G2/M Transition of Hepatocytes. J. Biol. Chem. 2003, 278, 2541–2548. [Google Scholar] [CrossRef] [PubMed]
- Ilacqua, N.; Anastasia, I.; Aloshyn, D.; Ghandehari-Alavijeh, R.; Peluso, E.A.; Brearley-Sholto, M.C.; Pellegrini, L.V.; Raimondi, A.; de Aguiar Vallim, T.Q.; Pellegrini, L. Expression of Synj2bp in Mouse Liver Regulates the Extent of wrappER-Mitochondria Contact to Maintain Hepatic Lipid Homeostasis. Biol. Direct 2022, 17, 37. [Google Scholar] [CrossRef]
- Crabtree, A.; Neikirk, K.; Pinette, J.A.; Whiteside, A.; Shao, B.; Bedenbaugh, J.; Vue, Z.; Vang, L.; Le, H.; Demirci, M.; et al. Quantitative Assessment of Morphological Changes in Lipid Droplets and Lipid–Mito Interactions with Aging in Brown Adipose. J. Cell. Physiol. 2024, 239, e31340. [Google Scholar] [CrossRef] [PubMed]
- Zhou, Z.; Torres, M.; Sha, H.; Halbrook, C.J.; Van Den Bergh, F.; Reinert, R.B.; Yamada, T.; Wang, S.; Luo, Y.; Hunter, A.H.; et al. Endoplasmic Reticulum–Associated Degradation Regulates Mitochondrial Dynamics in Brown Adipocytes. Science 2020, 368, 54–60. [Google Scholar] [CrossRef] [PubMed]
- Lim, K.H.H.; Javadov, S.A.; Das, M.; Clarke, S.J.; Suleiman, M.-S.; Halestrap, A.P. The Effects of Ischaemic Preconditioning, Diazoxide and 5-hydroxydecanoate on Rat Heart Mitochondrial Volume and Respiration. J. Physiol. 2002, 545, 961–974. [Google Scholar] [CrossRef]
- Zhuang, Y.; Jiang, W.; Zhao, Z.; Li, W.; Deng, Z.; Liu, J. Ion Channel-Mediated Mitochondrial Volume Regulation and Its Relationship with Mitochondrial Dynamics. Channels 2024, 18, 2335467. [Google Scholar] [CrossRef] [PubMed]
- Prinz, W.A.; Toulmay, A.; Balla, T. The Functional Universe of Membrane Contact Sites. Nat. Rev. Mol. Cell Biol. 2020, 21, 7–24. [Google Scholar] [CrossRef] [PubMed]
- Carsana, E.V.; Audano, M.; Breviario, S.; Pedretti, S.; Aureli, M.; Lunghi, G.; Mitro, N. Metabolic Profile Variations along the Differentiation of Human-Induced Pluripotent Stem Cells to Dopaminergic Neurons. Biomedicines 2022, 10, 2069. [Google Scholar] [CrossRef]
- Ryu, K.W.; Fung, T.S.; Baker, D.C.; Saoi, M.; Park, J.; Febres-Aldana, C.A.; Aly, R.G.; Cui, R.; Sharma, A.; Fu, Y.; et al. Cellular ATP Demand Creates Metabolically Distinct Subpopulations of Mitochondria. Nature 2024, 635, 746–754. [Google Scholar] [CrossRef] [PubMed]
- Harned, T.C.; Stan, R.V.; Cao, Z.; Chakrabarti, R.; Higgs, H.N.; Chang, C.C.Y.; Chang, T.Y. Acute ACAT1/SOAT1 Blockade Increases MAM Cholesterol and Strengthens ER-Mitochondria Connectivity. Int. J. Mol. Sci. 2023, 24, 5525. [Google Scholar] [CrossRef]
- Stone, S.J.; Vance, J.E. Phosphatidylserine Synthase-1 and -2 Are Localized to Mitochondria-Associated Membranes. J. Biol. Chem. 2000, 275, 34534–34540. [Google Scholar] [CrossRef]
- Vollenweider, F.; Kappeler, F.; Itin, C.; Hauri, H.P. Mistargeting of the Lectin ERGIC-53 to the Endoplasmic Reticulum of HeLa Cells Impairs the Secretion of a Lysosomal Enzyme. J. Cell Biol. 1998, 142, 377–389. [Google Scholar] [CrossRef] [PubMed]
- Prasad, M.; Kaur, J.; Pawlak, K.J.; Bose, M.; Whittal, R.M.; Bose, H.S. Mitochondria-Associated Endoplasmic Reticulum Membrane (MAM) Regulates Steroidogenic Activity via Steroidogenic Acute Regulatory Protein (StAR)-Voltage-Dependent Anion Channel 2 (VDAC2) Interaction. J. Biol. Chem. 2015, 290, 2604–2616. [Google Scholar] [CrossRef] [PubMed]
- Myhill, N.; Lynes, E.M.; Nanji, J.A.; Blagoveshchenskaya, A.D.; Fei, H.; Carmine Simmen, K.; Cooper, T.J.; Thomas, G.; Simmen, T. The Subcellular Distribution of Calnexin Is Mediated by PACS-2. Mol. Biol. Cell 2008, 19, 2777–2788. [Google Scholar] [CrossRef] [PubMed]
- You, S.; Wang, M.-J.; Hou, Z.-Y.; Wang, W.-D.; Du, T.-T.; Xue, N.-N.; Ji, M.; Chen, X.-G. Chlorogenic Acid Induced Neuroblastoma Cells Differentiation via the ACAT1-TPK1-PDH Pathway. Pharmaceuticals 2023, 16, 877. [Google Scholar] [CrossRef] [PubMed]
- Kay, J.G.; Fairn, G.D. Distribution, Dynamics and Functional Roles of Phosphatidylserine within the Cell. Cell Commun. Signal 2019, 17, 126. [Google Scholar] [CrossRef] [PubMed]
- Frebel, K.; Wiese, S. Signalling Molecules Essential for Neuronal Survival and Differentiation. Biochem. Soc. Trans. 2006, 34, 1287–1290. [Google Scholar] [CrossRef]
- Ackman, J.B.; Ramos, R.L.; Sarkisian, M.R.; Loturco, J.J. Citron Kinase Is Required for Postnatal Neurogenesis in the Hippocampus. Dev. Neurosci. 2007, 29, 113–123. [Google Scholar] [CrossRef] [PubMed]
- Di Cunto, F.; Imarisio, S.; Hirsch, E.; Broccoli, V.; Bulfone, A.; Migheli, A.; Atzori, C.; Turco, E.; Triolo, R.; Dotto, G.P.; et al. Defective Neurogenesis in Citron Kinase Knockout Mice by Altered Cytokinesis and Massive Apoptosis. Neuron 2000, 28, 115–127. [Google Scholar] [CrossRef]
- Cunto, F.D.; Imarisio, S.; Camera, P.; Boitani, C.; Altruda, F.; Silengo, L. Essential Role of Citron Kinase in Cytokinesis of Spermatogenic Precursors. J. Cell Sci. 2002, 115, 4819–4826. [Google Scholar] [CrossRef]
- Croteau, D.L.; Rossi, M.L.; Canugovi, C.; Tian, J.; Sykora, P.; Ramamoorthy, M.; Wang, Z.M.; Singh, D.K.; Akbari, M.; Kasiviswanathan, R.; et al. RECQL4 Localizes to Mitochondria and Preserves Mitochondrial DNA Integrity. Aging Cell 2012, 11, 456–466. [Google Scholar] [CrossRef]
- Kitao, S.; Lindor, N.M.; Shiratori, M.; Furuichi, Y.; Shimamoto, A. Rothmund-Thomson Syndrome Responsible Gene, RECQL4: Genomic Structure and Products. Genomics 1999, 61, 268–276. [Google Scholar] [CrossRef] [PubMed]
- Chi, Z.; Nie, L.; Peng, Z.; Yang, Q.; Yang, K.; Tao, J.; Mi, Y.; Fang, X.; Balajee, A.S.; Zhao, Y. RecQL4 Cytoplasmic Localization: Implications in Mitochondrial DNA Oxidative Damage Repair. Int. J. Biochem. Cell Biol. 2012, 44, 1942–1951. [Google Scholar] [CrossRef]
- Yin, J.; Kwon, Y.T.; Varshavsky, A.; Wang, W. RECQL4, Mutated in the Rothmund-Thomson and RAPADILINO Syndromes, Interacts with Ubiquitin Ligases UBR1 and UBR2 of the N-End Rule Pathway. Hum. Mol. Genet. 2004, 13, 2421–2430. [Google Scholar] [CrossRef]
- Petkovic, M.; Dietschy, T.; Freire, R.; Jiao, R.; Stagljar, I. The Human Rothmund-Thomson Syndrome Gene Product, RECQL4, Localizes to Distinct Nuclear Foci That Coincide with Proteins Involved in the Maintenance of Genome Stability. J. Cell Sci. 2005, 118, 4261–4269. [Google Scholar] [CrossRef][Green Version]
- Woo, L.L.; Futami, K.; Shimamoto, A.; Furuichi, Y.; Frank, K.M. The Rothmund-Thomson Gene Product RECQL4 Localizes to the Nucleolus in Response to Oxidative Stress. Exp. Cell Res. 2006, 312, 3443–3457. [Google Scholar] [CrossRef] [PubMed]
- Burks, L.M.; Yin, J.; Plon, S.E. Nuclear Import and Retention Domains in the Amino Terminus of RECQL4. Gene 2007, 391, 26–38. [Google Scholar] [CrossRef] [PubMed]
- De, S.; Kumari, J.; Mudgal, R.; Modi, P.; Gupta, S.; Futami, K.; Goto, H.; Lindor, N.M.; Furuichi, Y.; Mohanty, D.; et al. RECQL4 Is Essential for the Transport of P53 to Mitochondria in Normal Human Cells in the Absence of Exogenous Stress. J. Cell Sci. 2012, 125, 2509–2522. [Google Scholar] [CrossRef] [PubMed]
- Pallavicini, G.; Moccia, A.; Iegiani, G.; Parolisi, R.; Peirent, E.R.; Berto, G.E.; Lorenzati, M.; Tshuva, R.Y.; Ferraro, A.; Balzac, F.; et al. Modeling Primary Microcephaly with Human Brain Organoids Reveals Fundamental Roles of CIT Kinase Activity. J. Clin. Investig. 2024, 134, e175435. [Google Scholar] [CrossRef] [PubMed]
- Xavier, J.M.; Morgado, A.L.; Solá, S.; Rodrigues, C.M.P. Mitochondrial Translocation of P53 Modulates Neuronal Fate by Preventing Differentiation-Induced Mitochondrial Stress. Antioxid. Redox Signal 2014, 21, 1009–1024. [Google Scholar] [CrossRef] [PubMed]




| Cluster | Cluster Size | Observed Mito Genes in Cluster | Expected Mito Genes in Cluster | Observed—Expected | Observed/ Expected | p-Value |
|---|---|---|---|---|---|---|
| Cluster 18 | 423 | 65 | 2.61 × 101 | 3.89 × 101 | 2.49 | 1.70 × 10−11 |
| Cluster 2 | 685 | 8 | 4.22 × 101 | −3.42 × 101 | 1.90 × 101 | 1.01 × 10−10 |
| Cluster 1 | 762 | 89 | 4.70 × 101 | 4.20 × 101 | 1.90 | 1.08 × 10−8 |
| Cluster 15 | 455 | 5 | 2.80 × 101 | −2.30 × 101 | 1.78 × 101 | 1.37 × 10−7 |
| Cluster 4 | 58 | 0 | 3.57 | −3.57 | 0 | 5.03 × 10−2 |
| Cluster 10 | 167 | 4 | 1.03 × 101 | −6.29 | 3.89 × 101 | 5.06 × 10−2 |
| Cluster 14 | 65 | 1 | 4.01 | −3.01 | 2.50 × 10−1 | 1.89 × 10−1 |
| Cluster 22 | 95 | 9 | 5.85 | 3.15 | 1.54 | 1.94 × 10−1 |
| Cluster 13 | 33 | 0 | 2.03 | −2.03 | 0 | 2.66 × 10−1 |
| Cluster 5 | 28 | 0 | 1.73 | −1.73 | 0 | 4.16 × 10−1 |
| Cluster 8 | 34 | 1 | 2.09 | −1.09 | 4.77 × 10−1 | 7.22 × 10−1 |
| Cluster 29 | 36 | 1 | 2.22 | −1.22 | 4.51 × 10−1 | 7.25 × 10−1 |
| Cluster 11 | 37 | 1 | 2.28 | −1.28 | 4.39 × 10−1 | 7.27 × 10−1 |
| Cluster 17 | 38 | 1 | 2.34 | −1.34 | 4.27 × 10−1 | 7.30 × 10−1 |
| Gene | Cluster |
|---|---|
| ACAT1 | 1 |
| ATP2A1 | 10 |
| DGAT2 | 1 |
| ERO1A | 1 |
| HSPA9 | 18 |
| LMAN1 | 1 |
| PACS2 | 2 |
| PTDSS1 | 1 |
| PSEN2 | 18 |
| REEP1 | 2 |
| SNCA | 2 |
| TP53 | 22 |
| ZFYVE1 | 15 |
Disclaimer/Publisher’s Note: The statements, opinions and data contained in all publications are solely those of the individual author(s) and contributor(s) and not of MDPI and/or the editor(s). MDPI and/or the editor(s) disclaim responsibility for any injury to people or property resulting from any ideas, methods, instructions or products referred to in the content. |
© 2025 by the authors. Licensee MDPI, Basel, Switzerland. This article is an open access article distributed under the terms and conditions of the Creative Commons Attribution (CC BY) license (https://creativecommons.org/licenses/by/4.0/).
Share and Cite
Norouzi Esfahani, E.; Knedlik, T.; Shin, S.H.; Magalhães Rebelo, A.P.; De Mario, A.; Vianello, C.; Persano, L.; Rampazzo, E.; Edomi, P.; Bean, C.; et al. Remodeling of Mitochondria–Endoplasmic Reticulum Contact Sites Accompanies LUHMES Differentiation. Biomolecules 2025, 15, 126. https://doi.org/10.3390/biom15010126
Norouzi Esfahani E, Knedlik T, Shin SH, Magalhães Rebelo AP, De Mario A, Vianello C, Persano L, Rampazzo E, Edomi P, Bean C, et al. Remodeling of Mitochondria–Endoplasmic Reticulum Contact Sites Accompanies LUHMES Differentiation. Biomolecules. 2025; 15(1):126. https://doi.org/10.3390/biom15010126
Chicago/Turabian StyleNorouzi Esfahani, Emad, Tomas Knedlik, Sang Hun Shin, Ana Paula Magalhães Rebelo, Agnese De Mario, Caterina Vianello, Luca Persano, Elena Rampazzo, Paolo Edomi, Camilla Bean, and et al. 2025. "Remodeling of Mitochondria–Endoplasmic Reticulum Contact Sites Accompanies LUHMES Differentiation" Biomolecules 15, no. 1: 126. https://doi.org/10.3390/biom15010126
APA StyleNorouzi Esfahani, E., Knedlik, T., Shin, S. H., Magalhães Rebelo, A. P., De Mario, A., Vianello, C., Persano, L., Rampazzo, E., Edomi, P., Bean, C., Brunetti, D., Scorrano, L., Greco, S., Gerdol, M., & Giacomello, M. (2025). Remodeling of Mitochondria–Endoplasmic Reticulum Contact Sites Accompanies LUHMES Differentiation. Biomolecules, 15(1), 126. https://doi.org/10.3390/biom15010126

