Expression of Periostin Alternative Splicing Variants in Normal Tissue and Breast Cancer
Abstract
1. Introduction
2. Materials and Methods
2.1. Antibodies and Reagents
2.2. Human Samples
2.3. Mouse Samples
2.4. Cell Culture
2.5. Histological Analysis
2.6. In Situ Hybridization
2.7. Quantitative Real-Time PCR
2.8. Western Blot Analysis
2.9. Establishment of Syngeneic Mouse Tumor Models for In Vivo Bio Distribution Study of Pn Exon 21 Ab
2.10. Mouse Bio-Distribution Study of 89Zr-Labeled Pn-Ab
2.11. Statistics
3. Results
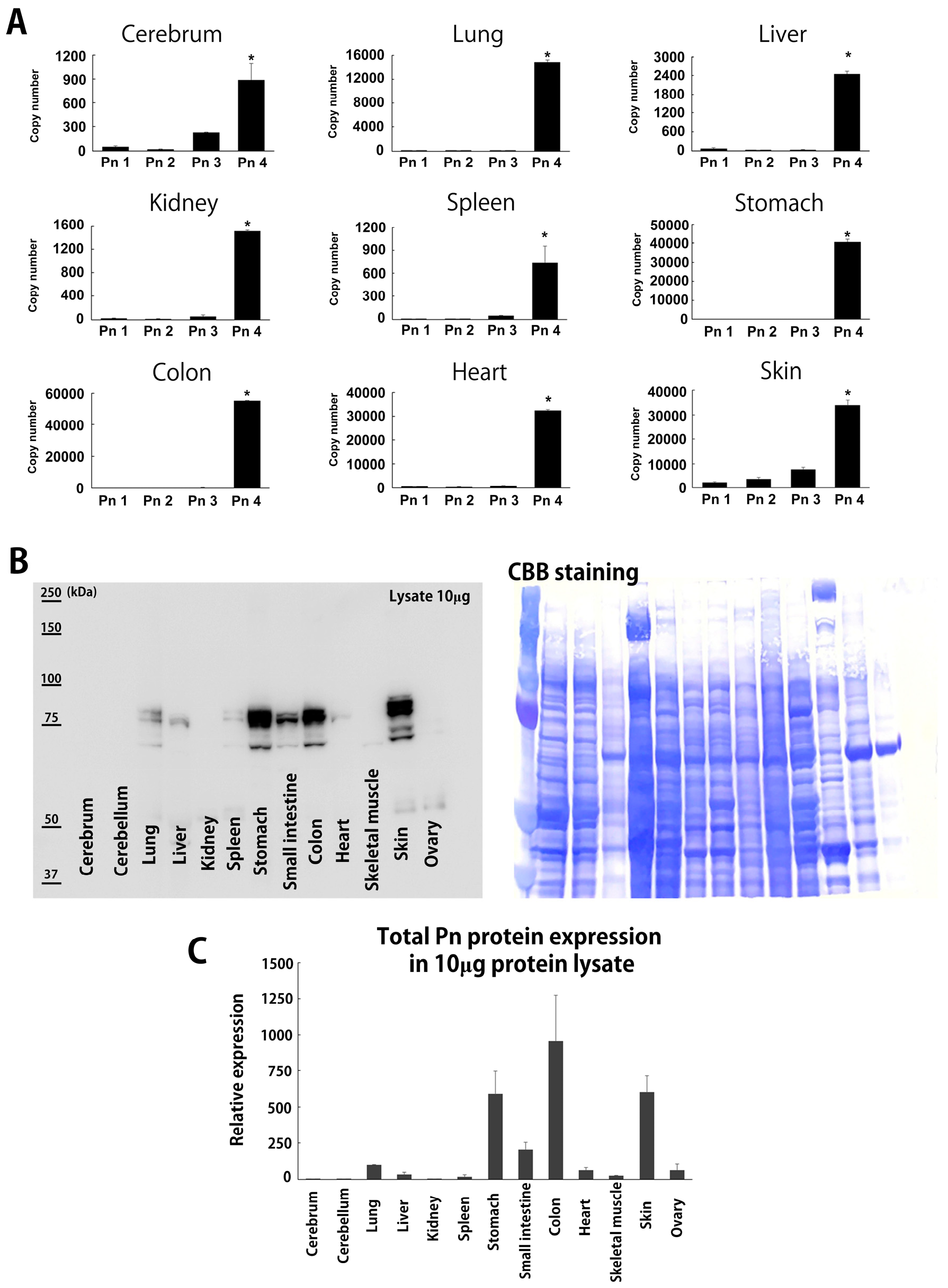
3.1. Periostin Splice Variant Expression Pattern in Adult Mice
3.2. Periostin Splice Variant Expression Patterns in Normal Human Tissues
3.3. Disease-Specific ASVs in Human Breast Cancer Tissue
3.4. In Vivo Bio Distribution Study of Pn-21Ab
4. Discussion
5. Conclusions
Supplementary Materials
Author Contributions
Funding
Institutional Review Board Statement
Informed Consent Statement
Data Availability Statement
Acknowledgments
Conflicts of Interest
References
- Bonnans, C.; Chou, J.; Werb, Z. Remodelling the extracellular matrix in development and disease. Nat. Rev. Mol. Cell Biol. 2014, 15, 786–801. [Google Scholar] [CrossRef] [PubMed]
- Kudo, A.; Kii, I. Periostin function in communication with extracellular matrices. J. Cell Commun. Signal. 2018, 12, 301–308. [Google Scholar] [CrossRef]
- Hoersch, S.; Andrade-Navarro, M.A. Periostin shows increased evolutionary plasticity in its alternatively spliced region. BMC Evol. Biol. 2010, 10, 30. [Google Scholar] [CrossRef] [PubMed]
- Fujikawa, T.; Sanada, F.; Taniyama, Y.; Shibata, K.; Katsuragi, N.; Koibuchi, N.; Akazawa, K.; Kanemoto, Y.; Kuroyanagi, H.; Shimazu, K.; et al. Periostin Exon-21 Antibody Neutralization of Triple-Negative Breast Cancer Cell-Derived Periostin Regulates Tumor-Associated Macrophage Polarization and Angiogenesis. Cancers 2021, 13, 5072. [Google Scholar] [CrossRef] [PubMed]
- Katsuragi, N.; Morishita, R.; Nakamura, N.; Ochiai, T.; Taniyama, Y.; Hasegawa, Y.; Kawashima, K.; Kaneda, Y.; Ogihara, T.; Sugimura, K. Periostin as a novel factor responsible for ventricular dilation. Circulation 2004, 110, 1806–1813. [Google Scholar] [CrossRef]
- Nakazawa, Y.; Taniyama, Y.; Sanada, F.; Morishita, R.; Nakamori, S.; Morimoto, K.; Yeung, K.T.; Yang, J. Periostin blockade overcomes chemoresistance via restricting the expansion of mesenchymal tumor subpopulations in breast cancer. Sci. Rep. 2018, 8, 4013. [Google Scholar] [CrossRef] [PubMed]
- Taniyama, Y.; Katsuragi, N.; Sanada, F.; Azuma, J.; Iekushi, K.; Koibuchi, N.; Okayama, K.; Ikeda-Iwabu, Y.; Muratsu, J.; Otsu, R.; et al. Selective Blockade of Periostin Exon 17 Preserves Cardiac Performance in Acute Myocardial Infarction. Hypertension 2016, 67, 356–361. [Google Scholar] [CrossRef]
- Uhlén, M.; Fagerberg, L.; Hallström, B.M.; Lindskog, C.; Oksvold, P.; Mardinoglu, A.; Sivertsson, Å.; Kampf, C.; Sjöstedt, E.; Asplund, A.; et al. Proteomics. Tissue-based map of the human proteome. Science 2015, 347, 1260419. [Google Scholar] [CrossRef]
- Kanda, Y. Investigation of the freely available easy-to-use software ‘EZR’ for medical statistics. Bone Marrow Transplant. 2013, 48, 452–458. [Google Scholar] [CrossRef]
- Null, J.L.; Kim, D.J.; McCann, J.V.; Pramoonjago, P.; Fox, J.W.; Zeng, J.; Kumar, P.; Edatt, L.; Pecot, C.V.; Dudley, A.C. Periostin+ stromal cells guide lymphovascular invasion by cancer cells. Cancer Res. 2023, 83, 2105–2122. [Google Scholar] [CrossRef]
- Neuzillet, C.; Nicolle, R.; Raffenne, J.; Tijeras-Raballand, A.; Brunel, A.; Astorgues-Xerri, L.; Vacher, S.; Arbateraz, F.; Fanjul, M.; Hilmi, M.; et al. Periostin- and podoplanin-positive cancer-associated fibroblast subtypes cooperate to shape the inflamed tumor microenvironment in aggressive pancreatic adenocarcinoma. J. Pathol. 2022, 258, 408–425. [Google Scholar] [CrossRef] [PubMed]
- Wasik, A.; Ratajczak-Wielgomas, K.; Badzinski, A.; Dziegiel, P.; Podhorska-Okolow, M. The Role of Periostin in Angiogenesis and Lymphangiogenesis in Tumors. Cancers 2022, 14, 4225. [Google Scholar] [CrossRef]
- Wenhua, S.; Tsunematsu, T.; Umeda, M.; Tawara, H.; Fujiwara, N.; Mouri, Y.; Arakaki, R.; Ishimaru, N.; Kudo, Y. Cancer cell-derived novel periostin isoform promotes invasion in head and neck squamous cell carcinoma. Cancer Med. 2023, 12, 8510–8525. [Google Scholar] [CrossRef] [PubMed]
- Nakama, T.; Yoshida, S.; Ishikawa, K.; Kobayashi, Y.; Abe, T.; Kiyonari, H.; Shioi, G.; Katsuragi, N.; Ishibashi, T.; Morishita, R.; et al. Different roles played by periostin splice variants in retinal neovascularization. Exp. Eye Res. 2016, 153, 133–140. [Google Scholar] [CrossRef] [PubMed]
- Kubo, Y.; Ishikawa, K.; Mori, K.; Kobayashi, Y.; Nakama, T.; Arima, M.; Nakao, S.; Hisatomi, T.; Haruta, M.; Sonoda, K.H.; et al. Periostin and tenascin-C interaction promotes angiogenesis in ischemic proliferative retinopathy. Sci. Rep. 2020, 10, 9299. [Google Scholar] [CrossRef]
- Kudo, Y.; Siriwardena, B.S.; Hatano, H.; Ogawa, I.; Takata, T. Periostin: Novel diagnostic and therapeutic target for cancer. Histol. Histopathol. 2007, 22, 1167–1174. [Google Scholar]
- Dorafshan, S.; Razmi, M.; Safaei, S.; Gentilin, E.; Madjd, Z.; Ghods, R. Periostin: Biology and function in cancer. Cancer Cell Int. 2022, 22, 315. [Google Scholar] [CrossRef]
- Khurshid, Z.; Mali, M.; Adanir, N.; Zafar, M.S.; Khan, R.S.; Latif, M. Periostin: Immunomodulatory Effects on Oral Diseases. Eur. J. Dent. 2020, 14, 462–466. [Google Scholar] [CrossRef]
- Keklikoglou, I.; Kadioglu, E.; Bissinger, S.; Langlois, B.; Bellotti, A.; Orend, G.; Ries, C.H.; De Palma, M. Periostin Limits Tumor Response to VEGFA Inhibition. Cell Rep. 2018, 22, 2530–2540. [Google Scholar] [CrossRef]
- Park, S.Y.; Piao, Y.; Jeong, K.J.; Dong, J.; de Groot, J.F. Periostin (POSTN) Regulates Tumor Resistance to Antiangiogenic Therapy in Glioma Models. Mol. Cancer Ther. 2016, 15, 2187–2197. [Google Scholar] [CrossRef]
- Oo, K.K.; Kamolhan, T.; Soni, A.; Thongchot, S.; Mitrpant, C.; O-Charoenrat, P.; Thuwajit, C.; Thuwajit, P. Development of an engineered peptide antagonist against periostin to overcome doxorubicin resistance in breast cancer. BMC Cancer 2021, 21, 65. [Google Scholar] [CrossRef]
- Ling, L.; Cheng, Y.; Ding, L.; Yang, X. Association of serum periostin with cardiac function and short-term prognosis in acute myocardial infarction patients. PLoS ONE 2014, 9, e88755. [Google Scholar] [CrossRef]
- Matsusaka, M.; Kabata, H.; Fukunaga, K.; Suzuki, Y.; Masaki, K.; Mochimaru, T.; Sakamaki, F.; Oyamada, Y.; Inoue, T.; Oguma, T.; et al. Phenotype of asthma related with high serum periostin levels. Allergol. Int. 2015, 64, 175–180. [Google Scholar] [CrossRef]
- Li, W.; Gao, P.; Zhi, Y.; Xu, W.; Wu, Y.; Yin, J.; Zhang, J. Periostin: Its role in asthma and its potential as a diagnostic or therapeutic target. Respir. Res. 2015, 16, 57. [Google Scholar] [CrossRef]
- Ikeda-Iwabu, Y.; Taniyama, Y.; Katsuragi, N.; Sanada, F.; Koibuchi, N.; Shibata, K.; Shimazu, K.; Rakugi, H.; Morishita, R. Periostin Short Fragment with Exon 17 via Aberrant Alternative Splicing Is Required for Breast Cancer Growth and Metastasis. Cells 2021, 10, 892. [Google Scholar] [CrossRef]
- Trundle, J.; Lu-Nguyen, N.; Malerba, A.; Popplewell, L. Targeted Antisense Oligonucleotide-Mediated Skipping of Murine Postn Exon 17 Partially Addresses Fibrosis in D2.mdx Mice. Int. J. Mol. Sci. 2024, 25, 6113. [Google Scholar] [CrossRef]
- Gilbert, W. Why genes in pieces? Nature 1978, 271, 501. [Google Scholar] [CrossRef]
- Pan, Q.; Shai, O.; Lee, L.J.; Frey, B.J.; Blencowe, B.J. Deep surveying of alternative splicing complexity in the human transcriptome by high-throughput sequencing. Nat. Genet. 2008, 40, 1413–1415. [Google Scholar] [CrossRef]
- Bonnal, S.C.; López-Oreja, I.; Valcárcel, J. Roles and mechanisms of alternative splicing in cancer—Implications for care. Nat. Rev. Clin. Oncol. 2020, 17, 457–474. [Google Scholar] [CrossRef]
- Urbanski, L.M.; Leclair, N.; Anczuków, O. Alternative-splicing defects in cancer: Splicing regulators and their downstream targets, guiding the way to novel cancer therapeutics. Wiley Interdiscip. Rev. RNA 2018, 9, e1476. [Google Scholar] [CrossRef]
- Wang, E.; Aifantis, I. RNA Splicing and Cancer. Trends Cancer 2020, 6, 631–644. [Google Scholar] [CrossRef] [PubMed]
- Fujitani, H.; Kasuga, S.; Ishihara, T.; Higa, Y.; Fujikawa, S.; Ohta, N.; Ono, J.; Izuhara, K.; Shintaku, H. Age-related changes in serum periostin level in allergic and non-allergic children. Allergol. Int. 2019, 68, 285–286. [Google Scholar] [CrossRef] [PubMed]
- Li, Q.; Liu, X.; Wei, J. Ageing related periostin expression increase from cardiac fibroblasts promotes cardiomyocytes senescent. Biochem. Biophys. Res. Commun. 2014, 452, 497–502. [Google Scholar] [CrossRef] [PubMed]
- Ono, J.; Takai, M.; Kamei, A.; Azuma, Y.; Izuhara, K. Pathological Roles and Clinical Usefulness of Periostin in Type 2 Inflammation and Pulmonary Fibrosis. Biomolecules 2021, 11, 1084. [Google Scholar] [CrossRef] [PubMed]
- Coelho, T.; Sonnenberg-Riethmacher, E.; Gao, Y.; Mossotto, E.; Khojanazarov, A.; Griffin, A.; Mukanova, S.; Ashimkhanova, A.; Haggarty, R.; Borissenko, A.; et al. Expression profile of the matricellular protein periostin in paediatric inflammatory bowel disease. Sci. Rep. 2021, 11, 6194. [Google Scholar] [CrossRef]







| Patient No. | Age | Sex | T | N | M | Stage | HG | ER | PgR | HER2 |
|---|---|---|---|---|---|---|---|---|---|---|
| 1 | 61 | F | 1 | 1 | 0 | IIA | 2 | + | - | - |
| 2 | 53 | F | 2 | 2 | 0 | IIIA | 2 | + | + | - |
| 3 | 46 | F | 2 | 1 | 0 | IIB | 1 | + | + | - |
| 4 | 38 | F | 1 | 0 | 0 | I | 2 | + | + | - |
| 5 | 79 | F | 2 | 0 | 0 | IIA | 1 | - | - | - |
| 6 | 66 | F | 1 | 1 | 0 | IIA | 3 | - | - | - |
| 7 | 74 | F | 1 | 0 | 0 | I | 1 | - | - | - |
| 8 | 77 | F | 1 | 0 | 0 | I | 3 | - | - | - |
| 9 | 67 | F | 1 | 0 | 0 | I | 3 | - | - | - |
| 10 | 46 | F | 1 | 0 | 0 | I | 2 | - | - | - |
| 11 | 56 | F | 1 | 0 | 0 | I | 3 | - | - | - |
| 12 | 66 | F | 1 | 0 | 0 | I | 2 | + | + | - |
| Gene Name | Forward | Reverse |
|---|---|---|
| Mouse Pn 1 | ATAACCAAAGTCGTGGAACC | TGTCTCCCTGAAGCAGTCTT |
| Mouse Pn 2 | CCATGACTGTCTATAGACCTG | TGTCTCCCTGAAGCAGTCTT |
| Mouse Pn 3 | ATAACCAAAGTCGTGGAACC | TTTGCAGGTGTGTCTTTTTG |
| Mouse Pn 4 | CCCCATGACTGTCTATAGACC | TTCTTTGCAGGTGTGTCTTTT |
| Mouse 18s rRNA | ATGGCCGTTCTTAGTTGGTG | CGGACATCTAAGGGCATCAC |
| Human Pn exon 3-4 | AAGGAATGAAAGGCTGCCCA | TCCAAGTTGTCCCAAGCCTC |
| Human Pn exon 16-17 | TGTTCGTGGTAGCACCTTCAA | TGATAATAGGCTGAAGACTGCC |
| Human Pn exon 21-22 | GGTCACCAAGGTCACCAAATTC | TGTTGGCTTGCAACTTCCTCAC |
| Human 18s rRNA | CGGCTACCACATCCAAGGAA | CTGGAATTACCGCGGCT |
Disclaimer/Publisher’s Note: The statements, opinions and data contained in all publications are solely those of the individual author(s) and contributor(s) and not of MDPI and/or the editor(s). MDPI and/or the editor(s) disclaim responsibility for any injury to people or property resulting from any ideas, methods, instructions or products referred to in the content. |
© 2024 by the authors. Licensee MDPI, Basel, Switzerland. This article is an open access article distributed under the terms and conditions of the Creative Commons Attribution (CC BY) license (https://creativecommons.org/licenses/by/4.0/).
Share and Cite
Kanemoto, Y.; Sanada, F.; Shibata, K.; Tsunetoshi, Y.; Katsuragi, N.; Koibuchi, N.; Yoshinami, T.; Yamamoto, K.; Morishita, R.; Taniyama, Y.; et al. Expression of Periostin Alternative Splicing Variants in Normal Tissue and Breast Cancer. Biomolecules 2024, 14, 1093. https://doi.org/10.3390/biom14091093
Kanemoto Y, Sanada F, Shibata K, Tsunetoshi Y, Katsuragi N, Koibuchi N, Yoshinami T, Yamamoto K, Morishita R, Taniyama Y, et al. Expression of Periostin Alternative Splicing Variants in Normal Tissue and Breast Cancer. Biomolecules. 2024; 14(9):1093. https://doi.org/10.3390/biom14091093
Chicago/Turabian StyleKanemoto, Yuko, Fumihiro Sanada, Kana Shibata, Yasuo Tsunetoshi, Naruto Katsuragi, Nobutaka Koibuchi, Tetsuhiro Yoshinami, Koichi Yamamoto, Ryuichi Morishita, Yoshiaki Taniyama, and et al. 2024. "Expression of Periostin Alternative Splicing Variants in Normal Tissue and Breast Cancer" Biomolecules 14, no. 9: 1093. https://doi.org/10.3390/biom14091093
APA StyleKanemoto, Y., Sanada, F., Shibata, K., Tsunetoshi, Y., Katsuragi, N., Koibuchi, N., Yoshinami, T., Yamamoto, K., Morishita, R., Taniyama, Y., & Shimazu, K. (2024). Expression of Periostin Alternative Splicing Variants in Normal Tissue and Breast Cancer. Biomolecules, 14(9), 1093. https://doi.org/10.3390/biom14091093

