Monitoring Circulating Myeloid Cells in Peritonitis with an In Vivo Imaging Flow Cytometer
Abstract
1. Introduction
2. Materials and Methods
2.1. Reagents
2.2. Mice
2.3. IVFC
2.4. Automated Data Analysis
2.5. Flow Cytometry
2.6. Statistics
3. Results
3.1. Quantifying Neutrophil Blood Concentration Using Multi-Photon IVFC
3.2. Neutrophil Dynamics in TNFα-Induced Peritonitis by IVFC
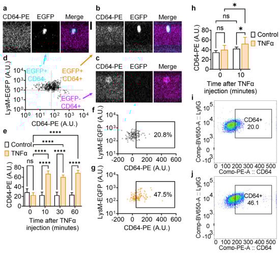
3.3. In Vivo Measuring of CD64 Increase on Neutrophils in TNFα-Induced Peritonitis
3.4. More Neutrophils in the Circulation after CD18 Blockade in TNFα-Induced Peritonitis
4. Discussion
5. Conclusions
Author Contributions
Funding
Institutional Review Board Statement
Informed Consent Statement
Data Availability Statement
Acknowledgments
Conflicts of Interest
References
- Fukui, S.; Fukui, S.; Van Bruggen, S.; Shi, L.; Sheehy, C.E.; Chu, L.; Wagner, D.D. NLRP3 inflammasome activation in neutrophils directs early inflammatory response in murine peritonitis. Sci. Rep. 2022, 12, 21313. [Google Scholar] [CrossRef]
- Ngamsri, K.-C.; Böhne, J.; Simelitidis, M.-S.; Gamper-Tsigaras, J.; Zhang, Y.; Ehnert, S.; Konrald, F.M. CX3CR1 Depletion Promotes the Formation of Platelet-Neutrophil Complexes and Aggravates Acute Peritonitis. Shock 2021, 56, 287–297. [Google Scholar] [CrossRef]
- Fleischmann, C.; Schetrag, A.; Adhikari, N.K.J.; Hartog, C.S.; Tsaganos, T.; Schlattmann, P.; Angus, D.C.; Reinhart, K. Assessment of Global Incidence and Mortality of Hospital-treated Sepsis. Current Estimates and Limitations. Am. J. Respir. Crit. Care Med. 2016, 193, 259–272. [Google Scholar] [CrossRef]
- Vincent, J.-L.; Marshall, J.C.; Ñamendys-Silva, S.A.; François, B.; Martin-Loeches, I.; Lipman, J.; Reinhart, K.; Antonelli, M.; Pickkers, P.; Njimi, H.; et al. Assessment of the worldwide burden of critical illness: The intensive care over nations (ICON) audit. Lancet Respir. Med. 2014, 2, 380–386. [Google Scholar] [CrossRef]
- Khan, P.S.; Dar, L.A.; Hayat, H. Predictors of mortality and morbidity in peritonitis in a developing country. Ulus. Cerrahi Derg. 2013, 29, 124–130. [Google Scholar] [CrossRef]
- Siembida, N.; Sabbagh, C.; Chal, T.; Demouron, M.; Rossi, D.; Dembinski, J.; Regimbeau, J.M. Absence of abdominal drainage after surgery for secondary lower gastrointestinal tract peritonitis is a valid strategy. Surg. Endosc. 2022, 36, 7219–7224. [Google Scholar] [CrossRef]
- Korukov, B. Peritonitis—An unaging problem in surgery. Khirurgiia (Sofiia) 1996, 49, 47–50. [Google Scholar]
- Jung, Y.L.; Park, J.Y.; Lee, C.S.; Kim, D.K.; Lim, C.S.; Kim, Y.S.; Oh, K.H.; Han, S.S. Effect of Liver Cirrhosis on the Outcomes of Peritoneal Dialysis. Perit. Dial. Int. 2019, 39, 502–508. [Google Scholar] [CrossRef] [PubMed]
- Salzer, W.L. Peritoneal dialysis-related peritonitis: Challenges and solutions. Int. J. Nephrol. Renovasc. Dis. 2018, 11, 173–186. [Google Scholar] [CrossRef] [PubMed]
- Sartelli, M.; Catena, F.; Di Saverio, S.; Ansaloni, L.; Malangoni, M.; Moore, E.E.; Moore, F.A.; Ivatury, R.; Coimbra, R.; Leppaniemi, A.; et al. Current concept of abdominal sepsis: WSES position paper. World J. Emerg. Surg. 2014, 9, 22. [Google Scholar] [CrossRef] [PubMed]
- Catar, R.A.; Chen, L.; Cuff, S.M.; Kift-Morgan, A.; Eberl, M.; Kettritz, R.; Kamhieh-Milz, J.; Moll, G.; Li, Q.; Zhao, H.; et al. Control of neutrophil influx during peritonitis by transcriptional cross-regulation of chemokine CXCL1 by IL-17 and IFN-γ. J. Pathol. 2020, 251, 175–186. [Google Scholar] [CrossRef] [PubMed]
- Hsu, A.Y.; Peng, Z.; Luo, H.; Loison, F. Isolation of Human Neutrophils from Whole Blood and Buffy Coats. J. Vis. Exp. 2021, 175, e62837. [Google Scholar] [CrossRef]
- Ritzman, A.M.; Hughes-Hanks, J.M.; Blaho, V.A.; Wax, L.E.; Mitchell, W.J.; Brown, C.R. The chemokine receptor CXCR2 ligand KC (CXCL1) mediates neutrophil recruitment and is critical for development of experimental Lyme arthritis and carditis. Infect. Immun. 2010, 78, 4593–4600. [Google Scholar] [CrossRef] [PubMed]
- De Filippo, K.; Dudeck, A.; Hasenberg, M.; Nye, E.; van Rooijen, N.; Hartmann, K.; Gunzer, M.; Roers, A.; Hogg, N. Mast cell and macrophage chemokines CXCL1/CXCL2 control the early stage of neutrophil recruitment during tissue inflammation. Blood 2013, 121, 4930–4937. [Google Scholar] [CrossRef]
- Takano, T.; Hohdatsu, T.; Toda, A.; Tanabe, M.; Koyama, H. TNF-alpha, produced by feline infectious peritonitis virus (FIPV)-infected macrophages, upregulates expression of type II FIPV receptor feline aminopeptidase N in feline macrophages. Virology 2007, 364, 64–72. [Google Scholar] [CrossRef] [PubMed]
- Silveira, A.A.A.; Dominical, V.M.; Almeida, C.B.; Chweih, H.; Ferreira, W.A., Jr.; Vicente, C.P.; Costa, F.T.M.; Werneck, C.C.; Costa, F.F.; Conran, N. TNF induces neutrophil adhesion via formin-dependent cytoskeletal reorganization and activation of β-integrin function. J. Leukoc. Biol. 2018, 103, 87–98. [Google Scholar] [CrossRef]
- Muendlein, H.I.; Connolly, W.M.; Cameron, J.; Jetton, D.; Magri, Z.; Smirnova, I.; Vannier, E.; Li, X.; Martinot, A.J.; Batorsky, R.; et al. Neutrophils and macrophages drive TNF-induced lethality via TRIF/CD14-mediated responses. Sci. Immunol. 2022, 7, eadd0665. [Google Scholar] [CrossRef] [PubMed]
- Saadi, T.; Khoury, S.; Veitsman, E.; Baruch, Y.; Raz-Pasteur, A. Spontaneous bacterial peritonitis with a very high leukocyte count in ascitic fluid caused by Haemophilus influenzae. Int. J. Gen. Med. 2013, 6, 689–691. [Google Scholar] [CrossRef] [PubMed][Green Version]
- He, P.; He, L.-J.; Huang, C.; Hu, J.-P.; Sun, S.-R. Neutrophil-to-Lymphocyte Ratio and Treatment Failure in Peritoneal Dialysis-Associated Peritonitis. Front. Med. 2021, 8, 699502. [Google Scholar] [CrossRef]
- Buscher, K.; Wang, H.; Zhang, X.; Striewski, P.; Wirth, B.; Saggu, G.; Lütke-Enking, S.; Mayadas, T.N.; Ley, K.; Sorokin, L.; et al. Protection from septic peritonitis by rapid neutrophil recruitment through omental high endothelial venules. Nat. Commun. 2016, 7, 10828. [Google Scholar] [CrossRef]
- Novak, J.; Georgakoudi, I.; Wei, X.; Prossin, A.; Lin, C.P. In vivo flow cytometer for real-time detection and quantification of circulating cells. Opt. Lett. 2004, 29, 77–79. [Google Scholar] [CrossRef] [PubMed]
- Tan, X.; Patil, R.; Bartosik, P.; Runnels, J.M.; Lin, C.P.; Niedre, M. In Vivo Flow Cytometry of Extremely Rare Circulating Cells. Sci. Rep. 2019, 9, 3366. [Google Scholar] [CrossRef] [PubMed]
- Zhu, X.; Suo, Y.; Fu, Y.; Zhang, F.; Ding, N.; Pang, K.; Xie, C.; Weng, X.; Tian, M.; He, H.; et al. In vivo flow cytometry reveals a circadian rhythm of circulating tumor cells. Light Sci. Appl. 2021, 10, 110. [Google Scholar] [CrossRef]
- Galanzha, E.I.; Zharov, V.P. In vivo photoacoustic and photothermal cytometry for monitoring multiple blood rheology parameters. Cytom. Part A 2011, 79, 746–757. [Google Scholar] [CrossRef]
- Cai, C.; Carey, K.A.; Nedosekin, D.A.; Menyaev, Y.A.; Sarimollaoglu, M.; Galanzha, E.I.; Stumhofer, J.S.; Zharov, V.P. In vivo photoacoustic flow cytometry for early malaria diagnosis. Cytom. Part A 2016, 89, 531–542. [Google Scholar] [CrossRef]
- He, W.; Wang, H.; Hartmann, L.C.; Cheng, J.-X.; Low, P.S. In vivo quantitation of rare circulating tumor cells by multi-photon intravital flow cytometry. Proc. Natl. Acad. Sci. USA 2007, 104, 11760–11765. [Google Scholar] [CrossRef]
- Fan, Z.; Spencer, J.A.; Lu, Y.; Pitsillides, C.M.; Singh, G.; Kim, P.; Yun, S.H.; Toxavidis, V.; Strom, T.B.; Lin, C.P.; et al. In vivo tracking of ‘color-coded’ effector, natural and induced regulatory T cells in the allograft response. Nat. Med. 2010, 16, 718–722. [Google Scholar] [CrossRef] [PubMed]
- Suo, Y.; Xie, C.; Zhu, X.; Fan, Z.; Yang, Z.; He, H.; Wei, X. Proportion of circulating tumor cell clusters increases during cancer metastasis. Cytom. Part A 2017, 91, 250–253. [Google Scholar] [CrossRef]
- Wei, D.; Zeng, X.; Yang, Z.; Zhou, Q.; Weng, X.; He, H.; Gao, W.; Gu, Z.; Wei, X. Visualizing Interactions of Circulating Tumor Cell and Dendritic Cell in the Blood Circulation Using In Vivo Imaging Flow Cytometry. IEEE Trans. Biomed. Eng. 2019, 66, 2521–2526. [Google Scholar] [CrossRef]
- Kong, L.; Tang, J.; Cui, M. Multicolor multi-photon in vivo imaging flow cytometry. Opt. Express 2016, 24, 6126–6135. [Google Scholar] [CrossRef]
- Faust, N.; Varas, F.; Kelly, L.M.; Heck, S.; Graf, T. Insertion of enhanced green fluorescent protein into the lysozyme gene creates mice with green fluorescent granulocytes and macrophages. Blood 2000, 96, 719–726. [Google Scholar] [CrossRef] [PubMed]
- Maugeri, N.; Rovere-Querini, P.; Evangelista, V.; Covino, C.; Capobianco, A.; Bertilaccio, M.T.; Piccoli, A.; Totani, L.; Cianflone, D.; Maseri, A.; et al. Neutrophils phagocytose activated platelets in vivo: A phosphatidylserine, P-selectin, and β2 integrin-dependent cell clearance program. Blood 2009, 113, 5254–5265. [Google Scholar] [CrossRef] [PubMed]
- Marki, A.; Buscher, K.; Mikulski, Z.; Pries, A.; Ley, K. Rolling neutrophils form tethers and slings under physiologic conditions in vivo. J. Leukoc. Biol. 2018, 103, 67–70. [Google Scholar] [CrossRef] [PubMed]
- Doerschuk, C.M.; Beyers, N.; Coxson, H.O.; Wiggs, B.; Hogg, J.C. Comparison of neutrophil and capillary diameters and their relation to neutrophil sequestration in the lung. J. Appl. Physiol. 1993, 74, 3040–3045. [Google Scholar] [CrossRef] [PubMed]
- Kornmann, L.M.; Zernecke, A.; Curfs, D.M.; Janssen, B.J.; Weber, C.; De Winther, M.P.; Reneman, R.S.; Hoeks, A.P.; Reesink, K.D. Echogenic perfluorohexane-loaded macrophages adhere in vivo to activated vascular endothelium in mice, an explorative study. Cardiovasc. Ultrasound 2015, 13, 1. [Google Scholar] [CrossRef] [PubMed]
- Keepers, T.R.; Psotka, M.A.; Gross, L.K.; Obrig, T.G. A murine model of HUS: Shiga toxin with lipopolysaccharide mimics the renal damage and physiologic response of human disease. J. Am. Soc. Nephrol. 2006, 17, 3404–3414. [Google Scholar] [CrossRef] [PubMed]
- Fan, Z.; Pitmon, E.; Wen, L.; Miller, J.; Ehinger, E.; Herro, R.; Liu, W.; Chen, J.; Mikulski, Z.; Conrad, D.J.; et al. Bone Marrow Transplantation Rescues Monocyte Recruitment Defect and Improves Cystic Fibrosis in Mice. J. Immunol. 2022, 208, 745–752. [Google Scholar] [CrossRef] [PubMed]
- Ye, Z.; Zou, H.; Liu, S.; Mei, C.; Chang, X.; Hu, Z.; Yang, H.; Wu, Y. Diagnostic performance of neutrophil CD64 index in patients with sepsis in the intensive care unit. J. Int. Med. Res. 2019, 47, 4304–4311. [Google Scholar] [CrossRef] [PubMed]
- Pandey, G.; Singh, H.; Chaturvedi, S.; Hatti, M.; Kumar, A.; Mishra, R.; Mishra, P.; Krishna, V.P.; Bhadauria, A.; Mohindra, S.; et al. Utility of neutrophil CD64 in distinguishing bacterial infection from inflammation in severe alcoholic hepatitis fulfilling SIRS criteria. Sci. Rep. 2021, 11, 19726. [Google Scholar] [CrossRef]
- Liu, W.; Hsu, A.Y.; Wang, Y.; Lin, T.; Sun, H.; Pachter, J.S.; Groisman, A.; Imperioli, M.; Yungher, F.W.; Hu, L.; et al. Mitofusin-2 regulates leukocyte adhesion and β2 integrin activation. J. Leukoc. Biol. 2022, 111, 771–791. [Google Scholar] [CrossRef]
- Liu, W.; Cronin, C.G.; Cao, Z.; Wang, C.; Ruan, J.; Pulikkot, S.; Hall, A.; Sun, H.; Groisman, A.; Chen, Y.; et al. Nexinhib20 Inhibits Neutrophil Adhesion and β2 Integrin Activation by Antagonizing Rac-1-Guanosine 5′-Triphosphate Interaction. J. Immunol. 2022, 209, 1574–1585. [Google Scholar] [CrossRef] [PubMed]
- Pulikkot, S.; Hu, L.; Chen, Y.; Sun, H.; Fan, Z. Integrin Regulators in Neutrophils. Cells 2022, 11, 2025. [Google Scholar] [CrossRef] [PubMed]
- Passegué, E.; Wagner, E.F.; Weissman, I.L. JunB deficiency leads to a myeloproliferative disorder arising from hematopoietic stem cells. Cell 2004, 119, 431–443. [Google Scholar] [CrossRef]
- Georgakoudi, I.; Solban, N.; Novak, J.; Rice, W.L.; Wei, X.; Hasan, T.; Lin, C.P. In vivo flow cytometry: A new method for enumerating circulating cancer cells. Cancer Res. 2004, 64, 5044–5047. [Google Scholar] [CrossRef] [PubMed]
- Hasenberg, A.; Hasenberg, M.; Männ, L.; Neumann, F.; Borkenstein, L.; Stecher, M.; Kraus, A.; Engel, D.R.; Klingberg, A.; Seddigh, P.; et al. Catchup: A mouse model for imaging-based tracking and modulation of neutrophil granulocytes. Nat. Methods 2015, 12, 445–452. [Google Scholar] [CrossRef] [PubMed]
- Shaked, I.; Hanna, R.N.; Shaked, H.; Chodaczek, G.; Nowyhed, H.N.; Tweet, G.; Tacke, R.; Basat, A.B.; Mikulski, Z.; Togher, S.; et al. Transcription factor Nr4a1 couples sympathetic and inflammatory cues in CNS-recruited macrophages to limit neuroinflammation. Nat. Immunol 2015, 16, 1228–1234. [Google Scholar] [CrossRef]
- Lämmermann, T.; Afonso, P.V.; Angermann, B.R.; Wang, J.M.; Kastenmüller, W.; Parent, C.A.; Germain, R.N. Neutrophil swarms require LTB4 and integrins at sites of cell death in vivo. Nature 2013, 498, 371–375. [Google Scholar] [CrossRef]
- Kienle, K.; Glaser, K.M.; Eickhoff, S.; Mihlan, M.; Knöpper, K.; Reátegui, E.; Epple, M.W.; Gunzer, M.; Baumeister, R.; Tarrant, T.K.; et al. Neutrophils self-limit swarming to contain bacterial growth in vivo. Science 2021, 372, eabe7729. [Google Scholar] [CrossRef]
- Joulia, R.; Guerrero-Fonseca, I.M.; Girbl, T.; Coates, J.A.; Stein, M.; Vázquez-Martínez, L.; Lynam, E.; Whiteford, J.; Schnoor, M.; Voehringer, D.; et al. Neutrophil breaching of the blood vessel pericyte layer during diapedesis requires mast cell-derived IL-17A. Nat. Commun. 2022, 13, 7029. [Google Scholar] [CrossRef]
- Zinselmeyer, B.H.; Lynch, J.N.; Zhang, X.; Aoshi, T.; Miller, M.J. Video-rate two-photon imaging of mouse footpad—A promising model for studying leukocyte recruitment dynamics during inflammation. Inflamm. Res. 2008, 57, 93–96. [Google Scholar] [CrossRef]
- Kam, C.Y.; Singh, I.D.; Gonzalez, D.G.; Matte-Martone, C.; Solá, P.; Solanas, G.; Bonjoch, J.; Marsh, E.; Hirschi, K.K.; Greco, V. Mechanisms of skin vascular maturation and maintenance captured by longitudinal imaging of live mice. Cell 2023, 186, 2345–2360. [Google Scholar] [CrossRef] [PubMed]




Disclaimer/Publisher’s Note: The statements, opinions and data contained in all publications are solely those of the individual author(s) and contributor(s) and not of MDPI and/or the editor(s). MDPI and/or the editor(s) disclaim responsibility for any injury to people or property resulting from any ideas, methods, instructions or products referred to in the content. |
© 2024 by the authors. Licensee MDPI, Basel, Switzerland. This article is an open access article distributed under the terms and conditions of the Creative Commons Attribution (CC BY) license (https://creativecommons.org/licenses/by/4.0/).
Share and Cite
Pulikkot, S.; Paul, S.; Hall, A.; Gardner, B.; Liu, W.; Hu, L.; Vella, A.T.; Chen, Y.; Fan, Z. Monitoring Circulating Myeloid Cells in Peritonitis with an In Vivo Imaging Flow Cytometer. Biomolecules 2024, 14, 886. https://doi.org/10.3390/biom14080886
Pulikkot S, Paul S, Hall A, Gardner B, Liu W, Hu L, Vella AT, Chen Y, Fan Z. Monitoring Circulating Myeloid Cells in Peritonitis with an In Vivo Imaging Flow Cytometer. Biomolecules. 2024; 14(8):886. https://doi.org/10.3390/biom14080886
Chicago/Turabian StylePulikkot, Sunitha, Souvik Paul, Alexxus Hall, Brianna Gardner, Wei Liu, Liang Hu, Anthony T. Vella, Yunfeng Chen, and Zhichao Fan. 2024. "Monitoring Circulating Myeloid Cells in Peritonitis with an In Vivo Imaging Flow Cytometer" Biomolecules 14, no. 8: 886. https://doi.org/10.3390/biom14080886
APA StylePulikkot, S., Paul, S., Hall, A., Gardner, B., Liu, W., Hu, L., Vella, A. T., Chen, Y., & Fan, Z. (2024). Monitoring Circulating Myeloid Cells in Peritonitis with an In Vivo Imaging Flow Cytometer. Biomolecules, 14(8), 886. https://doi.org/10.3390/biom14080886

