EGFR Mutation and TKI Treatment Promote Secretion of Small Extracellular Vesicle PD-L1 and Contribute to Immunosuppression in NSCLC
Abstract
1. Introduction
2. Materials and Methods
2.1. Patients and Specimen Collection
2.2. Isolation of Extracellular Vesicles
2.3. Nanoparticle Tracking Analysis (NTA)
2.4. Enzyme-Linked Immunosorbent Assay (ELISA)
2.5. Cell Culture and Reagents
2.6. Immunohistochemistry (IHC)
2.7. Western Blotting Analysis
2.8. Coculture System
2.9. Flow Cytometry Analysis
2.10. Statistical Analysis
3. Results
3.1. Increased Circulating sEV PD-L1 Levels in Patients with EGFR Mutations
3.2. Mutation of EGFR Promoted Secretion of sEV PD-L1 via HRS
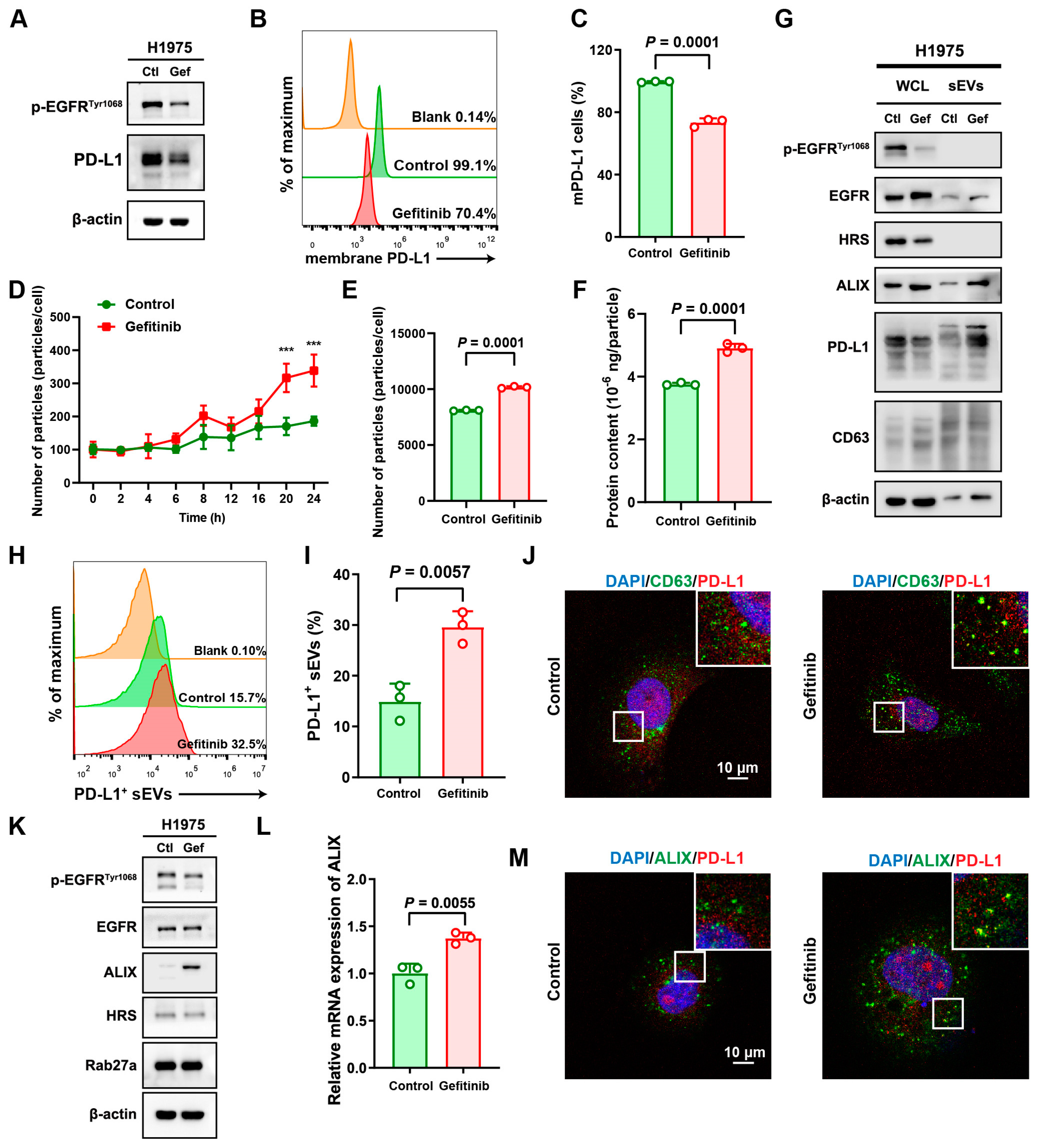
3.3. TKI Treatment Promoted Secretion of sEV PD-L1 via ALIX
3.4. TKI Treatment Increased the Level of Circulating sEV PD-L1 and Tissue ALIX in NSCLC Patients
3.5. Knockdown of HRS and ALIX Inhibited the Secretion of sEV PD-L1 under Activation or Inhibition of EGFR Activity, Respectively
3.6. Both EGFR Mutation and TKI Treatment Exacerbated Immunosuppressive Effects of sEV PD-L1
4. Discussion
5. Conclusions
Supplementary Materials
Author Contributions
Funding
Institutional Review Board Statement
Informed Consent Statement
Data Availability Statement
Conflicts of Interest
References
- Siegel, R.L.; Miller, K.D.; Wagle, N.S.; Jemal, A. Cancer statistics, 2023. CA Cancer J. Clin. 2023, 73, 17–48. [Google Scholar] [CrossRef]
- Ettinger, D.S.; Wood, D.E.; Aisner, D.L.; Akerley, W.; Bauman, J.R.; Bharat, A.; Bruno, D.S.; Chang, J.Y.; Chirieac, L.R.; DeCamp, M.; et al. NCCN Guidelines® Insights: Non-Small Cell Lung Cancer, Version 2.2023. J. Natl. Compr. Cancer Netw. 2023, 21, 340–350. [Google Scholar] [CrossRef]
- Zhang, D.; Liu, X.; Shen, F.; Zhao, D.; Shi, Y.; Zhang, H.; Liu, J.; Gao, X.; Chen, M.; Zhao, J.; et al. Osimertinib versus comparator first-generation epidermal growth factor receptor tyrosine kinase inhibitors as first-line treatment in patients with advanced EGFR-mutated non-small cell lung cancer: A Chinese, multicenter, real-world cohort study. Transl. Lung Cancer Res. 2023, 12, 2229–2244. [Google Scholar] [CrossRef]
- Wang, Y.; Zhou, Q.; Liu, C.; Zhang, R.; Xing, B.; Du, J.; Dong, L.; Zheng, J.; Chen, Z.; Sun, M.; et al. Targeting IL-6/STAT3 signaling abrogates EGFR-TKI resistance through inhibiting Beclin-1 dependent autophagy in HNSCC. Cancer Lett. 2024, 586, 216612. [Google Scholar] [CrossRef] [PubMed]
- Zhang, Q.; Wang, R.; Xu, L. Clinical advances in EGFR-TKI combination therapy for EGFR-mutated NSCLC: A narrative review. Transl. Cancer Res. 2023, 12, 3764–3778. [Google Scholar] [CrossRef]
- Li, X.; Lian, Z.; Wang, S.; Xing, L.; Yu, J. Interactions between EGFR and PD-1/PD-L1 pathway: Implications for treatment of NSCLC. Cancer Lett. 2018, 418, 1–9. [Google Scholar] [CrossRef]
- Takada, K.; Toyokawa, G.; Tagawa, T.; Kohashi, K.; Shimokawa, M.; Akamine, T.; Takamori, S.; Hirai, F.; Shoji, F.; Okamoto, T.; et al. PD-L1 expression according to the EGFR status in primary lung adenocarcinoma. Lung Cancer 2018, 116, 1–6. [Google Scholar] [CrossRef]
- Hellmann, M.D.; Rizvi, N.A.; Goldman, J.W.; Gettinger, S.N.; Borghaei, H.; Brahmer, J.R.; Ready, N.E.; Gerber, D.E.; Chow, L.Q.; Juergens, R.A.; et al. Nivolumab plus ipilimumab as first-line treatment for advanced non-small-cell lung cancer (CheckMate 012): Results of an open-label, phase 1, multicohort study. Lancet Oncol. 2017, 18, 31–41. [Google Scholar] [CrossRef] [PubMed]
- Hastings, K.; Yu, H.A.; Wei, W.; Sanchez-Vega, F.; DeVeaux, M.; Choi, J.; Rizvi, H.; Lisberg, A.; Truini, A.; Lydon, C.A.; et al. EGFR mutation subtypes and response to immune checkpoint blockade treatment in non-small-cell lung cancer. Ann. Oncol. 2019, 30, 1311–1320. [Google Scholar] [CrossRef]
- Chen, S.; Tang, J.; Liu, F.; Li, W.; Yan, T.; Shangguan, D.; Yang, N.; Liao, D. Changes of tumor microenvironment in non-small cell lung cancer after TKI treatments. Front. Immunol. 2023, 14, 1094764. [Google Scholar] [CrossRef]
- Leighl, N.B.; Hellmann, M.D.; Hui, R.; Carcereny, E.; Felip, E.; Ahn, M.J.; Eder, J.P.; Balmanoukian, A.S.; Aggarwal, C.; Horn, L.; et al. Pembrolizumab in patients with advanced non-small-cell lung cancer (KEYNOTE-001): 3-year results from an open-label, phase 1 study. Lancet Respir. Med. 2019, 7, 347–357. [Google Scholar] [CrossRef] [PubMed]
- Patel, S.A.; Nilsson, M.B.; Yang, Y.; Le, X.; Tran, H.T.; Elamin, Y.Y.; Yu, X.; Zhang, F.; Poteete, A.; Ren, X.; et al. IL6 Mediates Suppression of T- and NK-cell Function in EMT-associated TKI-resistant EGFR-mutant NSCLC. Clin. Cancer Res. 2023, 29, 1292–1304. [Google Scholar] [CrossRef]
- Ding, W.; Yang, P.; Zhao, X.; Wang, X.; Liu, H.; Su, Q.; Wang, X.; Li, J.; Gong, Z.; Zhang, D.; et al. Unraveling EGFR-TKI resistance in lung cancer with high PD-L1 or TMB in EGFR-sensitive mutations. Respir. Res. 2024, 25, 40. [Google Scholar] [CrossRef] [PubMed]
- Yáñez-Mó, M.; Siljander, P.R.M.; Andreu, Z.; Zavec, A.B.; Borràs, F.E.; Buzas, E.I.; Buzas, K.; Casal, E.; Cappello, F.; Carvalho, J.; et al. Biological properties of extracellular vesicles and their physiological functions. J. Extracell. Vesicles 2015, 4, 27066. [Google Scholar] [CrossRef] [PubMed]
- Chen, G.; Huang, A.C.; Zhang, W.; Zhang, G.; Wu, M.; Xu, W.; Yu, Z.; Yang, J.; Wang, B.; Sun, H.; et al. Exosomal PD-L1 contributes to immunosuppression and is associated with anti-PD-1 response. Nature 2018, 560, 382–386. [Google Scholar] [CrossRef] [PubMed]
- Théry, C.; Witwer, K.W.; Aikawa, E.; Alcaraz, M.J.; Anderson, J.D.; Andriantsitohaina, R.; Antoniou, A.; Arab, T.; Archer, F.; Atkin-Smith, G.K.; et al. Minimal information for studies of extracellular vesicles 2018 (MISEV2018): A position statement of the International Society for Extracellular Vesicles and update of the MISEV2014 guidelines. J. Extracell. Vesicles 2018, 7, 1535750. [Google Scholar] [CrossRef] [PubMed]
- Xiao, B.L.; Wang, X.L.; Xia, H.F.; Zhang, L.Z.; Wang, K.M.; Chen, Z.K.; Zhong, Y.H.; Jiang, H.G.; Zhou, F.X.; Wang, W.; et al. HRS Regulates Small Extracellular Vesicle PD-L1 Secretion and Is Associated with Anti-PD-1 Treatment Efficacy. Cancer Immunol. Res. 2023, 11, 228–240. [Google Scholar] [CrossRef] [PubMed]
- Masuda, K.; Horinouchi, H.; Tanaka, M.; Higashiyama, R.; Shinno, Y.; Sato, J.; Matsumoto, Y.; Okuma, Y.; Yoshida, T.; Goto, Y.; et al. Efficacy of anti-PD-1 antibodies in NSCLC patients with an EGFR mutation and high PD-L1 expression. J. Cancer Res. Clin. Oncol. 2021, 147, 245–251. [Google Scholar] [CrossRef]
- Yu, S.; Sha, H.; Qin, X.; Chen, Y.; Li, X.; Shi, M.; Feng, J. EGFR E746-A750 deletion in lung cancer represses antitumor immunity through the exosome-mediated inhibition of dendritic cells. Oncogene 2020, 39, 2643–2657. [Google Scholar] [CrossRef]
- Gainor, J.F.; Shaw, A.T.; Sequist, L.V.; Fu, X.; Azzoli, C.G.; Piotrowska, Z.; Huynh, T.G.; Zhao, L.; Fulton, L.; Schultz, K.R.; et al. EGFR Mutations and ALK Rearrangements Are Associated with Low Response Rates to PD-1 Pathway Blockade in Non-Small Cell Lung Cancer: A Retrospective Analysis. Clin. Cancer Res. 2016, 22, 4585–4593. [Google Scholar] [CrossRef]
- Liang, H.; Liu, X.; Wang, M. Immunotherapy combined with epidermal growth factor receptor-tyrosine kinase inhibitors in non-small-cell lung cancer treatment. Onco Targets Ther. 2018, 11, 6189–6196. [Google Scholar] [CrossRef]
- Jouida, A.; McCarthy, C.; Fabre, A.; Keane, M.P. Exosomes: A new perspective in EGFR-mutated lung cancer. Cancer Metastasis Rev. 2021, 40, 589–601. [Google Scholar] [CrossRef]
- Poggio, M.; Hu, T.; Pai, C.-C.; Chu, B.; Belair, C.D.; Chang, A.; Montabana, E.; Lang, U.E.; Fu, Q.; Fong, L.; et al. Suppression of Exosomal PD-L1 Induces Systemic Anti-tumor Immunity and Memory. Cell 2019, 177, 414–427.e13. [Google Scholar] [CrossRef]
- Zhou, K.; Guo, S.; Li, F.; Sun, Q.; Liang, G. Exosomal PD-L1: New Insights Into Tumor Immune Escape Mechanisms and Therapeutic Strategies. Front. Cell Dev. Biol. 2020, 8, 569219. [Google Scholar] [CrossRef]
- Zubair, T.; Bandyopadhyay, D. Small Molecule EGFR Inhibitors as Anti-Cancer Agents: Discovery, Mechanisms of Action, and Opportunities. Int. J. Mol. Sci. 2023, 24, 2651. [Google Scholar] [CrossRef]






Disclaimer/Publisher’s Note: The statements, opinions and data contained in all publications are solely those of the individual author(s) and contributor(s) and not of MDPI and/or the editor(s). MDPI and/or the editor(s) disclaim responsibility for any injury to people or property resulting from any ideas, methods, instructions or products referred to in the content. |
© 2024 by the authors. Licensee MDPI, Basel, Switzerland. This article is an open access article distributed under the terms and conditions of the Creative Commons Attribution (CC BY) license (https://creativecommons.org/licenses/by/4.0/).
Share and Cite
Liu, H.-M.; Yu, Z.-L.; Xia, H.-F.; Zhang, L.-Z.; Fu, Q.-Y.; Wang, Y.; Gong, H.-Y.; Chen, G. EGFR Mutation and TKI Treatment Promote Secretion of Small Extracellular Vesicle PD-L1 and Contribute to Immunosuppression in NSCLC. Biomolecules 2024, 14, 820. https://doi.org/10.3390/biom14070820
Liu H-M, Yu Z-L, Xia H-F, Zhang L-Z, Fu Q-Y, Wang Y, Gong H-Y, Chen G. EGFR Mutation and TKI Treatment Promote Secretion of Small Extracellular Vesicle PD-L1 and Contribute to Immunosuppression in NSCLC. Biomolecules. 2024; 14(7):820. https://doi.org/10.3390/biom14070820
Chicago/Turabian StyleLiu, Hai-Ming, Zi-Li Yu, Hou-Fu Xia, Lin-Zhou Zhang, Qiu-Yun Fu, Yi Wang, Hong-Yun Gong, and Gang Chen. 2024. "EGFR Mutation and TKI Treatment Promote Secretion of Small Extracellular Vesicle PD-L1 and Contribute to Immunosuppression in NSCLC" Biomolecules 14, no. 7: 820. https://doi.org/10.3390/biom14070820
APA StyleLiu, H.-M., Yu, Z.-L., Xia, H.-F., Zhang, L.-Z., Fu, Q.-Y., Wang, Y., Gong, H.-Y., & Chen, G. (2024). EGFR Mutation and TKI Treatment Promote Secretion of Small Extracellular Vesicle PD-L1 and Contribute to Immunosuppression in NSCLC. Biomolecules, 14(7), 820. https://doi.org/10.3390/biom14070820

