Comprehensive Analysis of the Role of Fibrinogen and Thrombin in Clot Formation and Structure for Plasma and Purified Fibrinogen
Abstract
1. Introduction
2. Materials and Methods
2.1. Purified Fibrinogen vs. Plasma
2.2. Scanning Electron Microscopy (SEM) Imaging
2.3. Confocal Microscopy
2.4. Turbidity/Turbidimetry
2.5. Multiple Linear Regressions
2.6. Statistical Analysis
3. Results
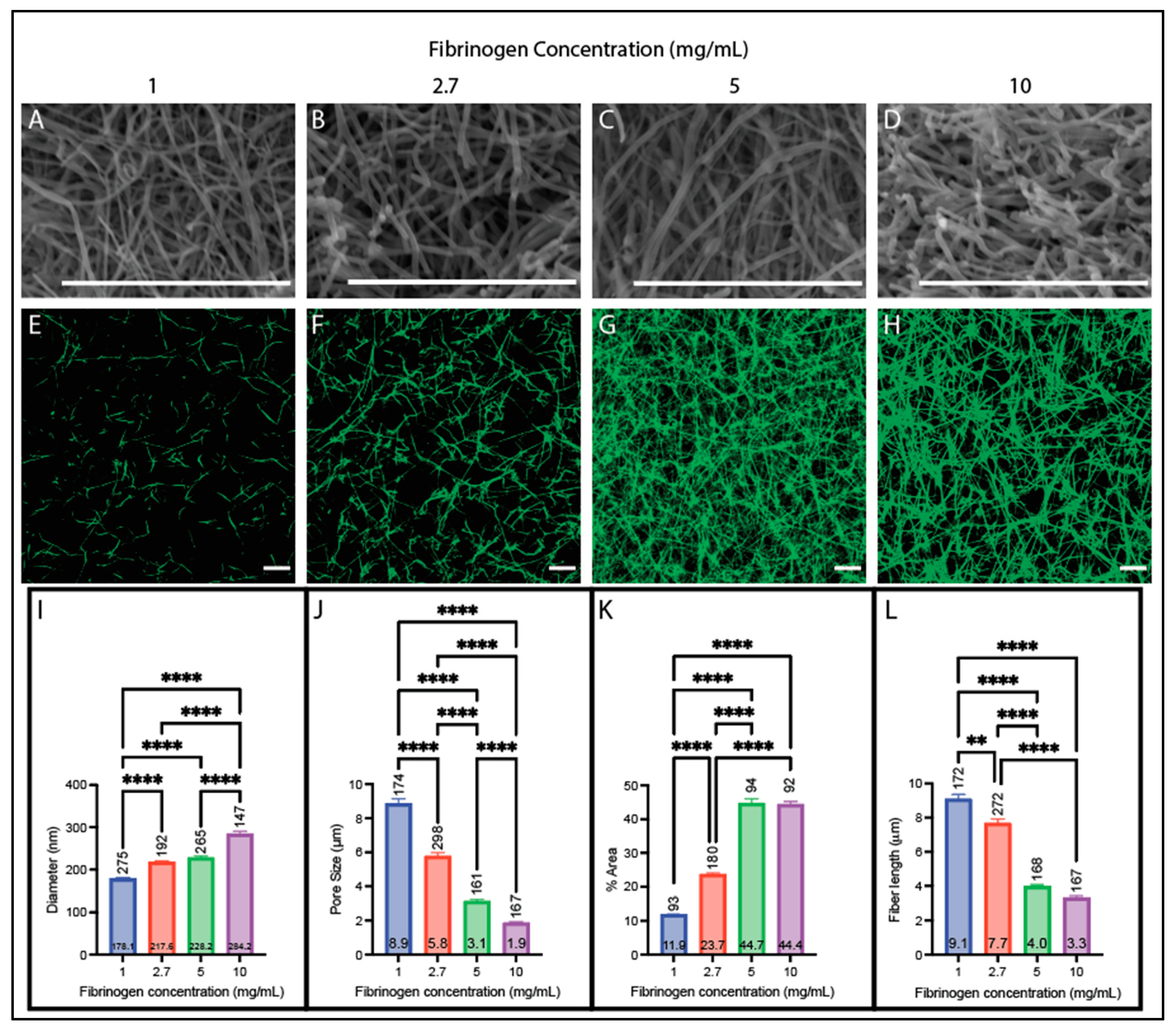
3.1. Effect of Fibrinogen Concentration on Fibrin Network Structure
3.2. Effect of Fibrinogen Concentration on Fibrin Network Formation
3.3. Effect of Thrombin Concentration on Fibrin Network Structure
3.4. Effect of Thrombin Concentration on Fibrin Network Formation
3.5. Generalized Trends and Predicted Values
4. Discussion
5. Conclusions
Supplementary Materials
Author Contributions
Funding
Institutional Review Board Statement
Informed Consent Statement
Data Availability Statement
Acknowledgments
Conflicts of Interest
References
- Yu, P.; Zhong, W. Hemostatic materials in wound care. Burn. Trauma 2021, 9, tkab019. [Google Scholar] [CrossRef]
- Wolberg, A.S.; Rosendaal, F.R.; Weitz, J.I.; Jaffer, I.H.; Agnelli, G.; Baglin, T.; Mackman, N. Venous thrombosis. Nat. Rev. Dis. Primers 2015, 1, 1–17. [Google Scholar] [CrossRef]
- Tomaiuolo, M.; Brass, L.F. Joining forces to understand hemostasis and thrombosis: A call to communicate. Comment on” Modeling thrombosis in silico: Frontiers, challenges, unresolved problems and milestones” by AV Belyaev et al. Phys. Life Rev. 2018, 26, 110–112. [Google Scholar] [CrossRef]
- Domingues, M.M.; Macrae, F.L.; Duval, C.; McPherson, H.R.; Bridge, K.I.; Ajjan, R.A.; Ridger, V.C.; Connell, S.D.; Philippou, H.; Ariëns, R.A. Thrombin and fibrinogen γ′ impact clot structure by marked effects on intrafibrillar structure and protofibril packing. Blood J. Am. Soc. Hematol. 2016, 127, 487–495. [Google Scholar] [CrossRef]
- Weisel, J.W.; Litvinov, R.I. Fibrin formation, structure and properties. In Fibrous Proteins: Structures and Mechanisms; Springer: Cham, Switzerland, 2017; pp. 405–456. [Google Scholar]
- Budzynski, A.Z.; Shainoff, J.R. Fibrinogen and fibrin: Biochemistry and pathophysiology. Crit. Rev. Oncol. 1986, 6, 97–146. [Google Scholar] [CrossRef]
- Huang, L.; Lord, S.T. The isolation of fibrinogen monomer dramatically influences fibrin polymerization. Thromb. Res. 2013, 131, e258–e263. [Google Scholar] [CrossRef]
- Mosesson, M.W. Fibrinogen and fibrin structure and functions. J. Thromb. Haemost. 2005, 3, 1894–1904. [Google Scholar] [CrossRef] [PubMed]
- Fowler, W.E.; Hantgan, R.R.; Hermans, J.; Erickson, H.P. Structure of the fibrin protofibril. Proc. Natl. Acad. Sci. USA 1981, 78, 4872–4876. [Google Scholar] [CrossRef] [PubMed]
- Laurens, N.; Koolwijk, P.D.; De Maat, M. Fibrin structure and wound healing. J. Thromb. Haemost. 2006, 4, 932–939. [Google Scholar] [CrossRef]
- Wolberg, A.S. Plasma and cellular contributions to fibrin network formation, structure and stability. Haemophilia 2010, 16, 7–12. [Google Scholar] [CrossRef] [PubMed]
- Lord, S.T. Molecular mechanisms affecting fibrin structure and stability. Arter. Thromb. Vasc. Biol. 2011, 31, 494–499. [Google Scholar] [CrossRef] [PubMed]
- Litvinov, R.I.; Weisel, J.W. Fibrin mechanical properties and their structural origins. Matrix Biol. 2017, 60, 110–123. [Google Scholar] [CrossRef] [PubMed]
- Undas, A.; Ariëns, R.A. Fibrin clot structure and function: A role in the pathophysiology of arterial and venous thromboembolic diseases. Arter. Thromb. Vasc. Biol. 2011, 31, e88–e99. [Google Scholar] [CrossRef] [PubMed]
- Mihalko, E.; Brown, A.C. Clot structure and implications for bleeding and thrombosis. In Seminars in Thrombosis and Hemostasis; Thieme Medical Publishers: New York, NY, USA, 2020; p. 96. [Google Scholar]
- Driever, E.G.; Lisman, T. Fibrin clot properties and thrombus composition in cirrhosis. Res. Pract. Thromb. Haemost. 2023, 7, 100055. [Google Scholar] [CrossRef] [PubMed]
- Ząbczyk, M.; Undas, A. Plasma fibrin clot structure and thromboembolism: Clinical implications. Pol. Arch. Med. Wewnętrznej = Pol. Arch. Intern. Med. 2017, 127, 873–881. [Google Scholar] [CrossRef] [PubMed]
- Walton, B.L.; Byrnes, J.R.; Wolberg, A.S. Fibrinogen, red blood cells, and factor XIII in venous thrombosis. J. Thromb. Haemost. 2015, 13, S208–S215. [Google Scholar] [CrossRef]
- Collet, J.; Woodhead, J.L.; Soria, J.; Soria, C.; Mirshahi, M.; Caen, J.P.; Weisel, J.W. Fibrinogen Dusart: Electron microscopy of molecules, fibers and clots, and viscoelastic properties of clots. Biophys. J. 1996, 70, 500–510. [Google Scholar] [CrossRef]
- Campello, E.; Ilich, A.; Simioni, P.; Key, N.S. The relationship between pancreatic cancer and hypercoagulability: A comprehensive review on epidemiological and biological issues. Br. J. Cancer 2019, 121, 359–371. [Google Scholar] [CrossRef]
- Kwaan, H.C.; Lindholm, P.F. Fibrin and fibrinolysis in cancer. In Seminars in Thrombosis and Hemostasis; Thieme Medical Publishers: New York, NY, USA, 2019; pp. 413–422. [Google Scholar]
- Bembde, A.S. A study of plasma fibrinogen level in type-2 diabetes mellitus and its relation to glycemic control. Indian J. Hematol. Blood Transfus. 2012, 28, 105–108. [Google Scholar] [CrossRef]
- Wygrecka, M.; Birnhuber, A.; Seeliger, B.; Michalick, L.; Pak, O.; Schultz, A.; Schramm, F.; Zacharias, M.; Gorkiewicz, G.; David, S. Altered fibrin clot structure and dysregulated fibrinolysis contribute to thrombosis risk in severe COVID-19. Blood Adv. 2022, 6, 1074–1087. [Google Scholar] [CrossRef] [PubMed]
- de Vries, J.J.; Visser, C.; Geers, L.; Slotman, J.A.; van Kleef, N.D.; Maas, C.; Bax, H.I.; Miedema, J.R.; van Gorp, E.C.; Goeijenbier, M. Altered fibrin network structure and fibrinolysis in intensive care unit patients with COVID-19, not entirely explaining the increased risk of thrombosis. J. Thromb. Haemost. 2022, 20, 1412–1420. [Google Scholar] [CrossRef]
- Collet, J.; Allali, Y.; Lesty, C.; Tanguy, M.L.; Silvain, J.; Ankri, A.; Blanchet, B.; Dumaine, R.; Gianetti, J.; Payot, L. Altered fibrin architecture is associated with hypofibrinolysis and premature coronary atherothrombosis. Arter. Thromb. Vasc. Biol. 2006, 26, 2567–2573. [Google Scholar] [CrossRef]
- Hur, W.S.; Kawano, T.; Mwiza, J.M.N.; Paul, D.S.; Lee, R.H.; Clark, E.G.; Bouck, E.G.; Dutta, A.; Cai, C.; Baker, S.R. Mice expressing nonpolymerizable fibrinogen have reduced arterial and venous thrombosis with preserved hemostasis. Blood 2024, 143, 105–117. [Google Scholar] [CrossRef] [PubMed]
- Talens, S.; Leebeek, F.W.; Demmers, J.A.; Rijken, D.C. Identification of fibrin clot-bound plasma proteins. PLoS ONE 2012, 7, e41966. [Google Scholar] [CrossRef] [PubMed]
- Nair, C.H.; Dhall, D.P. Studies on fibrin network structure: The effect of some plasma proteins. Thromb. Res. 1991, 61, 315–325. [Google Scholar] [CrossRef] [PubMed]
- Carr, M.E. Fibrin formed in plasma is composed of fibers more massive than those formed from purified fibrinogen. Thromb. Haemost. 1988, 59, 535–539. [Google Scholar] [CrossRef]
- Shah, G.A.; Nair, C.H.; Dhall, D.P. Comparison of fibrin networks in plasma and fibrinogen solution. Thromb. Res. 1987, 45, 257–264. [Google Scholar] [CrossRef] [PubMed]
- Wufsus, A.R.; Macera, N.E.; Neeves, K.B. The hydraulic permeability of blood clots as a function of fibrin and platelet density. Biophys. J. 2013, 104, 1812–1823. [Google Scholar] [CrossRef] [PubMed]
- Cai, T.; McCafferty, C.; Van Den Helm, S.; Letunica, N.; Attard, C.; Monagle, P.; Ignjatovic, V. Protocol for the Investigation of Plasma and Whole Blood Clot Property of Fibrin Fiber Thickness Using Scanning Electron Microscopy. In Hemostasis and Thrombosis: Methods and Protocols; Springer: New York, NY, USA, 2023; pp. 775–786. [Google Scholar]
- Pieters, M.; Philippou, H.; Undas, A.; de Lange, Z.; Rijken, D.C.; Mutch, N.J. An international study on the feasibility of a standardized combined plasma clot turbidity and lysis assay: Communication from the SSC of the ISTH. J. Thromb. Haemost. 2018, 16, 1007–1012. [Google Scholar] [CrossRef]
- Elliott, A.D. Confocal microscopy: Principles and modern practices. Curr. Protoc. Cytom. 2020, 92, e68. [Google Scholar] [CrossRef]
- Belcher, H.A.; Guthold, M.; Hudson, N.E. What is the diameter of a fibrin fiber? Res. Pract. Thromb. Haemost. 2023, 7, 100285. [Google Scholar] [CrossRef]
- García, X.; Seyve, L.; Tellier, Z.; Chevreux, G.; Bihoreau, N.; Polack, B.; Caton, F. Aggregates dramatically alter fibrin ultrastructure. Biophys. J. 2020, 118, 172–181. [Google Scholar] [CrossRef]
- Ferri, F.; Calegari, G.R.; Molteni, M.; Cardinali, B.; Magatti, D.; Rocco, M. Size and density of fibers in fibrin and other filamentous networks from turbidimetry: Beyond a revisited Carr–Hermans method, accounting for fractality and porosity. Macromolecules 2015, 48, 5423–5432. [Google Scholar] [CrossRef]
- Chernysh, I.N.; Nagaswami, C.; Kosolapova, S.; Peshkova, A.D.; Cuker, A.; Cines, D.B.; Cambor, C.L.; Litvinov, R.I.; Weisel, J.W. The distinctive structure and composition of arterial and venous thrombi and pulmonary emboli. Sci. Rep. 2020, 10, 5112. [Google Scholar] [CrossRef]
- Risman, R.A.; Abdelhamid, A.; Weisel, J.W.; Bannish, B.E.; Tutwiler, V. Effects of clot contraction on clot degradation: A mathematical and experimental approach. Biophys. J. 2022, 121, 3271–3285. [Google Scholar] [CrossRef]
- Molteni, M.; Magatti, D.; Cardinali, B.; Rocco, M.; Ferri, F. Fast two-dimensional bubble analysis of biopolymer filamentous networks pore size from confocal microscopy thin data stacks. Biophys. J. 2013, 104, 1160–1169. [Google Scholar] [CrossRef] [PubMed]
- de Vries, J.J.; Laan, D.M.; Frey, F.; Koenderink, G.H.; de Maat, M.P. A systematic review and comparison of automated tools for quantification of fibrous networks. Acta Biomater. 2023, 157, 263–274. [Google Scholar] [CrossRef] [PubMed]
- Carr, M.E., Jr.; Hermans, J. Size and density of fibrin fibers from turbidity. Macromolecules 1978, 11, 46–50. [Google Scholar] [CrossRef] [PubMed]
- Yeromonahos, C.; Polack, B.; Caton, F. Nanostructure of the fibrin clot. Biophys. J. 2010, 99, 2018–2027. [Google Scholar] [CrossRef] [PubMed]
- Belcher, H.A.; Litwa, K.; Guthold, M.; Hudson, N.E. The Applicability of Current Turbidimetric Approaches for Analyzing Fibrin Fibers and Other Filamentous Networks. Biomolecules 2022, 12, 807. [Google Scholar] [CrossRef] [PubMed]
- Liu, S.; Deng, Z.; Li, J.; Wang, J.; Huang, N.; Cui, R.; Zhang, Q.; Mei, J.; Zhou, W.; Zhang, C.; et al. Measurement of the refractive index of whole blood and its components for a continuous spectral region. J. Biomed. Opt. 2019, 24, 035003. [Google Scholar] [CrossRef]
- Schuck, P. Size-distribution analysis of macromolecules by sedimentation velocity ultracentrifugation and lamm equation modeling. Biophys. J. 2000, 78, 1606–1619. [Google Scholar] [CrossRef]
- Schuck, P. SEDFIT, Version 16.1c. 2018.
- Garyfallogiannis, K.; Ramanujam, R.K.; Litvinov, R.I.; Yu, T.; Nagaswami, C.; Bassani, J.L.; Weisel, J.W.; Purohit, P.K.; Tutwiler, V. Fracture toughness of fibrin gels as a function of protein volume fraction: Mechanical origins. Acta Biomater. 2023, 159, 49–62. [Google Scholar] [CrossRef]
- Ramanujam, R.K.; Maksudov, F.; Litvinov, R.I.; Nagaswami, C.; Weisel, J.W.; Tutwiler, V.; Barsegov, V. Biomechanics, Energetics, and Structural Basis of Rupture of Fibrin Networks. Adv. Healthc. Mater. 2023, 12, 2300096. [Google Scholar] [CrossRef] [PubMed]
- Kattula, S.; Byrnes, J.R.; Wolberg, A.S. Fibrinogen and fibrin in hemostasis and thrombosis. Arterioscler. Thromb. Vasc. Biol. 2017, 37, e13–e21. [Google Scholar] [CrossRef] [PubMed]
- Heinrichy, J.; Assmann, G. Fibrinogen and cardiovascular risk. J. Cardiovasc. Risk 1995, 2, 197–205. [Google Scholar] [CrossRef]
- Weisel, J.W.; Litvinov, R.I. Mechanisms of fibrin polymerization and clinical implications. Blood J. Am. Soc. Hematol. 2013, 121, 1712–1719. [Google Scholar] [CrossRef] [PubMed]
- Pieters, M.; Wolberg, A.S. Fibrinogen and fibrin: An illustrated review. Res. Pract. Thromb. Haemost. 2019, 3, 161–172. [Google Scholar] [CrossRef] [PubMed]
- Fries, D.; Martini, W.Z. Role of fibrinogen in trauma-induced coagulopathy. Br. J. Anaesth. 2010, 105, 116–121. [Google Scholar] [CrossRef] [PubMed]
- Gosselin, A.R.; White, N.J.; Bargoud, C.G.; Hanna, J.S.; Tutwiler, V. Hyperfibrinolysis drives mechanical instabilities in a simulated model of trauma induced coagulopathy. Thromb. Res. 2022, 220, 131–140. [Google Scholar] [CrossRef] [PubMed]
- Richards, J.; Fedeles, B.T.; Chow, J.H.; Scalea, T.; Kozar, R. Raising the bar on fibrinogen: A retrospective assessment of critical hypofibrinogenemia in severely injured trauma patients. Trauma Surg. Acute Care Open 2023, 8, e000937. [Google Scholar] [CrossRef]
- Weisel, J.W.; Nagaswami, C. Computer modeling of fibrin polymerization kinetics correlated with electron microscope and turbidity observations: Clot structure and assembly are kinetically controlled. Biophys. J. 1992, 63, 111–128. [Google Scholar] [CrossRef]
- Wolberg, A.S. Thrombin generation and fibrin clot structure. Blood Rev. 2007, 21, 131–142. [Google Scholar] [CrossRef]
- Al-Amer, O.M. The role of thrombin in haemostasis. Blood Coagul. Fibrinol. 2022, 33, 145–148. [Google Scholar] [CrossRef] [PubMed]
- Brummel-Ziedins, K.E.; Whelihan, M.F.; Gissel, M.; Mann, K.G.; Rivard, G.E. Thrombin generation and bleeding in haemophilia A. Haemophilia 2009, 15, 1118–1125. [Google Scholar] [CrossRef] [PubMed]
- Sidonio, R.F., Jr.; Hoffman, M.; Kenet, G.; Dargaud, Y. Thrombin Generation and Implications for Hemophilia Therapies: A Narrative Review. Res. Pract. Thromb. Haemost. 2022, 7, 100018. [Google Scholar] [CrossRef] [PubMed]
- Bateman, R.M.; Leong, H.; Podor, T.; Hodgson, K.C.; Kareco, T.; Walley, K.R. The effect of thrombin concentration on fibrin clot structure imaged by multiphoton microscopy and quantified by fractal analysis. Microsc. Microanal. 2005, 11, 1018–1019. [Google Scholar] [CrossRef][Green Version]
- Torbet, J. Fibrin assembly in human plasma and fibrinogen/albumin mixtures. Biochemistry 1986, 25, 5309–5314. [Google Scholar] [CrossRef]
- Carr, M.E. Turbidimetric evaluation of the impact of albumin on the structure of thrombin-mediated fibrin gelation. Pathophysiol. Haemost. Thromb. 1987, 17, 189–194. [Google Scholar] [CrossRef]
- De Sain-van Der Velden, M.; Smolders, H.C.; Van Rijn, H.; Voorbij, H. Does albumin play a role in fibrinolysis by its inhibition of plasminogen activation? Fibrinolysis Proteolysis 2000, 14, 242–246. [Google Scholar] [CrossRef]
- Pera, J.; Undas, A.; Topor-Madry, R.; Jagiella, J.; Klimkowicz-Mrowiec, A.; Slowik, A. Fibrin clot properties in acute stroke: What differs cerebral hemorrhage from cerebral ischemia? Stroke 2012, 43, 1412–1414. [Google Scholar] [CrossRef]
- Undas, A.; Slowik, A.; Wolkow, P.; Szczudlik, A.; Tracz, W. Fibrin clot properties in acute ischemic stroke: Relation to neurological deficit. Thromb. Res. 2010, 125, 357–361. [Google Scholar] [CrossRef]
- Pretorius, E.; Steyn, H.; Engelbrecht, M.; Swanepoel, A.C.; Oberholzer, H.M. Differences in fibrin fiber diameters in healthy individuals and thromboembolic ischemic stroke patients. Blood Coagul. Fibrinol. 2011, 22, 696–700. [Google Scholar] [CrossRef]
- Dunn, E.J.; Ariëns, R.; Grant, P.J. The influence of type 2 diabetes on fibrin structure and function. Diabetologia 2005, 48, 1198–1206. [Google Scholar] [CrossRef] [PubMed]
- De Vries, J.J.; Visser, C.; Geers, L.; Slotman, J.A.; Endeman, H.; Kruip, M.J.; de Maat, M.P.; The Dutch COVID; Coalition, T. Does Fibrin Structure Contribute to the Increased Risk of Thrombosis in COVID-19 ICU Patients? Blood 2021, 138, 3208. [Google Scholar] [CrossRef]
- Moiseiwitsch, N.; Zwennes, N.; Szlam, F.; Sniecinski, R.; Brown, A. COVID-19 patient fibrinogen produces dense clots with altered polymerization kinetics, partially explained by increased sialic acid. J. Thromb. Haemost. 2022, 20, 2909–2920. [Google Scholar] [CrossRef] [PubMed]
- Risman, R.A.; Kirby, N.C.; Bannish, B.E.; Hudson, N.E.; Tutwiler, V. Fibrinolysis: An illustrated review. Res. Pract. Thromb. Haemost. 2023, 7, 100081. [Google Scholar] [CrossRef]
- Gabriel, D.A.; Muga, K.; Boothroyd, E.M. The effect of fibrin structure on fibrinolysis. J. Biol. Chem. 1992, 267, 24259–24263. [Google Scholar] [CrossRef] [PubMed]
- Carr, M.E., Jr.; Alving, B.M. Effect of fibrin structure on plasmin-mediated dissolution of plasma clots. Blood Coagul. Fibrinolysis 1995, 6, 567–573. [Google Scholar] [CrossRef] [PubMed]
- Sui, J.; Noubouossie, D.F.; Gandotra, S.; Cao, L. Elevated plasma fibrinogen is associated with excessive inflammation and disease severity in COVID-19 patients. Front. Cell. Infect. Microbiol. 2021, 11, 734005. [Google Scholar] [CrossRef]
- Stępień, E.; Miszalski-Jamka, T.; Kapusta, P.; Tylko, G.; Pasowicz, M. Beneficial effect of cigarette smoking cessation on fibrin clot properties. J. Thromb. Thrombolysis 2011, 32, 177–182. [Google Scholar] [CrossRef]
- Hunter, K.A.; Garlick, P.J.; Broom, I.; Anderson, S.E.; McNurlan, M.A. Effects of smoking and abstention from smoking on fibrinogen synthesis in humans. Clin. Sci. 2001, 100, 459–465. [Google Scholar] [CrossRef]
- Lara, C.; Bezmalinovic, A.; García-Herrera, C.; Ríos, S.; Valenzuela, L.M.; Martínez, C.E. Leukocyte-and Platelet-Rich Fibrin (L-PRF) Obtained from Smokers and Nonsmokers Shows a Similar Uniaxial Tensile Response In Vitro. Biomedicines 2023, 11, 3286. [Google Scholar] [CrossRef] [PubMed]
- Ryan, E.A.; Mockros, L.F.; Weisel, J.W.; Lorand, L. Structural origins of fibrin clot rheology. Biophys. J. 1999, 77, 2813–2826. [Google Scholar] [CrossRef] [PubMed]
- Hethershaw, E.L.; La Corte, A.C.; Duval, C.; Ali, M.; Grant, P.J.; Ariëns, R.A.; Philippou, H. The effect of blood coagulation factor XIII on fibrin clot structure and fibrinolysis. J. Thromb. Haemost. 2014, 12, 197–205. [Google Scholar] [CrossRef]
- Maghzal, G.J.; Brennan, S.O.; George, P.M. Fibrinogen Bβ polymorphisms do not directly contribute to an altered in vitro clot structure in humans. Thromb. Haemost. 2003, 90, 1021–1028. [Google Scholar] [PubMed]
- Cronje, H.T.; Nienaber-Rousseau, C.; Zandberg, L.; De Lange, Z.; Green, F.R.; Pieters, M. Fibrinogen and clot-related phenotypes determined by fibrinogen polymorphisms: Independent and IL-6-interactive associations. PLoS ONE 2017, 12, e0187712. [Google Scholar] [CrossRef] [PubMed]
- de Vries, J.J.; Snoek, C.J.; Rijken, D.C.; de Maat, M.P. Effects of post-translational modifications of fibrinogen on clot formation, clot structure, and fibrinolysis: A systematic review. Arterioscler. Thromb. Vasc. Biol. 2020, 40, 554–569. [Google Scholar] [CrossRef]
- Eyisoylu, H.; Hazekamp, E.D.; Cruts, J.; Koenderink, G.H.; de Maat, M.P. Flow affects the structural and mechanical properties of the fibrin network in plasma clots. J. Mater. Sci. Mater. Med. 2024, 35, 8. [Google Scholar] [CrossRef]






| Parameter | Purified Fibrinogen | Plasma | ||||||||
|---|---|---|---|---|---|---|---|---|---|---|
| Fibrinogen Concentration (mg/mL) | 1 | 2.7 | 5 | 10 | p-value | 1 | 2.7 | 5 | 10 | p-value |
| Lag Time (s) | 140 ± 0 | 155 ± 0 | 175 ± 5 | 210 ± 13 | *** | 70 ± 36 | 45 ± 22 | — | — | ns |
| Rate of Clot Formation (cm−1/s × 10−3) | 3.4 ± 0.1 | 6.88 ± 0.06 | 8.2 ± 0.2 | 10.2 ± 0.4 | **** | 11 ± 3 | 39 ± 3 | 50 ± 5 | 59 ± 2 | **** |
| Maximum Turbidity (cm−1) | 1.85 ± 0.03 | 5.24 ± 0.06 | 7.85 ± 0.10 | 9.35 ± 0.21 | **** | 0.87 ± 0.17 | 4.16 ± 0.10 | 7.23 ± 0.62 | 11.42 ± 0.19 | **** |
| Parameter | Purified Fibrinogen | Plasma | ||||||||
|---|---|---|---|---|---|---|---|---|---|---|
| Fibrinogen Concentration (mg/mL) | 0.1 | 0.25 | 0.5 | 1 | p-value | 0.1 | 0.25 | 0.5 | 1 | p-value |
| Lag Time (s) | 105 ± 0 | 75 ± 0 | 30 ± 0 | — | n/a | 113 ± 25 | 24 ± 3 | 13 ± 3 | — | **** |
| Rate of Clot Formation (cm−1/s × 10−3) | 9.9 ± 0.2 | 14.1 ± 0.5 | 24.5 ± 0.6 | 33.3 ± 1.5 | **** | 2.3 ± 0.4 | 2.1 ± 0.4 | 1.6 ± 0.3 | 1.5 ± 0.2 | ns |
| Maximum Turbidity (cm−1) | 5.86 ± 0.14 | 5.20 ± 0.15 | 5.13 ± 0.09 | 4.47 ± 0.17 | *** | 2.31 ± 0.27 | 3.02 ± 0.14 | 2.83 ± 0.17 | 3.51 ± 0.32 | ** |
Disclaimer/Publisher’s Note: The statements, opinions and data contained in all publications are solely those of the individual author(s) and contributor(s) and not of MDPI and/or the editor(s). MDPI and/or the editor(s) disclaim responsibility for any injury to people or property resulting from any ideas, methods, instructions or products referred to in the content. |
© 2024 by the authors. Licensee MDPI, Basel, Switzerland. This article is an open access article distributed under the terms and conditions of the Creative Commons Attribution (CC BY) license (https://creativecommons.org/licenses/by/4.0/).
Share and Cite
Risman, R.A.; Belcher, H.A.; Ramanujam, R.K.; Weisel, J.W.; Hudson, N.E.; Tutwiler, V. Comprehensive Analysis of the Role of Fibrinogen and Thrombin in Clot Formation and Structure for Plasma and Purified Fibrinogen. Biomolecules 2024, 14, 230. https://doi.org/10.3390/biom14020230
Risman RA, Belcher HA, Ramanujam RK, Weisel JW, Hudson NE, Tutwiler V. Comprehensive Analysis of the Role of Fibrinogen and Thrombin in Clot Formation and Structure for Plasma and Purified Fibrinogen. Biomolecules. 2024; 14(2):230. https://doi.org/10.3390/biom14020230
Chicago/Turabian StyleRisman, Rebecca A., Heather A. Belcher, Ranjini K. Ramanujam, John W. Weisel, Nathan E. Hudson, and Valerie Tutwiler. 2024. "Comprehensive Analysis of the Role of Fibrinogen and Thrombin in Clot Formation and Structure for Plasma and Purified Fibrinogen" Biomolecules 14, no. 2: 230. https://doi.org/10.3390/biom14020230
APA StyleRisman, R. A., Belcher, H. A., Ramanujam, R. K., Weisel, J. W., Hudson, N. E., & Tutwiler, V. (2024). Comprehensive Analysis of the Role of Fibrinogen and Thrombin in Clot Formation and Structure for Plasma and Purified Fibrinogen. Biomolecules, 14(2), 230. https://doi.org/10.3390/biom14020230

