Suppression of MT5-MMP Reveals Early Modulation of Alzheimer’s Pathogenic Events in Primary Neuronal Cultures of 5xFAD Mice
Abstract
1. Introduction
2. Materials and Methods
2.1. Reagents
2.2. Mixed Neuronal Glial Cultures
2.3. Western Blot
2.4. Reverse Transcription-Quantitative Polymerase Chain Reaction (RT-qPCR)
2.5. MTT Test
2.6. Viral Infections
2.7. ELISA
2.8. Primary Neuron Transfection with GFP and Analysis of Dendritic Spines
2.9. Electrophysiology
2.9.1. Whole-Cell Patch Clamp
2.9.2. Network Spontaneous Activity
2.9.3. Induced Firing
2.9.4. Action Potential Threshold, Amplitude and Duration
2.9.5. Global Synaptic Currents
2.10. Statistics
3. Results
3.1. MT-MMP and Transgene Expression, and Neuronal Viability
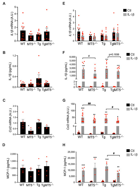
3.2. MT5-MMP Deficiency Alters the Expression of Inflammatory Mediators
3.3. N-Cadherin Is Not Affected by MT5-MMP Deficiency or IL-1β
3.4. Effects of MT5-MMP Deficiency and IL-1β Treatment on Dendrite Spine Integrity
3.5. Membrane and Spike Properties of Pyramidal Neurons
3.6. Effects of MT5-MMP Deficiency and IL-1β on Spontaneous Neuronal Activity
3.7. Induced Firing Is Altered by MT5-MMP Deficiency, AD Mutations, and IL-1β Exposure
3.8. Effects of MT5-MMP Deficiency and IL-1β on Global Miniature Synaptic Currents
3.9. MT5-MMP Deficiency and IL-1β Treatment Modulate the Expression of Genes Involved in APP/Aβ Metabolism
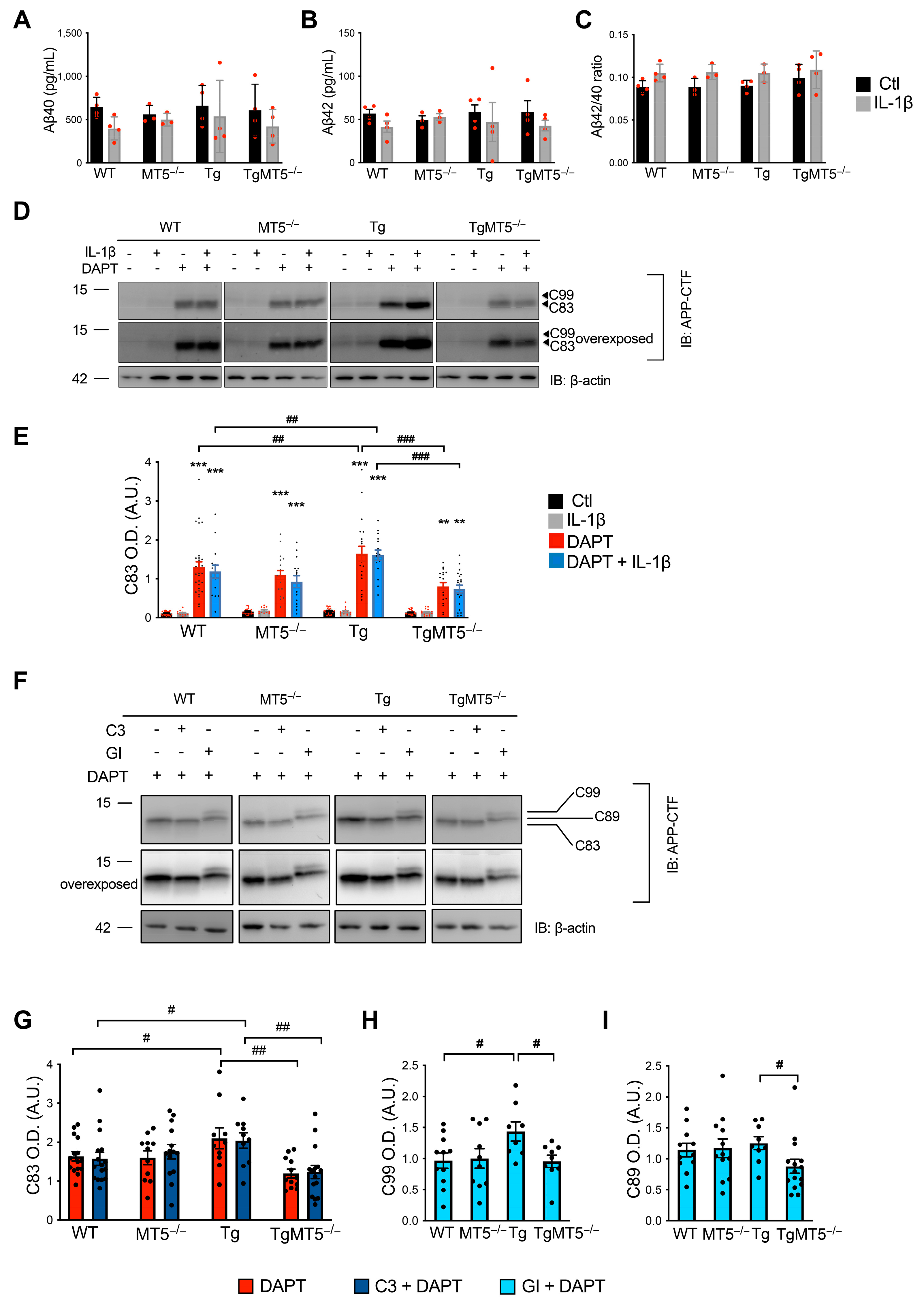
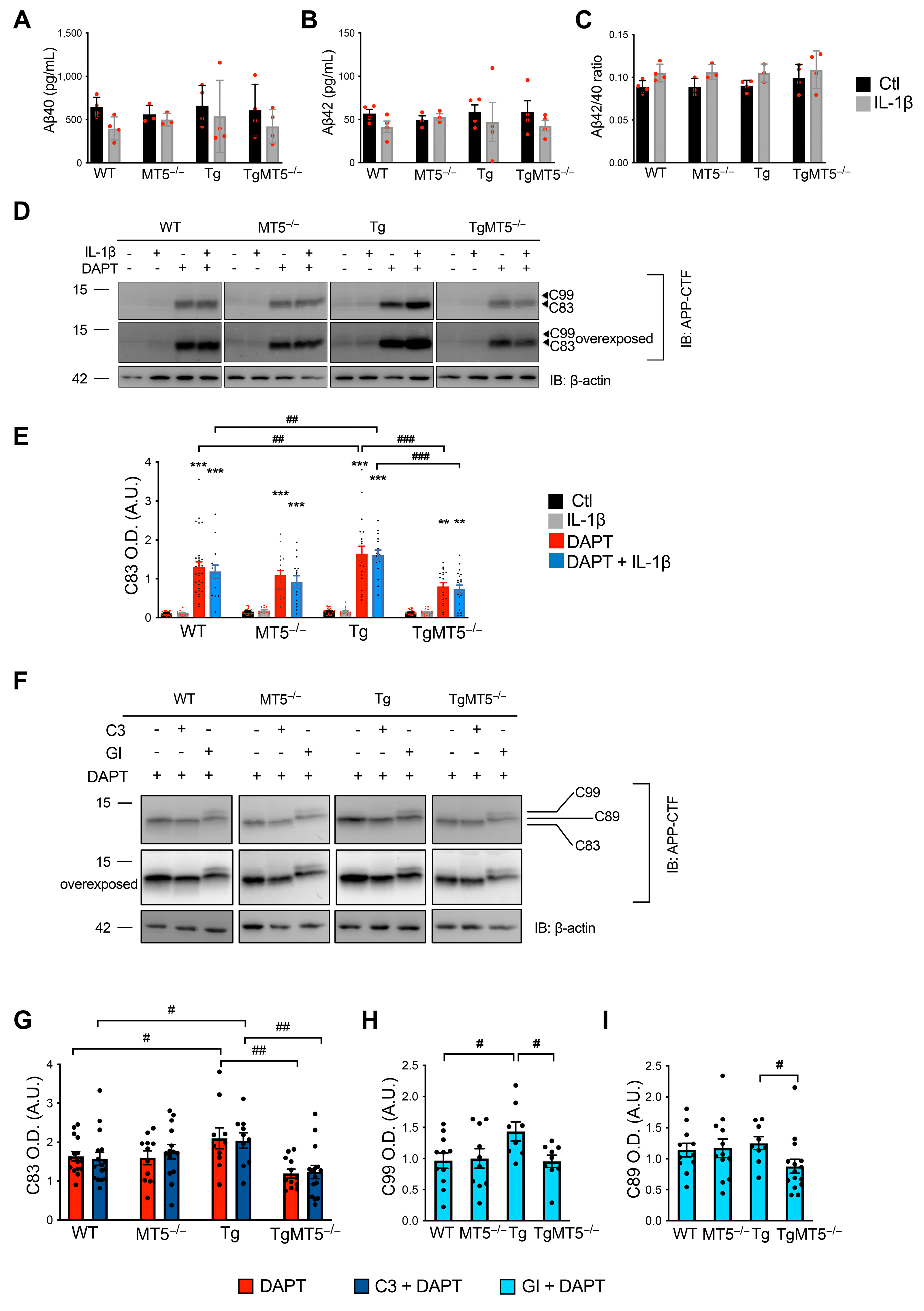
3.10. Effects of MT5-MMP Deficiency and Secretase Inhibitors on APP Metabolism
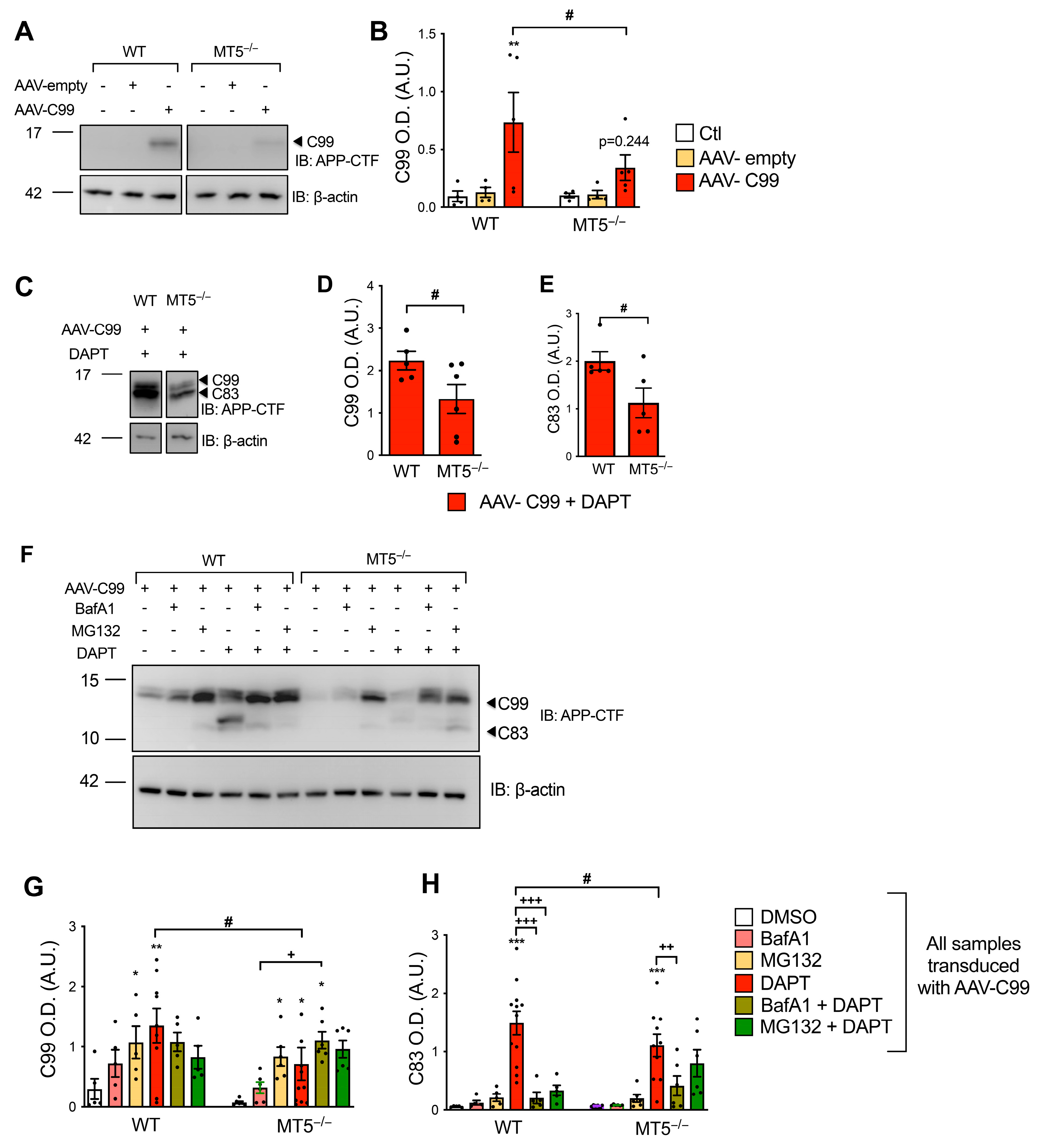
3.11. Effects of MT5-MMP Deficiency on C99 Overexpression
4. Discussion
4.1. MT5-MMP Deficiency Affects IL-1β Signaling Independently of APP Metabolism in Mature Primary Neural Cells
4.2. MT5-MMP Deficiency and IL-1β Affect Dendritic Spine Integrity
4.3. Impact of MT5-MMP Deficiency and IL-1β on Spontaneous Neuronal Activity
4.4. MT5-MMP Influences the Formation and Fate of APP CTFs
5. Conclusions
Supplementary Materials
Author Contributions
Funding
Institutional Review Board Statement
Informed Consent Statement
Data Availability Statement
Acknowledgments
Conflicts of Interest
References
- Rivera, S.; García-González, L.; Khrestchatisky, M.; Baranger, K. Metalloproteinases and Their Tissue Inhibitors in Alzheimer’s Disease and Other Neurodegenerative Disorders. Cell. Mol. Life Sci. 2019, 76, 3167–3191. [Google Scholar] [CrossRef] [PubMed]
- Zipfel, P.; Rochais, C.; Baranger, K.; Rivera, S.; Dallemagne, P. Matrix Metalloproteinases as New Targets in Alzheimer’s Disease: Opportunities and Challenges. J. Med. Chem. 2020, 63, 10705–10725. [Google Scholar] [CrossRef] [PubMed]
- Jaworski, D.M. Developmental Regulation of Membrane Type-5 Matrix Metalloproteinase (MT5-MMP) Expression in the Rat Nervous System. Brain Res. 2000, 860, 174–177. [Google Scholar] [CrossRef] [PubMed]
- Hayashita-Kinoh, H.; Kinoh, H.; Okada, A.; Komori, K.; Itoh, Y.; Chiba, T.; Kajita, M.; Yana, I.; Seiki, M. Membrane-Type 5 Matrix Metalloproteinase Is Expressed in Differentiated Neurons and Regulates Axonal Growth. Cell Growth Differ. 2001, 12, 573–580. [Google Scholar]
- Komori, K.; Nonaka, T.; Okada, A.; Kinoh, H.; Hayashita-Kinoh, H.; Yoshida, N.; Yana, I.; Seiki, M. Absence of Mechanical Allodynia and Aβ-Fiber Sprouting after Sciatic Nerve Injury in Mice Lacking Membrane-Type 5 Matrix Metalloproteinase. FEBS Letters 2004, 557, 125–128. [Google Scholar] [CrossRef]
- Warren, K.M.; Reeves, T.M.; Phillips, L.L. MT5-MMP, ADAM-10, and N-Cadherin Act in Concert to Facilitate Synapse Reorganization after Traumatic Brain Injury. J. Neurotrauma 2012, 29, 1922–1940. [Google Scholar] [CrossRef]
- Porlan, E.; Martí-Prado, B.; Morante-Redolat, J.M.; Consiglio, A.; Delgado, A.C.; Kypta, R.; López-Otín, C.; Kirstein, M.; Fariñas, I. MT5-MMP Regulates Adult Neural Stem Cell Functional Quiescence through the Cleavage of N-Cadherin. Nat. Cell. Biol. 2014, 16, 629–638. [Google Scholar] [CrossRef]
- Arnst, N.; Belio-Mairal, P.; García-González, L.; Arnaud, L.; Greetham, L.; Nivet, E.; Rivera, S.; Dityatev, A. Deficiency in MT5-MMP Supports Branching of Human iPSCs-Derived Neurons and Reduces Expression of GLAST/S100 in iPSCs-Derived Astrocytes. Cells 2021, 10, 1705. [Google Scholar] [CrossRef]
- Restituito, S.; Khatri, L.; Ninan, I.; Mathews, P.M.; Liu, X.; Weinberg, R.J.; Ziff, E.B. Synaptic Autoregulation by Metalloproteases and γ-Secretase. J. Neurosci. 2011, 31, 12083–12093. [Google Scholar] [CrossRef]
- Monea, S.; Jordan, B.A.; Srivastava, S.; DeSouza, S.; Ziff, E.B. Membrane Localization of Membrane Type 5 Matrix Metalloproteinase by AMPA Receptor Binding Protein and Cleavage of Cadherins. J. Neurosci. 2006, 26, 2300–2312. [Google Scholar] [CrossRef]
- Garcia-Gonzalez, L.; Pilat, D.; Baranger, K.; Rivera, S. Emerging Alternative Proteinases in APP Metabolism and Alzheimer’s Disease Pathogenesis: A Focus on MT1-MMP and MT5-MMP. Front. Aging Neurosci. 2019, 11, 244. [Google Scholar] [CrossRef] [PubMed]
- Ahmad, M.; Takino, T.; Miyamori, H.; Yoshizaki, T.; Furukawa, M.; Sato, H. Cleavage of Amyloid-Beta Precursor Protein (APP) by Membrane-Type Matrix Metalloproteinases. J. Biochem. 2006, 139, 517–526. [Google Scholar] [CrossRef] [PubMed]
- Baranger, K.; Marchalant, Y.; Bonnet, A.E.; Crouzin, N.; Carrete, A.; Paumier, J.-M.; Py, N.A.; Bernard, A.; Bauer, C.; Charrat, E.; et al. MT5-MMP Is a New pro-Amyloidogenic Proteinase That Promotes Amyloid Pathology and Cognitive Decline in a Transgenic Mouse Model of Alzheimer’s Disease. Cell. Mol. Life Sci. 2016, 73, 217–236. [Google Scholar] [CrossRef] [PubMed]
- Baranger, K.; Bonnet, A.E.; Girard, S.D.; Paumier, J.-M.; García-González, L.; Elmanaa, W.; Bernard, A.; Charrat, E.; Stephan, D.; Bauer, C.; et al. MT5-MMP Promotes Alzheimer’s Pathogenesis in the Frontal Cortex of 5xFAD Mice and APP Trafficking in Vitro. Front. Mol. Neurosci. 2017, 9, 163. [Google Scholar] [CrossRef]
- Hampel, H.; Hu, Y.; Hardy, J.; Blennow, K.; Chen, C.; Perry, G.; Kim, S.H.; Villemagne, V.L.; Aisen, P.; Vendruscolo, M.; et al. The Amyloid-β Pathway in Alzheimer’s Disease: A Plain Language Summary. Neurodegener. Dis. Manag. 2023, 13, 141–149. [Google Scholar] [CrossRef]
- Kwart, D.; Gregg, A.; Scheckel, C.; Murphy, E.A.; Paquet, D.; Duffield, M.; Fak, J.; Olsen, O.; Darnell, R.B.; Tessier-Lavigne, M. A Large Panel of Isogenic APP and PSEN1 Mutant Human iPSC Neurons Reveals Shared Endosomal Abnormalities Mediated by APP β-CTFs, Not Aβ. Neuron 2019, 104, 256–270.e5. [Google Scholar] [CrossRef]
- Lauritzen, I.; Pardossi-Piquard, R.; Bourgeois, A.; Pagnotta, S.; Biferi, M.G.; Barkats, M.; Lacor, P.; Klein, W.; Bauer, C.; Checler, F. Intraneuronal Aggregation of the Beta-CTF Fragment of APP (C99) Induces Abeta-Independent Lysosomal-Autophagic Pathology. Acta Neuropathol. 2016, 132, 257–276. [Google Scholar] [CrossRef]
- Lauritzen, I.; Pardossi-Piquard, R.; Bauer, C.; Brigham, E.; Abraham, J.D.; Ranaldi, S.; Fraser, P.; St-George-Hyslop, P.; Le Thuc, O.; Espin, V.; et al. The Beta-Secretase-Derived C-Terminal Fragment of betaAPP, C99, but Not Abeta, Is a Key Contributor to Early Intraneuronal Lesions in Triple-Transgenic Mouse Hippocampus. J. Neurosci. 2012, 32, 16243–16255a. [Google Scholar] [CrossRef]
- Pulina, M.V.; Hopkins, M.; Haroutunian, V.; Greengard, P.; Bustos, V. C99 Selectively Accumulates in Vulnerable Neurons in Alzheimer’s Disease. Alzheimer’s Dement. 2020, 16, 273–282. [Google Scholar] [CrossRef]
- Afram, E.; Lauritzen, I.; Bourgeois, A.; El Manaa, W.; Duplan, E.; Chami, M.; Valverde, A.; Charlotte, B.; Pardossi-Piquard, R.; Checler, F. The η-Secretase-Derived APP Fragment ηCTF Is Localized in Golgi, Endosomes and Extracellular Vesicles and Contributes to Aβ Production. Cell. Mol. Life Sci. 2023, 80, 97. [Google Scholar] [CrossRef]
- Willem, M.; Tahirovic, S.; Busche, M.A.; Ovsepian, S.V.; Chafai, M.; Kootar, S.; Hornburg, D.; Evans, L.D.B.; Moore, S.; Daria, A.; et al. η-Secretase Processing of APP Inhibits Neuronal Activity in the Hippocampus. Nature 2015, 526, 443–447. [Google Scholar] [CrossRef] [PubMed]
- Mensch, M.; Dunot, J.; Yishan, S.M.; Harris, S.S.; Blistein, A.; Avdiu, A.; Pousinha, P.A.; Giudici, C.; Busche, M.A.; Jedlicka, P.; et al. Aη-α and Aη-β Peptides Impair LTP Ex Vivo within the Low Nanomolar Range and Impact Neuronal Activity in Vivo. Alzheimers Res. Ther. 2021, 13, 125. [Google Scholar] [CrossRef] [PubMed]
- Kinney, J.W.; Bemiller, S.M.; Murtishaw, A.S.; Leisgang, A.M.; Salazar, A.M.; Lamb, B.T. Inflammation as a Central Mechanism in Alzheimer’s Disease. Alzheimers Dement. 2018, 4, 575–590. [Google Scholar] [CrossRef] [PubMed]
- Webers, A.; Heneka, M.T.; Gleeson, P.A. The Role of Innate Immune Responses and Neuroinflammation in Amyloid Accumulation and Progression of Alzheimer’s Disease. Immunol. Cell. Biol. 2020, 98, 28–41. [Google Scholar] [CrossRef]
- Domingues, C.; da Cruz e Silva, O.A.B.; Henriques, A.G. Impact of Cytokines and Chemokines on Alzheimer’s Disease Neuropathological Hallmarks. Curr. Alzheimer Res. 2017, 14, 870–882. [Google Scholar] [CrossRef]
- Heneka, M.T.; McManus, R.M.; Latz, E. Inflammasome Signalling in Brain Function and Neurodegenerative Disease. Nat. Rev. Neurosci. 2018, 19, 610–621. [Google Scholar] [CrossRef]
- Folgueras, A.R.; Valdes-Sanchez, T.; Llano, E.; Menendez, L.; Baamonde, A.; Denlinger, B.L.; Belmonte, C.; Juarez, L.; Lastra, A.; Garcia-Suarez, O.; et al. Metalloproteinase MT5-MMP Is an Essential Modulator of Neuro-Immune Interactions in Thermal Pain Stimulation. Proc. Natl. Acad. Sci. USA 2009, 106, 16451–16456. [Google Scholar] [CrossRef]
- Pilat, D.; Paumier, J.-M.; García-González, L.; Louis, L.; Stephan, D.; Manrique, C.; Khrestchatisky, M.; Di Pasquale, E.; Baranger, K.; Rivera, S. MT5-MMP Promotes Neuroinflammation, Neuronal Excitability and Aβ Production in Primary Neuron/Astrocyte Cultures from the 5xFAD Mouse Model of Alzheimer’s Disease. J. Neuroinflam. 2022, 19, 65. [Google Scholar] [CrossRef]
- Charlesworth, P.; Cotterill, E.; Morton, A.; Grant, S.; Eglen, S.J. Quantitative Differences in Developmental Profiles of Spontaneous Activity in Cortical and Hippocampal Cultures. Neural Dev. 2015, 10, 1. [Google Scholar] [CrossRef]
- Pchitskaya, E.; Bezprozvanny, I. Dendritic Spines Shape Analysis—Classification or Clusterization? Perspective. Front. Synaptic Neurosci. 2020, 12, 31. [Google Scholar] [CrossRef]
- Py, N.A.; Bonnet, A.E.; Bernard, A.; Marchalant, Y.; Charrat, E.; Checler, F.; Khrestchatisky, M.; Baranger, K.; Rivera, S. Differential Spatio-Temporal Regulation of MMPs in the 5xFAD Mouse Model of Alzheimerâ€TMs Disease: Evidence for a pro-Amyloidogenic Role of MT1-MMP. Front. Aging Neurosci. 2014, 6, 247. [Google Scholar] [CrossRef] [PubMed]
- Paumier, J.-M.; Py, N.A.; García-González, L.; Bernard, A.; Stephan, D.; Louis, L.; Checler, F.; Khrestchatisky, M.; Baranger, K.; Rivera, S. Proamyloidogenic Effects of Membrane Type 1 Matrix Metalloproteinase Involve MMP-2 and BACE-1 Activities, and the Modulation of APP Trafficking. FASEB J. 2019, 33, 2910–2927. [Google Scholar] [CrossRef] [PubMed]
- Parry, G.C.; Martin, T.; Felts, K.A.; Cobb, R.R. IL-1beta-Induced Monocyte Chemoattractant Protein-1 Gene Expression in Endothelial Cells Is Blocked by Proteasome Inhibitors. Arterioscler. Thromb. Vasc. Biol. 1998, 18, 934–940. [Google Scholar] [CrossRef] [PubMed]
- Shaftel, S.S.; Carlson, T.J.; Olschowka, J.A.; Kyrkanides, S.; Matousek, S.B.; O’Banion, M.K. Chronic Interleukin-1beta Expression in Mouse Brain Leads to Leukocyte Infiltration and Neutrophil-Independent Blood Brain Barrier Permeability without Overt Neurodegeneration. J. Neurosci. 2007, 27, 9301–9309. [Google Scholar] [CrossRef]
- Liu, T.; Zhang, L.; Joo, D.; Sun, S.-C. NF-κB Signaling in Inflammation. Signal. Transduct. Target. Ther. 2017, 2, 17023. [Google Scholar] [CrossRef]
- van de Veerdonk, F.L.; Netea, M.G.; Dinarello, C.A.; Joosten, L.A.B. Inflammasome Activation and IL-1β and IL-18 Processing during Infection. Trends Immunol. 2011, 32, 110–116. [Google Scholar] [CrossRef]
- Lynch, M.A. Neuroinflammatory Changes Negatively Impact on LTP: A Focus on IL-1β. Brain Res. 2015, 1621, 197–204. [Google Scholar] [CrossRef]
- Alboni, S.; Maggi, L. Editorial: Cytokines as Players of Neuronal Plasticity and Sensitivity to Environment in Healthy and Pathological Brain. Front. Cell. Neurosci. 2015, 9, 508. [Google Scholar] [CrossRef][Green Version]
- Levin, S.G.; Godukhin, O.V. Modulating Effect of Cytokines on Mechanisms of Synaptic Plasticity in the Brain. Biochemistry 2017, 82, 264–274. [Google Scholar] [CrossRef]
- Vezzani, A.; Viviani, B. Neuromodulatory Properties of Inflammatory Cytokines and Their Impact on Neuronal Excitability. Neuropharmacology 2015, 96, 70–82. [Google Scholar] [CrossRef]
- Busche, M.A.; Konnerth, A. Impairments of Neural Circuit Function in Alzheimer’s Disease. Philos. Trans. R. Soc. Lond. B. Biol. Sci. 2016, 371, 20150429. [Google Scholar] [CrossRef] [PubMed]
- Fan, Y.-Y.; Cai, Q.-L.; Gao, Z.-Y.; Lin, X.; Huang, Q.; Tang, W.; Liu, J.-H. APOE Ε4 Allele Elevates the Expressions of Inflammatory Factors and Promotes Alzheimer’s Disease Progression: A Comparative Study Based on Han and She Populations in the Wenzhou Area. Brain Res. Bull. 2017, 132, 39–43. [Google Scholar] [CrossRef] [PubMed]
- Heneka, M.T. Inflammasome Activation and Innate Immunity in Alzheimer’s Disease. Brain Pathol. 2017, 27, 220–222. [Google Scholar] [CrossRef] [PubMed]
- Elzinga, B.M.; Twomey, C.; Powell, J.C.; Harte, F.; McCarthy, J.V. Interleukin-1 Receptor Type 1 Is a Substrate for Gamma-Secretase-Dependent Regulated Intramembrane Proteolysis. J. Biol. Chem. 2009, 284, 1394–1409. [Google Scholar] [CrossRef]
- Twomey, C.; Qian, S.; McCarthy, J.V. TRAF6 Promotes Ubiquitination and Regulated Intramembrane Proteolysis of IL-1R1. Biochem. Biophys. Res. Commun. 2009, 381, 418–423. [Google Scholar] [CrossRef]
- Almeida, C.G.; Tampellini, D.; Takahashi, R.H.; Greengard, P.; Lin, M.T.; Snyder, E.M.; Gouras, G.K. Beta-Amyloid Accumulation in APP Mutant Neurons Reduces PSD-95 and GluR1 in Synapses. Neurobiol. Dis. 2005, 20, 187–198. [Google Scholar] [CrossRef]
- Mishra, A.; Kim, H.J.; Shin, A.H.; Thayer, S.A. Synapse Loss Induced by Interleukin-1β Requires Pre- and Post-Synaptic Mechanisms. J. Neuroimmune Pharmacol. 2012, 7, 571–578. [Google Scholar] [CrossRef]
- Tomasoni, R.; Morini, R.; Lopez-Atalaya, J.P.; Corradini, I.; Canzi, A.; Rasile, M.; Mantovani, C.; Pozzi, D.; Garlanda, C.; Mantovani, A.; et al. Lack of IL-1R8 in Neurons Causes Hyperactivation of IL-1 Receptor Pathway and Induces MECP2-Dependent Synaptic Defects. eLife 2017, 6, e21735. [Google Scholar] [CrossRef]
- Kim, H.J.; Martemyanov, K.A.; Thayer, S.A. Human Immunodeficiency Virus Protein Tat Induces Synapse Loss via a Reversible Process That Is Distinct from Cell Death. J. Neurosci. 2008, 28, 12604–12613. [Google Scholar] [CrossRef]
- Waataja, J.J.; Kim, H.J.; Roloff, A.M.; Thayer, S.A. Excitotoxic Loss of Post-Synaptic Sites Is Distinct Temporally and Mechanistically from Neuronal Death. J. Neurochem. 2008, 104, 364–375. [Google Scholar] [CrossRef]
- Chater, T.E.; Goda, Y. The Role of AMPA Receptors in Postsynaptic Mechanisms of Synaptic Plasticity. Front. Cell. Neurosci. 2014, 8, 401. [Google Scholar] [CrossRef] [PubMed]
- Ivenshitz, M.; Segal, M. Neuronal Density Determines Network Connectivity and Spontaneous Activity in Cultured Hippocampus. J. Neurophysiol. 2010, 104, 1052–1060. [Google Scholar] [CrossRef] [PubMed]
- Swann, J.W.; Al-Noori, S.; Jiang, M.; Lee, C.L. Spine Loss and Other Dendritic Abnormalities in Epilepsy. Hippocampus 2000, 10, 617–625. [Google Scholar] [CrossRef] [PubMed]
- Bobula, B.; Sowa, J.; Hess, G. Anti-Interleukin-1β Antibody Prevents the Occurrence of Repeated Restraint Stress-Induced Alterations in Synaptic Transmission and Long-Term Potentiation in the Rat Frontal Cortex. Pharmacol. Rep. 2015, 67, 123–128. [Google Scholar] [CrossRef]
- Prieto, G.A.; Snigdha, S.; Baglietto-Vargas, D.; Smith, E.D.; Berchtold, N.C.; Tong, L.; Ajami, D.; LaFerla, F.M.; Rebek, J.; Cotman, C.W. Synapse-Specific IL-1 Receptor Subunit Reconfiguration Augments Vulnerability to IL-1β in the Aged Hippocampus. Proc. Natl. Acad. Sci. USA 2015, 112, E5078–E5087. [Google Scholar] [CrossRef]
- Rossi, S.; Motta, C.; Studer, V.; Macchiarulo, G.; Volpe, E.; Barbieri, F.; Ruocco, G.; Buttari, F.; Finardi, A.; Mancino, R.; et al. Interleukin-1β Causes Excitotoxic Neurodegeneration and Multiple Sclerosis Disease Progression by Activating the Apoptotic Protein P53. Mol. Neurodegener. 2014, 9, 56. [Google Scholar] [CrossRef]
- Viviani, B.; Gardoni, F.; Bartesaghi, S.; Corsini, E.; Facchi, A.; Galli, C.L.; Di Luca, M.; Marinovich, M. Interleukin-1β Released by Gp120 Drives Neural Death through Tyrosine Phosphorylation and Trafficking of NMDA Receptors. J. Biol. Chem. 2006, 281, 30212–30222. [Google Scholar] [CrossRef]
- Salter, M.W.; Dong, Y.; Kalia, L.V.; Liu, X.J.; Pitcher, G. Regulation of NMDA Receptors by Kinases and Phosphatases. In Biology of the NMDA Receptor; Van Dongen, A.M., Ed.; Frontiers in Neuroscience; CRC Press/Taylor & Francis: Boca Raton, FL, USA, 2009; ISBN 978-1-4200-4414-0. [Google Scholar]
- Sachse, C.C.; Kim, Y.H.; Agsten, M.; Huth, T.; Alzheimer, C.; Kovacs, D.M.; Kim, D.Y. BACE1 and Presenilin/Γ-secretase Regulate Proteolytic Processing of KCNE1 and 2, Auxiliary Subunits of Voltage-gated Potassium Channels. FASEB J. 2013, 27, 2458–2467. [Google Scholar] [CrossRef]
- Paumier, A.; Boisseau, S.; Jacquier-Sarlin, M.; Pernet-Gallay, K.; Buisson, A.; Albrieux, M. Astrocyte–Neuron Interplay Is Critical for Alzheimer’s Disease Pathogenesis and Is Rescued by TRPA1 Channel Blockade. Brain 2022, 145, 388–405. [Google Scholar] [CrossRef]
- Remacle, A.G.; Kumar, S.; Motamedchaboki, K.; Cieplak, P.; Hullugundi, S.; Dolkas, J.; Shubayev, V.I.; Strongin, A.Y. Matrix Metalloproteinase (MMP) Proteolysis of the Extracellular Loop of Voltage-Gated Sodium Channels and Potential Alterations in Pain Signaling. J. Biol. Chem. 2015, 290, 22939–22944. [Google Scholar] [CrossRef]
- García-González, L.; Paumier, J.; Louis, L.; Pilat, D.; Bernard, A.; Stephan, D.; Jullien, N.; Checler, F.; Nivet, E.; Khrestchatisky, M.; et al. MT5-MMP Controls APP and β-CTF/C99 Metabolism through Proteolytic-dependent and -independent Mechanisms Relevant for Alzheimer’s Disease. FASEB J. 2021, 35, e21727. [Google Scholar] [CrossRef] [PubMed]
- Flammang, B.; Pardossi-Piquard, R.; Sevalle, J.; Debayle, D.; Dabert-Gay, A.S.; Thevenet, A.; Lauritzen, I.; Checler, F. Evidence That the Amyloid-Beta Protein Precursor Intracellular Domain, AICD, Derives from Beta-Secretase-Generated C-Terminal Fragment. J. Alzheimers Dis. 2012, 30, 145–153. [Google Scholar] [CrossRef] [PubMed]
- Tan, J.Z.A.; Gleeson, P.A. The Trans-Golgi Network Is a Major Site for Alpha-Secretase Processing of Amyloid Precursor Protein in Primary Neurons. J. Biol. Chem. 2019, 294, 1618–1631. [Google Scholar] [CrossRef] [PubMed]
- Lauritzen, I.; Becot, A.; Bourgeois, A.; Pardossi-Piquard, R.; Biferi, M.G.; Barkats, M.; Checler, F. Targeting Gamma-Secretase Triggers the Selective Enrichment of Oligomeric APP-CTFs in Brain Extracellular Vesicles from Alzheimer Cell and Mouse Models. Transl. Neurodegener. 2019, 8, 35. [Google Scholar] [CrossRef]
- Vaillant-Beuchot, L.; Mary, A.; Pardossi-Piquard, R.; Bourgeois, A.; Lauritzen, I.; Eysert, F.; Kinoshita, P.F.; Cazareth, J.; Badot, C.; Fragaki, K.; et al. Accumulation of Amyloid Precursor Protein C-Terminal Fragments Triggers Mitochondrial Structure, Function, and Mitophagy Defects in Alzheimer’s Disease Models and Human Brains. Acta Neuropathol. 2021, 141, 39–65. [Google Scholar] [CrossRef]










| A | B | C | D | E | F | G | H | ||
|---|---|---|---|---|---|---|---|---|---|
| WT (n = 7–10) | WT IL-1β (n = 3–15) | MT5−/− (n = 6–15) | MT5−/− IL-1β (n = 5) | Tg (n = 5–10) | Tg IL-1β (n = 5) | TgMT5−/− (n = 6–10) | TgMT5−/− IL-1β (n = 5) | ||
| K-Glu | Membrane capacitance (pF) | 64.42 ± 12.8 | 51.2 ± 16.6 | 50 ± 9.06 | 71.6 ± 13.8 | 56 ± 16.87 | 66.2 ± 22.16 | 58.43 ± 4.44 | 54.6 ± 15.11 |
| Input resistance (MΩ) | 194.57 ± 20.2 | 380.58 ± 53.24 | 206.75 ± 20.02 | 216.8 ± 55.75 | 177.8 ± 35.57 | 176.8 ± 20.39 B–F ## p = 0.003 | 246.85 ± 47.8 | 236.4 ± 58.56 | |
| CsCl | Membrane capacitance (pF) | 65.5 ± 5.95 | 73.25 ± 20.82 | 78.13 ± 8.15 | 84.4 ± 15.13 | 68.8 ± 9.88 | 114.2 ± 25.39 E–F ** p = 0.0097 | 73.8 ± 4.95 | 76.4 ± 11.93 |
| Input resistance (MΩ) | 296.3 ± 40.7 | 299.18 ± 44.17 | 354.73 ± 63.70 | 156.2 ± 28.79 | 431.6 ± 112.36 | 166.4 ± 16.32 E–F ** p = 0.0261 | 248.9 ± 30 | 290.8 ± 136.21 | |
| Vrest (mV) | −55.2 ± 2.9 | −55.6 ± 7.8 | −40.4 ± 2 A–C ### p < 0.0001 | −54.8 ± 4.8 C–D *** p < 0.0001 | −55.2 ± 2.3 | −48 ± 4.2 | −53.9 ± 2.1 | −47.8 ± 2.6 | |
| V threshold (mV) | −42.1 ± 4.4 | ND | −33.9 ± 3.1 A–C # p = 0.037 | −26.8 ± 3.4 | −38 ± 2.59 | −38.2 ± 2.4 | −33.2 ± 2 | −31.2 ± 2.3 | |
| Spike amplitude (mV) | 109.7 ± 7.1 | ND | 85 ± 6.14 A–C # p = 0.024 | 81.8 ± 5.54 | 97.6 ± 2.8 | 95 ± 3.4 | 100.2 ± 5.09 | 88.8 ± 6.43 | |
| Spike duration (ms) | 1.71 ± 0.13 | ND | 1.87 ± 0.17 | 2.26 ± 0.19 | 2.16 ± 0.33 | 1.76 ± 0.23 | 2.03 ± 0.14 | 1.92 ± 0.18 | |
Disclaimer/Publisher’s Note: The statements, opinions and data contained in all publications are solely those of the individual author(s) and contributor(s) and not of MDPI and/or the editor(s). MDPI and/or the editor(s) disclaim responsibility for any injury to people or property resulting from any ideas, methods, instructions or products referred to in the content. |
© 2024 by the authors. Licensee MDPI, Basel, Switzerland. This article is an open access article distributed under the terms and conditions of the Creative Commons Attribution (CC BY) license (https://creativecommons.org/licenses/by/4.0/).
Share and Cite
Pilat, D.; Paumier, J.-M.; Louis, L.; Manrique, C.; García-González, L.; Stephan, D.; Bernard, A.; Pardossi-Piquard, R.; Checler, F.; Khrestchatisky, M.; et al. Suppression of MT5-MMP Reveals Early Modulation of Alzheimer’s Pathogenic Events in Primary Neuronal Cultures of 5xFAD Mice. Biomolecules 2024, 14, 1645. https://doi.org/10.3390/biom14121645
Pilat D, Paumier J-M, Louis L, Manrique C, García-González L, Stephan D, Bernard A, Pardossi-Piquard R, Checler F, Khrestchatisky M, et al. Suppression of MT5-MMP Reveals Early Modulation of Alzheimer’s Pathogenic Events in Primary Neuronal Cultures of 5xFAD Mice. Biomolecules. 2024; 14(12):1645. https://doi.org/10.3390/biom14121645
Chicago/Turabian StylePilat, Dominika, Jean-Michel Paumier, Laurence Louis, Christine Manrique, Laura García-González, Delphine Stephan, Anne Bernard, Raphaëlle Pardossi-Piquard, Frédéric Checler, Michel Khrestchatisky, and et al. 2024. "Suppression of MT5-MMP Reveals Early Modulation of Alzheimer’s Pathogenic Events in Primary Neuronal Cultures of 5xFAD Mice" Biomolecules 14, no. 12: 1645. https://doi.org/10.3390/biom14121645
APA StylePilat, D., Paumier, J.-M., Louis, L., Manrique, C., García-González, L., Stephan, D., Bernard, A., Pardossi-Piquard, R., Checler, F., Khrestchatisky, M., Di Pasquale, E., Baranger, K., & Rivera, S. (2024). Suppression of MT5-MMP Reveals Early Modulation of Alzheimer’s Pathogenic Events in Primary Neuronal Cultures of 5xFAD Mice. Biomolecules, 14(12), 1645. https://doi.org/10.3390/biom14121645

