A 30-Min Exposure on Permethrin and Deltamethrin Modifies Ion Transport Pathways in the Skin
Abstract
1. Introduction
2. Materials and Methods
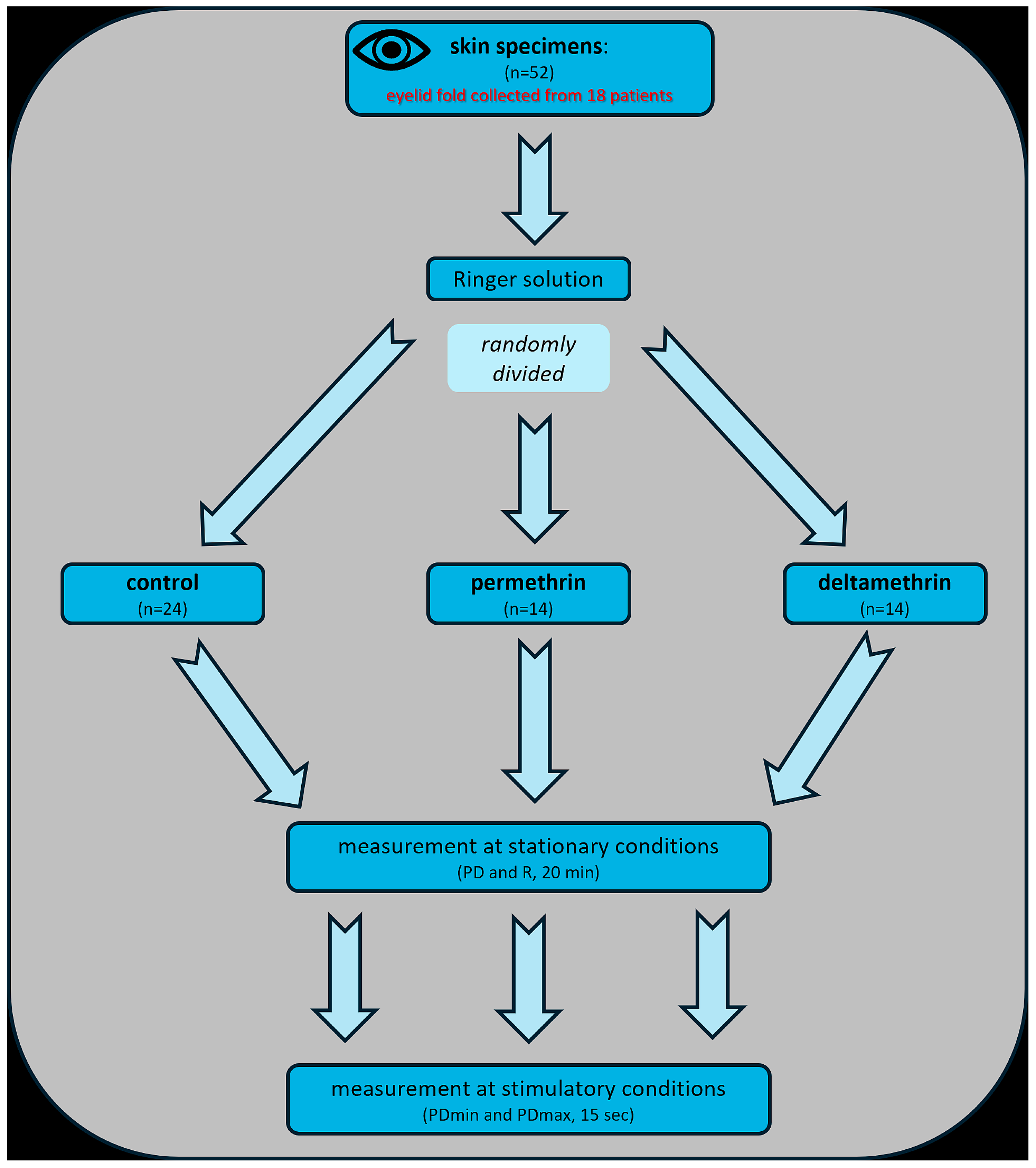
2.1. Patients
2.2. Reagents
- -
- RS—Ringer’s solution: Cl- 160.8 mM; Na+ 147.2 mM; K+ 4.0 mM; Mg2+ 2.6 mM; Ca2+ 2.2 mM; 4-(2-Hydroxyethyl)piperazine-1-ethanesulfonic acid (Sigma–Aldrich, Burlington, NJ, USA), pH = 7.4, iso-osmotic basic solution. Used for incubation and mechanical stimulation.
- -
- Perm—Permethrin (3-phenoxyphenyl)-methyl] 3-(2,2-dichloroethenyl)cyclopropane-1-carboxylate; mixture of cis- and trans-isomers, with a ratio of 1:3, 391.3 g/mol (Sigma–Aldrich, Burlington, NJ, USA), dissolved and diluted (0.01 mM, 3.9 mg/mL) in RS.
- -
- Delta—Deltamethrin [(S)-Cyano-(3-phenoxyphenyl)-methyl]-(1R,3R)-3-(2,2-dibromoethenyl)-2,2-dimethyl-cyclopropane-1-carboxylate; 505.2 g/mol (Sigma–Adrich, Burlington, NJ, USA), dissolved and diluted (0.01 mM; 5.1 mg/mL) in RS.
2.3. Experimental Procedure
- Stationary conditions:
- -
- R—transepithelial resistance measured after applying a stimulus current of ±10 μA to the tissue sample; after measuring the voltage, the resistance was calculated according to Ohm’s law (Ω/cm2).
- -
- PD—transepithelial electric potential measured continuously under stationary conditions (mV).
- Stimulation conditions:
- -
- PDmin—minimal transepithelial electric potential measured during 15 s of mechanical (RS) and/or mechanical–chemical (Perm or Delta) stimulations (mV).
- -
- PDmax—maximal transepithelial electric potential measured during 15 s of mechanical (RS) and/or mechanical–chemical (Perm or Delta) stimulations (mV).
3. Results
4. Discussion
5. Conclusions
Supplementary Materials
Author Contributions
Funding
Institutional Review Board Statement
Informed Consent Statement
Data Availability Statement
Conflicts of Interest
References
- Banks, S.; Murray, N.; Wilder-Smith, A.; Logan, J. Insecticide-treated clothes for the control of vector-borne diseases: A review on effectiveness and safety. Med. Vet. Entomol. 2014, 28, 14–25. [Google Scholar] [CrossRef]
- Del Prado-Lu, J.L. Insecticide residues in soil, water, and eggplant fruits and farmers’ health effects due to exposure to pesticides. Environ. Health Prev. Med. 2015, 20, 53–62. [Google Scholar] [CrossRef]
- Hughes, E.A.; Flores, A.P.; Romero, L.M.; Zaits, A.; Glass, C.R.; Montserrat, J.M. Potential dermal exposure to deltamethrin and risk assessment for manual sprayers: Influence of crop type. Sci. Total Environ. 2008, 391, 34–40. [Google Scholar] [CrossRef]
- Viel, J.-F.; Warembourg, C.; Le Mauer-Idrissi, G.; Lacroix, A.; Limon, G.; Rouget, F.; Monfort, C.; Durand, G.; Cordier, S.; Cherier, C. Pyrethroid insecticide exposure and cognitive developmental disabilities in children: The PELAGIE mother-child cohort. Environ. Int. 2015, 82, 69–75. [Google Scholar] [CrossRef]
- Wielgomas, B.; Piskunowicz, M. Biomonitoring of pyrethroid exposure among rural and urban populations of northern Poland. Chemosphere 2013, 93, 2547–2553. [Google Scholar] [CrossRef]
- Zhang, Z.; Sun, J.; Chen, S.; Wu, Y.; He, F. Levels of exposure and biological monitoring of pyrethroids in spraymen. Br. J. Ind. Med. 1991, 48, 82–86. [Google Scholar] [CrossRef][Green Version]
- WHO. Pesticide Evaluation Scheme, Vector Ecology and Management; World Health Organization: Geneva, Switzerland, 2016. [Google Scholar]
- WHO. Global Technical Strategy for Malaria 2016–2030; World Health Organization: Geneva, Switzerland, 2016. [Google Scholar]
- WHO. Vector Control Operations Framework for Zika Virus; World Health Organization: Geneva, Switzerland, 2016. [Google Scholar]
- Barlow, S.; Sullivan, F.; Lines, J. Risk assessment of the use of deltamethrin on bednets for the prevention of malaria. Food Chem. Toxicol. 2001, 39, 407–422. [Google Scholar] [CrossRef]
- Bradberry, S.M.; Cage, S.A.; Proudfoot, A.T.; Vale, J.A. Poisoning due to Pyrethroids. Toxicol. Rev. 2005, 24, 93–106. [Google Scholar] [CrossRef]
- Orsborne, J.; DeRaedt, B.S.; Hendy, A.; Gezan, S.; Kaur, H.; Wilder-Smith, A.; Lindsay, S.W.; Logan, J. Personal protection of permethrin-treated clothing against Aedes aegypti, the vector of Dengue and Zika virus, in the Laboratory. PLoS ONE 2016, 11, e0152805. [Google Scholar] [CrossRef]
- Soderlund, D.M. Molecular mechanisms of pyrethroid insecticide neurotoxicity: Recent advances. Arch. Toxicol. 2012, 86, 165–181. [Google Scholar] [CrossRef]
- Outhlote, A.B.; Bouchard, M. Urinary metabolities of organophosphate and pyrethroid pesticides and behavioral problems in canadian children. Environ. Health Prospect. 2013, 121, 1378–1384. [Google Scholar]
- Hughes, M.F.; Edwards, B.C. In vitro dermal absorption of pyrethroid pesticides in human and rat skin. Toxicol. Appl. Pharmacol. 2010, 246, 29–37. [Google Scholar] [CrossRef]
- Breckenridge, C.B.; Holden, L.; Sturgess, N.; Weiner, M.; Sheets, L.; Sargent, D.; Soderlund, D.M.; Choi, J.-S.; Symington, S.; Clark, J.M.; et al. Evidence for a separate mechanism of toxicity for the Type I and the Type II. Neurotoxicology 2009, 30S, S17–S31. [Google Scholar] [CrossRef]
- Hołyńska-Iwan, I.; Szewczyk-Golec, K. Pyrethroids: How they affect human and animal health? Medicina 2020, 56, 582. [Google Scholar] [CrossRef]
- Hołyńska-Iwan, I.; Bogusiewicz, J.; Chajdas, D.; Szewczyk-Golec, K.; Lampka, M.; Olszewska-Słonina, D. The immediate influence of deltamethrin on ion transport through rabbit skin. An in vitro study. Pest. Biochem. Physiol. 2018, 148, 144–150. [Google Scholar] [CrossRef]
- Nasuti, C.; Carloni, M.; Fedeli, D.; Gabbianelli, R.; Di Stefano, A.; Serafina, C.; Silva, I.; Dominques, V.; Ciccocioppo, R. Effects of early life permethrin exposure on spatial working memory and on monoamine levels in different brain areas of pre-senescent rats. Toxicology 2013, 303, 162–168. [Google Scholar] [CrossRef]
- Chi, C.; Chou, C.; Liang, W.; Jan, C. Effect of the pesticide, deltamethrin, on Ca2+ signaling and apoptosis in OC2 human oral cancer cells. Drug Chem. Toxicol. 2014, 37, 25–31. [Google Scholar] [CrossRef]
- Ferreira, D.M.; Silva, C.S.; Souza, M.N. Electrical impedance model for evaluation of skin irritation in rabbits and humans. Skin Res. Technol. 2007, 13, 259–267. [Google Scholar] [CrossRef]
- Hołyńska-Iwan, I.; Szewczyk-Golec, K. Analysis of changes in sodium and chloride ion transport in the skin. Sci. Rep. 2020, 10, 18094. [Google Scholar] [CrossRef]
- Xu, W.; Hong, S.J.; Zeitchek, M.; Cooper, G.; Jia, S.; Xie, P.; Quereshi, H.A.; Zhong, A.; Porterfield, M.D.; Galiano, R.D.; et al. Hydration status regulates sodium flux and inflammatory pathways through epithelial sodium channel (ENaC) in the skin. J. Investig. Dermatol. 2015, 135, 796–806. [Google Scholar] [CrossRef]
- Xu, W.; Hong, S.J.; Zhong, A.; Xie, A.; Jia, S.; Xie, Z.; Zeitchek, M.; Niknam-Bienia, S.; Zhao, J.; Porterfield, M.; et al. Sodium channel Nax is a regulator in epithelial sodium homeostasis. Sci. Transl. Med. 2015, 7, 312ra177. [Google Scholar] [CrossRef]
- Chiu, W.-T.; Vi Tran, T.T.; Pan, S.-C.; Huang, H.-K.; Chen, Y.-C.; Wong, W.-T. Cystic Fibrosis Transmembrane Conductance Regulator: A possible new target for photodynamic therapy enhances wound healing. Adv. Wound Care 2019, 8, 476–486. [Google Scholar] [CrossRef]
- Hanukoglu, I.; Boggula, V.R.; Vaknine, H.; Sharma, S.; Kleyman, T.; Hanukoglu, A. Expression of epithelial sodium channel (ENaC) and CFTR in the human epidermis and epidermal appendages. Histochem. Cell Biol. 2017, 147, 733–748. [Google Scholar] [CrossRef]
- Seltmann, K.; Meyer, M.; Sulcova, J.; Kockmann, T.; Wehkamp, U.; Weidinger, S.; Auf dem Keller, U.; Werner, S. Humidity-regulated, CLCA2 protects the epidermis from hyperosmotic stress. Sci. Transl. Med. 2018, 10, eaao4650. [Google Scholar] [CrossRef]
- Chena, J.; Chena, Y.; Chena, Y.; Yanga, Z.; Youa, B.; Ruanb, Y.C.; Penga, Y. Epidermal CFTR Suppresses MAPK/NF-κB to Promote Cutaneous Wound Healing. Cell Physiol. Biochem. 2016, 39, 2262–2274. [Google Scholar] [CrossRef]
- Yang, H.-Y.; Charles, R.-P.; Hummler, E.; Baines, D.L.; Isseroff, R.R. The epithelial sodium channel mediates the directionality of galvanotaxis in human keratinocytes. J. Cell Sci. 2013, 126, 1942–1951. [Google Scholar] [CrossRef]
- Baumbauer, K.M.; DeBerry, J.J.; Adelman, P.C.; Miller, R.H.; Hachisuka, J.; Lee, K.H.; Ross, S.E.; Koerber, H.R.; Davis, B.M.; Albers, K.M. Keratinocytes can modulate and directly initiate nociceptive responses. Elife 2015, 4, e09674. [Google Scholar] [CrossRef]
- Pang, Z.; Sakamoto, T.; Tiwari, V.; Kim, Y.S.; Yang, F.; Dong, X.; Güler, A.D.; Guan, Y.; Caterina, M.J. Selective keratinocyte stimulation is sufficient to evoke nociception in mice. Pain 2015, 156, 656–665. [Google Scholar] [CrossRef]
- Bellono, N.W.; Escobar, I.E.; Oancea, E. A melanosomal two-pore sodium channel regulates pigmentation. Sci. Rep. 2016, 6, 26570. [Google Scholar] [CrossRef]
- WHO. International Statistical Classification of Diseases and Related Health Problems 11th Revision (ICD-11), 1st ed.; World Health Organization: Geneva, Switzerland, 2022. [Google Scholar]
- WHO. International Statistical Classification of Diseases and Related Health Problems 10th Revision (ICD-10), 5th ed.; World Health Organization: Geneva, Switzerland, 2016. [Google Scholar]
- Hwang, J.-H.; Jeong, H.; Jung, Y.-O.; Nam, K.T.; Lim, K.-M. Skin irritation and inhalation toxicity of biocides evaluated with reconstructed human epidermis and airway models. Food Chem. Toxicol. 2021, 150, 112064. [Google Scholar] [CrossRef]
- Abdayem, R.; Callejon, S.; Portes, P.; Kirilov, P.; Demame, F.; Pirot, F.; Jannin, V.; Haftek, M. Modulation of transepithelial electric resistance (TEER) in reconstructed human epidermis by excipients known to permeate intestinal tight junctions. Exp. Dermatol. 2015, 24, 686–691. [Google Scholar] [CrossRef] [PubMed]
- Barker, A.T.; Jaffe, L.F.; Vanable, J.W. The glabrous epidermis of cavies contains a powerfull baterry. Am. J. Physiol. 1982, 242, R358–R366. [Google Scholar] [CrossRef] [PubMed]
- Wei, J.; Edwards, G.A.; Martin, D.J.; Huang, H.; Crichton, M.L.; Kendall, M. Allometric scaling of skin thickness, elasticity, viscoelasticity to mass for micro-medical device translation: From mice, rats, rabbits, pigs to humans. Sci. Rep. 2017, 7, 15885. [Google Scholar] [CrossRef] [PubMed]
- Denda, M.; Ashida, Y.; Inoue, K.; Kumazawa, N. Skin surface electric potential induced by ion-flux through epidermal cell layers. Biochem. Biophys. Res. Commun. 2001, 284, 112–117. [Google Scholar] [CrossRef]
- Sharma, S.K.; Tyagi, P.K.; Upadhyay, A.K.; Haque, M.A.; Mohanty, S.S.; Raghavendra, K.; Dash, A.P. Efficacy of permethrin treated long-lasting insecticidal nets on malaria transmission and observations on the perceived side effects, collateral benefits and human safety in a hyperendemic tribal area of Orissa, India. Acta Trop. 2009, 112, 181–187. [Google Scholar] [CrossRef]
- Gowrishankar, T.R.; Pliquett, U.; Weaver, J.C. Changes in skin structure and electrical properties following high voltage exposure. Ann. N. Y. Acad. Sci. 1999, 888, 183–194. [Google Scholar] [CrossRef]





| Number of patients | 18 |
| Sex (female/male) | 12/6 |
| Age (years) | 50–65 (56 median) |
| Body mass index (kg/m2) | <30 |
| Diet | Standard * |
| Well-condition | Standard * |
| Stress | Standard * |
| Smoking | No |
| Acute/Chronic diseases | No |
| Medicines for internal/external use | No |
| Physical examinations | No deviations |
| Contact with pesticide (e.g., home, work, garden, cultivated fields) | No |
| Parameter | R (Ω/cm2) | Wilcoxon Test (p) R Initial vs. R Final | |
|---|---|---|---|
| Control (n = 24) | R initial | 1567 | 0.3491 |
| R final | 1120 | ||
| Perm (n = 14) | R initial | 1691 | 0.7299 |
| R final | 1800 | ||
| Delta (n = 14) | R initial | 788 | 0.2209 |
| R final | 740 | ||
| Mann–Whitney test (p) Control vs. Perm | R initial vs. R initial | 0.2953 | |
| R final vs. R final | 0.2155 | ||
| Mann–Whitney test (p) Control vs. Delta | R initial vs. R initial | 0.7901 | |
| R final vs. R final | 0.8451 | ||
| Mann–Whitney test (p) Perm vs. Delta | R initial vs. R initial | 0.0208 | |
| R final vs. R final | 0.0192 |
| Parameter | PD (mV) | Wilcoxon Test (p) PD Initial vs. PD Final | |
|---|---|---|---|
| Control (n = 24) | PD initial | −0.21 | 0.2446 |
| PD final | −0.22 | ||
| Perm (n = 14) | PD initial | −0.15 | 0.0634 |
| PD final | −0.15 | ||
| Delta (n = 14) | PD initial | −0.33 | 0.0306 |
| PD final | −0.27 | ||
| Mann–Whitney test (p) Control vs. Perm | PD initial vs. PD initial | 0.2771 | |
| PD final vs. PD final | 0.8995 | ||
| Mann–Whitney test (p) Control vs. Delta | PD initial vs. PD initial | 0.1359 | |
| PD final vs. PD final | 0.5047 | ||
| Mann–Whitney test (p) Perm vs. Delta | PD initial vs. PD initial | 0.0288 | |
| PD final vs. PD final | 0.0389 |
| Stimulation Conditions | Wilcoxon Test (p) | |||||
|---|---|---|---|---|---|---|
| PDmin (mV) | PDmax (mV) | PDmax–PDmin (mV) | PD vs. PDmin | PD vs. PDmax | PDmin vs. PDmax | |
| Perm | −0.29 | 0.21 | 0.5 | 0.0033 | 0.0542 | 0.0253 |
| RS | −0.27 | 0.09 | 0.36 | 0.0151 | 0.0723 | 0.0527 |
| Wilcoxon test (p) Perm vs. RS | 0.893 | 0.1005 | ||||
| Delta | −0.59 | −0.12 | 0.71 | 0.0002 | 0.1067 | 0.0023 |
| RS | −0.7 | 0 | 0.7 | 0.0006 | 0.2061 | 0.0172 |
| Wilcoxon test (p) Delta vs. RS | 0.0614 | 0.0036 | ||||
| Mann–Whitney test (p) Perm vs. Delta | 0.0402 | 0.0023 | ||||
Disclaimer/Publisher’s Note: The statements, opinions and data contained in all publications are solely those of the individual author(s) and contributor(s) and not of MDPI and/or the editor(s). MDPI and/or the editor(s) disclaim responsibility for any injury to people or property resulting from any ideas, methods, instructions or products referred to in the content. |
© 2024 by the authors. Licensee MDPI, Basel, Switzerland. This article is an open access article distributed under the terms and conditions of the Creative Commons Attribution (CC BY) license (https://creativecommons.org/licenses/by/4.0/).
Share and Cite
Szewczyk-Golec, K.; Mądra-Gackowska, K.; Szeleszczuk, Ł.; Szczegielniak, J.; Hołyńska-Iwan, I. A 30-Min Exposure on Permethrin and Deltamethrin Modifies Ion Transport Pathways in the Skin. Biomolecules 2024, 14, 1491. https://doi.org/10.3390/biom14121491
Szewczyk-Golec K, Mądra-Gackowska K, Szeleszczuk Ł, Szczegielniak J, Hołyńska-Iwan I. A 30-Min Exposure on Permethrin and Deltamethrin Modifies Ion Transport Pathways in the Skin. Biomolecules. 2024; 14(12):1491. https://doi.org/10.3390/biom14121491
Chicago/Turabian StyleSzewczyk-Golec, Karolina, Katarzyna Mądra-Gackowska, Łukasz Szeleszczuk, Jan Szczegielniak, and Iga Hołyńska-Iwan. 2024. "A 30-Min Exposure on Permethrin and Deltamethrin Modifies Ion Transport Pathways in the Skin" Biomolecules 14, no. 12: 1491. https://doi.org/10.3390/biom14121491
APA StyleSzewczyk-Golec, K., Mądra-Gackowska, K., Szeleszczuk, Ł., Szczegielniak, J., & Hołyńska-Iwan, I. (2024). A 30-Min Exposure on Permethrin and Deltamethrin Modifies Ion Transport Pathways in the Skin. Biomolecules, 14(12), 1491. https://doi.org/10.3390/biom14121491

