Restored Collagen VI Microfilaments Network in the Extracellular Matrix of CRISPR-Edited Ullrich Congenital Muscular Dystrophy Fibroblasts
Abstract
1. Introduction
2. Materials and Methods
2.1. Plasmids
2.2. Cell Culture
2.3. Transfections of Cells
2.4. Analysis of CRISPR/Cas9 on- and Off-Target Editing
2.5. Transcript Analysis of COL6A Genes
2.6. Immunofluorescence and Immunoelectron Microscopy
2.7. Statistical Analysis
3. Results
3.1. Screening of gRNAs for Efficient and Specific Editing of the Mutated COL6A1 Sequence
3.2. Mutation-Specific Editing in UCMD Fibroblasts Leads to Efficient Frameshift Alteration of the Mutated Allele
3.3. Allele-Specific Editing Results in Reduced Expression of the COL6A1 Mutated Transcript
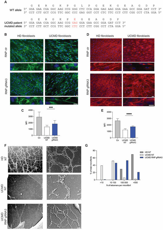
3.4. CRISPR-Mediated Editing Tailored to the Mutated COL6A1 Allele Restores α1 Chain of Collagen VI Protein and Structure in the Extracellular Matrix
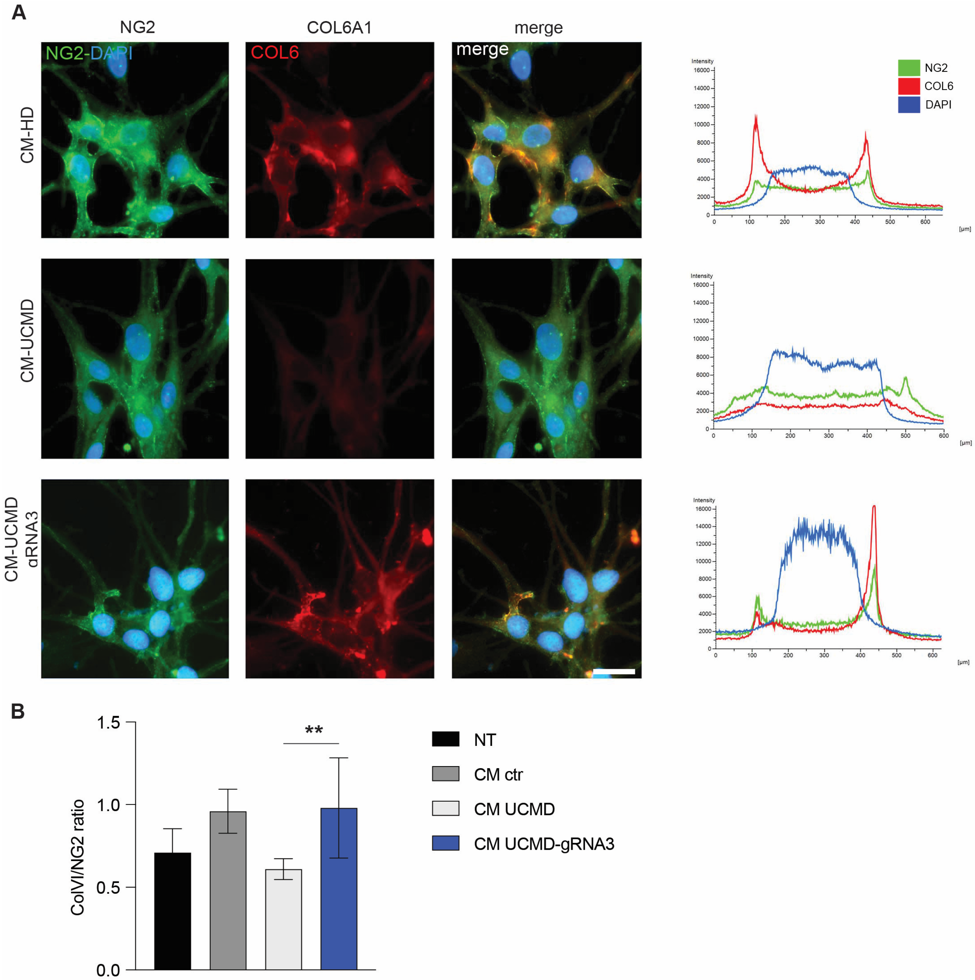
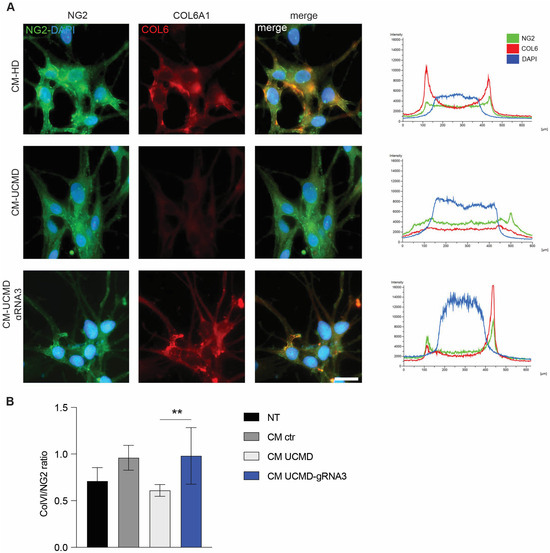
3.5. Restored Collagen VI-NG2 Axis in Melanocytes
4. Discussion
5. Conclusions
Supplementary Materials
Author Contributions
Funding
Institutional Review Board Statement
Informed Consent Statement
Data Availability Statement
Acknowledgments
Conflicts of Interest
References
- Bernardi, P.; Bonaldo, P. Dysfunction of mitochondria and sarcoplasmic reticulum in the pathogenesis of collagen VI muscular dystrophies. Ann. N. Y. Acad. Sci. 2008, 1147, 303–311. [Google Scholar] [CrossRef] [PubMed]
- Cescon, M.; Gattazzo, F.; Chen, P.; Bonaldo, P. Collagen VI at a glance. J. Cell Sci. 2015, 128, 3525–3531. [Google Scholar] [CrossRef] [PubMed]
- Lamande, S.R.; Bateman, J.F. Collagen VI disorders: Insights on form and function in the extracellular matrix and beyond. Matrix Biol. 2018, 71–72, 348–367. [Google Scholar] [CrossRef] [PubMed]
- Speer, M.C.; Tandan, R.; Rao, P.N.; Fries, T.; Stajich, J.M.; Bolhuis, P.A.; Jobsis, G.J.; Vance, J.M.; Viles, K.D.; Sheffield, K.; et al. Evidence for locus heterogeneity in the Bethlem myopathy and linkage to 2q37. Hum. Mol. Genet. 1996, 5, 1043–1046. [Google Scholar] [CrossRef]
- Camacho Vanegas, O.; Bertini, E.; Zhang, R.Z.; Petrini, S.; Minosse, C.; Sabatelli, P.; Giusti, B.; Chu, M.L.; Pepe, G. Ullrich scleroatonic muscular dystrophy is caused by recessive mutations in collagen type VI. Proc. Natl. Acad. Sci. USA 2001, 98, 7516–7521. [Google Scholar] [CrossRef]
- Clement, E.M.; Feng, L.; Mein, R.; Sewry, C.A.; Robb, S.A.; Manzur, A.Y.; Mercuri, E.; Godfrey, C.; Cullup, T.; Abbs, S.; et al. Relative frequency of congenital muscular dystrophy subtypes: Analysis of the UK diagnostic service 2001–2008. Neuromuscul. Disord. 2012, 22, 522–527. [Google Scholar] [CrossRef]
- Antoniel, M.; Traina, F.; Merlini, L.; Andrenacci, D.; Tigani, D.; Santi, S.; Cenni, V.; Sabatelli, P.; Faldini, C.; Squarzoni, S. Tendon Extracellular Matrix Remodeling and Defective Cell Polarization in the Presence of Collagen VI Mutations. Cells 2020, 9, 402. [Google Scholar] [CrossRef]
- Hicks, D.; Lampe, A.K.; Laval, S.H.; Allamand, V.; Jimenez-Mallebrera, C.; Walter, M.C.; Muntoni, F.; Quijano-Roy, S.; Richard, P.; Straub, V.; et al. Cyclosporine A treatment for Ullrich congenital muscular dystrophy: A cellular study of mitochondrial dysfunction and its rescue. Brain 2009, 132, 147–155. [Google Scholar] [CrossRef][Green Version]
- Bernardi, P.; Bonaldo, P. Mitochondrial dysfunction and defective autophagy in the pathogenesis of collagen VI muscular dystrophies. Cold Spring Harb. Perspect. Biol. 2013, 5, a011387. [Google Scholar] [CrossRef]
- Bolduc, V.; Zou, Y.; Ko, D.; Bonnemann, C.G. siRNA-mediated Allele-specific Silencing of a COL6A3 Mutation in a Cellular Model of Dominant Ullrich Muscular Dystrophy. Mol. Ther. Nucleic Acids 2014, 3, e147. [Google Scholar] [CrossRef]
- Noguchi, S.; Ogawa, M.; Kawahara, G.; Malicdan, M.C.; Nishino, I. Allele-specific Gene Silencing of Mutant mRNA Restores Cellular Function in Ullrich Congenital Muscular Dystrophy Fibroblasts. Mol. Ther. Nucleic Acids 2014, 3, e171. [Google Scholar] [CrossRef] [PubMed]
- Brull, A.; Sarathy, A.; Bolduc, V.; Chen, G.S.; McCarty, R.M.; Bonnemann, C.G. Optimized allele-specific silencing of the dominant-negative COL6A1 G293R substitution causing collagen VI-related dystrophy. Mol. Ther. Nucleic Acids 2024, 35, 102178. [Google Scholar] [CrossRef] [PubMed]
- Gualandi, F.; Manzati, E.; Sabatelli, P.; Passarelli, C.; Bovolenta, M.; Pellegrini, C.; Perrone, D.; Squarzoni, S.; Pegoraro, E.; Bonaldo, P.; et al. Antisense-induced messenger depletion corrects a COL6A2 dominant mutation in Ullrich myopathy. Hum. Gene Ther. 2012, 23, 1313–1318. [Google Scholar] [CrossRef] [PubMed]
- Marrosu, E.; Ala, P.; Muntoni, F.; Zhou, H. Gapmer Antisense Oligonucleotides Suppress the Mutant Allele of COL6A3 and Restore Functional Protein in Ullrich Muscular Dystrophy. Mol. Ther. Nucleic Acids 2017, 8, 416–427. [Google Scholar] [CrossRef]
- Aguti, S.; Bolduc, V.; Ala, P.; Turmaine, M.; Bonnemann, C.G.; Muntoni, F.; Zhou, H. Exon-Skipping Oligonucleotides Restore Functional Collagen VI by Correcting a Common COL6A1 Mutation in Ullrich CMD. Mol. Ther. Nucleic Acids 2020, 21, 205–216. [Google Scholar] [CrossRef]
- Bolduc, V.; Foley, A.R.; Solomon-Degefa, H.; Sarathy, A.; Donkervoort, S.; Hu, Y.; Chen, G.S.; Sizov, K.; Nalls, M.; Zhou, H.; et al. A recurrent COL6A1 pseudoexon insertion causes muscular dystrophy and is effectively targeted by splice-correction therapies. JCI Insight 2019, 4, e124403. [Google Scholar] [CrossRef]
- Lopez-Marquez, A.; Morin, M.; Fernandez-Penalver, S.; Badosa, C.; Hernandez-Delgado, A.; Natera-de Benito, D.; Ortez, C.; Nascimento, A.; Grinberg, D.; Balcells, S.; et al. CRISPR/Cas9-Mediated Allele-Specific Disruption of a Dominant COL6A1 Pathogenic Variant Improves Collagen VI Network in Patient Fibroblasts. Int. J. Mol. Sci. 2022, 23, 4410. [Google Scholar] [CrossRef]
- Bolduc, V.; Sizov, K.; Brull, A.; Esposito, E.; Chen, G.S.; Uapinyoying, P.; Sarathy, A.; Johnson, K.R.; Bonnemann, C.G. Allele-specific CRISPR-Cas9 editing inactivates a single nucleotide variant associated with collagen VI muscular dystrophy. Mol. Ther. Nucleic Acids 2024, 35, 102269. [Google Scholar] [CrossRef]
- Allamand, V.; Brinas, L.; Richard, P.; Stojkovic, T.; Quijano-Roy, S.; Bonne, G. ColVI myopathies: Where do we stand, where do we go? Skelet. Muscle 2011, 1, 30. [Google Scholar] [CrossRef]
- Angelin, A.; Tiepolo, T.; Sabatelli, P.; Grumati, P.; Bergamin, N.; Golfieri, C.; Mattioli, E.; Gualandi, F.; Ferlini, A.; Merlini, L.; et al. Mitochondrial dysfunction in the pathogenesis of Ullrich congenital muscular dystrophy and prospective therapy with cyclosporins. Proc. Natl. Acad. Sci. USA 2007, 104, 991–996. [Google Scholar] [CrossRef]
- Kraft, K.; Geuer, S.; Will, A.J.; Chan, W.L.; Paliou, C.; Borschiwer, M.; Harabula, I.; Wittler, L.; Franke, M.; Ibrahim, D.M.; et al. Deletions, Inversions, Duplications: Engineering of Structural Variants using CRISPR/Cas in Mice. Cell. Rep. 2015, 10, 833–839. [Google Scholar] [CrossRef] [PubMed]
- Jimenez-Mallebrera, C.; Maioli, M.A.; Kim, J.; Brown, S.C.; Feng, L.; Lampe, A.K.; Bushby, K.; Hicks, D.; Flanigan, K.M.; Bonnemann, C.; et al. A comparative analysis of collagen VI production in muscle, skin and fibroblasts from 14 Ullrich congenital muscular dystrophy patients with dominant and recessive COL6A mutations. Neuromuscul. Disord. 2006, 16, 571–582. [Google Scholar] [CrossRef] [PubMed]
- Kleinstiver, B.P.; Pattanayak, V.; Prew, M.S.; Tsai, S.Q.; Nguyen, N.T.; Zheng, Z.; Joung, J.K. High-fidelity CRISPR-Cas9 nucleases with no detectable genome-wide off-target effects. Nature 2016, 529, 490–495. [Google Scholar] [CrossRef] [PubMed]
- Martufi, M.; Good, R.B.; Rapiteanu, R.; Schmidt, T.; Patili, E.; Tvermosegaard, K.; New, M.; Nanthakumar, C.B.; Betts, J.; Blanchard, A.D.; et al. Single-Step, High-Efficiency CRISPR-Cas9 Genome Editing in Primary Human Disease-Derived Fibroblasts. CRISPR J. 2019, 2, 31–40. [Google Scholar] [CrossRef]
- Brinkman, E.K.; Chen, T.; Amendola, M.; van Steensel, B. Easy quantitative assessment of genome editing by sequence trace decomposition. Nucleic Acids Res. 2014, 42, e168. [Google Scholar] [CrossRef]
- Clement, K.; Rees, H.; Canver, M.C.; Gehrke, J.M.; Farouni, R.; Hsu, J.Y.; Cole, M.A.; Liu, D.R.; Joung, J.K.; Bauer, D.E.; et al. CRISPResso2 provides accurate and rapid genome editing sequence analysis. Nat. Biotechnol. 2019, 37, 224–226. [Google Scholar] [CrossRef]
- Cradick, T.J.; Qiu, P.; Lee, C.M.; Fine, E.J.; Bao, G. COSMID: A Web-based Tool for Identifying and Validating CRISPR/Cas Off-target Sites. Mol. Ther. Nucleic Acids 2014, 3, e214. [Google Scholar] [CrossRef]
- Patrizi, C.; Llado, M.; Benati, D.; Iodice, C.; Marrocco, E.; Guarascio, R.; Surace, E.M.; Cheetham, M.E.; Auricchio, A.; Recchia, A. Allele-specific editing ameliorates dominant retinitis pigmentosa in a transgenic mouse model. Am. J. Hum. Genet. 2021, 108, 295–308. [Google Scholar] [CrossRef]
- Zhang, R.Z.; Sabatelli, P.; Pan, T.C.; Squarzoni, S.; Mattioli, E.; Bertini, E.; Pepe, G.; Chu, M.L. Effects on collagen VI mRNA stability and microfibrillar assembly of three COL6A2 mutations in two families with Ullrich congenital muscular dystrophy. J. Biol. Chem. 2002, 277, 43557–43564. [Google Scholar] [CrossRef]
- Pan, T.C.; Zhang, R.Z.; Sudano, D.G.; Marie, S.K.; Bonnemann, C.G.; Chu, M.L. New molecular mechanism for Ullrich congenital muscular dystrophy: A heterozygous in-frame deletion in the COL6A1 gene causes a severe phenotype. Am. J. Hum. Genet. 2003, 73, 355–369. [Google Scholar] [CrossRef]
- Mohassel, P.; Foley, A.R.; Bonnemann, C.G. Extracellular matrix-driven congenital muscular dystrophies. Matrix Biol. 2018, 71–72, 188–204. [Google Scholar] [CrossRef] [PubMed]
- Petrini, S.; Tessa, A.; Stallcup, W.B.; Sabatelli, P.; Pescatori, M.; Giusti, B.; Carrozzo, R.; Verardo, M.; Bergamin, N.; Columbaro, M.; et al. Altered expression of the MCSP/NG2 chondroitin sulfate proteoglycan in collagen VI deficiency. Mol. Cell. Neurosci. 2005, 30, 408–417. [Google Scholar] [CrossRef] [PubMed]
- Sardone, F.; Santi, S.; Tagliavini, F.; Traina, F.; Merlini, L.; Squarzoni, S.; Cescon, M.; Wagener, R.; Maraldi, N.M.; Bonaldo, P.; et al. Collagen VI-NG2 axis in human tendon fibroblasts under conditions mimicking injury response. Matrix Biol. 2016, 55, 90–105. [Google Scholar] [CrossRef] [PubMed]
- Castagnaro, S.; Pellegrini, C.; Pellegrini, M.; Chrisam, M.; Sabatelli, P.; Toni, S.; Grumati, P.; Ripamonti, C.; Pratelli, L.; Maraldi, N.M.; et al. Autophagy activation in COL6 myopathic patients by a low-protein-diet pilot trial. Autophagy 2016, 12, 2484–2495. [Google Scholar] [CrossRef] [PubMed]
- Martoni, E.; Urciuolo, A.; Sabatelli, P.; Fabris, M.; Bovolenta, M.; Neri, M.; Grumati, P.; D′Amico, A.; Pane, M.; Mercuri, E.; et al. Identification and characterization of novel collagen VI non-canonical splicing mutations causing Ullrich congenital muscular dystrophy. Hum. Mutat. 2009, 30, E662–E672. [Google Scholar] [CrossRef]
- Zou, Y.; Zhang, R.Z.; Sabatelli, P.; Chu, M.L.; Bonnemann, C.G. Muscle interstitial fibroblasts are the main source of collagen VI synthesis in skeletal muscle: Implications for congenital muscular dystrophy types Ullrich and Bethlem. J. Neuropathol. Exp. Neurol. 2008, 67, 144–154. [Google Scholar] [CrossRef]
- Castroflorio, E.; Perez Berna, A.J.; Lopez-Marquez, A.; Badosa, C.; Loza-Alvarez, P.; Roldan, M.; Jimenez-Mallebrera, C. The Capillary Morphogenesis Gene 2 Triggers the Intracellular Hallmarks of Collagen VI-Related Muscular Dystrophy. Int. J. Mol. Sci. 2022, 23, 7651. [Google Scholar] [CrossRef]
- Anzalone, A.V.; Randolph, P.B.; Davis, J.R.; Sousa, A.A.; Koblan, L.W.; Levy, J.M.; Chen, P.J.; Wilson, C.; Newby, G.A.; Raguram, A.; et al. Search-and-replace genome editing without double-strand breaks or donor DNA. Nature 2019, 576, 149–157. [Google Scholar] [CrossRef]
- Chen, P.J.; Liu, D.R. Prime editing for precise and highly versatile genome manipulation. Nat. Rev. Genet. 2023, 24, 161–177. [Google Scholar] [CrossRef]
- Raguram, A.; Banskota, S.; Liu, D.R. Therapeutic in vivo delivery of gene editing agents. Cell 2022, 185, 2806–2827. [Google Scholar] [CrossRef]
- Gillmore, J.D.; Gane, E.; Taubel, J.; Kao, J.; Fontana, M.; Maitland, M.L.; Seitzer, J.; O’Connell, D.; Walsh, K.R.; Wood, K.; et al. CRISPR-Cas9 In Vivo Gene Editing for Transthyretin Amyloidosis. N. Engl. J. Med. 2021, 385, 493–502. [Google Scholar] [CrossRef]
- Longhurst, H.J.; Lindsay, K.; Petersen, R.S.; Fijen, L.M.; Gurugama, P.; Maag, D.; Butler, J.S.; Shah, M.Y.; Golden, A.; Xu, Y.; et al. CRISPR-Cas9 In Vivo Gene Editing of KLKB1 for Hereditary Angioedema. N. Engl. J. Med. 2024, 390, 432–441. [Google Scholar] [CrossRef]





| OT | Sequence 5′>3′ | COSMID Score | Chr Position | Locus | Element | % Indels |
|---|---|---|---|---|---|---|
| 1 | GGAgCcCaGGCTTCTCCCTC | 0.65 | Chr22:50545027-50545049 | N.A. | Promoter/ Enhancer | 0.271 |
| 2 | GGAgCTgCtGCTTCTCCCTC | 0.75 | Chr22:40023977-40023999 | FAM38F | Intron | 0.204 |
| 3 | cGcTCTCCGtCTTCTCCCTC | 0.77 | Chr12:113462617-113462639 | LHX5 | Exon— 3′UTR | 0.105 |
| 4 | GcAgCTCCGtCTTCTCCCTC | 0.8 | Chr16:4885192-4885214 | PPL | Exon | 0.184 |
| 5 | GGccCTCCGGtTTCTCCCTC | 1.02 | Chr7:95396673-95396695 | PON3 | Promoter/ Enhancer | 0.232 |
| 6 | GGA-CTCCaGCTTCTCCCTC | 1.03 | Chr2:237403198-237403219 | COL6A3 | Intron— 5′UTR | 0.358 |
| 7 | GGATCtTCCtGCTTCTCCCTC | 1.26 | Chr2:19118696-19118719 | LINC01376 | Intron— lncRNA | 0.120 |
| 8 | GGAcCTCCtGCTcCTCCCTC | 1.62 | Chr14:105571653-105571675 | N.A. | Enhancer | 0.117 |
| 9 | GGATCTtCtGCTTCTCaCTC | 3.58 | Chr6:41643886-41643908 | MDFI | Intron | 0.308 |
| 10 | GGATCTCCG-CTTCTCtCTC | 3.86 | Chr9:37885678-37885699 | SLC25A51 | Intron | 0.289 |
| 11 | GGATCTCCtGCTTCTCCCgC | 5.35 | Chr7:1487857-1487879 | INTS1 | Exon | 0.123 |
| 12 | GGATCTCtGGCTgCTCCCTt | 7.37 | Chr4:22782246-22782268 | GBA3 | Intron | 0.201 |
| 13 | GGATCTCtGGCTTgTCCCTt | 7.57 | Chr2:28361239-28361261 | N.A. | Enhancer | 0.857 |
| 14 | GGATgTCCGGCTTCTCCtcC | 9.19 | Chr21:41379467-41379489 | MX2 | Intron | 2.000 |
Disclaimer/Publisher’s Note: The statements, opinions and data contained in all publications are solely those of the individual author(s) and contributor(s) and not of MDPI and/or the editor(s). MDPI and/or the editor(s) disclaim responsibility for any injury to people or property resulting from any ideas, methods, instructions or products referred to in the content. |
© 2024 by the authors. Licensee MDPI, Basel, Switzerland. This article is an open access article distributed under the terms and conditions of the Creative Commons Attribution (CC BY) license (https://creativecommons.org/licenses/by/4.0/).
Share and Cite
Benati, D.; Cattin, E.; Corradi, F.; Ferrari, T.; Pedrazzoli, E.; Patrizi, C.; Marchionni, M.; Bertorelli, R.; De Sanctis, V.; Merlini, L.; et al. Restored Collagen VI Microfilaments Network in the Extracellular Matrix of CRISPR-Edited Ullrich Congenital Muscular Dystrophy Fibroblasts. Biomolecules 2024, 14, 1412. https://doi.org/10.3390/biom14111412
Benati D, Cattin E, Corradi F, Ferrari T, Pedrazzoli E, Patrizi C, Marchionni M, Bertorelli R, De Sanctis V, Merlini L, et al. Restored Collagen VI Microfilaments Network in the Extracellular Matrix of CRISPR-Edited Ullrich Congenital Muscular Dystrophy Fibroblasts. Biomolecules. 2024; 14(11):1412. https://doi.org/10.3390/biom14111412
Chicago/Turabian StyleBenati, Daniela, Eleonora Cattin, Federico Corradi, Tommaso Ferrari, Eleonora Pedrazzoli, Clarissa Patrizi, Matteo Marchionni, Roberto Bertorelli, Veronica De Sanctis, Luciano Merlini, and et al. 2024. "Restored Collagen VI Microfilaments Network in the Extracellular Matrix of CRISPR-Edited Ullrich Congenital Muscular Dystrophy Fibroblasts" Biomolecules 14, no. 11: 1412. https://doi.org/10.3390/biom14111412
APA StyleBenati, D., Cattin, E., Corradi, F., Ferrari, T., Pedrazzoli, E., Patrizi, C., Marchionni, M., Bertorelli, R., De Sanctis, V., Merlini, L., Ferlini, A., Sabatelli, P., Gualandi, F., & Recchia, A. (2024). Restored Collagen VI Microfilaments Network in the Extracellular Matrix of CRISPR-Edited Ullrich Congenital Muscular Dystrophy Fibroblasts. Biomolecules, 14(11), 1412. https://doi.org/10.3390/biom14111412

