Identifying Hub Genes and Metabolic Pathways in Collagen VI-Related Dystrophies: A Roadmap to Therapeutic Intervention
Abstract
1. Introduction
2. Materials and Methods
2.1. Transcriptomics Data and Pre-Processing
2.2. Differential Gene Expression and Gene Set Enrichment Analyses
2.3. Weighted Gene Co-Expression Network Analysis
2.4. Defining Gene Targets
2.5. Pathway-Based Drug Repositioning
2.6. Genome-Scale Metabolic Modeling and Reporter Metabolite Analysis
3. Results
3.1. Analysis of Transcriptomic Data from COL6RD Patients Reveals Distinctive Gene Signatures
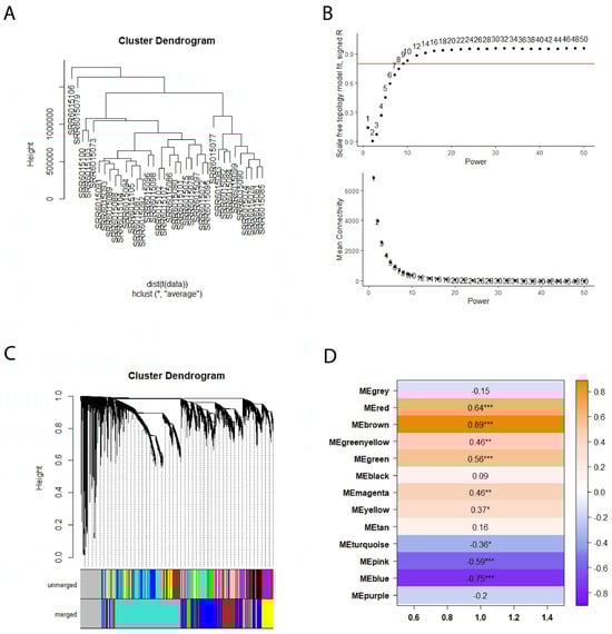
3.2. Weighted Gene Co-Expression Network Analysis Reveals the Gene Modules for COL6RD
3.3. Identification of the Hub Genes as Drug Targets
3.4. Drug Repositioning to Identify Potential Drug Candidates
3.5. Comparison Between the Context-Specific Genome-Scale Metabolic Models
3.6. Revealing the Differences by Performing Reporter Metabolite Analysis
4. Discussion
5. Conclusions
Supplementary Materials
Author Contributions
Funding
Institutional Review Board Statement
Informed Consent Statement
Data Availability Statement
Acknowledgments
Conflicts of Interest
References
- Muscular Dystrophy. NHS. Available online: https://www.nhs.uk/conditions/muscular-dystrophy/ (accessed on 3 August 2024).
- Mercuri, E.; Bönnemann, C.G.; Muntoni, F. Muscular dystrophies. Lancet 2019, 394, 2025–2038. [Google Scholar] [CrossRef] [PubMed]
- Topaloğlu, H.; Poorshiri, B. The congenital muscular dystrophies. Ann. Child Neurol. Soc. 2024, 2, 27–39. [Google Scholar] [CrossRef]
- Bönnemann, C.G. The collagen VI-related myopathies: Muscle meets its matrix. Nat. Rev. Neurol. 2011, 7, 379–390. [Google Scholar] [CrossRef] [PubMed]
- Di Martino, A.; Cescon, M.; D’Agostino, C.; Schilardi, F.; Sabatelli, P.; Merlini, L.; Faldini, C. Collagen VI in the Musculoskeletal System. Int. J. Mol. Sci. 2023, 24, 5095. [Google Scholar] [CrossRef] [PubMed]
- Voit, E.O.; Shah, A.M.; Olivença, D.; Vodovotz, Y. What’s next for computational systems biology? Front. Syst. Biol. 2023, 3, 1250228. [Google Scholar] [CrossRef]
- Larsson, I.; Uhlén, M.; Zhang, C.; Mardinoglu, A. Genome-Scale Metabolic Modeling of Glioblastoma Reveals Promising Targets for Drug Development. Front. Genet. 2020, 11, 381. [Google Scholar] [CrossRef]
- Agren, R.; Mardinoglu, A.; Asplund, A.; Kampf, C.; Uhlen, M.; Nielsen, J. Identification of anticancer drugs for hepatocellular carcinoma through personalized genome-scale metabolic modeling. Mol. Syst. Biol. 2014, 10, 721. [Google Scholar] [CrossRef]
- Doran, S.; Arif, M.; Lam, S.; Bayraktar, A.; Turkez, H.; Uhlen, M.; Boren, J.; Mardinoglu, A. Multi-omics approaches for revealing the complexity of cardiovascular disease. Brief. Bioinform. 2021, 22, bbab061. [Google Scholar] [CrossRef]
- Lam, S.; Hartmann, N.; Benfeitas, R.; Zhang, C.; Arif, M.; Turkez, H.; Uhlén, M.; Englert, C.; Knight, R.; Mardinoglu, A. Systems analysis reveals ageing-related perturbations in retinoids and sex hormones in alzheimer’s and parkinson’s diseases. Biomedicines 2021, 9, 1310. [Google Scholar] [CrossRef]
- Yang, H.; Arif, M.; Yuan, M.; Li, X.; Shong, K.; Türkez, H.; Nielsen, J.; Uhlén, M.; Borén, J.; Zhang, C.; et al. A network-based approach reveals the dysregulated transcriptional regulation in non-alcoholic fatty liver disease. iScience 2021, 24, 103222. [Google Scholar] [CrossRef]
- Li, X.; Kim, W.; Juszczak, K.; Arif, M.; Sato, Y.; Kume, H.; Ogawa, S.; Turkez, H.; Boren, J.; Nielsen, J.; et al. Stratification of patients with clear cell renal cell carcinoma to facilitate drug repositioning. iScience 2021, 24, 102722. [Google Scholar] [CrossRef] [PubMed]
- Ceyhan, A.B.; Ozcan, M.; Kim, W.; Li, X.; Altay, O.; Zhang, C.; Mardinoglu, A. Novel drug targets and molecular mechanisms for sarcopenia based on systems biology. Biomed. Pharmacother. 2024, 176, 116920. [Google Scholar] [CrossRef] [PubMed]
- Veenstra, T.D. Omics in Systems Biology: Current Progress and Future Outlook. Proteomics 2020, 21, 2000235. [Google Scholar] [CrossRef] [PubMed]
- Systems Biology as Defined by NIH|NIH Intramural Research Program. Available online: https://irp.nih.gov/catalyst/19/6/systems-biology-as-defined-by-nih (accessed on 31 July 2024).
- Liu, M.; Wang, Y.; Shi, W.; Yang, C.; Wang, Q.; Chen, J.; Li, J.; Chen, B.; Sun, G. PCDH7 as the key gene related to the co-occurrence of sarcopenia and osteoporosis. Front. Genet. 2023, 14, 1163162. [Google Scholar] [CrossRef]
- Bidkhori, G.; Benfeitas, R.; Elmas, E.; Kararoudi, M.N.; Arif, M.; Uhlen, M.; Nielsen, J.; Mardinoglu, A. Metabolic Network-Based Identification and Prioritization of Anticancer Targets Based on Expression Data in Hepatocellular Carcinoma. Front. Physiol. 2018, 9, 916. [Google Scholar] [CrossRef]
- Gu, C.; Kim, G.B.; Kim, W.J.; Kim, H.U.; Lee, S.Y. Current status and applications of genome-scale metabolic models. Genome Biol. 2019, 20, 121. [Google Scholar] [CrossRef]
- Zhang, C.; Hua, Q. Applications of Genome-Scale Metabolic Models in Biotechnology and Systems Medicine. Front. Physiol. 2016, 6, 413. [Google Scholar] [CrossRef]
- Mardinoglu, A.; Palsson, B. Genome-scale models in human metabologenomics. Nat. Rev. Genet. 2024. Online ahead of print. [Google Scholar] [CrossRef]
- Jourdan, J.-P.; Bureau, R.; Rochais, C.; Dallemagne, P. Drug repositioning: A brief overview. J. Pharm. Pharmacol. 2020, 72, 1145–1151. [Google Scholar] [CrossRef]
- Pushpakom, S.; Iorio, F.; Eyers, P.A.; Escott, K.J.; Hopper, S.; Wells, A.; Doig, A.; Guilliams, T.; Latimer, J.; McNamee, C.; et al. Drug repurposing: Progress, challenges and recommendations. Nat. Rev. Drug Discov. 2019, 18, 41–58. [Google Scholar] [CrossRef]
- Drug Repurposing: Approaches and Methods, and Considerations|Elsevier. Available online: https://www.elsevier.com/en-gb/industry/drug-repurposing (accessed on 22 April 2024).
- Yulug, B.; Altay, O.; Li, X.; Hanoglu, L.; Cankaya, S.; Lam, S.; Velioglu, H.A.; Yang, H.; Coskun, E.; Idil, E.; et al. Combined metabolic activators improve cognitive functions in Alzheimer’s disease patients: A randomised, double-blinded, placebo-controlled phase-II trial. Transl. Neurodegener. 2023, 12, 4. [Google Scholar] [CrossRef] [PubMed]
- Li, X.; Yang, H.; Jin, H.; Turkez, H.; Ozturk, G.; Doganay, H.L.; Zhang, C.; Nielsen, J.; Uhlén, M.; Borén, J.; et al. The acute effect of different NAD+ precursors included in the combined metabolic activators. Free. Radic. Biol. Med. 2023, 205, 77–89. [Google Scholar] [CrossRef]
- Yang, H.; Mayneris-Perxachs, J.; Boqué, N.; del Bas, J.M.; Arola, L.; Yuan, M.; Türkez, H.; Uhlén, M.; Borén, J.; Zhang, C.; et al. Combined Metabolic Activators Decrease Liver Steatosis by Activating Mitochondrial Metabolism in Hamsters Fed with a High-Fat Diet. Biomedicines 2021, 9, 1440. [Google Scholar] [CrossRef]
- Altay, O.; Arif, M.; Li, X.; Yang, H.; Aydın, M.; Alkurt, G.; Kim, W.; Akyol, D.; Zhang, C.; Dinler-Doganay, G.; et al. Combined Metabolic Activators Accelerates Recovery in Mild-to-Moderate COVID-19. Adv. Sci. 2021, 8, 2101222. [Google Scholar] [CrossRef] [PubMed]
- Altay, O.; Yang, H.; Yildirim, S.; Bayram, C.; Bolat, I.; Oner, S.; Tozlu, O.O.; Arslan, M.E.; Hacimuftuoglu, A.; Shoaie, S.; et al. Combined Metabolic Activators with Different NAD+ Precursors Improve Metabolic Functions in the Animal Models of Neurodegenerative Diseases. Biomedicines 2024, 12, 927. [Google Scholar] [CrossRef] [PubMed]
- Zeybel, M.; Altay, O.; Arif, M.; Li, X.; Yang, H.; Fredolini, C.; Akyildiz, M.; Saglam, B.; Gonenli, M.G.; Ural, D.; et al. Combined metabolic activators therapy ameliorates liver fat in nonalcoholic fatty liver disease patients. Mol. Syst. Biol. 2021, 17, e10459. [Google Scholar] [CrossRef]
- Mohassel, P.; Hearn, H.; Zou, Y.; Rooney, J.; Bönnemann, C. P425 Inhibition of TGFβ signaling pathway as a therapeutic approach in collagen VI-related muscular dystrophy. Neuromuscul. Disord. 2023, 33, S158–S159. [Google Scholar] [CrossRef]
- Merlini, L.; Sabatelli, P.; Armaroli, A.; Gnudi, S.; Angelin, A.; Grumati, P.; Michelini, M.E.; Franchella, A.; Gualandi, F.; Bertini, E.; et al. Cyclosporine A in Ullrich Congenital Muscular Dystrophy: Long-Term Results. Oxidative Med. Cell. Longev. 2011, 2011, 139194. [Google Scholar] [CrossRef]
- Merlini, L.; Angelin, A.; Tiepolo, T.; Braghetta, P.; Sabatelli, P.; Zamparelli, A.; Ferlini, A.; Maraldi, N.M.; Bonaldo, P.; Bernardi, P. Cyclosporin A corrects mitochondrial dysfunction and muscle apoptosis in patients with collagen VI myopathies. Proc. Natl. Acad. Sci. USA 2008, 105, 5225–5229. [Google Scholar] [CrossRef]
- Guadagnin, E.; Mohassel, P.; Johnson, K.R.; Yang, L.; Santi, M.; Uapinyoying, P.; Dastgir, J.; Hu, Y.; Dillmann, A.; Cookson, M.R.; et al. Transcriptome analysis of collagen VI-related muscular dystrophy muscle biopsies. Ann. Clin. Transl. Neurol. 2021, 8, 2184–2198. [Google Scholar] [CrossRef]
- SRA-Toolkit. Available online: https://hpc.nih.gov/apps/sratoolkit.html (accessed on 29 September 2023).
- Harrison, P.W.; Amode, M.R.; Austine-Orimoloye, O.; Azov, A.G.; Barba, M.; Barnes, I.; Becker, A.; Bennett, R.; Berry, A.; Bhai, J.; et al. Ensembl 2024. Nucleic Acids Res. 2024, 52, D891–D899. [Google Scholar] [CrossRef] [PubMed]
- Bray, N.L.; Pimentel, H.; Melsted, P.; Pachter, L. Near-optimal probabilistic RNA-seq quantification. Nat. Biotechnol. 2016, 34, 525–527. [Google Scholar] [CrossRef] [PubMed]
- BioMart. Available online: https://www.ensembl.org/biomart/martview/f35bab39a3527e4733aa39bd8c7e953d (accessed on 31 July 2024).
- Love, M.I.; Huber, W.; Anders, S. Moderated estimation of fold change and dispersion for RNA-seq data with DESeq2. Genome Biol. 2014, 15, 550. [Google Scholar] [CrossRef]
- Wickham, H. ggplot2: Elegant Graphics for Data Analysis; Springer: New York, NY, USA, 2016; Available online: https://ggplot2.tidyverse.org (accessed on 27 March 2024)ISBN 978-3-319-24277-4.
- Yu, G.; Wang, L.-G.; Han, Y.; He, Q.-Y. clusterProfiler: An R Package for Comparing Biological Themes Among Gene Clusters. OMICS J. Integr. Biol. 2012, 16, 284–287. [Google Scholar] [CrossRef] [PubMed]
- Carlson, M.; Falcon, S.; Pages, H.; Li, N. org. Hs. eg. db: Genome wide annotation for Human. R Package Version 2019, 3, 3. [Google Scholar]
- Langfelder, P.; Horvath, S. WGCNA: An R package for weighted correlation network analysis. BMC Bioinform. 2008, 9, 1–13. [Google Scholar] [CrossRef]
- Mishra, P.; Singh, U.; Pandey, C.M.; Mishra, P.; Pandey, G. Application of student’s t-test, analysis of variance, and covariance. Ann. Card. Anaesth. 2019, 22, 407–411. [Google Scholar] [CrossRef]
- Sjöstedt, E.; Zhong, W.; Fagerberg, L.; Karlsson, M.; Mitsios, N.; Adori, C.; Oksvold, P.; Edfors, F.; Limiszewska, A.; Hikmet, F.; et al. An atlas of the protein-coding genes in the human, pig, and mouse brain. Science 2020, 367, eaay5947. [Google Scholar] [CrossRef]
- Subramanian, A.; Narayan, R.; Corsello, S.M.; Peck, D.D.; Natoli, T.E.; Lu, X.; Gould, J.; Davis, J.F.; Tubelli, A.A.; Asiedu, J.K.; et al. A next generation connectivity map: L1000 platform and the first 1,000,000 profiles. Cell 2017, 171, 1437–1452.e17. [Google Scholar] [CrossRef]
- Napolitano, F.; Carrella, D.; Mandriani, B.; Pisonero-Vaquero, S.; Sirci, F.; Medina, D.L.; Brunetti-Pierri, N.; Di Bernardo, D. gene2drug: A computational tool for pathway-based rational drug repositioning. Bioinformatics 2018, 34, 1498–1505. [Google Scholar] [CrossRef]
- Agren, R.; Bordel, S.; Mardinoglu, A.; Pornputtapong, N.; Nookaew, I.; Nielsen, J. Reconstruction of Genome-Scale Active Metabolic Networks for 69 Human Cell Types and 16 Cancer Types Using INIT. PLoS Comput. Biol. 2012, 8, e1002518. [Google Scholar] [CrossRef] [PubMed]
- Wang, H.; Marcišauskas, S.; Sánchez, B.J.; Domenzain, I.; Hermansson, D.; Agren, R.; Nielsen, J.; Kerkhoven, E.J. RAVEN 2.0: A versatile toolbox for metabolic network reconstruction and a case study on Streptomyces coelicolor. PLoS Comput. Biol. 2018, 14, e1006541. [Google Scholar] [CrossRef] [PubMed]
- CHCHD10 Coiled-Coil-Helix-Coiled-Coil-Helix Domain Containing 10 [Homo Sapiens (Human)]–Gene. NCBI. Available online: https://www.ncbi.nlm.nih.gov/gene/400916 (accessed on 10 October 2024).
- MRPS24 Mitochondrial Ribosomal Protein S24 [Homo Sapiens (Human)]–Gene. NCBI. Available online: https://www.ncbi.nlm.nih.gov/gene/64951 (accessed on 10 October 2024).
- TRIP10 Thyroid Hormone Receptor Interactor 10 [Homo Sapiens (Human)]–Gene. NCBI. Available online: https://www.ncbi.nlm.nih.gov/gene/9322 (accessed on 10 October 2024).
- RNF123 Ring Finger Protein 123 [Homo Sapiens (Human)]–Gene. NCBI. Available online: https://www.ncbi.nlm.nih.gov/gene/63891 (accessed on 10 October 2024).
- MRPS15 Mitochondrial Ribosomal Protein S15 [Homo Sapiens (Human)]–Gene. NCBI. Available online: https://www.ncbi.nlm.nih.gov/gene/64960 (accessed on 10 October 2024).
- NDUFB4 NADH:Ubiquinone Oxidoreductase Subunit B4 [Homo Sapiens (Human)]–Gene. NCBI. Available online: https://www.ncbi.nlm.nih.gov/gene/4710 (accessed on 10 October 2024).
- COX10 Cytochrome c Oxidase Assembly Factor Heme A: Farnesyltransferase COX10 [Homo Sapiens (human)]–Gene. NCBI. Available online: https://www.ncbi.nlm.nih.gov/gene/1352 (accessed on 10 October 2024).
- FUNDC2 FUN14 Domain Containing 2 [Homo Sapiens (Human)]–Gene. NCBI. Available online: https://www.ncbi.nlm.nih.gov/gene/65991 (accessed on 10 October 2024).
- MDH2 Malate Dehydrogenase 2 [Homo Sapiens (Human)]–Gene. NCBI. Available online: https://www.ncbi.nlm.nih.gov/gene/4191 (accessed on 10 October 2024).
- RPL3L Ribosomal Protein L3 Like [Homo Sapiens (Human)]–Gene. NCBI. Available online: https://www.ncbi.nlm.nih.gov/gene/6123 (accessed on 10 October 2024).
- NDUFB11 NADH:ubiquinone Oxidoreductase Subunit B11 [Homo Sapiens (Human)]–Gene. NCBI. Available online: https://www.ncbi.nlm.nih.gov/gene/54539 (accessed on 10 October 2024).
- PARVB Parvin Beta [Homo Sapiens (Human)]–Gene. NCBI. Available online: https://www.ncbi.nlm.nih.gov/gene/29780 (accessed on 10 October 2024).
- Lee, S.; Zhang, C.; Arif, M.; Liu, Z.; Benfeitas, R.; Bidkhori, G.; Deshmukh, S.; Al Shobky, M.; Lovric, A.; Boren, J.; et al. TCSBN: A database of tissue and cancer specific biological networks. Nucleic Acids Res. 2018, 46, D595–D600. [Google Scholar] [CrossRef] [PubMed]
- Arif, M.; Zhang, C.; Li, X.; Güngör, C.; Çakmak, B.; Arslantürk, M.; Tebani, A.; Özcan, B.; Subaş, O.; Zhou, W.; et al. iNetModels 2.0: An interactive visualization and database of multi-omics data. Nucleic Acids Res. 2021, 49, W271–W276. [Google Scholar] [CrossRef] [PubMed]
- Gara, S.K.; Grumati, P.; Urciuolo, A.; Bonaldo, P.; Kobbe, B.; Koch, M.; Paulsson, M.; Wagener, R. Three Novel Collagen VI Chains with High Homology to the α3 Chain. J. Biol. Chem. 2008, 283, 10658–10670. [Google Scholar] [CrossRef] [PubMed]
- Salehi, B.; Venditti, A.; Sharifi-Rad, M.; Kręgiel, D.; Sharifi-Rad, J.; Durazzo, A.; Lucarini, M.; Santini, A.; Souto, E.B.; Novellino, E.; et al. The Therapeutic Potential of Apigenin. Int. J. Mol. Sci. 2019, 20, 1305. [Google Scholar] [CrossRef]
- Flunarizine. Wikipedia. Available online: https://en.wikipedia.org/wiki/Flunarizine (accessed on 10 October 2024).
- Deferoxamine. Wikipedia. Available online: https://en.wikipedia.org/wiki/Deferoxamine (accessed on 10 October 2024).
- Luo, Y.; Shang, P.; Li, D. Luteolin: A Flavonoid that Has Multiple Cardio-Protective Effects and Its Molecular Mechanisms. Front. Pharmacol. 2017, 8, 692. [Google Scholar] [CrossRef]
- Verteporfin. Wikipedia. Available online: https://en.wikipedia.org/wiki/Verteporfin (accessed on 10 October 2024).
- Ursodeoxycholic Acid: Uses, Interactions, Mechanism of Action|DrugBank Online. Available online: https://go.drugbank.com/drugs/DB01586 (accessed on 10 October 2024).
- Ioxaglic Acid. Wikipedia. Available online: https://en.wikipedia.org/wiki/Ioxaglic_acid (accessed on 10 October 2024).
- Risperidone. Wikipedia. Available online: https://en.wikipedia.org/wiki/Risperidone (accessed on 10 October 2024).
- Fipexide. Wikipedia. Available online: https://en.wikipedia.org/wiki/Fipexide (accessed on 10 October 2024).
- Naftifine. Wikipedia. Available online: https://en.wikipedia.org/wiki/Naftifine (accessed on 10 October 2024).
- Pradhan, N.; Singh, C.; Singh, A. Coenzyme Q10 a mitochondrial restorer for various brain disorders. Naunyn-Schmiedeberg’s Arch. Pharmacol. 2021, 394, 2197–2222. [Google Scholar] [CrossRef]
- Cytochrome c. Wikipedia. Available online: https://en.wikipedia.org/wiki/Cytochrome_c (accessed on 10 October 2024).
- Glycerol-3-Phosphate Dehydrogenase. Wikipedia. Available online: https://en.wikipedia.org/wiki/Glycerol-3-phosphate_dehydrogenase (accessed on 11 October 2024).
- MetaCyc Beta-Nicotinate D-Ribonucleotide. Available online: https://biocyc.org/compound?id=NICOTINATE_NUCLEOTIDE&orgid=META#showAll (accessed on 10 October 2024).
- Phosphatidate-LD-PC Pool, Metabolite in Human-GEM. Available online: https://metabolicatlas.org/explore/Human-GEM/gem-browser/metabolite/MAM02728c (accessed on 10 October 2024).
- Phosphatidate-LD-PE Pool, Metabolite in Human-GEM. Available online: https://metabolicatlas.org/explore/Human-GEM/gem-browser/metabolite/MAM02729c (accessed on 10 October 2024).
- Phosphatidate-LD-PS Pool, Metabolite in Rat-GEM. Available online: https://metabolicatlas.org/explore/Rat-GEM/gem-browser/metabolite/MAM02731c (accessed on 10 October 2024).
- (7Z)-Octadecenoyl-CoA, Metabolite in Human-GEM. Available online: https://metabolicatlas.org/explore/Human-GEM/gem-browser/metabolite/MAM00116r (accessed on 10 October 2024).
- Ubiquinol. Wikipedia. Available online: https://en.wikipedia.org/wiki/Ubiquinol#:~:text=A%20ubiquinol%20is%20an%20electron,IUPAC%20name (accessed on 10 October 2024).
- Coenzyme Q10. Wikipedia. Available online: https://en.wikipedia.org/wiki/Coenzyme_Q10 (accessed on 10 October 2024).
- Human Metabolome Database: Showing Metabocard for 3-Phosphoglyceric Acid (HMDB0000807). Available online: https://hmdb.ca/metabolites/HMDB0000807 (accessed on 10 October 2024).
- Zulian, A.; Tagliavini, F.; Rizzo, E.; Pellegrini, C.; Sardone, F.; Zini, N.; Maraldi, N.M.; Santi, S.; Faldini, C.; Merlini, L.; et al. Melanocytes from Patients Affected by Ullrich Congenital Muscular Dystrophy and Bethlem Myopathy have Dysfunctional Mitochondria That Can be Rescued with Cyclophilin Inhibitors. Front. Aging Neurosci. 2014, 6, 324. [Google Scholar] [CrossRef]
- Bernardi, P.; Bonaldo, P. Mitochondrial Dysfunction and Defective Autophagy in the Pathogenesis of Collagen VI Muscular Dystrophies. Cold Spring Harb. Perspect. Biol. 2013, 5, a011387. [Google Scholar] [CrossRef]
- Lamandé, S.R. Collagen VI muscle disorders: Mutation types, pathogenic mechanisms and approaches to therapy. Prog. Heritable Soft Connect. Tissue Dis. 2021, 1348, 311–323. [Google Scholar]
- Irwin, W.A.; Bergamin, N.; Sabatelli, P.; Reggiani, C.; Megighian, A.; Merlini, L.; Braghetta, P.; Columbaro, M.; Volpin, D.; Bressan, G.M.; et al. Mitochondrial dysfunction and apoptosis in myopathic mice with collagen VI deficiency. Nat. Genet. 2003, 35, 367–371. [Google Scholar] [CrossRef] [PubMed]
- Mitsuhashi, S.; Ohkuma, A.; Talim, B.; Karahashi, M.; Koumura, T.; Aoyama, C.; Kurihara, M.; Quinlivan, R.; Sewry, C.; Mitsuhashi, H.; et al. A Congenital Muscular Dystrophy with Mitochondrial Structural Abnormalities Caused by Defective De Novo Phosphatidylcholine Biosynthesis. Am. J. Hum. Genet. 2011, 88, 845–851. [Google Scholar] [CrossRef] [PubMed]
- Brischigliaro, M.; Zeviani, M. Cytochrome c oxidase deficiency. Biochim. Et Biophys. Acta (BBA)-Bioenerg. 2021, 1862, 148335. [Google Scholar] [CrossRef]
- Di Leo, V.; Bernardino Gomes, T.M.; Vincent, A.E. Interactions of mitochondrial and skeletal muscle biology in mitochondrial myopathy. Biochem. J. 2023, 480, 1767–1789. [Google Scholar] [CrossRef]
- Koutsoulidou, A.; Phylactou, L.A. Circulating Biomarkers in Muscular Dystrophies: Disease and Therapy Monitoring. Mol. Ther. Methods Clin. Dev. 2020, 18, 230–239. [Google Scholar] [CrossRef]
- Signorelli, M.; Ayoglu, B.; Johansson, C.; Lochmüller, H.; Straub, V.; Muntoni, F.; Niks, E.; Tsonaka, R.; Persson, A.; Aartsma-Rus, A.; et al. Longitudinal serum biomarker screening identifies malate dehydrogenase 2 as candidate prognostic biomarker for Duchenne muscular dystrophy. J. Cachexia Sarcopenia Muscle 2019, 11, 505–517. [Google Scholar] [CrossRef]
- Ntalouka, F.; Tsirivakou, A. Luteolin: A promising natural agent in management of pain in chronic conditions. Front. Pain Res. 2023, 4, 1114428. [Google Scholar] [CrossRef]
- Tian, C.; Liu, X.; Chang, Y.; Wang, R.; Lv, T.; Cui, C.; Liu, M. Investigation of the anti-inflammatory and antioxidant activities of luteolin, kaempferol, apigenin and quercetin. S. Afr. J. Bot. 2020, 137, 257–264. [Google Scholar] [CrossRef]
- Özcan, Ö.; Aldemir, O.; Karabulut, B. Flavones (apigenin, luteolin, chrysin) and their importance for health. Mellifera 2020, 20, 16–27. [Google Scholar]
- Jang, Y.J.; Son, H.J.; Choi, Y.M.; Ahn, J.; Jung, C.H.; Ha, T.Y. Apigenin enhances skeletal muscle hypertrophy and myoblast differentiation by regulating Prmt7. Oncotarget 2017, 8, 78300–78311. [Google Scholar] [CrossRef] [PubMed]
- Mosca, N.; Petrillo, S.; Bortolani, S.; Monforte, M.; Ricci, E.; Piemonte, F.; Tasca, G. Redox Homeostasis in Muscular Dystrophies. Cells 2021, 10, 1364. [Google Scholar] [CrossRef] [PubMed]
- Chen, T.; Li, B.; Xu, Y.; Meng, S.; Wang, Y.; Jiang, Y. Luteolin reduces cancer-induced skeletal and cardiac muscle atrophy in a Lewis lung cancer mouse model. Oncol. Rep. 2018, 40, 1129–1137. [Google Scholar] [CrossRef]
- Hawila, N.; Hedya, S.; Abd Elmaaboud, M.; Abdin, A. Luteolin Attenuates Dexamethasone-Induced Skeletal Muscle Atrophy in Male Albino Rats. Med. J. Cairo Univ. 2019, 87, 3365–3374. [Google Scholar]
- Sitzia, C.; Meregalli, M.; Belicchi, M.; Farini, A.; Arosio, M.; Bestetti, D.; Villa, C.; Valenti, L.; Brambilla, P.; Torrente, Y. Preliminary Evidences of Safety and Efficacy of Flavonoids- and Omega 3-Based Compound for Muscular Dystrophies Treatment: A Randomized Double-Blind Placebo Controlled Pilot Clinical Trial. Front. Neurol. 2019, 10, 755. [Google Scholar] [CrossRef] [PubMed]
- Deferoxamine: Uses, Interactions, Mechanism of Action|DrugBank Online. Available online: https://go.drugbank.com/drugs/DB00746 (accessed on 3 May 2024).
- Alves, F.M.; Kysenius, K.; Caldow, M.K.; Hardee, J.P.; Chung, J.D.; Trieu, J.; Hare, D.J.; Crouch, P.J.; Ayton, S.; Bush, A.I.; et al. Iron overload and impaired iron handling contribute to the dystrophic pathology in models of Duchenne muscular dystrophy. J. Cachex Sarcopenia Muscle 2022, 13, 1541–1553. [Google Scholar] [CrossRef]
- Andrysiak, K.; Machaj, G.; Priesmann, D.; Woźnicka, O.; Martyniak, A.; Ylla, G.; Krüger, M.; Pyza, E.; Potulska-Chromik, A.; Kostera-Pruszczyk, A.; et al. Dysregulated iron homeostasis in dystrophin-deficient cardiomyocytes: Correction by gene editing and pharmacological treatment. Cardiovasc. Res. 2024, 120, 69–81. [Google Scholar] [CrossRef]
- Heskamp, L.; Ogier, A.; Bendahan, D.; Heerschap, A. Whole-muscle fat analysis identifies distal muscle end as disease initiation site in facioscapulohumeral muscular dystrophy. Commun. Med. 2022, 2, 155. [Google Scholar] [CrossRef]
- Díaz-Manera, J.; Llauger, J.; Gallardo, E.; Illa, I. Muscle MRI in muscular dystrophies. Acta Myol. 2015, 34, 95–108. [Google Scholar]
- Li, W.; Zheng, Y.; Zhang, W.; Wang, Z.; Xiao, J.; Yuan, Y. Progression and variation of fatty infiltration of the thigh muscles in Duchenne muscular dystrophy, a muscle magnetic resonance imaging study. Neuromuscul. Disord. 2015, 25, 375–380. [Google Scholar] [CrossRef]
- Rodríguez, M.A.; Barquero, L.M.D.R.; Ortez, C.I.; Jou, C.; Vigo, M.; Medina, J.; Febrer, A.; Ramon-Krauel, M.; Diaz-Manera, J.; Olive, M.; et al. Differences in Adipose Tissue and Lean Mass Distribution in Patients with Collagen VI Related Myopathies Are Associated with Disease Severity and Physical Ability. Front. Aging Neurosci. 2017, 9, 268. [Google Scholar] [CrossRef] [PubMed]








| Gene Symbol | Description |
|---|---|
| CHCHD10 | Coiled-Coil-Helix-Coiled-Coil-Helix Domain Containing 10 [49] |
| MRPS24 | Mitochondrial Ribosomal Protein S24 [50] |
| TRIP10 | Thyroid Hormone Receptor Interactor 10 [51] |
| RNF123 | Ring Finger Protein 123 [52] |
| MRPS15 | Mitochondrial Ribosomal Protein S15 [53] |
| NDUFB4 | NADH: Ubiquinone Oxidoreductase Subunit B4 [54] |
| COX10 | Cytochrome C Oxidase Assembly Factor Heme A: Farnesyltransferase COX10 [55] |
| FUNDC2 | FUN14 Domain Containing 2 [56] |
| MDH2 | Malate Dehydrogenase 2 [57] |
| RPL3L | Ribosomal Protein L3 Like [58] |
| NDUFB11 | NADH: Ubiquinone Oxidoreductase Subunit B11 [59] |
| PARVB | Parvin Beta [60] |
| Drug Name | Enrichment Score | p-Value | Description |
|---|---|---|---|
| apigenin | 0.578116 | 0.001314 | a flavonoid found in various fruits, vegetables, and herbs [64] |
| flunarizine | 0.564441 | 0.001850 | a calcium channel blocker primarily used for migraine headaches [65] |
| deferoxamine | 0.551187 | 0.002559 | a chelating agent used to treat iron or aluminum toxicity [66] |
| luteolin | 0.534912 | 0.003771 | a type of flavonoid [67] |
| verteporfin | 0.533962 | 0.003856 | a benzoporphyrin derivative used as a photosensitizer [68] |
| ursodeoxycholic acid | 0.513045 | 0.006232 | a secondary bile acid with various therapeutic applications [69] |
| ioxaglic acid | 0.507648 | 0.007032 | an iodinated contrast medium used for X-ray imaging [70] |
| risperidone | 0.500405 | 0.008252 | an atypical antipsychotic drug used for schizophrenia [71] |
| fipexide | 0.497805 | 0.008736 | a psychoactive drug belonging to the piperazine chemical class [72] |
| naftifine | 0.491820 | 0.009947 | a broad-spectrum antifungal agent [73] |
| Metabolite | Regulation | Description |
|---|---|---|
| nicotinate ribonucleotide | Upregulated | a compound involved in nicotinate and nicotinamide metabolism [77] |
| phosphatidate-LD-PC pool | Upregulated | phosphatidate is an intermediate in the synthesis of various lipids [78] |
| phosphatidate-LD-PE pool | Upregulated | the pool of phosphatidate and phosphatidylethanolamine [79] |
| phosphatidate-LD-PS pool | Upregulated | the pool of phosphatidate and phosphatidylserine [80] |
| (7Z)-octadecenoyl-CoA | Upregulated | a compound involved in lipid metabolism [81] |
| ubiquinol | Downregulated | involved in cellular energy production and antioxidant protection [82] |
| ubiquinone | Downregulated | lays a crucial role in cellular energy production and antioxidant protection [83] |
| ferricytochrome C | Downregulated | a vital component of the electron transport chain in mitochondria [75] |
| ferrocytochrome C | Downregulated | a key component of the electron transport chain in mitochondria [75] |
| 3-phospho-D-glycerate | Downregulated | an important metabolic intermediate in glycolysis [84] |
Disclaimer/Publisher’s Note: The statements, opinions and data contained in all publications are solely those of the individual author(s) and contributor(s) and not of MDPI and/or the editor(s). MDPI and/or the editor(s) disclaim responsibility for any injury to people or property resulting from any ideas, methods, instructions or products referred to in the content. |
© 2024 by the authors. Licensee MDPI, Basel, Switzerland. This article is an open access article distributed under the terms and conditions of the Creative Commons Attribution (CC BY) license (https://creativecommons.org/licenses/by/4.0/).
Share and Cite
Ceyhan, A.B.; Kaynar, A.; Altay, O.; Zhang, C.; Temel, S.G.; Turkez, H.; Mardinoglu, A. Identifying Hub Genes and Metabolic Pathways in Collagen VI-Related Dystrophies: A Roadmap to Therapeutic Intervention. Biomolecules 2024, 14, 1376. https://doi.org/10.3390/biom14111376
Ceyhan AB, Kaynar A, Altay O, Zhang C, Temel SG, Turkez H, Mardinoglu A. Identifying Hub Genes and Metabolic Pathways in Collagen VI-Related Dystrophies: A Roadmap to Therapeutic Intervention. Biomolecules. 2024; 14(11):1376. https://doi.org/10.3390/biom14111376
Chicago/Turabian StyleCeyhan, Atakan Burak, Ali Kaynar, Ozlem Altay, Cheng Zhang, Sehime Gulsun Temel, Hasan Turkez, and Adil Mardinoglu. 2024. "Identifying Hub Genes and Metabolic Pathways in Collagen VI-Related Dystrophies: A Roadmap to Therapeutic Intervention" Biomolecules 14, no. 11: 1376. https://doi.org/10.3390/biom14111376
APA StyleCeyhan, A. B., Kaynar, A., Altay, O., Zhang, C., Temel, S. G., Turkez, H., & Mardinoglu, A. (2024). Identifying Hub Genes and Metabolic Pathways in Collagen VI-Related Dystrophies: A Roadmap to Therapeutic Intervention. Biomolecules, 14(11), 1376. https://doi.org/10.3390/biom14111376

