Identification and Characterization of a Novel Insulin-like Receptor (LvRTK2) Involved in Regulating Growth and Glucose Metabolism of the Pacific White Shrimp Litopenaeus vannamei
Abstract
1. Introduction
2. Materials and Methods
2.1. Experimental Animals
2.2. Amplification, Cloning, and Sequencing of Insulin-like Receptor (IR) Gene in L. vannamei
2.3. Sequence Characterization of LvRTK2
2.4. Expression Analysis of LvRTK2 in Different Tissues, Early Development Stages, and Molting Stages
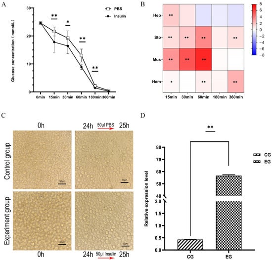
2.5. In Vivo Glucose Injection Experiment in Shrimp
2.6. In Vitro Glucose Addition Experiment on Primary Hepatopancreas Cells
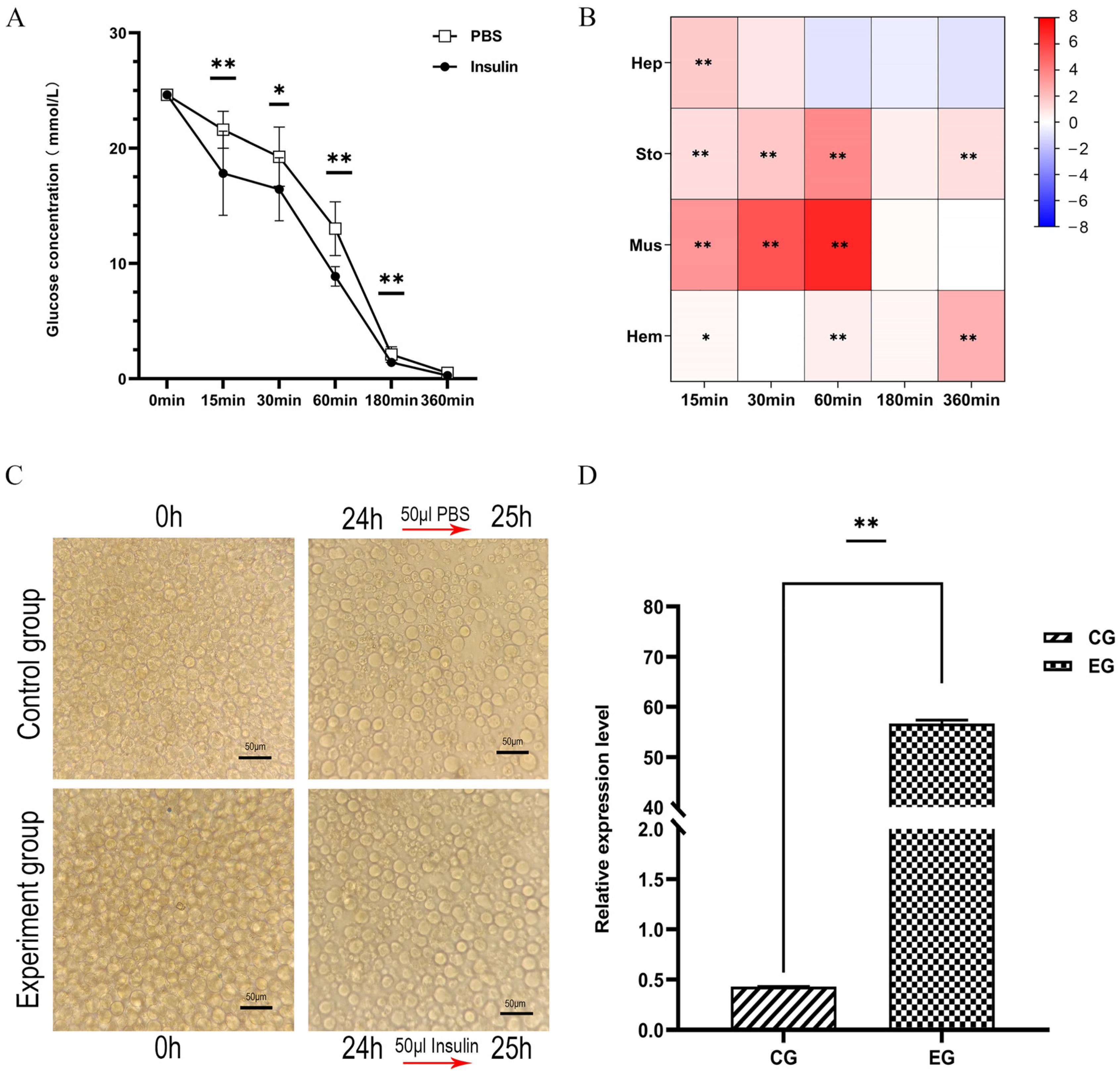
2.7. In Vivo Exogenous Insulin Injection Experiment in Shrimp
2.8. In Vitro Exogenous Insulin Addition Experiment on Primary Hepatopancreas Cells
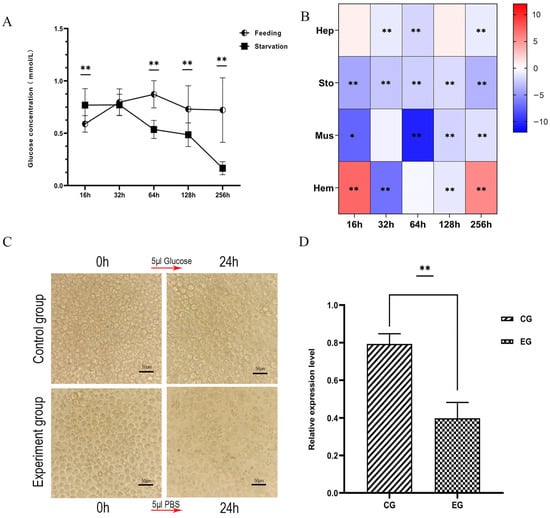
2.9. In Vivo Starvation Treatment Experiment in Shrimp
2.10. In Vitro Starvation Simulation Experiment on Primary Hepatopancreas Cells
2.11. Effect of Long-Term RNA Interference of LvRTK2 on Shrimp Growth
2.12. Effect of Short-Term RNA Interference of LvRTK2 on Serum Glucose Level
2.13. Measurement of Glucose Levels and Enzyme Activity in Hepatopancreas after Interference
2.14. Measurement of Downstream Gene Expression in Hepatopancreas after Interference
2.15. Statistical Analysis
3. Results
3.1. Molecular Identification of a Novel Insulin-like Receptor (IR) in the L. vannamei
3.2. Phylogenetic Analysis
3.3. Multiple Sequence Alignment and Motif Analysis of LvRTK2
3.4. Spatial and Temporal Expression Profile of LvRTK2
3.5. In Vivo and In Vitro Glucose Treatment Experiments on LvRTK2 Gene Expression
3.6. In Vivo and In Vitro Exogenous Insulin Treatment Experiments on LvRTK2 Gene Expression
3.7. In Vivo and In Vitro Starvation Treatment Experiments on LvRTK2 Gene Expression
3.8. Long-Term RNA Interference Experiment of LvRTK2
3.9. Short-Term RNA Interference Experiment of LvRTK2
3.10. Effect of Lv-RTK2 Silencing on Glucose Levels and Enzyme Activity in the Hepatopancreas
3.11. Effect of LvRTK2 Silencing on Downstream Pathways and the Expression of Genes Related to Glucose Metabolism
4. Discussion
4.1. Discovery and Sequence Analysis of LvRTK2
4.1.1. Sequence Features Analysis
4.1.2. Sequence Structure Analysis
4.1.3. Gene Expression Pattern Analysis
4.2. The Regulatory Role of LvRTK2 in Glucose Metabolism of L. vannamei
4.2.1. Glucose Treatment
4.2.2. Exogenous Insulin Treatment
4.2.3. Starvation Treatment
4.3. LvRTK2 Regulates the Growth of L. vannamei

5. Conclusions
Supplementary Materials
Author Contributions
Funding
Institutional Review Board Statement
Informed Consent Statement
Data Availability Statement
Conflicts of Interest
References
- Saltiel, A.R. Insulin signaling in the control of glucose and lipid homeostasis. In Handbook of Experimental Pharmacology; Springer: Cham, Switzerland, 2016; Volume 233, pp. 51–71. [Google Scholar]
- Vecchio, I.; Tornali, C.; Bragazzi, N.L.; Martini, M. The discovery of insulin: An important milestone in the history of medicine. Front. Endocrinol. 2018, 9, 613. [Google Scholar] [CrossRef]
- Wilson, L.M.; Castle, J.R. Recent advances in insulin therapy. Diabetes Technol. Ther. 2020, 22, 929–936. [Google Scholar] [CrossRef]
- Doležel, D.; Hanus, R.; Fiala, I.; Beneš, V.; Vaněčková, H.; Horák, A.; Lukšan, O.; Jedlička, P.; Bazalová, O.; Provazník, J.; et al. Complex evolution of insect insulin receptors and homologous decoy receptors, and functional significance of their multiplicity. Mol. Biol. Evol. 2020, 37, 1775–1789. [Google Scholar]
- Bedinger, D.H.; Adams, S.H. Metabolic, anabolic, and mitogenic insulin responses: A tissue-specific perspective for insulin receptor activators. Mol. Cell. Endocrinol. 2015, 415, 143–156. [Google Scholar] [CrossRef]
- LeRoith, D.; Holly, J.M.P.; Forbes, B.E. Insulin-like growth factors: Ligands, binding proteins, and receptors. Mol. Metab. 2021, 52, 101245. [Google Scholar] [CrossRef]
- Sang, M.; Li, C.; Wu, W.; Li, B. Identification and evolution of two insulin receptor genes involved in Tribolium castaneum development and reproduction. Gene 2016, 585, 196–204. [Google Scholar] [CrossRef]
- Claeys, I.; Simonet, G.; Poels, J.; Van Loy, T.; Vercammen, L.; De Loof, A.; Vanden Broeck, J. Insulin-related peptides and their conserved signal transduction pathway. Peptides 2002, 23, 807–816. [Google Scholar] [CrossRef]
- Brown, M.R.; Clark, K.D.; Gulia, M.; Zhao, Z.; Garczynski, S.F.; Crim, J.W.; Suderman, R.J.; Strand, M.R. An insulin-like peptide regulates egg maturation and metabolism in the mosquito aedes aegypti. Proc. Natl. Acad. Sci. USA 2008, 105, 5716–5721. [Google Scholar] [CrossRef]
- Veenstra, J.A. Arthropod igf, relaxin and gonadulin, putative orthologs of drosophila insulin-like peptides 6, 7 and 8, likely originated from an ancient gene triplication. PeerJ 2020, 8, e9534. [Google Scholar] [CrossRef]
- Haeusler, R.A.; McGraw, T.E.; Accili, D. Biochemical and cellular properties of insulin receptor signalling. Nat. Rev. Mol. Cell Biol. 2018, 19, 31–44. [Google Scholar] [CrossRef]
- Okuyama, T.; Kyohara, M.; Terauchi, Y.; Shirakawa, J. The roles of the igf axis in the regulation of the metabolism: Interaction and difference between insulin receptor signaling and igf-i receptor signaling. Int. J. Mol. Sci. 2021, 22, 6817. [Google Scholar] [CrossRef] [PubMed]
- Makhijani, P.; Basso, P.J.; Chan, Y.T.; Chen, N.; Baechle, J.; Khan, S.; Furman, D.; Tsai, S.; Winer, D.A. Regulation of the immune system by the insulin receptor in health and disease. Front. Endocrinol. 2023, 14, 1128622. [Google Scholar] [CrossRef] [PubMed]
- Iizuka, Y.; Ueda, Y.; Yagi, Y.; Sakurai, E. Significant improvement of insulin resistance of gk rats by treatment with sodium selenate. Biol. Trace Elem. Res. 2010, 138, 265–271. [Google Scholar] [CrossRef] [PubMed]
- Zhang, X.; Zhu, X.; Bi, X.; Huang, J.; Zhou, L. The insulin receptor: An important target for the development of novel medicines and pesticides. Int. J. Mol. Sci. 2022, 23, 7793. [Google Scholar] [CrossRef] [PubMed]
- Pollak, M. The insulin and insulin-like growth factor receptor family in neoplasia: An update. Nat. Rev. Cancer 2012, 12, 159–169. [Google Scholar] [CrossRef] [PubMed]
- Erion, R.; Sehgal, A. Regulation of insect behavior via the insulin-signaling pathway. Front. Physiol. 2013, 4, 353. [Google Scholar] [CrossRef]
- Zhao, H.; Chen, L.; Liu, M.; Zhao, S.; Ma, W.; Jiang, Y. Insulin receptor participates in the peripheral olfactory processes of honey bees (Apis cerana cerana). Insect Sci. 2024. early view. [Google Scholar] [CrossRef]
- Silva-Oliveira, G.; De Paula, I.F.; Medina, J.M.; Alves-Bezerra, M.; Gondim, K.C. Insulin receptor deficiency reduces lipid synthesis and reproductive function in the insect Rhodnius prolixus. Biochim. Biophys. Acta. Mol. Cell Biol. Lipids 2021, 1866, 158851. [Google Scholar] [CrossRef]
- Veenstra, J.A. Gonadulins, the fourth type of insulin-related peptides in decapods. Gen. Comp. Endocrinol. 2020, 296, 113528. [Google Scholar] [CrossRef]
- Guo, Q.; Li, S.; Lv, X.; Xiang, J.; Sagi, A.; Manor, R.; Li, F. A putative insulin-like androgenic gland hormone receptor gene specifically expressed in male Chinese shrimp. Endocrinology 2018, 159, 2173–2185. [Google Scholar] [CrossRef]
- Aizen, J.; Chandler, J.C.; Fitzgibbon, Q.P.; Sagi, A.; Battaglene, S.C.; Elizur, A.; Ventura, T. Production of recombinant insulin-like androgenic gland hormones from three decapod species: In vitro testicular phosphorylation and activation of a newly identified tyrosine kinase receptor from the eastern spiny lobster, Sagmariasus verreauxi. Gen. Comp. Endocrinol. 2016, 229, 8–18. [Google Scholar] [CrossRef] [PubMed]
- Chen, Y.-L.; Wang, Y.-M.; Xu, H.-J.; Li, J.-W.; Luo, J.-Y.; Wang, M.-R.; Ma, W.-M. The characterization and knockdown of a male gonad-specific insulin-like receptor gene in the white shrimp Penaeus vannamei. Aquac. Rep. 2022, 27, 101345. [Google Scholar] [CrossRef]
- Liu, A.; Hao, S.; Liu, F.; Huang, H.; Ye, H. Isolation of an insulin-like receptor involved in the testicular development of the mud crab Scylla paramamosain. Int. J. Mol. Sci. 2023, 24, 13639. [Google Scholar] [CrossRef]
- Manor, R.; Weil, S.; Oren, S.; Glazer, L.; Aflalo, E.D.; Ventura, T.; Chalifa-Caspi, V.; Lapidot, M.; Sagi, A. Insulin and gender: An insulin-like gene expressed exclusively in the androgenic gland of the male crayfish. Gen. Comp. Endocrinol. 2007, 150, 326–336. [Google Scholar] [CrossRef]
- Ventura, T.; Manor, R.; Aflalo, E.D.; Weil, S.; Rosen, O.; Sagi, A. Timing sexual differentiation: Full functional sex reversal achieved through silencing of a single insulin-like gene in the prawn, Macrobrachium rosenbergii. Biol. Reprod. 2012, 86, 1–6. [Google Scholar] [CrossRef]
- Sharabi, O.; Manor, R.; Weil, S.; Aflalo, E.D.; Lezer, Y.; Levy, T.; Aizen, J.; Ventura, T.; Mather, P.B.; Khalaila, I.; et al. Identification and characterization of an insulin-like receptor involved in crustacean reproduction. Endocrinology 2016, 157, 928–941. [Google Scholar] [CrossRef]
- Li, J.; Tian, Y.; Li, X.; Zuo, J.; Zhao, R.; Sun, J. Insulin-like signaling promotes limb regeneration in the Chinese mitten crab (Eriocheir sinensis). Fish Shellfish. Immunol. 2022, 122, 268–275. [Google Scholar] [CrossRef] [PubMed]
- Xu, H.-J.; Xue, J.; Lu, B.; Zhang, X.-C.; Zhuo, J.-C.; He, S.-F.; Ma, X.-F.; Jiang, Y.-Q.; Fan, H.-W.; Xu, J.-Y.; et al. Two insulin receptors determine alternative wing morphs in planthoppers. Nature 2015, 519, 464–467. [Google Scholar] [CrossRef]
- Nässel, D.R.; Vanden Broeck, J. Insulin/igf signaling in drosophila and other insects: Factors that regulate production, release and post-release action of the insulin-like peptides. Cell. Mol. Life Sci. CMLS 2016, 73, 271–290. [Google Scholar] [CrossRef]
- Xu, H.J.; Zhang, C.X. Insulin receptors and wing dimorphism in rice planthoppers. Philos. Trans. R. Soc. B Biol. Sci. 2017, 372, 20150489. [Google Scholar] [CrossRef]
- Lu, H.-L.; Pietrantonio, P.V. Insect insulin receptors: Insights from sequence and caste expression analyses of two cloned hymenopteran insulin receptor cdnas from the fire ant. Insect Mol. Biol. 2011, 20, 637–649. [Google Scholar] [CrossRef] [PubMed]
- Jedlička, P.; Ernst, U.R.; Votavová, A.; Hanus, R.; Valterová, I. Gene expression dynamics in major endocrine regulatory pathways along the transition from solitary to social life in a bumblebee, Bombus terrestris. Front. Physiol. 2016, 7, 574. [Google Scholar] [CrossRef]
- Jung, H.; Lyons, R.E.; Hurwood, D.A.; Mather, P.B. Genes and growth performance in crustacean species: A review of relevant genomic studies in crustaceans and other taxa. Rev. Aquac. 2013, 5, 77–110. [Google Scholar] [CrossRef]
- Amente, L.D.; Mills, N.T.; Le, T.D.; Hyppönen, E.; Lee, S.H. Unraveling phenotypic variance in metabolic syndrome through multi-omics. Hum. Genet. 2024, 143, 35–47. [Google Scholar] [CrossRef]
- Zhang, X.; Yuan, J.; Sun, Y.; Li, S.; Gao, Y.; Yu, Y.; Liu, C.; Wang, Q.; Lv, X.; Zhang, X.; et al. Penaeid shrimp genome provides insights into benthic adaptation and frequent molting. Nat. Commun. 2019, 10, 356. [Google Scholar] [CrossRef] [PubMed]
- Livak, K.J.; Schmittgen, T.D. Analysis of relative gene expression data using real-time quantitative pcr and the 2(-delta delta c(t)) method. Methods 2001, 25, 402–408. [Google Scholar] [CrossRef]
- Gao, Y.; Wei, J.; Yuan, J.; Zhang, X.; Li, F.; Xiang, J. Transcriptome analysis on the exoskeleton formation in early developmetal stages and reconstruction scenario in growth-moulting in Litopenaeus vannamei. Sci. Rep. 2017, 7, 1098. [Google Scholar] [CrossRef]
- Brown, J.; Pirrung, M.; McCue, L.A. Fqc dashboard: Integrates fastqc results into a web-based, interactive, and extensible fastq quality control tool. Bioinformatics 2017, 33, 3137–3139. [Google Scholar] [CrossRef] [PubMed]
- Langdon, W.B. Performance of genetic programming optimised bowtie2 on genome comparison and analytic testing (gcat) benchmarks. Biodata Min. 2015, 8, 1. [Google Scholar] [CrossRef]
- Kim, D.; Paggi, J.M.; Park, C.; Bennett, C.; Salzberg, S.L. Graph-based genome alignment and genotyping with hisat2 and hisat-genotype. Nat. Biotechnol. 2019, 37, 907–915. [Google Scholar] [CrossRef]
- Pertea, M.; Kim, D.; Pertea, G.M.; Leek, J.T.; Salzberg, S.L. Transcript-level expression analysis of rna-seq experiments with hisat, stringtie and ballgown. Nat. Protoc. 2016, 11, 1650–1667. [Google Scholar] [CrossRef] [PubMed]
- Duan, H.; Jin, S.; Li, F.; Zhang, X.; Xiang, J. Neuroanatomy and morphological diversity of brain cells from adult crayfish Cherax quadricarinatus. J. Oceanol. Limnol. 2018, 36, 2368–2378. [Google Scholar] [CrossRef]
- Chen, T.; Wong, N.-K.; Jiang, X.; Luo, X.; Zhang, L.; Yang, D.; Ren, C.; Hu, C. Nitric oxide as an antimicrobial molecule against vibrio harveyi infection in the hepatopancreas of pacific white shrimp, Litopenaeus vannamei. Fish Shellfish Immunol. 2015, 42, 114–120. [Google Scholar] [CrossRef] [PubMed]
- Guo, Q.; Li, S.; Lv, X.; Xiang, J.; Manor, R.; Sagi, A.; Li, F. Sex-biased chhs and their putative receptor regulate the expression of iag gene in the shrimp Litopenaeus vannamei. Front. Physiol. 2019, 10, 1525. [Google Scholar] [CrossRef]
- Gutiérrez, A.; Nieto, J.; Pozo, F.; Stern, S.; Schoofs, L. Effect of insulin/igf-i like peptides on glucose metabolism in the white shrimp Penaeus vannamei. Gen. Comp. Endocrinol. 2007, 153, 170–175. [Google Scholar] [CrossRef]
- Pan, X.; Pei, Y.; Zhang, C.; Huang, Y.; Chen, L.; Wei, L.; Li, C.; Dong, X.; Chen, X. Effect of insulin receptor on juvenile hormone signal and fecundity in Spodoptera litura (f.). Insects 2022, 13, 701. [Google Scholar] [CrossRef] [PubMed]
- Vitali, V.; Horn, F.; Catania, F. Insulin-like signaling within and beyond metazoans. Biol. Chem. 2018, 399, 851–857. [Google Scholar] [CrossRef]
- Veenstra, J.A. Similarities between decapod and insect neuropeptidomes. PeerJ 2016, 4, e2043. [Google Scholar] [CrossRef]
- Veenstra, J.A. The power of next-generation sequencing as illustrated by the neuropeptidome of the crayfish Procambarus clarkii. Gen. Comp. Endocrinol. 2015, 224, 84–95. [Google Scholar] [CrossRef]
- Chandler, J.C.; Aizen, J.; Elizur, A.; Hollander-Cohen, L.; Battaglene, S.C.; Ventura, T. Discovery of a novel insulin-like peptide and insulin binding proteins in the eastern rock lobster Sagmariasus verreauxi. Gen. Comp. Endocrinol. 2015, 215, 76–87. [Google Scholar] [CrossRef]
- Gao, Y.; Zhang, X.; Yuan, J.; Zhang, C.; Li, S.; Li, F. Crispr/cas9-mediated mutation on an insulin-like peptide encoding gene affects the growth of the ridgetail white prawn Exopalaemon carinicauda. Front. Endocrinol. 2022, 13, 986491. [Google Scholar] [CrossRef]
- Ou, J.; Deng, H.-M.; Zheng, S.-C.; Huang, L.-H.; Feng, Q.-L.; Liu, L. Transcriptomic analysis of developmental features of bombyx mori wing disc during metamorphosis. BMC Genom. 2014, 15, 820. [Google Scholar] [CrossRef]
- Wertheimer, E.; Trebicz, M.; Eldar, T.; Gartsbein, M.; Nofeh-Moses, S.; Tennenbaum, T. Differential roles of insulin receptor and insulin-like growth factor-1 receptor in differentiation of murine skin keratinocytes. J. Investig. Dermatol. 2000, 115, 24–29. [Google Scholar] [CrossRef]
- Kimura, K.D.; Tissenbaum, H.A.; Liu, Y.; Ruvkun, G. Daf-2, an insulin receptor-like gene that regulates longevity and diapause in Caenorhabditis elegans. Science 1997, 277, 942–946. [Google Scholar] [CrossRef]
- Xu, H.-J.; Li, J.-W.; Chen, Y.-L.; Yang, J.-S.; Ma, W.-M.; Qian, G.-Y. A novel uniquely ovary-expressed insulin-like receptor in the female prawn, Macrobrachium rosenbergii (Decapoda, Palaemonidae). Crustaceana 2021, 94, 263–281. [Google Scholar] [CrossRef]
- McKern, N.M.; Lawrence, M.C.; Streltsov, V.A.; Lou, M.Z.; Adams, T.E.; Lovrecz, G.O.; Elleman, T.C.; Richards, K.M.; Bentley, J.D.; Pilling, P.A.; et al. Structure of the insulin receptor ectodomain reveals a folded-over conformation. Nature 2006, 443, 218–221. [Google Scholar] [CrossRef]
- Gao, Y.; Zhang, X.; Wei, J.; Sun, X.; Yuan, J.; Li, F.; Xiang, J. Whole transcriptome analysis provides insights into molecular mechanisms for molting in Litopenaeus vannamei. PLoS ONE 2015, 10, e0144350. [Google Scholar] [CrossRef] [PubMed]
- Xu, K.; Morgan, K.T.; Todd Gehris, A.; Elston, T.C.; Gomez, S.M. A whole-body model for glycogen regulation reveals a critical role for substrate cycling in maintaining blood glucose homeostasis. PLoS Comput. Biol. 2011, 7, e1002272. [Google Scholar] [CrossRef] [PubMed][Green Version]
- Ye, J.; Medzhitov, R. Control strategies in systemic metabolism. Nat. Metab. 2019, 1, 947–957. [Google Scholar] [CrossRef]
- Kim, Y.; Hong, Y. Regulation of hemolymph trehalose level by an insulin-like peptide through diel feeding rhythm of the beet armyworm, Spodoptera exigua. Peptides 2015, 68, 91–98. [Google Scholar] [CrossRef]
- Gallardo, N.; Carrillo, O.; Moltó, E.; Deás, M.; González-Suárez, R.; Carrascosa, J.M.; Ros, M.; Andrés, A. Isolation and biological characterization of a 6-kda protein from hepatopancreas of lobster Panulirus argus with insulin-like effects. Gen. Comp. Endocrinol. 2003, 131, 284–290. [Google Scholar] [CrossRef] [PubMed]
- Su, M.; Zhang, X.; Yuan, J.; Zhang, X.; Li, F. The role of insulin-like peptide in maintaining hemolymph glucose homeostasis in the pacific white shrimp Litopenaeus vannamei. Int. J. Mol. Sci. 2022, 23, 3268. [Google Scholar] [CrossRef] [PubMed]
- Haselton, A.T.; Fridell, Y.-W.C. Insulin injection and hemolymph extraction to measure insulin sensitivity in adult drosophila melanogaster. J. Vis. Exp. 2011, 52, e2722. [Google Scholar]
- Chung, J.S. An insulin-like growth factor found in hepatopancreas implicates carbohydrate metabolism of the blue crab Callinectes sapidus. Gen. Comp. Endocrinol. 2014, 199, 56–64. [Google Scholar] [CrossRef] [PubMed]
- Trapp, M.; Valle, S.C.; Poppl, A.G.; Chitto, A.L.F.; Kucharski, L.C.; Da Silva, R.S.M. Insulin-like receptors and carbohydrate metabolism in gills of the euryhaline crab Neohelice granulata: Effects of osmotic stress. Gen. Comp. Endocrinol. 2018, 262, 81–89. [Google Scholar] [CrossRef]
- Friedman, M.I.; Ramirez, I.; Wade, G.N.; Siegel, L.I.; Granneman, J. Metabolic and physiologic effects of a hunger-inducing injection of insulin. Physiol. Behav. 1982, 29, 515–518. [Google Scholar] [CrossRef]
- Han, H.-S.; Kang, G.; Kim, J.S.; Choi, B.H.; Koo, S.-H. Regulation of glucose metabolism from a liver-centric perspective. Exp. Mol. Med. 2016, 48, e218. [Google Scholar] [CrossRef] [PubMed]
- Jiang, Q.; Ji, P.; Ao, S.; Gao, X.; Zhang, X. Effects of starvation and refeeding on glucose metabolism and immune responses in Macrobrachium rosenbergii. Mar. Biotechnol. 2023, 25, 447–462. [Google Scholar] [CrossRef]
- Su, M.; Zhang, X.; Zhang, X.; Yuan, J.; Yang, M.; Li, F. Comparative transcriptome analysis provides a glance into the regulatory of insulin-like peptide 1 gene in the pacific white shrimp Litopenaeus vannamei. Aquaculture 2024, 591, 741126. [Google Scholar] [CrossRef]
- Wang, T.; Yu, Y.; Li, S.H.; Li, F.H. Molecular mechanisms of sex determination and differentiation in decapod crustaceans for potential aquaculture applications: An overview. Rev. Aquac. 2024, 16, 1819–1839. [Google Scholar] [CrossRef]
- Flores, K.A.; Pérez-Moreno, J.L.; Durica, D.S.; Mykles, D.L. Phylogenetic and transcriptomic characterization of insulin and growth factor receptor tyrosine kinases in crustaceans. Front. Endocrinol. 2024, 15, 1379231. [Google Scholar] [CrossRef] [PubMed]
- Hammond, S.M.; Bernstein, E.; Beach, D.; Hannon, G.J. An RNA-directed nuclease mediates post-transcriptional gene silencing in Drosophila cells. Nature 2000, 404, 293–296. [Google Scholar] [CrossRef] [PubMed]
- Lu, J.; Tao, X.; Li, M.; Zhang, X.; Zhou, Q.; Luo, J.; Zhu, T.; Jiao, L.; Jin, M. Dietary inositol improved glucose and lipid metabolism mediated by the insulin-pi3k-akt signaling pathway in pacific white shrimp (Litopenaeus vannamei). Aquaculture 2023, 577, 739910. [Google Scholar] [CrossRef]
- Wang, W.; Shi, B.; Cong, R.; Hao, M.; Peng, Y.; Yang, H.; Song, J.; Feng, D.; Zhang, N.; Li, D. Ring-finger e3 ligases regulatory network in pi3k/akt-mediated glucose metabolism. Cell Death Discov. 2022, 8, 372. [Google Scholar] [CrossRef] [PubMed]
- Nijhout, H.F.; Callier, V. A new mathematical approach for qualitative modeling of the insulin-tor-mapk network. Front. Physiol. 2013, 4, 245. [Google Scholar] [CrossRef]
- Titchenell, P.M.; Lazar, M.A.; Birnbaum, M.J. Unraveling the regulation of hepatic metabolism by insulin. Trends Endocrinol. Metab. 2017, 28, 497–505. [Google Scholar] [CrossRef]
- Defferrari, M.S.; Da Silva, S.R.; Orchard, I.; Lange, A.B. A Rhodnius prolixus insulin receptor and its conserved intracellular signaling pathway and regulation of metabolism. Front. Endocrinol. 2018, 9, 745. [Google Scholar] [CrossRef]
- Lin, J.-L.; Lin, P.-L.; Gu, S.-H. Phosphorylation of glycogen synthase kinase-3β in relation to diapause processing in the silkworm, bombyx mori. J. Insect Physiol. 2009, 55, 593–598. [Google Scholar] [CrossRef]
- Hernández-Aguirre, L.E.; Cota-Ruiz, K.; Peregrino-Uriarte, A.B.; Gómez-Jiménez, S.; Yepiz-Plascencia, G. The gluconeogenic glucose-6-phosphatase gene is expressed during oxygen-limited conditions in the white shrimp Penaeus (Litopenaeus) vannamei: Molecular cloning, membrane protein modeling and transcript modulation in gills and hepatopancreas. J. Bioenerg. Biomembr. 2021, 53, 449–461. [Google Scholar] [CrossRef]











| Primer Name | Primer Sequence (5′-3′) | Product Size (bp) | Tm (°C) | Accession No. |
|---|---|---|---|---|
| LvRTK2-F | TGTGTTGTGTTTATGTTCCTTGT | 6439 | 48 | PP932464.1 |
| LvRTK2-R | CCATCTGAAAGGCACGTACATT | |||
| Quantitative primers | ||||
| QLvRTK2-F | CCATCCACCCAGAGAAAC | 179 | 52 | PP932464.1 |
| QLvRTK2-R | ACGGCTCGGACACTAAAG | |||
| QLv18S-F | TATACGCTAGTGGAGCTGGAA | 136 | 54 | AF186250.1 |
| QLv18S-R | GGGGAGGTAGTGACGAAAAAT | |||
| QLvAKT-F | TCAGAATGTCCAAATCCAGCC | 159 | 55 | XM_027364781.1 |
| QLvAKT-R | CCAAATGTCCCTTTCCCAAGT | |||
| QLvFBP-F | AAGGAGAGGAGGTGAAGAAGC | 202 | 55 | XM_027380590.1 |
| QLvFBP-R | CCTATGGAGACGAGGCAATC | |||
| QLvFOXO-F | CCCGATACAGGACACGAT | 203 | 51 | XM_027372265.1 |
| QLvFOXO-R | AAGTTGGGGTCAATCTCG | |||
| QLvG6PC-F | AAAGTTGGAACCTGCGGA | 255 | 54 | XM_027351517.1 |
| QLvG6PC-R | TCTCTCCCGTCCACCAAT | |||
| QLvG6PI-F | GAGTTCTGGGACTGGGTT | 169 | 48 | XM_027372159.1 |
| QLvG6PI-R | CAAGCAATACAGGAATGTTC | |||
| QLvGLUT-F | ATTGTGACCCTCTATGTGG | 287 | 51 | XM_027383722.1 |
| QLvGLUT-R | ACTGACCCTGTACCCTTG | |||
| QLvGSK-F | GTTTCGGTGTTGTGTTCCA | 182 | 51 | XM_027362481.1 |
| QLvGSK-R | CACTTCTTCTTTCTTGTCTCCA | |||
| QLvGYS-F | GCCTCCCTGAACCAGATGAA | 107 | 56 | XM_027374375.1 |
| QLvGYS-R | ATTGTGTGTGGTGATTGGCG | |||
| QLvHK-F | GCTCGGTTTCACTTTCTC | 229 | 50 | XM_027378214.1 |
| QLvHK-R | AGCACATCGCTTGTCCAT | |||
| QLvPC-F | ATTGCTCAGTCCAGCGAAG | 252 | 55 | XM_027368506.1 |
| QLvPC-R | GAGACTGTACCAAGTCAATCCC | |||
| QLvPDK1-F | GCCAGCATCTGACCTCTG | 228 | 48 | XM_027383801.1 |
| QLvPDK1-R | ATACTTGGATAGCCATTTCG | |||
| QLvPEPCK-F | TGTCCAACACCATCTTCACC | 138 | 54 | XM_027371589.1 |
| QLvPEPCK-R | TGCCCGATTCTTTGCTCC | |||
| QLvPGK-F | CTTTCCTCCCTGACTGCG | 112 | 56 | XM_027383801.1 |
| QLvPGK-R | TTGCCCTCCTCCTCTACG | |||
| QLvPI3K-F | TGGGGAGAAAGAGTACCAG | 201 | 50 | XM_027362260.1 |
| QLvPI3K-R | CCAATACCATTCCGCATC | |||
| QLvPK-F | GAAGCCTCATTCAAAGCA | 190 | 49 | XM_027381851.1 |
| QLvPK-R | CAGCATTCTGAGGCACAG | |||
| RNAi primers | ||||
| dsLvRTK2-F | TAATACGACTCACTATAGGGGAGGGTCGTCTCATCATC | 677 | 60 | PP932464.1 |
| dsLvRTK2-R | TAATACGACTCACTATAGGGTAAAAGGCGTATTTCGTG |
Disclaimer/Publisher’s Note: The statements, opinions and data contained in all publications are solely those of the individual author(s) and contributor(s) and not of MDPI and/or the editor(s). MDPI and/or the editor(s) disclaim responsibility for any injury to people or property resulting from any ideas, methods, instructions or products referred to in the content. |
© 2024 by the authors. Licensee MDPI, Basel, Switzerland. This article is an open access article distributed under the terms and conditions of the Creative Commons Attribution (CC BY) license (https://creativecommons.org/licenses/by/4.0/).
Share and Cite
Liu, Z.; Liu, J.; Liu, Z.; Song, X.; Liu, S.; Liu, F.; Song, L.; Gao, Y. Identification and Characterization of a Novel Insulin-like Receptor (LvRTK2) Involved in Regulating Growth and Glucose Metabolism of the Pacific White Shrimp Litopenaeus vannamei. Biomolecules 2024, 14, 1300. https://doi.org/10.3390/biom14101300
Liu Z, Liu J, Liu Z, Song X, Liu S, Liu F, Song L, Gao Y. Identification and Characterization of a Novel Insulin-like Receptor (LvRTK2) Involved in Regulating Growth and Glucose Metabolism of the Pacific White Shrimp Litopenaeus vannamei. Biomolecules. 2024; 14(10):1300. https://doi.org/10.3390/biom14101300
Chicago/Turabian StyleLiu, Zijian, Jiawei Liu, Zijie Liu, Xiaowei Song, Su Liu, Fei Liu, Lin Song, and Yi Gao. 2024. "Identification and Characterization of a Novel Insulin-like Receptor (LvRTK2) Involved in Regulating Growth and Glucose Metabolism of the Pacific White Shrimp Litopenaeus vannamei" Biomolecules 14, no. 10: 1300. https://doi.org/10.3390/biom14101300
APA StyleLiu, Z., Liu, J., Liu, Z., Song, X., Liu, S., Liu, F., Song, L., & Gao, Y. (2024). Identification and Characterization of a Novel Insulin-like Receptor (LvRTK2) Involved in Regulating Growth and Glucose Metabolism of the Pacific White Shrimp Litopenaeus vannamei. Biomolecules, 14(10), 1300. https://doi.org/10.3390/biom14101300
