Correction: Geng et al. Intracellular Delivery of DNA and Protein by a Novel Cell-Permeable Peptide Derived from DOT1L. Biomolecules 2020, 10, 217



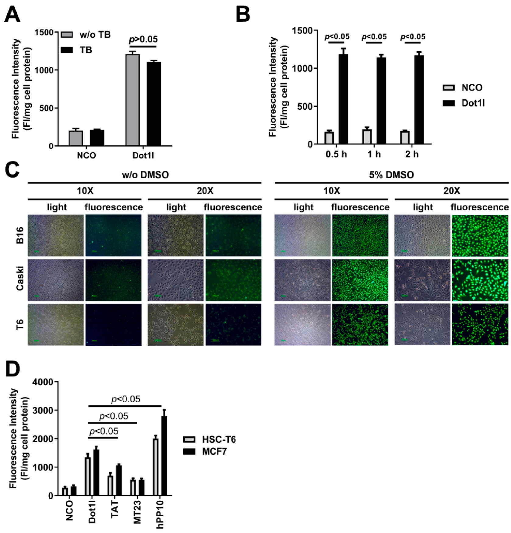
- Figure S2 Penetration efficiency of Dot1l in different conditions.
- A. Quantification of Dot1l penetration with or without TB treatment.
- B. Effects of different incubation time to the Dot1l penetration.
- C. Penetration efficiency of Dot1l in different cell lines.
- D. Comparison of penetration efficiency from different CPPs in MCF7 and HSC-T6 cells.
Reference
- Geng, J.; Guo, X.; Wang, L.; Nguyen, R.Q.; Wang, F.; Liu, C.; Wang, H. Intracellular Delivery of DNA and Protein by a Novel Cell-Permeable Peptide Derived from DOT1L. Biomolecules 2020, 10, 217. [Google Scholar] [CrossRef]
Disclaimer/Publisher’s Note: The statements, opinions and data contained in all publications are solely those of the individual author(s) and contributor(s) and not of MDPI and/or the editor(s). MDPI and/or the editor(s) disclaim responsibility for any injury to people or property resulting from any ideas, methods, instructions or products referred to in the content. |
© 2024 by the authors. Licensee MDPI, Basel, Switzerland. This article is an open access article distributed under the terms and conditions of the Creative Commons Attribution (CC BY) license (https://creativecommons.org/licenses/by/4.0/).
Share and Cite
Geng, J.; Guo, X.; Wang, L.; Nguyen, R.Q.; Wang, F.; Liu, C.; Wang, H. Correction: Geng et al. Intracellular Delivery of DNA and Protein by a Novel Cell-Permeable Peptide Derived from DOT1L. Biomolecules 2020, 10, 217. Biomolecules 2024, 14, 1199. https://doi.org/10.3390/biom14101199
Geng J, Guo X, Wang L, Nguyen RQ, Wang F, Liu C, Wang H. Correction: Geng et al. Intracellular Delivery of DNA and Protein by a Novel Cell-Permeable Peptide Derived from DOT1L. Biomolecules 2020, 10, 217. Biomolecules. 2024; 14(10):1199. https://doi.org/10.3390/biom14101199
Chicago/Turabian StyleGeng, Jingping, Xiangli Guo, Lidan Wang, Richard Q. Nguyen, Fengqin Wang, Changbai Liu, and Hu Wang. 2024. "Correction: Geng et al. Intracellular Delivery of DNA and Protein by a Novel Cell-Permeable Peptide Derived from DOT1L. Biomolecules 2020, 10, 217" Biomolecules 14, no. 10: 1199. https://doi.org/10.3390/biom14101199
APA StyleGeng, J., Guo, X., Wang, L., Nguyen, R. Q., Wang, F., Liu, C., & Wang, H. (2024). Correction: Geng et al. Intracellular Delivery of DNA and Protein by a Novel Cell-Permeable Peptide Derived from DOT1L. Biomolecules 2020, 10, 217. Biomolecules, 14(10), 1199. https://doi.org/10.3390/biom14101199

