Spontaneous Mutation Rates and Spectra of Respiratory-Deficient Yeast
Abstract
1. Introduction
2. Materials and Methods
2.1. Strains
2.2. Mutation Accumulation Lines (MALs)
2.3. Whole-Genome Sequencing and Data Analysis
2.4. Variant Effect Prediction and GO Term Analysis
3. Results
3.1. Mutation Accumulation Experiment Setup
3.2. Elevated Spontaneous SNV and INDEL Rates in the mrpl25Δ Mutant
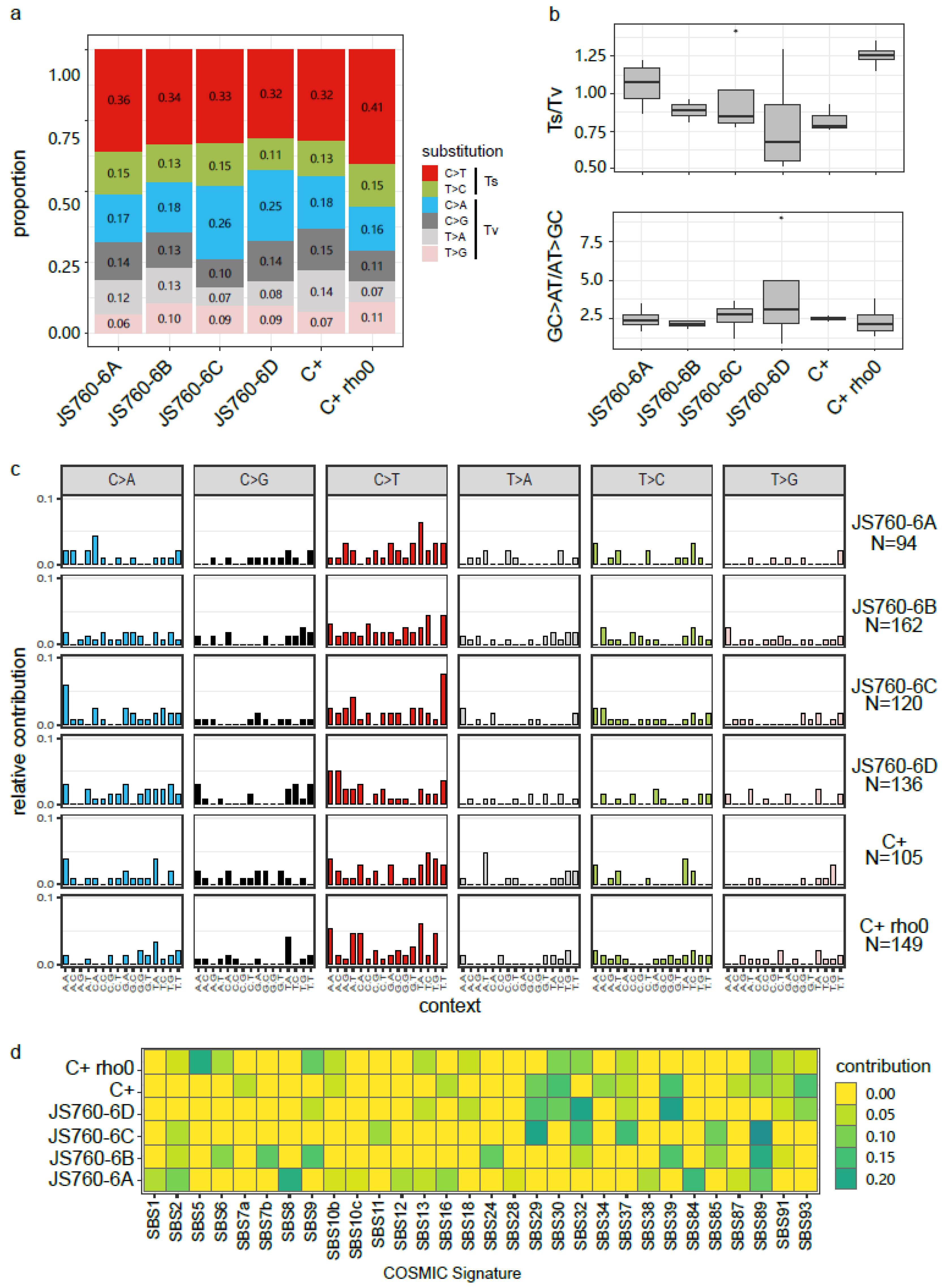
3.3. Different Mutation Spectra Underlying the mrpl25Δ and rho0 Petite Strains
3.4. No Sign of Selection during Mutation Accumulation
3.5. The mtDNA Copy Number Variation and mtDNA Mutations
3.6. Aneuploidies and Segmental Copy Number Variation
4. Discussion
5. Conclusions
Supplementary Materials
Author Contributions
Funding
Institutional Review Board Statement
Informed Consent Statement
Data Availability Statement
Acknowledgments
Conflicts of Interest
References
- Lin, M.T.; Beal, M.F. Mitochondrial Dysfunction and Oxidative Stress in Neurodegenerative Diseases. Nature 2006, 443, 787–795. [Google Scholar] [CrossRef]
- Gray, M.W.; Lang, B.F.; Burger, G. Mitochondria of Protists. Annu. Rev. Genet. 2004, 38, 477–524. [Google Scholar] [CrossRef]
- Malina, C.; Larsson, C.; Nielsen, J. Yeast Mitochondria: An Overview of Mitochondrial Biology and the Potential of Mitochondrial Systems Biology. FEMS Yeast Res. 2018, 18, foy040. [Google Scholar] [CrossRef]
- Jacobs, H.T. Making Mitochondrial Mutants. Trends Genet. 2001, 17, 653–660. [Google Scholar] [CrossRef] [PubMed]
- Shadel, G.S. Yeast as a Model for Human MtDNA Replication. Am. J. Hum. Genet. 1999, 65, 1230–1237. [Google Scholar] [CrossRef] [PubMed]
- Lynch, M.; Sung, W.; Morris, K.; Coffey, N.; Landry, C.R.; Dopman, E.B.; Dickinson, W.J.; Okamoto, K.; Kulkarni, S.; Hartl, D.L.; et al. A Genome-Wide View of the Spectrum of Spontaneous Mutations in Yeast. Proc. Natl. Acad. Sci. USA 2008, 105, 9272–9277. [Google Scholar] [CrossRef]
- Dimitrov, L.N.; Brem, R.B.; Kruglyak, L.; Gottschling, D.E. Polymorphisms in Multiple Genes Contribute to the Spontaneous Mitochondrial Genome Instability of Saccharomyces Cerevisiae S288C Strains. Genetics 2009, 183, 365–383. [Google Scholar] [CrossRef]
- Stenberg, S.; Li, J.; Gjuvsland, A.B.; Persson, K.; Demitz-Helin, E.; González Peña, C.; Yue, J.-X.; Gilchrist, C.; Ärengård, T.; Ghiaci, P.; et al. Genetically Controlled MtDNA Deletions Prevent ROS Damage by Arresting Oxidative Phosphorylation. eLife 2022, 11, e76095. [Google Scholar] [CrossRef]
- De Chiara, M.; Friedrich, A.; Barré, B.; Breitenbach, M.; Schacherer, J.; Liti, G. Discordant Evolution of Mitochondrial and Nuclear Yeast Genomes at Population Level. BMC Biol. 2020, 18, 49. [Google Scholar] [CrossRef]
- Clark-Walker, G.D.; Chen, X.J. A Vital Function for Mitochondrial DNA in the Petite-Negative Yeast Kluyveromyces Lactis. Molec. Gen. Genet. 1996, 252, 746–750. [Google Scholar] [CrossRef]
- Chen, X.J.; Clark-Walker, G.D. Mutations in MGI Genes Convert Kluyveromyces Lactis into a Petite-Positive Yeast. Genetics 1993, 133, 517–525. [Google Scholar] [CrossRef] [PubMed]
- Chen, X.J.; Clark-Walker, G.D. Specific Mutations in Alpha- and Gamma-Subunits of F1-ATPase Affect Mitochondrial Genome Integrity in the Petite-Negative Yeast Kluyveromyces Lactis. EMBO J. 1995, 14, 3277–3286. [Google Scholar] [CrossRef]
- Weber, E.R.; Rooks, R.S.; Shafer, K.S.; Chase, J.W.; Thorsness, P.E. Mutations in the Mitochondrial ATP Synthase Gamma Subunit Suppress a Slow-Growth Phenotype of Yme1 Yeast Lacking Mitochondrial DNA. Genetics 1995, 140, 435–442. [Google Scholar] [CrossRef]
- Chen, X.J.; Clark-Walker, G.D. α and β Subunits of F1-ATPase Are Required for Survival of Petite Mutants in Saccharomyces Cerevisiae. Mol. Gen. Genet. 1999, 262, 898–908. [Google Scholar] [CrossRef]
- Pereira, C.; Pereira, A.T.; Osório, H.; Moradas-Ferreira, P.; Costa, V. Sit4p-Mediated Dephosphorylation of Atp2p Regulates ATP Synthase Activity and Mitochondrial Function. Biochim. Biophys. Acta (BBA) Bioenerg. 2018, 1859, 591–601. [Google Scholar] [CrossRef]
- Puddu, F.; Herzog, M.; Selivanova, A.; Wang, S.; Zhu, J.; Klein-Lavi, S.; Gordon, M.; Meirman, R.; Millan-Zambrano, G.; Ayestaran, I.; et al. Genome Architecture and Stability in the Saccharomyces Cerevisiae Knockout Collection. Nature 2019, 573, 416–420. [Google Scholar] [CrossRef]
- Vowinckel, J.; Hartl, J.; Marx, H.; Kerick, M.; Runggatscher, K.; Keller, M.A.; Mülleder, M.; Day, J.; Weber, M.; Rinnerthaler, M.; et al. The Metabolic Growth Limitations of Petite Cells Lacking the Mitochondrial Genome. Nat. Metab. 2021, 3, 1521–1535. [Google Scholar] [CrossRef] [PubMed]
- Li, J.; Rinnerthaler, M.; Hartl, J.; Weber, M.; Karl, T.; Breitenbach-Koller, H.; Mülleder, M.; Vowinckel, J.; Marx, H.; Sauer, M.; et al. Slow Growth and Increased Spontaneous Mutation Frequency in Respiratory Deficient Afo1- Yeast Suppressed by a Dominant Mutation in ATP3. G3 Genes Genomes Genet. 2020, 10, 4637–4648. [Google Scholar] [CrossRef]
- McKenna, A.; Hanna, M.; Banks, E.; Sivachenko, A.; Cibulskis, K.; Kernytsky, A.; Garimella, K.; Altshuler, D.; Gabriel, S.; Daly, M.; et al. The Genome Analysis Toolkit: A MapReduce Framework for Analyzing next-Generation DNA Sequencing Data. Genome Res. 2010, 20, 1297–1303. [Google Scholar] [CrossRef]
- Garrison, E.; Marth, G. Haplotype-Based Variant Detection from Short-Read Sequencing. arXiv 2012, arXiv:1207.3907. [Google Scholar]
- Robinson, J.T.; Thorvaldsdóttir, H.; Winckler, W.; Guttman, M.; Lander, E.S.; Getz, G.; Mesirov, J.P. Integrative Genomics Viewer. Nat. Biotechnol. 2011, 29, 24–26. [Google Scholar] [CrossRef]
- Manders, F.; Brandsma, A.M.; de Kanter, J.; Verheul, M.; Oka, R.; van Roosmalen, M.J.; van der Roest, B.; van Hoeck, A.; Cuppen, E.; van Boxtel, R. MutationalPatterns: The One Stop Shop for the Analysis of Mutational Processes. BMC Genom. 2022, 23, 134. [Google Scholar] [CrossRef] [PubMed]
- McLaren, W.; Gil, L.; Hunt, S.E.; Riat, H.S.; Ritchie, G.R.S.; Thormann, A.; Flicek, P.; Cunningham, F. The Ensembl Variant Effect Predictor. Genome Biol. 2016, 17, 122. [Google Scholar] [CrossRef] [PubMed]
- Heeren, G.; Rinnerthaler, M.; Laun, P.; von Seyerl, P.; Kössler, S.; Klinger, H.; Jarolim, S.; Simon-Nobbe, B.; Hager, M.; Schüller, C.; et al. The Mitochondrial Ribosomal Protein of the Large Subunit, Afo1p, Determines Cellular Longevity through Mitochondrial Back-Signaling via TOR1. Aging 2009, 1, 622–636. [Google Scholar] [CrossRef] [PubMed]
- Zhu, Y.O.; Siegal, M.L.; Hall, D.W.; Petrov, D.A. Precise Estimates of Mutation Rate and Spectrum in Yeast. Proc. Natl. Acad. Sci. USA 2014, 111, E2310–E2318. [Google Scholar] [CrossRef] [PubMed]
- Liu, H.; Zhang, J. Yeast Spontaneous Mutation Rate and Spectrum Vary with Environment. Curr. Biol. 2019, 29, 1584–1591.e3. [Google Scholar] [CrossRef]
- Sharp, N.P.; Sandell, L.; James, C.G.; Otto, S.P. The Genome-Wide Rate and Spectrum of Spontaneous Mutations Differ between Haploid and Diploid Yeast. Proc. Natl. Acad. Sci. USA 2018, 115, E5046–E5055. [Google Scholar] [CrossRef]
- Loeillet, S.; Herzog, M.; Puddu, F.; Legoix, P.; Baulande, S.; Jackson, S.P.; Nicolas, A.G. Trajectory and Uniqueness of Mutational Signatures in Yeast Mutators. Proc. Natl. Acad. Sci. USA 2020, 117, 24947–24956. [Google Scholar] [CrossRef]
- Jiang, P.; Ollodart, A.R.; Sudhesh, V.; Herr, A.J.; Dunham, M.J.; Harris, K. A Modified Fluctuation Assay Reveals a Natural Mutator Phenotype That Drives Mutation Spectrum Variation within Saccharomyces Cerevisiae. eLife 2021, 10, e68285. [Google Scholar] [CrossRef]
- Kaya, A.; Mariotti, M.; Tyshkovskiy, A.; Zhou, X.; Hulke, M.L.; Ma, S.; Gerashchenko, M.V.; Koren, A.; Gladyshev, V.N. Molecular Signatures of Aneuploidy-Driven Adaptive Evolution. Nat. Commun. 2020, 11, 588. [Google Scholar] [CrossRef]
- Gerstein, A.C.; Ono, J.; Lo, D.S.; Campbell, M.L.; Kuzmin, A.; Otto, S.P. Too Much of a Good Thing: The Unique and Repeated Paths Toward Copper Adaptation. Genetics 2015, 199, 555–571. [Google Scholar] [CrossRef]
- Zhang, K.; Zheng, D.-Q.; Sui, Y.; Qi, L.; Petes, T.D. Genome-Wide Analysis of Genomic Alterations Induced by Oxidative DNA Damage in Yeast. Nucleic Acids Res. 2019, 47, 3521–3535. [Google Scholar] [CrossRef] [PubMed]
- Chen, G.; Bradford, W.D.; Seidel, C.W.; Li, R. Hsp90 Stress Potentiates Rapid Cellular Adaptation through Induction of Aneuploidy. Nature 2012, 482, 246–250. [Google Scholar] [CrossRef] [PubMed]
- Yona, A.H.; Manor, Y.S.; Herbst, R.H.; Romano, G.H.; Mitchell, A.; Kupiec, M.; Pilpel, Y.; Dahan, O. Chromosomal Duplication Is a Transient Evolutionary Solution to Stress. Proc. Natl. Acad. Sci. USA 2012, 109, 21010–21015. [Google Scholar] [CrossRef]
- Liu, G.; Yong, M.Y.J.; Yurieva, M.; Srinivasan, K.G.; Liu, J.; Lim, J.S.Y.; Poidinger, M.; Wright, G.D.; Zolezzi, F.; Choi, H.; et al. Gene Essentiality Is a Quantitative Property Linked to Cellular Evolvability. Cell 2015, 163, 1388–1399. [Google Scholar] [CrossRef] [PubMed]
- Sheltzer, J.M.; Blank, H.M.; Pfau, S.J.; Tange, Y.; George, B.M.; Humpton, T.J.; Brito, I.L.; Hiraoka, Y.; Niwa, O.; Amon, A. Aneuploidy Drives Genomic Instability in Yeast. Science 2011, 333, 1026–1030. [Google Scholar] [CrossRef]
- Yue, J.-X.; Li, J.; Aigrain, L.; Hallin, J.; Persson, K.; Oliver, K.; Bergström, A.; Coupland, P.; Warringer, J.; Lagomarsino, M.C.; et al. Contrasting Evolutionary Genome Dynamics between Domesticated and Wild Yeasts. Nat. Genet. 2017, 49, 913–924. [Google Scholar] [CrossRef]
- Veatch, J.R.; McMurray, M.A.; Nelson, Z.W.; Gottschling, D.E. Mitochondrial Dysfunction Leads to Nuclear Genome Instability via an Iron-Sulfur Cluster Defect. Cell 2009, 137, 1247–1258. [Google Scholar] [CrossRef]
- Francis, B.R.; White, K.H.; Thorsness, P.E. Mutations in the Atp1p and Atp3p Subunits of Yeast ATP Synthase Differentially Affect Respiration and Fermentation in Saccharomyces Cerevisiae. J. Bioenerg. Biomembr. 2007, 39, 127–144. [Google Scholar] [CrossRef]
- Dirick, L.; Bendris, W.; Loubiere, V.; Gostan, T.; Gueydon, E.; Schwob, E. Metabolic and Environmental Conditions Determine Nuclear Genomic Instability in Budding Yeast Lacking Mitochondrial DNA. G3 2013, 4, 411–423. [Google Scholar] [CrossRef]
- Singh, K.K.; Rasmussen, A.K.; Rasmussen, L.J. Genome-Wide Analysis of Signal Transducers and Regulators of Mitochondrial Dysfunction in Saccharomyces Cerevisiae. Ann. N. Y. Acad. Sci. 2004, 1011, 284–298. [Google Scholar] [CrossRef]
- Díaz de la Loza, M.D.C.; Gallardo, M.; García-Rubio, M.L.; Izquierdo, A.; Herrero, E.; Aguilera, A.; Wellinger, R.E. Zim17/Tim15 Links Mitochondrial Iron-Sulfur Cluster Biosynthesis to Nuclear Genome Stability. Nucleic Acids Res. 2011, 39, 6002–6015. [Google Scholar] [CrossRef]
- Chen, X.J.; Clark-Walker, G.D. The Petite Mutation in Yeasts: 50 Years On. Int. Rev. Cytol. 2000, 194, 197–238. [Google Scholar] [CrossRef]
- Erill, I.; Campoy, S.; Barbé, J. Aeons of Distress: An Evolutionary Perspective on the Bacterial SOS Response. FEMS Microbiol. Rev. 2007, 31, 637–656. [Google Scholar] [CrossRef]






| Strain | Genotype | mtDNA Status | Number of Replicates | Time Interval between Bottlenecks (Day) | Total Number of Single-Cell Bottlenecks |
|---|---|---|---|---|---|
| JS760-6A | MATa, MRPL25+, atp3G348T | present, but tend to lose | 4 | 4 | 60 |
| JS760-6B | MATa, mrpl25::NatMX, ATP3+ | absent | 4 | 4 | 60 |
| JS760-6C | MATalpha, MRPL25+, ATP3+ | present | 4 | 2 | 120 |
| JS760-6D | MATalpha, mrpl25::NatMX, atp3G348T | absent | 4 | 2 | 120 |
| C+ | MATalpha, no auxotrophic markers | present | 4 | 2 | 120 |
| C+ rho0 | MATalpha, no auxotrophic markers | absent | 4 | 4 | 60 |
Disclaimer/Publisher’s Note: The statements, opinions and data contained in all publications are solely those of the individual author(s) and contributor(s) and not of MDPI and/or the editor(s). MDPI and/or the editor(s) disclaim responsibility for any injury to people or property resulting from any ideas, methods, instructions or products referred to in the content. |
© 2023 by the authors. Licensee MDPI, Basel, Switzerland. This article is an open access article distributed under the terms and conditions of the Creative Commons Attribution (CC BY) license (https://creativecommons.org/licenses/by/4.0/).
Share and Cite
Tu, X.; Wang, F.; Liti, G.; Breitenbach, M.; Yue, J.-X.; Li, J. Spontaneous Mutation Rates and Spectra of Respiratory-Deficient Yeast. Biomolecules 2023, 13, 501. https://doi.org/10.3390/biom13030501
Tu X, Wang F, Liti G, Breitenbach M, Yue J-X, Li J. Spontaneous Mutation Rates and Spectra of Respiratory-Deficient Yeast. Biomolecules. 2023; 13(3):501. https://doi.org/10.3390/biom13030501
Chicago/Turabian StyleTu, Xinyu, Fan Wang, Gianni Liti, Michael Breitenbach, Jia-Xing Yue, and Jing Li. 2023. "Spontaneous Mutation Rates and Spectra of Respiratory-Deficient Yeast" Biomolecules 13, no. 3: 501. https://doi.org/10.3390/biom13030501
APA StyleTu, X., Wang, F., Liti, G., Breitenbach, M., Yue, J.-X., & Li, J. (2023). Spontaneous Mutation Rates and Spectra of Respiratory-Deficient Yeast. Biomolecules, 13(3), 501. https://doi.org/10.3390/biom13030501

