Antiviral Functions of Type I and Type III Interferons in the Olfactory Epithelium
Abstract
1. Introduction
2. Materials and Methods
2.1. Animals
2.2. Vesicular Stomatitis Virus Nasal Inoculation
2.3. RNA Sequencing
2.4. Western Blotting
2.5. Immunohistochemistry
2.6. Quantitative RT-PCR
2.7. Apoptotic Cell Quantification
3. Results
3.1. VSVs Infect Olfactory Sensory Neurons
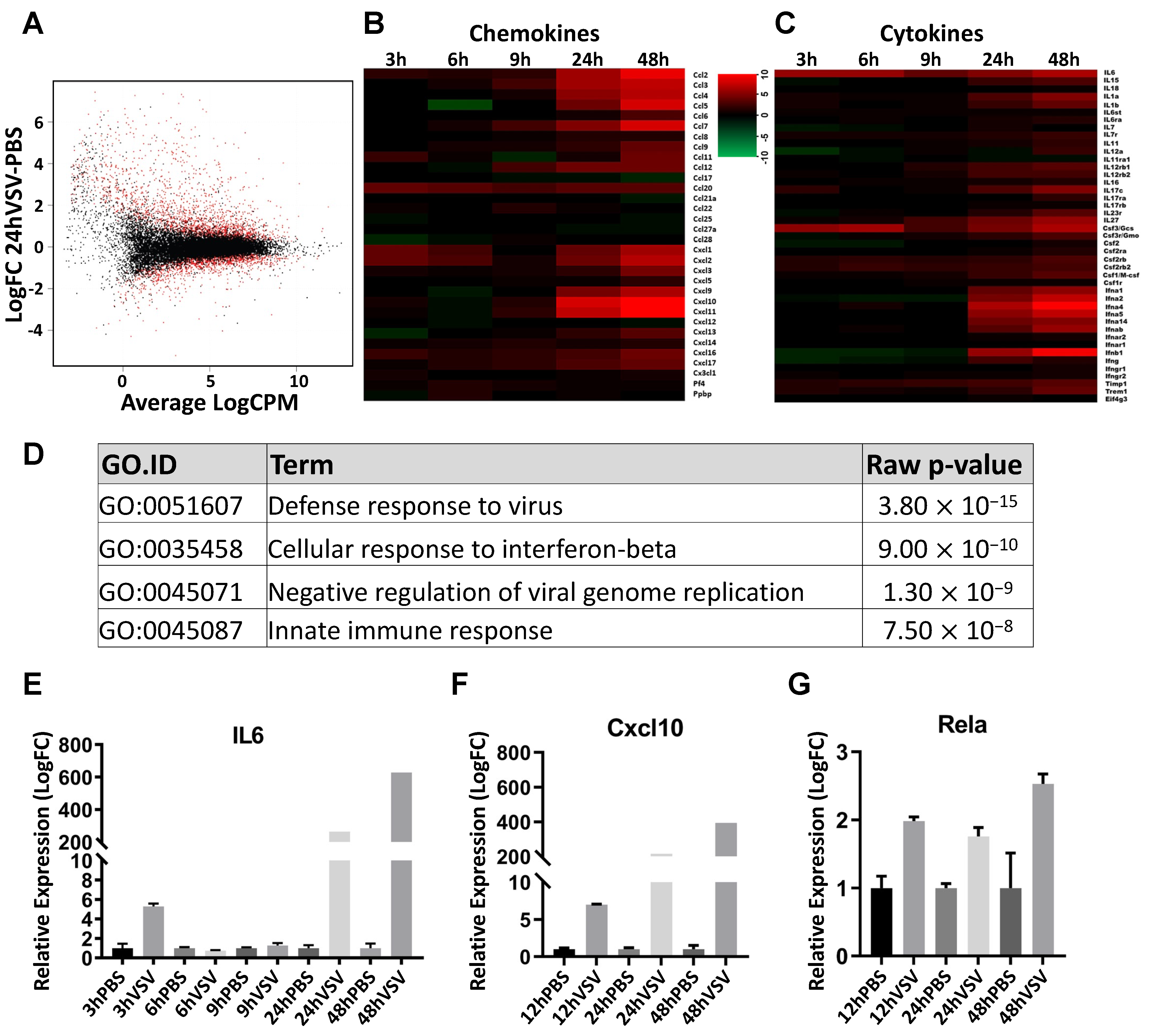
3.2. Acute Changes of Transcription Profiles in the Olfactory Mucosa
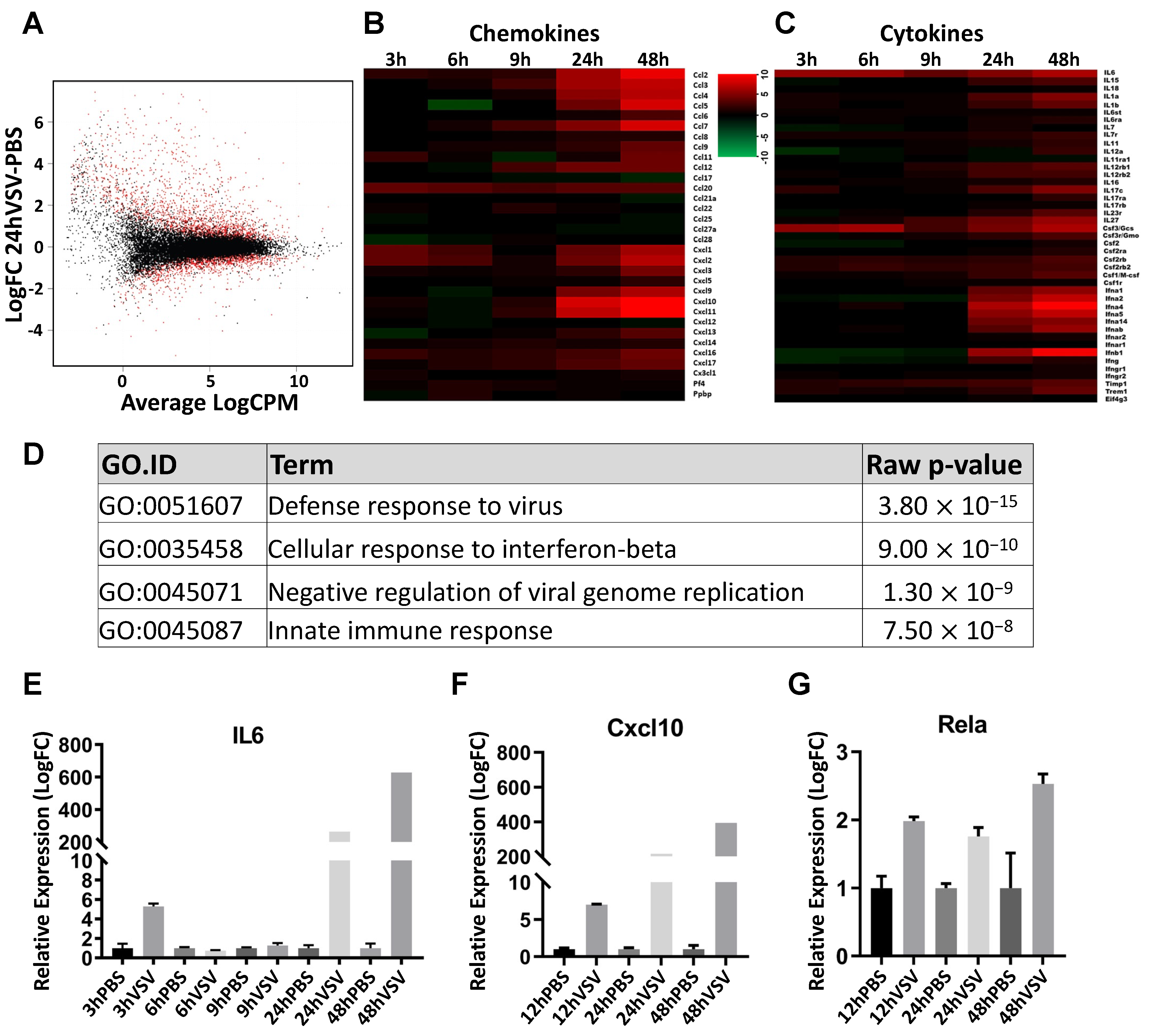
3.3. Upregulation of Type I and III Interferon Transcript Levels
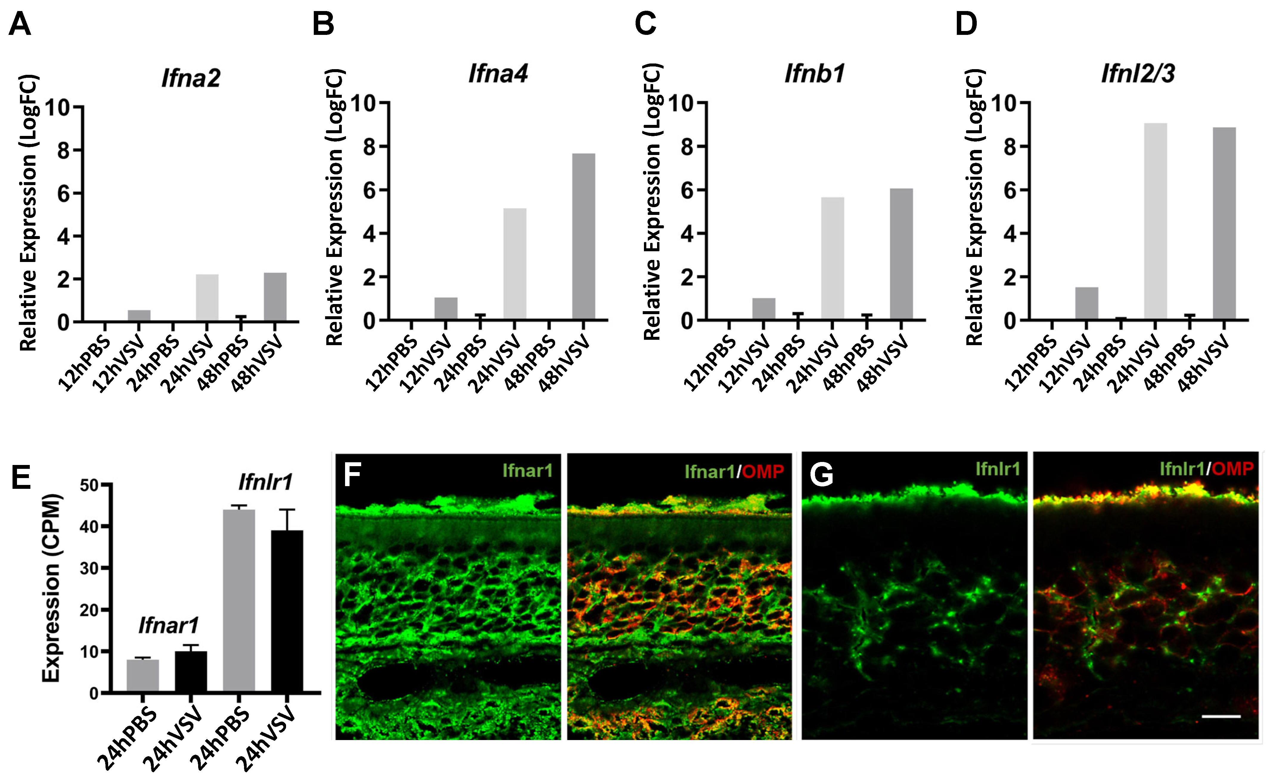
3.4. Activation of Interferon Signaling in the Olfactory Epithelium
4. Discussion
Supplementary Materials
Author Contributions
Funding
Institutional Review Board Statement
Informed Consent Statement
Data Availability Statement
Acknowledgments
Conflicts of Interest
References
- Farbman, A.I. Cell Biology of Olfaction; Cambridge University Press: Cambridge, UK, 1992; ISBN 978-0-521-36438-6. [Google Scholar]
- Liang, F. Olfactory receptor neuronal dendrites become mostly intra-sustentacularly enwrapped upon maturity. J. Anat. 2018, 232, 674–685. [Google Scholar] [CrossRef] [PubMed]
- Barrios, A.W.; Núñez, G.; Sánchez Quinteiro, P.; Salazar, I. Anatomy, histochemistry, and immunohistochemistry of the olfactory subsystems in mice. Front. Neuroanat. 2014, 8, 64. [Google Scholar] [CrossRef] [PubMed]
- Boekhoff, I.; Tareilus, E.; Strotmann, J.; Breer, H. Rapid activation of alternative second messenger pathways in olfactory cilia from rats by different odorants. EMBO J. 1990, 9, 2453–2458. [Google Scholar] [CrossRef] [PubMed]
- Challis, R.C.; Tian, H.; Wang, J.; He, J.; Jiang, J.; Chen, X.; Yin, W.; Connelly, T.; Ma, L.; Yu, C.R.; et al. An Olfactory Cilia Pattern in the Mammalian Nose Ensures High Sensitivity to Odors. Curr. Biol. 2015, 25, 2503–2512. [Google Scholar] [CrossRef] [PubMed]
- Menco, B.P.; Cunningham, A.M.; Qasba, P.; Levy, N.; Reed, R.R. Putative odour receptors localize in cilia of olfactory receptor cells in rat and mouse: A freeze-substitution ultrastructural study. J. Neurocytol. 1997, 26, 691–706. [Google Scholar] [CrossRef]
- Milho, R.; Frederico, B.; Efstathiou, S.; Stevenson, P.G. A Heparan-Dependent Herpesvirus Targets the Olfactory Neuroepithelium for Host Entry. PLoS Pathog. 2012, 8, e1002986. [Google Scholar] [CrossRef]
- Schwob, J.E.; Saha, S.; Youngentob, S.L.; Jubelt, B. Intranasal Inoculation with the Olfactory Bulb Line Variant of Mouse Hepatitis Virus Causes Extensive Destruction of the Olfactory Bulb and Accelerated Turnover of Neurons in the Olfactory Epithelium of Mice. Chem. Senses 2001, 26, 937–952. [Google Scholar] [CrossRef]
- Bryche, B.; Frétaud, M.; Deliot, A.S.-A.; Galloux, M.; Sedano, L.; Langevin, C.; Descamps, D.; Rameix-Welti, M.-A.; Eléouët, J.-F.; Goffic, R.L.; et al. Respiratory syncytial virus tropism for olfactory sensory neurons in mice. J. Neurochem. 2019, 155, e14936. [Google Scholar] [CrossRef]
- Barnett, E.M.; Perlman, S. The olfactory nerve and not the trigeminal nerve is the major site of CNS entry for mouse hepatitis virus, strain JHM. Virology 1993, 194, 185–191. [Google Scholar] [CrossRef]
- Reiss, C.S.; Plakhov, I.V.; Komatsu, T. Viral Replication in Olfactory Receptor Neurons and Entry into the Olfactory Bulb and Braina. Ann. N. Y. Acad. Sci. 1998, 855, 751–761. [Google Scholar] [CrossRef]
- Ozdener, M.H.; Donadoni, M.; Cicalese, S.; Spielman, A.I.; Garcia-Blanco, A.; Gordon, J.; Sariyer, I.K. Zika virus infection in chemosensory cells. J. Neurovirol. 2020, 26, 371–381. [Google Scholar] [CrossRef]
- Barthold, S.W. Olfactory neural pathway in mouse hepatitis virus nasoencephalitis. Acta Neuropathol. 1988, 76, 502–506. [Google Scholar] [CrossRef]
- Van den Pol, A.N.; Ding, S.; Robek, M.D. Long-distance interferon signaling within the brain blocks virus spread. J. Virol. 2014, 88, 3695–3704. [Google Scholar] [CrossRef]
- Detje, C.N.; Meyer, T.; Schmidt, H.; Kreuz, D.; Rose, J.K.; Bechmann, I.; Prinz, M.; Kalinke, U. Local type I IFN receptor signaling protects against virus spread within the central nervous system. J. Immunol. 2009, 182, 2297–2304. [Google Scholar] [CrossRef]
- Detje, C.N.; Lienenklaus, S.; Chhatbar, C.; Spanier, J.; Prajeeth, C.K.; Soldner, C.; Tovey, M.G.; Schlüter, D.; Weiss, S.; Stangel, M.; et al. Upon Intranasal Vesicular Stomatitis Virus Infection, Astrocytes in the Olfactory Bulb Are Important Interferon Beta Producers That Protect from Lethal Encephalitis. J. Virol. 2014, 89, 2731–2738. [Google Scholar] [CrossRef]
- Mori, I. Transolfactory neuroinvasion by viruses threatens the human brain. Acta Virol. 2015, 59, 338–349. [Google Scholar] [CrossRef] [PubMed]
- Miller, K.D.; Schnell, M.J.; Rall, G.F. Keeping it in check: Chronic viral infection and antiviral immunity in the brain. Nat. Rev. Neurosci. 2016, 17, 766–776. [Google Scholar] [CrossRef] [PubMed]
- Schwob, J.E.; Jang, W.; Holbrook, E.H.; Lin, B.; Herrick, D.B.; Peterson, J.N.; Coleman, J.H. Stem and Progenitor Cells of the Mammalian Olfactory Epithelium: Taking Poietic License. J. Comp. Neurol. 2017, 525, 1034–1054. [Google Scholar] [CrossRef]
- Hasegawa-Ishii, S.; Shimada, A.; Imamura, F. Lipopolysaccharide-initiated persistent rhinitis causes gliosis and synaptic loss in the olfactory bulb. Sci. Rep. 2017, 7, 11605. [Google Scholar] [CrossRef] [PubMed]
- Kanaya, K.; Kondo, K.; Suzukawa, K.; Sakamoto, T.; Kikuta, S.; Okada, K.; Yamasoba, T. Innate immune responses and neuroepithelial degeneration and regeneration in the mouse olfactory mucosa induced by intranasal administration of Poly(I:C). Cell Tissue Res. 2014, 357, 279–299. [Google Scholar] [CrossRef]
- Mori, I.; Goshima, F.; Imai, Y.; Kohsaka, S.; Sugiyama, T.; Yoshida, T.; Yokochi, T.; Nishiyama, Y.; Kimura, Y. Olfactory receptor neurons prevent dissemination of neurovirulent influenza A virus into the brain by undergoing virus-induced apoptosis. J. Gen. Virol. 2002, 83, 2109–2116. [Google Scholar] [CrossRef]
- Sepahi, A.; Kraus, A.; Casadei, E.; Johnston, C.A.; Galindo-Villegas, J.; Kelly, C.; García-Moreno, D.; Muñoz, P.; Mulero, V.; Huertas, M.; et al. Olfactory sensory neurons mediate ultrarapid antiviral immune responses in a TrkA-dependent manner. Proc. Natl. Acad. Sci. USA 2019, 116, 12428–12436. [Google Scholar] [CrossRef] [PubMed]
- Lawler, C.; Stevenson, P.G. Type I Interferon Signaling to Dendritic Cells Limits Murid Herpesvirus 4 Spread from the Olfactory Epithelium. J. Virol. 2017, 91, e00951-17. [Google Scholar] [CrossRef] [PubMed]
- Jacobs, S.; Zeippen, C.; Wavreil, F.; Gillet, L.; Michiels, T. IFN-λ Decreases Murid Herpesvirus-4 Infection of the Ol-factory Epithelium but Fails to Prevent Virus Reactivation in the Vaginal Mucosa. Viruses 2019, 11, 757. [Google Scholar] [CrossRef] [PubMed]
- Trottier, M.D.; Lyles, D.S.; Reiss, C.S. Peripheral, but not central nervous system, type I interferon expression in mice in response to intranasal vesicular stomatitis virus infection. J. Neurovirol. 2007, 13, 433–445. [Google Scholar] [CrossRef]
- Van den Pol, A.N.; Davis, J.N. Highly attenuated recombinant vesicular stomatitis virus VSV-12′GFP displays immunogenic and oncolytic activity. J. Virol. 2013, 87, 1019–1034. [Google Scholar] [CrossRef]
- Durbin, R.K.; Kotenko, S.V.; Durbin, J.E. Interferon Induction and Function at the Mucosal Surface. Immunol. Rev. 2013, 255, 25–39. [Google Scholar] [CrossRef]
- Schneider, W.M.; Chevillotte, M.D.; Rice, C.M. Interferon-stimulated genes: A complex web of host defenses. Annu. Rev. Immunol. 2014, 32, 513–545. [Google Scholar] [CrossRef]
- Taylor, M.P.; Enquist, L.W. Axonal spread of neuroinvasive viral infections. Trends Microbiol. 2015, 23, 283–288. [Google Scholar] [CrossRef]
- Mesev, E.V.; LeDesma, R.A.; Ploss, A. Decoding type I and III interferon signalling during viral infection. Nat. Microbiol. 2019, 4, 914–924. [Google Scholar] [CrossRef]
- Melchjorsen, J. Learning from the Messengers: Innate Sensing of Viruses and Cytokine Regulation of Immunity—Clues for Treatments and Vaccines. Viruses 2013, 5, 470–527. [Google Scholar] [CrossRef] [PubMed]
- Graziadei, G.A.; Graziadei, P.P. Neurogenesis and neuron regeneration in the olfactory system of mammals. II. Degeneration and reconstitution of the olfactory sensory neurons after axotomy. J. Neurocytol. 1979, 8, 197–213. [Google Scholar] [CrossRef] [PubMed]
- Mahalik, T.J. Apparent apoptotic cell death in the olfactory epithelium of adult rodents: Death occurs at different developmental stages. J. Comp. Neurol. 1996, 372, 457–464. [Google Scholar] [CrossRef]
- Calof, A.L.; Hagiwara, N.; Holcomb, J.D.; Mumm, J.S.; Shou, J. Neurogenesis and cell death in olfactory epithelium. J. Neurobiol. 1996, 30, 67–81. [Google Scholar] [CrossRef]
- Roulston, A.; Marcellus, R.C.; Branton, P.E. Viruses and apoptosis. Annu. Rev. Microbiol. 1999, 53, 577–628. [Google Scholar] [CrossRef] [PubMed]
- Kopecky, S.A.; Willingham, M.C.; Lyles, D.S. Matrix protein and another viral component contribute to induction of apoptosis in cells infected with vesicular stomatitis virus. J. Virol. 2001, 75, 12169–12181. [Google Scholar] [CrossRef] [PubMed]
- Sur, J.-H.; Allende, R.; Doster, A.R. Vesicular Stomatitis Virus Infection and Neuropathogenesis in the Murine Model are Associated with Apoptosis. Vet. Pathol. 2003, 40, 512–520. [Google Scholar] [CrossRef][Green Version]
- D’Agostino, P.M.; Yang, J.; Reiss, C.S. Distinct mechanisms of inhibition of VSV replication in neurons mediated by type I and type II IFN. Virus Rev. Res. 2009, 14, 20–29. [Google Scholar]
- Beadling, C.; Guschin, D.; Witthuhn, B.A.; Ziemiecki, A.; Ihle, J.N.; Kerr, I.M.; Cantrell, D.A. Activation of JAK kinases and STAT proteins by interleukin-2 and interferon alpha, but not the T cell antigen receptor, in human T lymphocytes. EMBO J. 1994, 13, 5605–5615. [Google Scholar] [CrossRef]
- Darnell, J.E.; Kerr, I.M.; Stark, G.R. Jak-STAT pathways and transcriptional activation in response to IFNs and other extracellular signaling proteins. Science 1994, 264, 1415–1421. [Google Scholar] [CrossRef]
- Lazear, H.M.; Nice, T.J.; Diamond, M.S. Interferon-λ: Immune Functions at Barrier Surfaces and beyond. Immunity 2015, 43, 15–28. [Google Scholar] [CrossRef] [PubMed]







| Primer Name | Sequence |
|---|---|
| VSV-GFP | F: GAGCGCACCATCTTCTTCAAG R: TGTCGCCCTCGAACTTCAC |
| VSV-M | F: TCGGTCTGAAGGGGAAAGGT R: AGGTGTCCATCTCGTCAACTC |
| VSV-N | F: GATAGTACCGGAGGATTGACGACTA R: TCAAACCATCCGAGCCATTC |
| Ifna2 | F: TGCTTTCCTCGTGATGCTGA R: TCATCTGTGCCAGGACCTTC |
| Ifna4 | F: GCCTTGACAGTCCTGGAAGA R: TTGAGCTGCTGATGGAGGTC |
| Ifnb1 | F: CAGCTCCAAGAAAGGACGAAC R: GGCAGTGTAACTCTTCTGCAT |
| Ifnl2/3 | F: AGCTGCAGGCCTTCAAAAAG R: TGGGAGTGAATGTGGCTCAG |
| Oas | F: GATGTCAAATCAGCCGTCAA R: AGTGTGGTGCCTTTGCCTGA |
| Ifit2 | F: AGTACAACGAGTAAGGAGTCACT R: AGGCCAGTATGTTGCACATGG |
| Ifit3 | F: GGGAAACTACGCCTGGATCTACT R: CATGCTGTAAGGATTCGCAAAC |
| Il6 | F: ATGATGGATGCTACCAAACTGGA R: CTGAAGGACTCTGGCTTTGTCT |
| Cxcl10 | F: ATCATCCCTGCGAGCCTATCCT R: GACCTTTTTTGGCTAAACGCTTTC |
| Rela | F: CTGCCGAGTAAACCGGAACT R: GCCTGGTCCCGTGAAATACA |
| Gapdh | F: TGCACCACCAACTGCTTAG R: GGATGCAGGGATGATGTTC |
Disclaimer/Publisher’s Note: The statements, opinions and data contained in all publications are solely those of the individual author(s) and contributor(s) and not of MDPI and/or the editor(s). MDPI and/or the editor(s) disclaim responsibility for any injury to people or property resulting from any ideas, methods, instructions or products referred to in the content. |
© 2023 by the authors. Licensee MDPI, Basel, Switzerland. This article is an open access article distributed under the terms and conditions of the Creative Commons Attribution (CC BY) license (https://creativecommons.org/licenses/by/4.0/).
Share and Cite
Zedan, A.; Winters, A.D.; Yu, W.; Wang, S.; Ren, Y.; Takeshita, A.; Gong, Q. Antiviral Functions of Type I and Type III Interferons in the Olfactory Epithelium. Biomolecules 2023, 13, 1762. https://doi.org/10.3390/biom13121762
Zedan A, Winters AD, Yu W, Wang S, Ren Y, Takeshita A, Gong Q. Antiviral Functions of Type I and Type III Interferons in the Olfactory Epithelium. Biomolecules. 2023; 13(12):1762. https://doi.org/10.3390/biom13121762
Chicago/Turabian StyleZedan, Ahmad, Ashley D. Winters, Wei Yu, Shuangyan Wang, Ying Ren, Ashley Takeshita, and Qizhi Gong. 2023. "Antiviral Functions of Type I and Type III Interferons in the Olfactory Epithelium" Biomolecules 13, no. 12: 1762. https://doi.org/10.3390/biom13121762
APA StyleZedan, A., Winters, A. D., Yu, W., Wang, S., Ren, Y., Takeshita, A., & Gong, Q. (2023). Antiviral Functions of Type I and Type III Interferons in the Olfactory Epithelium. Biomolecules, 13(12), 1762. https://doi.org/10.3390/biom13121762

