NanoFIRE: A NanoLuciferase and Fluorescent Integrated Reporter Element for Robust and Sensitive Investigation of HIF and Other Signalling Pathways
Abstract
1. Introduction
2. Materials and Methods
2.1. Animals
2.2. Mammalian Cell Culture—Cell Lines
2.3. Generation of NanoFIRE and Other Expression Constructs
2.4. Lentivirus Production and Generation of Stable Cell Lines
2.5. NanoLuciferase Reporter Assays—Stable Cell Lines
2.6. Primary Granulosa Cell Culture and NanoLuciferase Reporter Assays
2.7. High Content Imaging of Fluorescent Reporter Cells
2.8. Statistical Analysis and Figures
3. Results
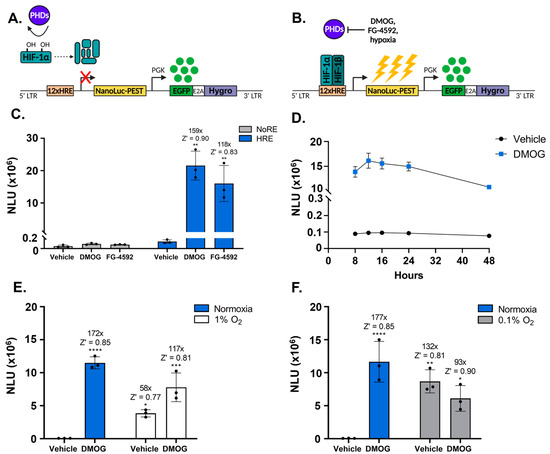
3.1. Design and Characterisation of HRE-NanoFIRE to Investigate HIF Signalling
3.2. HRE-NanoFIRE Displays Robust Reporter Response to Hypoxia and Hypoxia Mimetics
3.3. HRE-NanoFIRE Is an Effective HIF Reporter System in Diverse Cell Lines and Primary Cells
3.4. HRE-NanoFIRE Is More Sensitive Than Equivalent Fluorescent Reporter Systems
3.5. NanoFIRE Can Be Adapted to Investigate Transcriptional Regulators and Synthetic Transcription Factors
3.6. NanoFIRE Can Be Adapted to Investigate Other Transcription Factors
4. Discussion
Author Contributions
Funding
Institutional Review Board Statement
Data Availability Statement
Acknowledgments
Conflicts of Interest
References
- Gruber, M.; Hu, C.-J.; Johnson, R.S.; Brown, E.J.; Keith, B.; Simon, M.C. Acute postnatal ablation of Hif-2alpha results in anemia. Proc. Natl. Acad. Sci. USA 2007, 104, 2301–2306. [Google Scholar] [CrossRef] [PubMed]
- Kotch, L.E.; Iyer, N.V.; Laughner, E.; Semenza, G.L. Defective vascularization of HIF-1alpha-null embryos is not associated with VEGF deficiency but with mesenchymal cell death. Dev. Biol. 1999, 209, 254–267. [Google Scholar] [CrossRef] [PubMed]
- Peng, J.; Zhang, L.; Drysdale, L.; Fong, G.-H. The transcription factor EPAS-1/hypoxia-inducible factor 2α plays an important role in vascular remodeling. Proc. Natl. Acad. Sci. USA 2000, 97, 8386–8391. [Google Scholar] [CrossRef]
- Lee, J.W.; Ko, J.; Ju, C.; Eltzschig, H.K. Hypoxia signaling in human diseases and therapeutic targets. Exp. Mol. Med. 2019, 51, 1–13. [Google Scholar] [CrossRef]
- Semenza, G.L. Targeting HIF-1 for cancer therapy. Nat. Rev. Cancer 2003, 3, 721–732. [Google Scholar] [CrossRef] [PubMed]
- Wallace, E.M.; Rizzi, J.P.; Han, G.; Wehn, P.M.; Cao, Z.; Du, X.; Cheng, T.; Czerwinski, R.M.; Dixon, D.D.; Goggin, B.S.; et al. A small-molecule antagonist of HIF2α is efficacious in preclinical models of renal cell carcinoma. Cancer Res. 2016, 76, 5491–5500. [Google Scholar] [CrossRef]
- Epstein, A.C.; Gleadle, J.M.; McNeill, L.A.; Hewitson, K.S.; O’Rourke, J.; Mole, D.R.; Mukherji, M.; Metzen, E.; Wilson, M.I.; Dhanda, A.; et al. C. elegans EGL-9 and mammalian homologs define a family of dioxygenases that regulate HIF by prolyl hydroxylation. Cell 2001, 107, 43–54. [Google Scholar] [CrossRef] [PubMed]
- Lando, D.; Peet, D.J.; Gorman, J.J.; Whelan, D.A.; Whitelaw, M.L.; Bruick, R.K. FIH-1 is an asparaginyl hydroxylase enzyme that regulates the transcriptional activity of hypoxia-inducible factor. Minerva Anestesiol. 2002, 16, 1466–1471. [Google Scholar] [CrossRef] [PubMed]
- Bracken, C.P.; Fedele, A.O.; Linke, S.; Balrak, W.; Lisy, K.; Whitelaw, M.L.; Peet, D.J. Cell-specific regulation of Hypoxia-Inducible Factor (HIF)-1α and HIF-2α stabilization and transactivation in a graded oxygen environment. J. Biol. Chem. 2006, 281, 22575–22585. [Google Scholar] [CrossRef] [PubMed]
- Emerling, B.M.; Weinberg, F.; Liu, J.-L.; Mak, T.W.; Chandel, N.S. PTEN regulates p300-dependent hypoxia-inducible factor 1 transcriptional activity through Forkhead transcription factor 3a (FOXO3a). Proc. Natl. Acad. Sci. USA 2008, 105, 2622–2627. [Google Scholar] [CrossRef]
- Rivard, A.; Berthou-Soulie, L.; Principe, N.; Kearney, M.; Curry, C.; Branellec, D.; Semenza, G.L.; Isner, J.M. Age-dependent defect in vascular endothelial growth factor expression is associated with reduced hypoxia-inducible factor 1 activity. J. Biol. Chem. 2000, 275, 29643–29647. [Google Scholar] [CrossRef] [PubMed]
- Thorne, N.; Inglese, J.; Auld, D.S. Illuminating insights into firefly luciferase and other bioluminescent reporters used in chemical biology. Chem. Biol. 2010, 17, 646–657. [Google Scholar] [CrossRef] [PubMed]
- Allen, T.P.; Roennfeldt, A.E.; Pace, A.; Rechdharajkuma, M.; Smith, N.; Liu, M.; Quinn, R.; Russell, D.L.; Peet, D.J.; Whitelaw, M.L.; et al. dual Fluorescent Activity REporters (dFLARE) for live-cell sensing of transcriptional responses and high-content screening. 2023, manuscript being prepared for submission. 2023; manuscript being prepared for submission. [Google Scholar]
- Erapaneedi, R.; Belousov, V.V.; Schäfers, M.; Kiefer, F. A novel family of fluorescent hypoxia sensors reveal strong heterogeneity in tumor hypoxia at the cellular level. EMBO J. 2016, 35, 102–113. [Google Scholar] [CrossRef]
- Jeknić, S.; Kudo, T.; Song, J.J.; Covert, M.W. An optimized reporter of the transcription factor hypoxia-inducible factor 1α reveals complex HIF-1α activation dynamics in single cells. J. Biol. Chem. 2023, 299, 104599. [Google Scholar] [CrossRef]
- Miles, A.L.; Burr, S.P.; Grice, G.L.; Nathan, J.A. The vacuolar-ATPase complex and assembly factors, TMEM199 and CCDC115, control HIF1α prolyl hydroxylation by regulating cellular iron levels. eLife 2017, 6, e22693. [Google Scholar] [CrossRef] [PubMed]
- Shaner, N.C.; A Steinbach, P.; Tsien, R.Y. A guide to choosing fluorescent proteins. Nat. Methods 2005, 2, 905–909. [Google Scholar] [CrossRef] [PubMed]
- Razorenova, O.; Ivanov, A.; Budanov, A.; Chumakov, P. Virus-based reporter systems for monitoring transcriptional activity of hypoxia-inducible factor 1. Gene 2005, 350, 89–98. [Google Scholar] [CrossRef][Green Version]
- Dinh, D.T.; Breen, J.; Nicol, B.; Foot, N.J.; Bersten, D.C.; Emery, A.; Smith, K.M.; Wong, Y.Y.; Barry, S.C.; Yao, H.H.C.; et al. Progesterone receptor mediates ovulatory transcription through RUNX transcription factor interactions and chromatin remodelling. Nucleic Acids Res. 2023, 51, 5981–5996. [Google Scholar] [CrossRef]
- Zhang, J.-H.; Chung, T.D.Y.; Oldenburg, K.R. A simple statistical parameter for use in evaluation and validation of high throughput screening assays. J. Biomol. Screen. 1999, 4, 67–73. [Google Scholar] [CrossRef]
- Hall, M.P.; Unch, J.; Binkowski, B.F.; Valley, M.P.; Butler, B.L.; Wood, M.G.; Otto, P.; Zimmerman, K.; Vidugiris, G.; Machleidt, T.; et al. Engineered luciferase reporter from a deep sea shrimp utilizing a novel imidazopyrazinone substrate. ACS Chem. Biol. 2012, 7, 1848–1857. [Google Scholar] [CrossRef]
- England, C.G.; Ehlerding, E.B.; Cai, W. NanoLuc: A small luciferase is brightening up the field of bioluminescence. Bioconjugate Chem. 2016, 27, 1175–1187. [Google Scholar] [CrossRef] [PubMed]
- Marxsen, J.H.; Stengel, P.; Doege, K.; Heikkinen, P.; Jokilehto, T.; Wagner, T.; Jelkmann, W.; Jaakkola, P.; Metzen, E. Hypoxia-inducible factor-1 (HIF-1) promotes its degradation by induction of HIF-α-prolyl-4-hydroxylases. Biochem. J. 2004, 381, 761–767. [Google Scholar] [CrossRef]
- Matsubara, T.; DiResta, G.R.; Kakunaga, S.; Li, D.; Healey, J.H. Additive influence of extracellular pH, oxygen tension, and pressure on invasiveness and survival of human osteosarcoma Cells. Front. Oncol. 2013, 3, 199. [Google Scholar] [CrossRef] [PubMed]
- Chau, N.-M.; Rogers, P.; Aherne, W.; Carroll, V.; Collins, I.; McDonald, E.; Workman, P.; Ashcroft, M. Identification of novel small molecule inhibitors of hypoxia-inducible factor-1 that differentially block hypoxia-inducible factor-1 activity and hypoxia-inducible factor-1alpha induction in response to hypoxic stress and growth factors. Cancer Res. 2005, 65, 4918–4928. [Google Scholar] [CrossRef] [PubMed]
- Yeh, T.-L.; Leissing, T.M.; Abboud, M.I.; Thinnes, C.C.; Atasoylu, O.; Holt-Martyn, J.P.; Zhang, D.; Tumber, A.; Lippl, K.; Lohans, C.T.; et al. Molecular and cellular mechanisms of HIF prolyl hydroxylase inhibitors in clinical trials. Chem. Sci. 2017, 8, 7651–7668. [Google Scholar] [CrossRef] [PubMed]
- Snapp, E.L. Fluorescent proteins: A cell biologist’s user guide. Trends Cell Biol. 2009, 19, 649–655. [Google Scholar] [CrossRef]
- Danhier, P.; Krishnamachary, B.; Bharti, S.; Kakkad, S.; Mironchik, Y.; Bhujwalla, Z.M. Combining optical reporter proteins with different half-lives to detect temporal evolution of hypoxia and reoxygenation in tumors. Neoplasia 2015, 17, 871–881. [Google Scholar] [CrossRef] [PubMed]
- Hu, C.-J.; Wang, L.-Y.; Chodosh, L.A.; Keith, B.; Simon, M.C. Differential roles of hypoxia-inducible factor 1α (HIF-1α) and HIF-2α in hypoxic gene regulation. Mol. Cell. Biol. 2003, 23, 9361–9374. [Google Scholar] [CrossRef]
- Appelhoff, R.J.; Tian, Y.-M.; Raval, R.R.; Turley, H.; Harris, A.L.; Pugh, C.W.; Ratcliffe, P.J.; Gleadle, J.M. Differential function of the prolyl hydroxylases PHD1, PHD2, and PHD3 in the regulation of hypoxia-inducible factor. J. Biol. Chem. 2004, 279, 38458–38465. [Google Scholar] [CrossRef]
- Bersten, D.C.; Sullivan, A.E.; Li, D.; Bhakti, V.; Bent, S.J.; Whitelaw, M.L. Inducible and reversible lentiviral and recombination mediated cassette exchange (RMCE) systems for controlling gene expression. PLoS ONE 2015, 10, e0116373. [Google Scholar] [CrossRef]
- McDonough, M.A.; McNeill, L.A.; Tilliet, M.; Papamicaël, C.A.; Chen, Q.-Y.; Banerji, B.; Hewitson, K.S.; Schofield, C.J. Selective inhibition of factor inhibiting hypoxia-inducible factor. J. Am. Chem. Soc. 2005, 127, 7680–7681. [Google Scholar] [CrossRef]
- Grimm, S.L.; Hartig, S.M.; Edwards, D.P. Progesterone Receptor signaling mechanisms. J. Mol. Biol. 2016, 428, 3831–3849. [Google Scholar] [CrossRef]
- Lydon, J.P.; DeMayo, F.J.; Conneely, O.M.; O’Malley, B.W. Reproductive phenotypes of the progesterone receptor null mutant mouse. J. Steroid Biochem. Mol. Biol. 1996, 56, 67–77. [Google Scholar] [CrossRef] [PubMed]
- Smith, K.M.; Dinh, D.T.; Akison, L.K.; Nicholls, M.; Dunning, K.R.; Morimoto, A.; Lydon, J.P.; Russell, D.L.; Robker, R.L. Intraovarian, isoform-specific transcriptional roles of Progesterone Receptor in ovulation. Cells 2022, 11, 1563. [Google Scholar] [CrossRef] [PubMed]
- Hevir, N.; Trošt, N.; Debeljak, N.; Rižner, T.L. Expression of estrogen and progesterone receptors and estrogen metabolizing enzymes in different breast cancer cell lines. Chem.-Biol. Interact. 2011, 191, 206–216. [Google Scholar] [CrossRef]
- Qu, W.; Zhao, Y.; Wang, X.; Qi, Y.; Zhou, C.; Hua, Y.; Hou, J.; Jiang, S.-W. Culture characters, genetic background, estrogen/progesterone receptor expression, and tumorigenic activities of frequently used sixteen endometrial cancer cell lines. Clin. Chim. Acta 2019, 489, 225–232. [Google Scholar] [CrossRef] [PubMed]
- Janssens, L.K.; Stove, C.P. Sensing an oxygen sensor: Development and application of activity-based assays directly monitoring HIF heterodimerization. Anal. Chem. 2021, 93, 14462–14470. [Google Scholar] [CrossRef] [PubMed]
- Khuc, T.; Hsu, C.-W.; Sakamuru, S.; Xia, M. Using β-Lactamase and NanoLuc luciferase reporter gene assays to identify inhibitors of the HIF-1 signaling pathway. Methods Mol. Biol. 2016, 1473, 23–31. [Google Scholar] [CrossRef] [PubMed]
- McNeill, L.; Bethge, L.; Hewitson, K.; Schofield, C. A fluorescence-based assay for 2-oxoglutarate-dependent oxygenases. Anal. Biochem. 2005, 336, 125–131. [Google Scholar] [CrossRef]
- Wehn, P.M.; Rizzi, J.P.; Dixon, D.D.; Grina, J.A.; Schlachter, S.T.; Wang, B.; Xu, R.; Yang, H.; Du, X.; Han, G.; et al. Design and activity of specific Hypoxia-Inducible Factor-2α (HIF-2α) inhibitors for the treatment of clear cell renal cell carcinoma: Discovery of clinical candidate (S)-3-((2,2-difluoro-1-hydroxy-7-(methylsulfonyl)-2,3-dihydro-1H-inden-4-yl)oxy)-5-fluorobenzonitrile (PT2385). J. Med. Chem. 2018, 61, 9691–9721. [Google Scholar] [CrossRef]
- Chandel, N.S.; McClintock, D.S.; Feliciano, C.E.; Wood, T.M.; Melendez, J.A.; Rodriguez, A.M.; Schumacker, P.T. Reactive oxygen species generated at mitochondrial complex III stabilize hypoxia-inducible factor-1α during Hypoxia: A mechanism of O2 sensing. J. Biol. Chem. 2000, 275, 25130–25138. [Google Scholar] [CrossRef]
- Movafagh, S.; Crook, S.; Vo, K. Regulation of hypoxia-inducible factor-1a by reactive oxygen species: New developments in an old debate. J. Cell. Biochem. 2015, 116, 696–703. [Google Scholar] [CrossRef]
- Tannahill, G.M.; Curtis, A.M.; Adamik, J.; Palsson-McDermott, E.M.; McGettrick, A.F.; Goel, G.; Frezza, C.; Bernard, N.J.; Kelly, B.; Foley, N.H.; et al. Succinate is an inflammatory signal that induces IL-1β through HIF-1α. Nature 2013, 496, 238–242. [Google Scholar] [CrossRef]
- Bailey, P.S.J.; Nathan, J.A. Metabolic regulation of hypoxia-inducible transcription factors: The role of small molecule metabolites and iron. Biomedicines 2018, 6, 60. [Google Scholar] [CrossRef]
- Koh, M.Y.; Spivak-Kroizman, T.; Venturini, S.; Welsh, S.; Williams, R.R.; Kirkpatrick, D.L.; Powis, G. Molecular mechanisms for the activity of PX-478, an antitumor inhibitor of the hypoxia-inducible factor-1α. Mol. Cancer Ther. 2008, 7, 90–100. [Google Scholar] [CrossRef]
- Piorecka, K.; Kurjata, J.; Stanczyk, W.A. Acriflavine, an acridine derivative for biomedical application: Current state of the art. J. Med. Chem. 2022, 65, 11415–11432. [Google Scholar] [CrossRef]
- Welsh, S.; Williams, R.; Kirkpatrick, L.; Paine-Murrieta, G.; Powis, G. Antitumor activity and pharmacodynamic properties of PX-478, an inhibitor of hypoxia-inducible factor-1alpha. Mol. Cancer Ther. 2004, 3, 233–244. [Google Scholar] [CrossRef]
- Balleza, E.; Kim, J.M.; Cluzel, P. Systematic characterization of maturation time of fluorescent proteins in living cells. Nat. Methods 2018, 15, 47–51. [Google Scholar] [CrossRef]
- Auld, D.S.; Thorne, N.; Nguyen, D.-T.; Inglese, J. A Specific mechanism for nonspecific activation in reporter-gene assays. ACS Chem. Biol. 2008, 3, 463–470. [Google Scholar] [CrossRef]
- Thorne, N.; Auld, D.S.; Inglese, J. Apparent activity in high-throughput screening: Origins of compound-dependent assay interference. Curr. Opin. Chem. Biol. 2010, 14, 315–324. [Google Scholar] [CrossRef]
- Stacer, A.C.; Nyati, S.; Moudgil, P.; Iyengar, R.; Luker, K.E.; Rehemtulla, A.; Luker, G.D. NanoLuc reporter for dual luciferase imaging in living animals. Mol. Imaging 2013, 12, 1–13. [Google Scholar] [CrossRef]
- Su, Y.; Walker, J.R.; Park, Y.; Smith, T.P.; Liu, L.X.; Hall, M.P.; Labanieh, L.; Hurst, R.; Wang, D.C.; Encell, L.P.; et al. Novel NanoLuc substrates enable bright two-population bioluminescence imaging in animals. Nat. Methods 2020, 17, 852–860. [Google Scholar] [CrossRef] [PubMed]
- Taylor, A.; Sharkey, J.; Plagge, A.; Wilm, B.; Murray, P. Multicolour in vivo bioluminescence imaging using a NanoLuc-based BRET reporter in combination with firefly luciferase. Contrast Media Mol. Imaging 2018, 2018, 2514796. [Google Scholar] [CrossRef]
- Sim, J.; Cowburn, A.S.; Palazon, A.; Madhu, B.; Tyrakis, P.A.; Macías, D.; Bargiela, D.M.; Pietsch, S.; Gralla, M.; Evans, C.E.; et al. The Factor inhibiting HIF asparaginyl hydroxylase regulates oxidative metabolism and accelerates metabolic adaptation to hypoxia. Cell Metab. 2018, 27, 898–913. [Google Scholar] [CrossRef] [PubMed]
- Zhang, N.; Fu, Z.; Linke, S.; Chicher, J.; Gorman, J.J.; Visk, D.; Haddad, G.G.; Poellinger, L.; Peet, D.J.; Powell, F.; et al. The asparaginyl hydroxylase factor inhibiting HIF-1α is an essential regulator of metabolism. Cell Metab. 2010, 11, 364–378. [Google Scholar] [CrossRef] [PubMed]
- Río, A.G.-D.; Prieto-Fernández, E.; Egia-Mendikute, L.; Antoñana-Vildosola, A.; Jimenez-Lasheras, B.; Lee, S.Y.; Barreira-Manrique, A.; Zanetti, S.R.; de Blas, A.; Velasco-Beltrán, P.; et al. Factor inhibiting HIF (FIH) promotes lung cancer progression. J. Clin. Investig. 2023, in press. [Google Scholar] [CrossRef]
- Veliça, P.; Cunha, P.P.; Vojnovic, N.; Foskolou, I.P.; Bargiela, D.; Gojkovic, M.; Rundqvist, H.; Johnson, R.S. Modified hypoxia-inducible factor expression in CD8+ T cells increases antitumor efficacy. Cancer Immunol. Res. 2021, 9, 401–414. [Google Scholar] [CrossRef]





Disclaimer/Publisher’s Note: The statements, opinions and data contained in all publications are solely those of the individual author(s) and contributor(s) and not of MDPI and/or the editor(s). MDPI and/or the editor(s) disclaim responsibility for any injury to people or property resulting from any ideas, methods, instructions or products referred to in the content. |
© 2023 by the authors. Licensee MDPI, Basel, Switzerland. This article is an open access article distributed under the terms and conditions of the Creative Commons Attribution (CC BY) license (https://creativecommons.org/licenses/by/4.0/).
Share and Cite
Roennfeldt, A.E.; Allen, T.P.; Trowbridge, B.N.; Beard, M.R.; Whitelaw, M.L.; Russell, D.L.; Bersten, D.C.; Peet, D.J. NanoFIRE: A NanoLuciferase and Fluorescent Integrated Reporter Element for Robust and Sensitive Investigation of HIF and Other Signalling Pathways. Biomolecules 2023, 13, 1545. https://doi.org/10.3390/biom13101545
Roennfeldt AE, Allen TP, Trowbridge BN, Beard MR, Whitelaw ML, Russell DL, Bersten DC, Peet DJ. NanoFIRE: A NanoLuciferase and Fluorescent Integrated Reporter Element for Robust and Sensitive Investigation of HIF and Other Signalling Pathways. Biomolecules. 2023; 13(10):1545. https://doi.org/10.3390/biom13101545
Chicago/Turabian StyleRoennfeldt, Alison E., Timothy P. Allen, Brooke N. Trowbridge, Michael R. Beard, Murray L. Whitelaw, Darryl L. Russell, David C. Bersten, and Daniel J. Peet. 2023. "NanoFIRE: A NanoLuciferase and Fluorescent Integrated Reporter Element for Robust and Sensitive Investigation of HIF and Other Signalling Pathways" Biomolecules 13, no. 10: 1545. https://doi.org/10.3390/biom13101545
APA StyleRoennfeldt, A. E., Allen, T. P., Trowbridge, B. N., Beard, M. R., Whitelaw, M. L., Russell, D. L., Bersten, D. C., & Peet, D. J. (2023). NanoFIRE: A NanoLuciferase and Fluorescent Integrated Reporter Element for Robust and Sensitive Investigation of HIF and Other Signalling Pathways. Biomolecules, 13(10), 1545. https://doi.org/10.3390/biom13101545

