Claspin-Dependent and -Independent Chk1 Activation by a Panel of Biological Stresses
Abstract
1. Introduction
2. Results
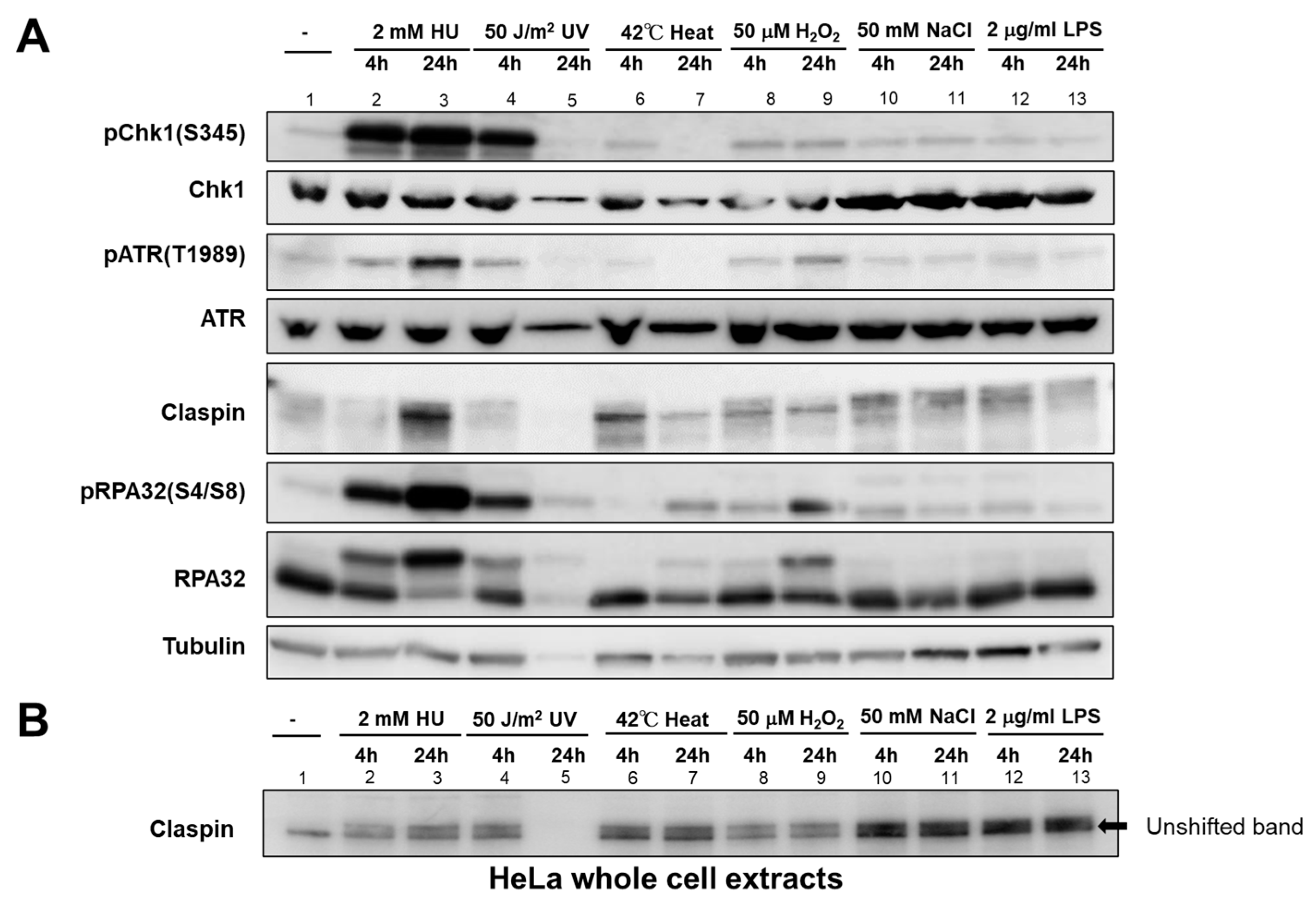
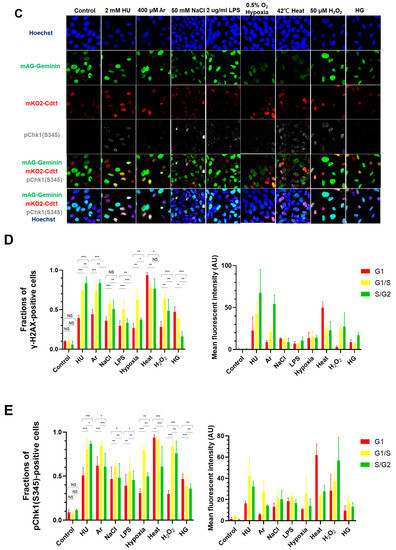
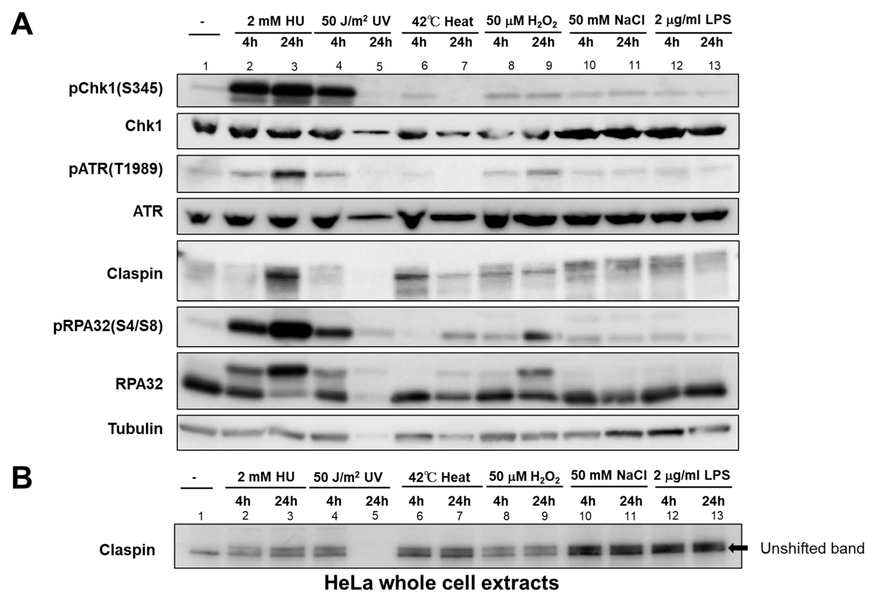
2.1. Various Biological Stresses Activate Chk1 and Induce DNA Damage
2.2. Biological Stresses Differentially Affect DNA Replication Fork Progression
2.3. Effects of Stresses on Replication/Checkpoint Factors
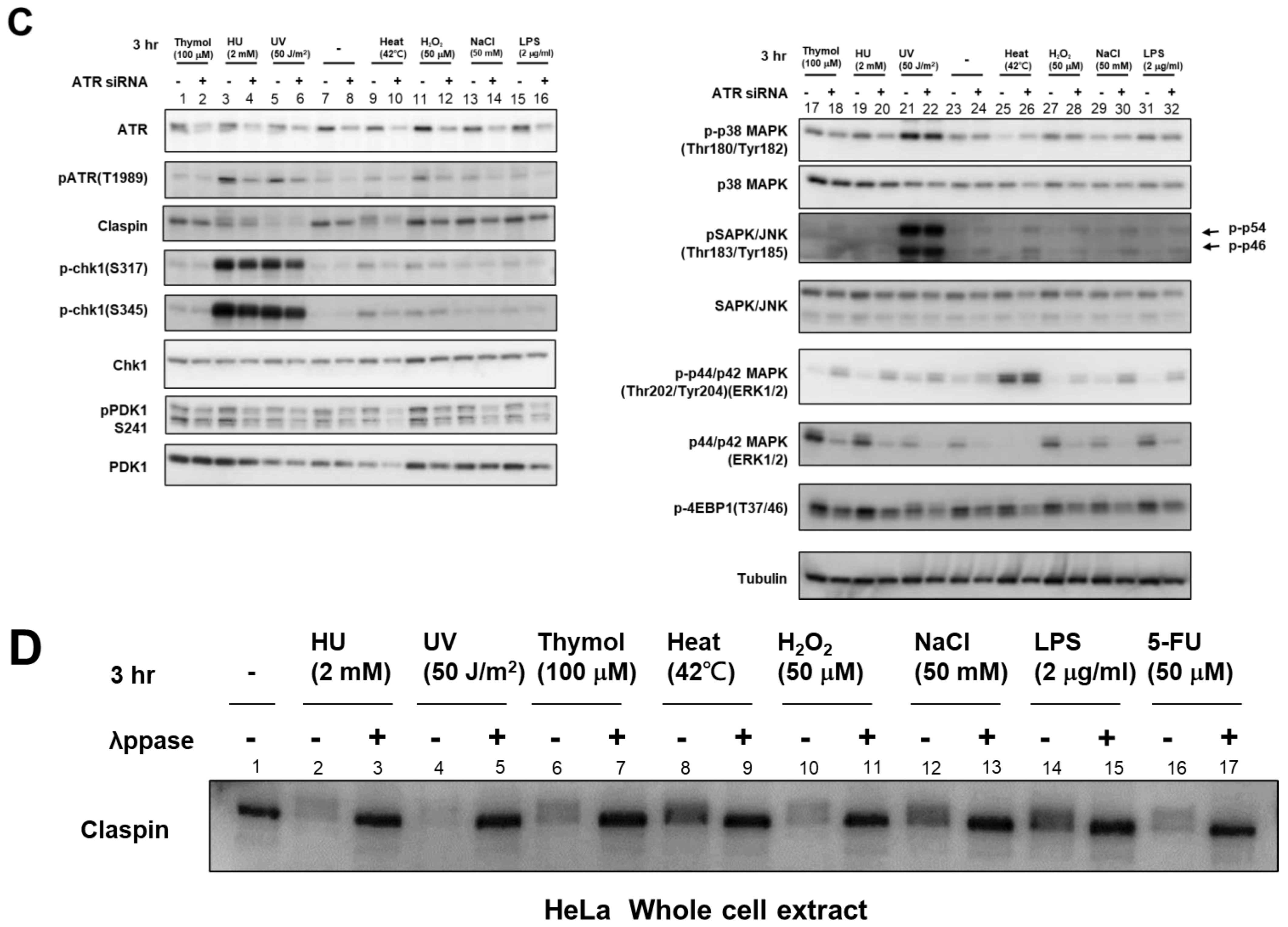
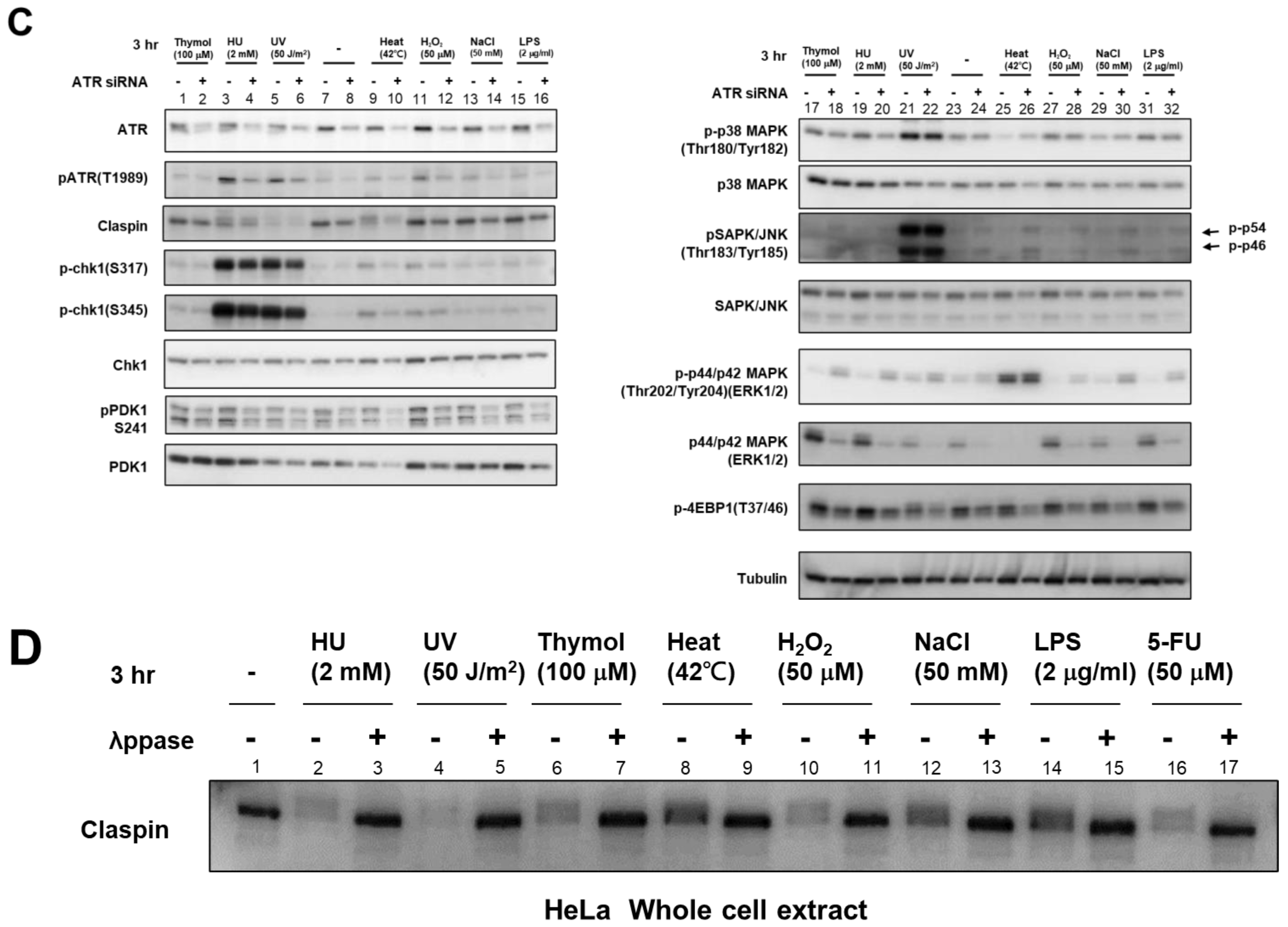
2.4. Activation of Chk1 Kinase by Various Stresses Depends on Claspin
2.5. Roles of Claspin in Regulation of MAP Kinase Cascade and the PI3K-PDK1-Akt-mTORC1-4EBP1 Pathway
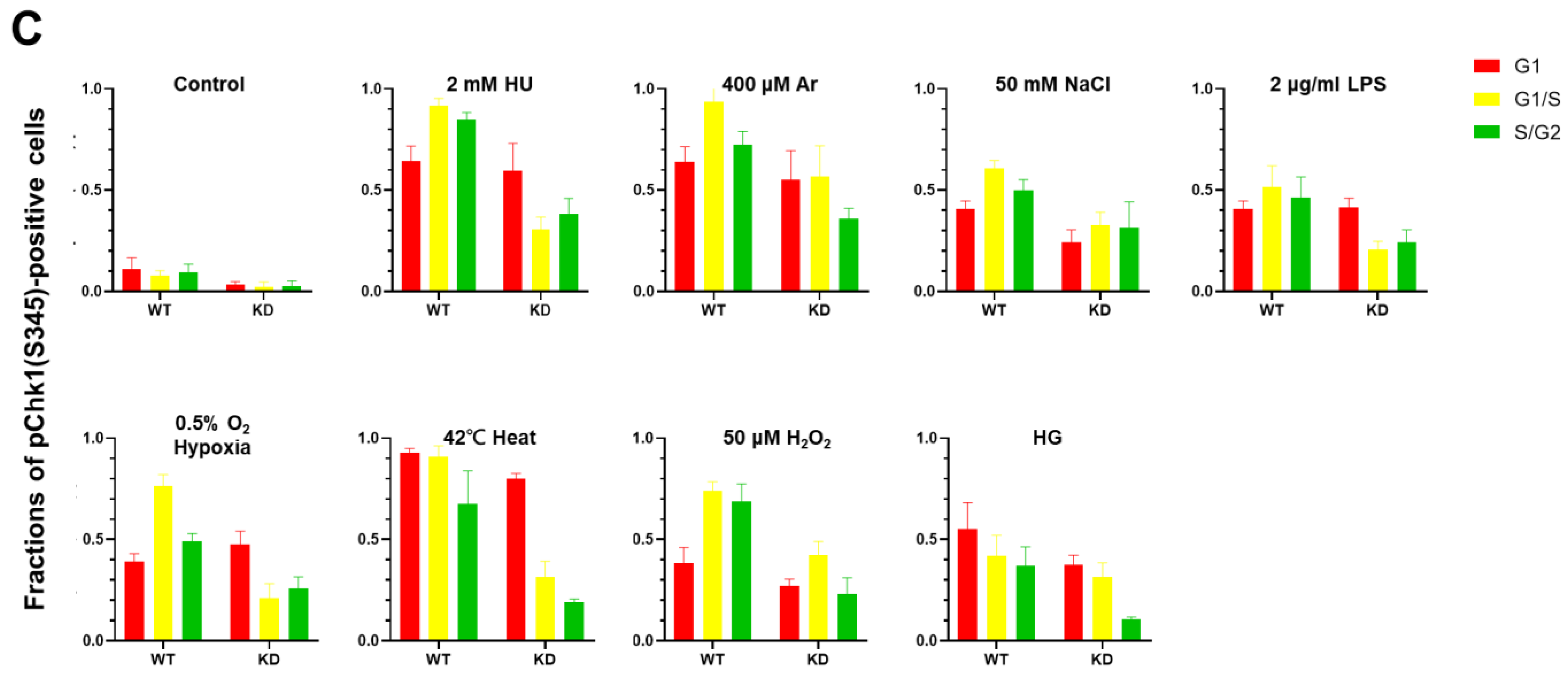
2.6. Claspin-Dependent and -Independent Activation of Chk1 by Varieties of Biological Stresses
3. Discussion
3.1. Biological Stresses, DNA Replication, Chk1 Activation, ATR-Claspin, and other Signaling Pathways
3.2. Chk1 Activation during S phase Depends on Claspin, but That in G1 Is Less Dependent on Claspin
4. Materials and Methods
4.1. Cell Lines
4.2. Antibodies
4.3. Claspin Knockdown by siRNA
4.4. Stress Conditions
4.5. Immunoblotting
4.6. Flow Cytometry and Cell-Cycle Analysis
4.7. Immunostaining
4.8. DNA Fiber Assay
Supplementary Materials
Author Contributions
Funding
Institutional Review Board Statement
Informed Consent Statement
Data Availability Statement
Acknowledgments
Conflicts of Interest
References
- Gaillard, H.; Garcia-Muse, T.; Aguilera, A. Replication stress and cancer. Nat. Rev. Cancer 2015, 15, 276–289. [Google Scholar] [CrossRef]
- Zeman, M.K.; Cimprich, K.A. Causes and consequences of replication stress. Nat. Cell Biol. 2014, 16, 2–9. [Google Scholar] [CrossRef]
- Yang, C.-C.; Kato, H.; Shindo, M.; Masai, H. Cdc7 activates replication checkpoint by phosphorylating the Chk1-binding domain of Claspin in human cells. eLife 2019, 8, e50796. [Google Scholar] [CrossRef]
- Hsiao, H.-W.; Yang, C.-C.; Masai, H. Roles of Claspin in regulation of DNA replication, replication stress responses and oncogenesis in human cells. Genome Instab. Dis. 2021, 2, 263–280. [Google Scholar] [CrossRef]
- Chini, C.C.S.; Wood, J.; Chen, J. Chk1 is required to maintain Claspin stability. Oncogene 2006, 25, 4165–4171. [Google Scholar] [CrossRef]
- Kumagai, A.; Dunphy, W.G. Claspin, a Novel Protein Required for the Activation of Chk1 during a DNA Replication Checkpoint Response in Xenopus Egg Extracts. Mol. Cell 2000, 6, 839–849. [Google Scholar] [CrossRef]
- Lee, J.; Kumagai, A.; Dunphy, W.G. Claspin, a Chk1-Regulatory Protein, Monitors DNA Replication on Chromatin Independently of RPA, ATR, and Rad17. Mol. Cell 2003, 11, 329–340. [Google Scholar] [CrossRef]
- Chini, C.C.S.; Chen, J. Repeated Phosphopeptide Motifs in Human Claspin Are Phosphorylated by Chk1 and Mediate Claspin Function. J. Biol. Chem. 2006, 281, 33276–33282. [Google Scholar] [CrossRef]
- Yoo, H.Y.; Jeong, S.-Y.; Dunphy, W.G. Site-specific phosphorylation of a checkpoint mediator protein controls its responses to different DNA structures. Genes Dev. 2006, 20, 772–783. [Google Scholar] [CrossRef]
- Lindsey-Boltz, L.A.; Serçin, P.; Choi, J.-H.; Sancar, A. Reconstitution of Human Claspin-mediated Phosphorylation of Chk1 by the ATR (Ataxia Telangiectasia-mutated and Rad3-related) Checkpoint Kinase. J. Biol. Chem. 2009, 284, 33107–33114. [Google Scholar] [CrossRef]
- Alcasabas, A.A.; Osborn, A.J.; Bachant, J.; Hu, F.; Werler, P.J.H.; Bousset, K.; Furuya, K.; Diffley, J.F.X.; Carr, A.M.; Elledge, S.J. Mrc1 transduces signals of DNA replication stress to activate Rad53. Nat. Cell Biol. 2001, 3, 958–965. [Google Scholar] [CrossRef]
- Osborn, A.J.; Elledge, S.J. Mrc1 is a replication fork component whose phosphorylation in response to DNA replication stress activates Rad53. Genes Dev. 2003, 17, 1755–1767. [Google Scholar] [CrossRef]
- Tanaka, K.; Russell, P. Mrc1 channels the DNA replication arrest signal to checkpoint kinase Cds1. Nature 2001, 3, 966–972. [Google Scholar] [CrossRef]
- Meng, Z.; Capalbo, L.; Glover, D.; Dunphy, W.G. Role for casein kinase 1 in the phosphorylation of Claspin on critical residues necessary for the activation of Chk1. Mol. Biol. Cell 2011, 22, 2834–2847. [Google Scholar] [CrossRef]
- Elvers, I.; Hagenkort, A.; Johansson, F.; Djureinovic, T.; Lagerqvist, A.; Schultz, N.; Stoimenov, I.; Erixon, K.; Helleday, T. CHK1 activity is required for continuous replication fork elongation but not stabilization of post-replicative gaps after UV irradiation. Nucleic Acids Res. 2012, 40, 8440–8448. [Google Scholar] [CrossRef]
- Furusawa, Y.; Iizumi, T.; Fujiwara, Y.; Zhao, Q.-L.; Tabuchi, Y.; Nomura, T.; Kondo, T. Inhibition of checkpoint kinase 1 abrogates G2/M checkpoint activation and promotes apoptosis under heat stress. Apoptosis 2012, 17, 102–112. [Google Scholar] [CrossRef]
- Ramachandran, S.; Ma, T.S.; Griffin, J.; Ng, N.; Foskolou, I.P.; Hwang, M.-S.; Victori, P.; Cheng, W.-C.; Buffa, F.M.; Leszczynska, K.B.; et al. Hypoxia-induced SETX links replication stress with the unfolded protein response. Nat. Commun. 2021, 12, 3986. [Google Scholar] [CrossRef]
- Yang, Y.; Liu, C.; Xie, T.; Wang, D.; Chen, X.; Ma, L.; Zhang, A. Role of inhibiting Chk1-p53 pathway in hepatotoxicity caused by chronic arsenic exposure from coal-burning. Hum. Exp. Toxicol. 2021, 40, 1141–1152. [Google Scholar] [CrossRef]
- Dmitrieva, N.I.; Cai, Q.; Burg, M.B. Cells adapted to high NaCl have many DNA breaks and impaired DNA repair both in cell culture and in vivo. Proc. Natl. Acad. Sci. USA 2004, 101, 2317–2322. [Google Scholar] [CrossRef]
- Ulsamer, A.; Martínez-Limón, A.; Bader, S.; Rodríguez-Acebes, S.; Freire, R.; Méndez, J.; de Nadal, E.; Posas, F. Regulation of Claspin by the p38 stress-activated protein kinase protects cells from DNA damage. Cell Rep. 2022, 40, 111375. [Google Scholar] [CrossRef]
- Sharma, K.; Kumar, C.; Kéri, G.; Breitkopf, S.B.; Oppermann, F.S.; Daub, H. Quantitative Analysis of Kinase-Proximal Signaling in Lipopolysaccharide-Induced Innate Immune Response. J. Proteome Res. 2010, 9, 2539–2549. [Google Scholar] [CrossRef]
- Zhong, A.; Chang, M.; Yu, T.; Gau, R.; Riley, D.J.; Chen, Y.; Chen, P.-L. Aberrant DNA Damage Response and DNA Repair Pathway in High Glucose Conditions. J. Cancer Res. Updates 2018, 7, 64–74. [Google Scholar] [CrossRef]
- Kumar, V.; Agrawal, R.; Pandey, A.; Kopf, S.; Hoeffgen, M.; Kaymak, S.; Bandapalli, O.R.; Gorbunova, V.; Seluanov, A.; A Mall, M.; et al. Compromised DNA repair is responsible for diabetes-associated fibrosis. EMBO J. 2020, 39, e103477. [Google Scholar] [CrossRef]
- Willis, J.; Patel, Y.; Lentz, B.L.; Yan, S. APE2 is required for ATR-Chk1 checkpoint activation in response to oxidative stress. Proc. Natl. Acad. Sci. USA 2013, 110, 10592–10597. [Google Scholar] [CrossRef]
- Tam, L.M.; Price, N.E.; Wang, Y. Molecular Mechanisms of Arsenic-Induced Disruption of DNA Repair. Chem. Res. Toxicol. 2020, 33, 709–726. [Google Scholar] [CrossRef]
- Joe, Y.; Jeong, J.-H.; Yang, S.; Kang, H.; Motoyama, N.; Pandolfi, P.P.; Chung, J.H.; Kim, M.K. ATR, PML, and CHK2 Play a Role in Arsenic Trioxide-induced Apoptosis. J. Biol. Chem. 2006, 281, 28764–28771. [Google Scholar] [CrossRef]
- Taniuchi, S.; Miyake, M.; Tsugawa, K.; Oyadomari, M.; Oyadomari, S. Integrated stress response of vertebrates is regulated by four eIF2α kinases. Sci. Rep. 2016, 6, 32886. [Google Scholar] [CrossRef]
- Martin, L.; Rainey, M.; Santocanale, C.; Gardner, L.B. Hypoxic activation of ATR and the suppression of the initiation of DNA replication through cdc6 degradation. Oncogene 2011, 31, 4076–4084. [Google Scholar] [CrossRef]
- Pires, I.M.; Bencokova, Z.; McGurk, C.; Hammond, E.M. Exposure to acute hypoxia induces a transient DNA damage response which includes Chk1 and TLK1. Cell Cycle 2010, 9, 2502–2507. [Google Scholar] [CrossRef]
- Pires, I.M.; Bencokova, Z.; Milani, M.; Folkes, L.K.; Li, J.-L.; Stratford, M.R.; Harris, A.L.; Hammond, E.M. Effects of Acute versus Chronic Hypoxia on DNA Damage Responses and Genomic Instability. Cancer Res 2010, 70, 925–935. [Google Scholar] [CrossRef]
- Foskolou, I.P.; Jorgensen, C.; Leszczynska, K.B.; Olcina, M.M.; Tarhonskaya, H.; Haisma, B.; D’Angiolella, V.; Myers, W.K.; Domene, C.; Flashman, E.; et al. Ribonucleotide Reductase Requires Subunit Switching in Hypoxia to Maintain DNA Replication. Mol. Cell 2017, 66, 206–220.e9. [Google Scholar] [CrossRef]
- Ng, N.; Purshouse, K.; Foskolou, I.P.; Olcina, M.M.; Hammond, E.M. Challenges to DNA replication in hypoxic conditions. FEBS J. 2018, 285, 1563–1571. [Google Scholar] [CrossRef]
- Bolland, H.; Ma, T.S.; Ramlee, S.; Ramadan, K.; Hammond, E.M. Links between the unfolded protein response and the DNA damage response in hypoxia: A systematic review. Biochem. Soc. Trans. 2021, 49, 1251–1263. [Google Scholar] [CrossRef]
- Cabrera, E.; Hernández-Pérez, S.; Koundrioukoff, S.; Debatisse, M.; Kim, D.; Smolka, M.B.; Freire, R.; A Gillespie, D. PERK inhibits DNA replication during the Unfolded Protein Response via Claspin and Chk1. Oncogene 2017, 36, 678–686. [Google Scholar] [CrossRef]
- Bader, S.B.; Ma, T.S.; Simpson, C.J.; Liang, J.; Maezono, S.E.B.; Olcina, M.M.; Buffa, F.M.; Hammond, E.M. Replication catastrophe induced by cyclic hypoxia leads to increased APOBEC3B activity. Nucleic Acids Res. 2021, 49, 7492–7506. [Google Scholar] [CrossRef]
- Casalino-Matsuda, S.M.; Berdnikovs, S.; Wang, N.; Nair, A.; Gates, K.L.; Beitel, G.J.; Sporn, P.H.S. Hypercapnia selectively modulates LPS-induced changes in innate immune and DNA replication-related gene transcription in the macrophage. Interface Focus 2021, 11, 20200039. [Google Scholar] [CrossRef]
- Chen, M.-Y.; Hsu, W.-C.; Hsu, S.-C.; Yang, Y.-S.; Chuang, T.-H.; Lin, W.-J.; Tan, T.-H.; Su, Y.-W. PP4 deficiency leads to DNA replication stress that impairs immunoglobulin class switch efficiency. Cell Death Differ. 2019, 26, 1221–1234. [Google Scholar] [CrossRef]
- Tuul, M.; Kitao, H.; Iimori, M.; Matsuoka, K.; Kiyonari, S.; Saeki, H.; Oki, E.; Morita, M.; Maehara, Y. Rad9, Rad17, TopBP1 and Claspin Play Essential Roles in Heat-Induced Activation of ATR Kinase and Heat Tolerance. PLoS ONE 2013, 8, e55361. [Google Scholar] [CrossRef]
- Luo, Z.; Zheng, K.; Fan, Q.; Jiang, X.; Xiong, D. Hyperthermia exposure induces apoptosis and inhibits proliferation in HCT116 cells by upregulating miR-34a and causing transcriptional activation of p53. Exp. Ther. Med. 2017, 14, 5379–5386. [Google Scholar] [CrossRef]
- Duch, A.; Canal, B.; Barroso, S.I.; García-Rubio, M.; Seisenbacher, G.; Aguilera, A.; de Nadal, E.; Posas, F. Multiple signaling kinases target Mrc1 to prevent genomic instability triggered by transcription-replication conflicts. Nat. Commun. 2018, 9, 379. [Google Scholar] [CrossRef]
- Coluzzi, E.; Leone, S.; Sgura, A. Oxidative Stress Induces Telomere Dysfunction and Senescence by Replication Fork Arrest. Cells 2019, 8, 19. [Google Scholar] [CrossRef] [PubMed]
- Somyajit, K.; Gupta, R.; Sedlackova, H.; Neelsen, K.J.; Ochs, F.; Rask, M.-B.; Choudhary, C.; Lukas, J. Redox-sensitive alteration of replisome architecture safeguards genome integrity. Science 2017, 358, 797–802. [Google Scholar] [CrossRef] [PubMed]
- Ciminera, A.K.; Shuck, S.C.; Termini, J. Elevated glucose increases genomic instability by inhibiting nucleotide excision repair. Life Sci. Alliance 2021, 4, e202101159. [Google Scholar] [CrossRef] [PubMed]
- Hu, C.-M.; Tien, S.-C.; Hsieh, P.-K.; Jeng, Y.-M.; Chang, M.-C.; Chang, Y.-T.; Chen, Y.-J.; Lee, E.Y.-H.; Lee, W.-H. High Glucose Triggers Nucleotide Imbalance through O-GlcNAcylation of Key Enzymes and Induces KRAS Mutation in Pancreatic Cells. Cell Metab. 2019, 29, 1334–1349.e10. [Google Scholar] [CrossRef] [PubMed]
- Yang, C.C.; Masai, H. Claspin is required for growth recovery from serum starvation through regulating the PI3K-PDK1-mTOR pathway. Mol. Cell. Biol. 2023, in press. [Google Scholar]
- Yang, C.-C.; Suzuki, M.; Yamakawa, S.; Uno, S.; Ishii, A.; Yamazaki, S.; Fukatsu, R.; Fujisawa, R.; Sakimura, K.; Tsurimoto, T.; et al. Claspin recruits Cdc7 kinase for initiation of DNA replication in human cells. Nat. Commun. 2016, 7, 12135. [Google Scholar] [CrossRef]
- Sakaue-Sawano, A.; Kurokawa, H.; Morimura, T.; Hanyu, A.; Hama, H.; Osawa, H.; Kashiwagi, S.; Fukami, K.; Miyata, T.; Miyoshi, H.; et al. Visualizing Spatiotemporal Dynamics of Multicellular Cell-Cycle Progression. Cell 2008, 132, 487–498. [Google Scholar] [CrossRef]
- Thakur, B.L.; Baris, A.M.; Fu, H.; E Redon, C.; Pongor, L.S.; Mosavarpour, S.; Gross, J.M.; Jang, S.-M.; Sebastian, R.; Utani, K.; et al. Convergence of SIRT1 and ATR signaling to modulate replication origin dormancy. Nucleic Acids Res. 2022, 50, 5111–5128. [Google Scholar] [CrossRef]
- Yue, J.; López, J.M. Understanding MAPK Signaling Pathways in Apoptosis. Int. J. Mol. Sci. 2020, 21, 2346. [Google Scholar] [CrossRef]
- Im, J.-S.; Lee, J.-K. ATR-dependent Activation of p38 MAP Kinase Is Responsible for Apoptotic Cell Death in Cells Depleted of Cdc. J. Biol. Chem. 2008, 283, 25171–25177. [Google Scholar] [CrossRef]
- Bacal, J.; Moriel-Carretero, M.; Pardo, B.; Barthe, A.; Sharma, S.; Chabes, A.; Lengronne, A.; Pasero, P. Mrc1 and Rad9 cooperate to regulate initiation and elongation of DNA replication in response to DNA damage. EMBO J. 2018, 37, e99319. [Google Scholar] [CrossRef]
- McClure, A.W.; Diffley, J.F. Rad53 checkpoint kinase regulation of DNA replication fork rate via Mrc1 phosphorylation. eLife 2021, 10, 69726. [Google Scholar] [CrossRef]
- Llopis, A.; Salvador, N.; Ercilla, A.; Guaita-Esteruelas, S.; Barrantes, I.D.B.; Gupta, J.; Gaestel, M.; Davis, R.J.; Nebreda, A.R.; Agell, N. The stress-activated protein kinases p38α/β and JNK1/2 cooperate with Chk1 to inhibit mitotic entry upon DNA replication arrest. Cell Cycle 2012, 11, 3627–3637. [Google Scholar] [CrossRef]
- Canovas, B.; Nebreda, A.R. Diversity and versatility of p38 kinase signalling in health and disease. Nat. Rev. Mol. Cell Biol. 2021, 22, 346–366. [Google Scholar] [CrossRef]
- Uno, S.; Masai, H. Efficient expression and purification of human replication fork-stabilizing factor, Claspin, from mammalian cells: DNA-binding activity and novel protein interactions. Genes Cells 2011, 16, 842–856. [Google Scholar] [CrossRef]












| BrdU-Positive Cells | γH2AX-Positive Cells | pChk1(S345)-Positive Cells | pRPA32(S4/8)-Positive Cells | |
|---|---|---|---|---|
| Control | 31% | 4.08% | 1.5% | 6.5% |
| HU | 0.1% | 43.1% | 84.6% | 42.7% |
| Ar | 7.8% | 23.6% | 34.6% | 18.5% |
| NaCl | 28% | 11.3% | 27.1% | 7.77% |
| LPS | 33.9% | 12.0% | 17.7% | 9.12% |
| Hypoxia | 30% | 13.7% | 21.1% | 6.13% |
| Heat | 0.6% | 39.9% | 32.7% | 39.6% |
| H2O2 | 4.25% | 60.7% | 53.5% | 31.2% |
| HG | 31.9% | 16.2% | 20.4% | 11.4% |
| Method | Signals | Control | HU (Replication Stress) | Ar (Arsenate) | NaCl (Osmotic Stress) | LPS (Bacterial Infection) | Hypoxia (Hypoxic Stress) | Heat (High Temperature Stress) | H2O2 (Oxidative Stress) | HG (High Glucose Stress) |
|---|---|---|---|---|---|---|---|---|---|---|
| Imaging | γH2AX (DNA damage) | S = G1 | S > G1 | S > G1 | S > G1 | S = G1 | S > G1 | S < G1 | S > G1 | S < G1 |
| pChk1 (S345) (replication stress) | S = G1 | S > G1 | S = G1 | S = G1 | S = G1 | S > G1 | S < G1 | S > G1 | S < G1 | |
| FACS | γH2AX (DNA damage) | - | +++ | ++ | + | + | + | +++ | +++ | + |
| pChk1 (S345) (replication stress) | - | +++ | ++ | + | + | + | ++ | +++ | + | |
| pRPA32 (DNA damage) | - | +++ | ++ | + | + | - | +++ | +++ | ++ | |
| BrdU (replication) | +++ | - | + | +++ | +++ | +++ | - | + | +++ |
Disclaimer/Publisher’s Note: The statements, opinions and data contained in all publications are solely those of the individual author(s) and contributor(s) and not of MDPI and/or the editor(s). MDPI and/or the editor(s) disclaim responsibility for any injury to people or property resulting from any ideas, methods, instructions or products referred to in the content. |
© 2023 by the authors. Licensee MDPI, Basel, Switzerland. This article is an open access article distributed under the terms and conditions of the Creative Commons Attribution (CC BY) license (https://creativecommons.org/licenses/by/4.0/).
Share and Cite
Hsiao, H.-W.; Yang, C.-C.; Masai, H. Claspin-Dependent and -Independent Chk1 Activation by a Panel of Biological Stresses. Biomolecules 2023, 13, 125. https://doi.org/10.3390/biom13010125
Hsiao H-W, Yang C-C, Masai H. Claspin-Dependent and -Independent Chk1 Activation by a Panel of Biological Stresses. Biomolecules. 2023; 13(1):125. https://doi.org/10.3390/biom13010125
Chicago/Turabian StyleHsiao, Hao-Wen, Chi-Chun Yang, and Hisao Masai. 2023. "Claspin-Dependent and -Independent Chk1 Activation by a Panel of Biological Stresses" Biomolecules 13, no. 1: 125. https://doi.org/10.3390/biom13010125
APA StyleHsiao, H.-W., Yang, C.-C., & Masai, H. (2023). Claspin-Dependent and -Independent Chk1 Activation by a Panel of Biological Stresses. Biomolecules, 13(1), 125. https://doi.org/10.3390/biom13010125

