eIF3 Interacts with Selenoprotein mRNAs
Abstract
1. Introduction
2. Materials and Methods
2.1. Cell Culture
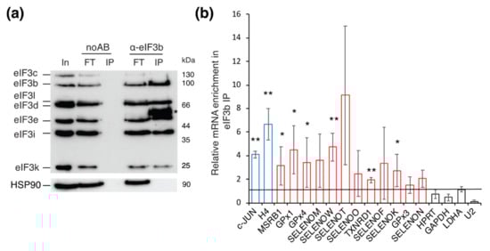
2.2. Immunopurification, RT-PCR and Western Blotting
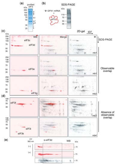
2.3. ThioU GPx1 mRNA-eIF3 Cross-Linking Reactions and 2D Gel Analysis
2.4. Recombinant Proteins and GST Pull-Down Assays
3. Results
3.1. eIF3 Interacts In Vivo with a Subclass of Selenoprotein mRNAs
3.2. Identification of eIF3 Subunits That Interact with GPx1 mRNA by In Vitro Cross-Linking
3.3. Differential Binding of eIF3c, d, e, and g Subunits to Selenoprotein mRNAs In Vitro
4. Discussion
Supplementary Materials
Author Contributions
Funding
Institutional Review Board Statement
Informed Consent Statement
Data Availability Statement
Acknowledgments
Conflicts of Interest
References
- Rayman, M.P. Selenium and Human Health. Lancet 2012, 379, 1256–1268. [Google Scholar] [CrossRef]
- Guillin, O.M.; Vindry, C.; Ohlmann, T.; Chavatte, L. Selenium, Selenoproteins and Viral Infection. Nutrients 2019, 11, 2101. [Google Scholar] [CrossRef]
- Kryukov, G.V.; Castellano, S.; Novoselov, S.V.; Lobanov, A.V.; Zehtab, O.; Guigó, R.; Gladyshev, V.N. Characterization of Mammalian Selenoproteomes. Science 2003, 300, 1439–1443. [Google Scholar] [CrossRef] [PubMed]
- Santesmasses, D.; Mariotti, M.; Gladyshev, V.N. Bioinformatics of Selenoproteins. Antioxid. Redox Signal. 2020, 33, 525–536. [Google Scholar] [CrossRef] [PubMed]
- Kurokawa, S.; Berry, M.J. Selenium. Role of the Essential Metalloid in Health. Met. Ions Life Sci. 2013, 13, 499–534. [Google Scholar] [CrossRef] [PubMed]
- Papp, L.V.; Lu, J.; Holmgren, A.; Khanna, K.K. From Selenium to Selenoproteins: Synthesis, Identity, and Their Role in Human Health. Antioxid. Redox Signal. 2007, 9, 775–806. [Google Scholar] [CrossRef]
- Allmang, C.; Wurth, L.; Krol, A. The Selenium to Selenoprotein Pathway in Eukaryotes: More Molecular Partners than Anticipated. Biochim. Biophys. Acta 2009, 1790, 1415–1423. [Google Scholar] [CrossRef]
- Bulteau, A.; Chavatte, L. Update on Selenoprotein Biosynthesis. Antioxid. Redox Signal. 2015, 23, 775–794. [Google Scholar] [CrossRef]
- Copeland, P.R.; Fletcher, J.E.; Carlson, B.A.; Hatfield, D.L.; Driscoll, D.M. A Novel RNA Binding Protein, SBP2, Is Required for the Translation of Mammalian Selenoprotein mRNAs. EMBO J. 2000, 19, 306–314. [Google Scholar] [CrossRef]
- Allmang, C.; Krol, A. Selenoprotein Synthesis: UGA Does Not End the Story. Biochimie 2006, 88, 1561–1571. [Google Scholar] [CrossRef]
- Latrèche, L.; Jean-Jean, O.; Driscoll, D.M.; Chavatte, L. Novel Structural Determinants in Human SECIS Elements Modulate the Translational Recoding of UGA as Selenocysteine. Nucleic Acids Res. 2009, 37, 5868–5880. [Google Scholar] [CrossRef]
- Lescure, A.; Allmang, C.; Yamada, K.; Carbon, P.; Krol, A. CDNA Cloning, Expression Pattern and RNA Binding Analysis of Human Selenocysteine Insertion Sequence (SECIS) Binding Protein 2. Gene 2002, 291, 279–285. [Google Scholar] [CrossRef]
- Kinzy, S.A.; Caban, K.; Copeland, P.R. Characterization of the SECIS Binding Protein 2 Complex Required for the Co-Translational Insertion of Selenocysteine in Mammals. Nucleic Acids Res. 2005, 33, 5172–5180. [Google Scholar] [CrossRef]
- Fagegaltier, D.; Hubert, N.; Yamada, K.; Mizutani, T.; Carbon, P.; Krol, A. Characterization of MSelB, a Novel Mammalian Elongation Factor for Selenoprotein Translation. EMBO J. 2000, 19, 4796–4805. [Google Scholar] [CrossRef] [PubMed]
- Small-Howard, A.; Morozova, N.; Stoytcheva, Z.; Forry, E.P.; Mansell, J.B.; Harney, J.W.; Carlson, B.A.; Xu, X.-M.; Hatfield, D.L.; Berry, M.J. Supramolecular Complexes Mediate Selenocysteine Incorporation in Vivo. Mol. Cell Biol. 2006, 26, 2337–2346. [Google Scholar] [CrossRef]
- Hilal, T.; Killam, B.Y.; Grozdanović, M.; Dobosz-Bartoszek, M.; Loerke, J.; Bürger, J.; Mielke, T.; Copeland, P.R.; Simonović, M.; Spahn, C.M.T. Structure of the Mammalian Ribosome as It Decodes the Selenocysteine UGA Codon. Science 2022, 376, 1338–1343. [Google Scholar] [CrossRef]
- Chavatte, L.; Brown, B.A.; Driscoll, D.M. Ribosomal Protein L30 Is a Component of the UGA-Selenocysteine Recoding Machinery in Eukaryotes. Nat. Struct. Mol. Biol. 2005, 12, 408–416. [Google Scholar] [CrossRef]
- Budiman, M.E.; Bubenik, J.L.; Miniard, A.C.; Middleton, L.M.; Gerber, C.A.; Cash, A.; Driscoll, D.M. Eukaryotic Initiation Factor 4a3 Is a Selenium-Regulated RNA-Binding Protein That Selectively Inhibits Selenocysteine Incorporation. Mol. Cell 2009, 35, 479–489. [Google Scholar] [CrossRef]
- Wu, R.; Shen, Q.; Newburger, P.E. Recognition and Binding of the Human Selenocysteine Insertion Sequence by Nucleolin. J. Cell Biochem. 2000, 77, 507–516. [Google Scholar] [CrossRef]
- De Jesus, L.A.; Hoffmann, P.R.; Michaud, T.; Forry, E.P.; Small-Howard, A.; Stillwell, R.J.; Morozova, N.; Harney, J.W.; Berry, M.J. Nuclear Assembly of UGA Decoding Complexes on Selenoprotein mRNAs: A Mechanism for Eluding Nonsense-Mediated Decay? Mol. Cell Biol. 2006, 26, 1795–1805. [Google Scholar] [CrossRef]
- Allmang, C.; Carbon, P.; Krol, A. The SBP2 and 15.5 KD/Snu13p Proteins Share the Same RNA Binding Domain: Identification of SBP2 Amino Acids Important to SECIS RNA Binding. RNA 2002, 8, 1308–1318. [Google Scholar] [CrossRef] [PubMed][Green Version]
- Boulon, S.; Marmier-Gourrier, N.; Pradet-Balade, B.; Wurth, L.; Verheggen, C.; Jady, B.E.; Rothe, B.; Pescia, C.; Robert, M.C.; Kiss, T.; et al. The Hsp90 Chaperone Controls the Biogenesis of L7Ae RNPs through Conserved Machinery. J. Cell Biol. 2008, 180, 579–595. [Google Scholar] [CrossRef] [PubMed]
- Wurth, L.; Gribling-Burrer, A.-S.; Verheggen, C.; Leichter, M.; Takeuchi, A.; Baudrey, S.; Martin, F.; Krol, A.; Bertrand, E.; Allmang, C. Hypermethylated-Capped Selenoprotein mRNAs in Mammals. Nucleic Acids Res. 2014, 42, 8663–8677. [Google Scholar] [CrossRef]
- Gribling-Burrer, A.-S.; Leichter, M.; Wurth, L.; Huttin, A.; Schlotter, F.; Troffer-Charlier, N.; Cura, V.; Barkats, M.; Cavarelli, J.; Massenet, S.; et al. SECIS-Binding Protein 2 Interacts with the SMN Complex and the Methylosome for Selenoprotein mRNP Assembly and Translation. Nucleic Acids Res. 2017, 45, 5399–5413. [Google Scholar] [CrossRef]
- Thoreen, C.C.; Chantranupong, L.; Keys, H.R.; Wang, T.; Gray, N.S.; Sabatini, D.M. A Unifying Model for MTORC1-Mediated Regulation of mRNA Translation. Nature 2012, 485, 109–113. [Google Scholar] [CrossRef]
- Shatsky, I.N.; Dmitriev, S.E.; Andreev, D.E.; Terenin, I.M. Transcriptome-Wide Studies Uncover the Diversity of Modes of mRNA Recruitment to Eukaryotic Ribosomes. Crit. Rev. Biochem. Mol. Biol. 2014, 49, 164–177. [Google Scholar] [CrossRef]
- Shatsky, I.N.; Terenin, I.M.; Smirnova, V.V.; Andreev, D.E. Cap-Independent Translation: What’s in a Name? Trends Biochem. Sci. 2018, 43, 882–895. [Google Scholar] [CrossRef]
- De la Parra, C.; Ernlund, A.; Alard, A.; Ruggles, K.; Ueberheide, B.; Schneider, R.J. A Widespread Alternate Form of Cap-Dependent mRNA Translation Initiation. Nat. Commun. 2018, 9, 3068. [Google Scholar] [CrossRef]
- Lee, A.S.Y.; Kranzusch, P.J.; Cate, J.H.D. eIF3 Targets Cell-Proliferation Messenger RNAs for Translational Activation or Repression. Nature 2015, 522, 111–114. [Google Scholar] [CrossRef]
- Thakor, N.; Smith, M.D.; Roberts, L.; Faye, M.D.; Patel, H.; Wieden, H.-J.; Cate, J.H.D.; Holcik, M. Cellular mRNA Recruits the Ribosome via eIF3-PABP Bridge to Initiate Internal Translation. RNA Biol. 2017, 14, 553–567. [Google Scholar] [CrossRef] [PubMed]
- Lee, A.S.; Kranzusch, P.J.; Doudna, J.A.; Cate, J.H.D. eIF3d Is an mRNA Cap-Binding Protein That Is Required for Specialized Translation Initiation. Nature 2016, 536, 96–99. [Google Scholar] [CrossRef]
- Des Georges, A.; Dhote, V.; Kuhn, L.; Hellen, C.U.T.; Pestova, T.V.; Frank, J.; Hashem, Y. Structure of Mammalian eIF3 in the Context of the 43S Preinitiation Complex. Nature 2015, 525, 491–495. [Google Scholar] [CrossRef]
- Zhou, M.; Sandercock, A.M.; Fraser, C.S.; Ridlova, G.; Stephens, E.; Schenauer, M.R.; Yokoi-Fong, T.; Barsky, D.; Leary, J.A.; Hershey, J.W.; et al. Mass Spectrometry Reveals Modularity and a Complete Subunit Interaction Map of the Eukaryotic Translation Factor eIF3. Proc. Natl. Acad. Sci. 2008, 105, 18139–18144. [Google Scholar] [CrossRef]
- Valášek, L.S.; Zeman, J.; Wagner, S.; Beznosková, P.; Pavlíková, Z.; Mohammad, M.P.; Hronová, V.; Herrmannová, A.; Hashem, Y.; Gunišová, S. Embraced by eIF3: Structural and Functional Insights into the Roles of eIF3 across the Translation Cycle. Nucleic Acids Res. 2017, 45, 10948–10968. [Google Scholar] [CrossRef]
- Hayek, H.; Gross, L.; Janvier, A.; Schaeffer, L.; Martin, F.; Eriani, G.; Allmang, C. eIF3 Interacts with Histone H4 Messenger RNA to Regulate Its Translation. J. Biol. Chem. 2021, 296, 100578. [Google Scholar] [CrossRef]
- Arake de Tacca, L.M.; Pulos-Holmes, M.C.; Floor, S.N.; Cate, J.H.D. PTBP1 mRNA Isoforms and Regulation of Their Translation. RNA 2019, 25, 1324–1336. [Google Scholar] [CrossRef] [PubMed]
- Pulos-Holmes, M.C.; Srole, D.N.; Juarez, M.G.; Lee, A.S.-Y.; McSwiggen, D.T.; Ingolia, N.T.; Cate, J.H. Repression of Ferritin Light Chain Translation by Human eIF3. eLife 2019, 8, e48193. [Google Scholar] [CrossRef] [PubMed]
- Erzberger, J.P.; Stengel, F.; Pellarin, R.; Zhang, S.; Schaefer, T.; Aylett, C.H.S.; Cimermančič, P.; Boehringer, D.; Sali, A.; Aebersold, R.; et al. Molecular Architecture of the 40S⋅eIF1⋅eIF3 Translation Initiation Complex. Cell 2014, 159, 1227–1228. [Google Scholar] [CrossRef] [PubMed]
- Llácer, J.L.; Hussain, T.; Marler, L.; Aitken, C.E.; Thakur, A.; Lorsch, J.R.; Hinnebusch, A.G.; Ramakrishnan, V. Conformational Differences between Open and Closed States of the Eukaryotic Translation Initiation Complex. Mol. Cell 2015, 59, 399–412. [Google Scholar] [CrossRef]
- Brito Querido, J.; Sokabe, M.; Kraatz, S.; Gordiyenko, Y.; Skehel, J.M.; Fraser, C.S.; Ramakrishnan, V. Structure of a Human 48S Translational Initiation Complex. Science 2020, 369, 1220–1227. [Google Scholar] [CrossRef]
- Simonetti, A.; Brito Querido, J.; Myasnikov, A.G.; Mancera-Martinez, E.; Renaud, A.; Kuhn, L.; Hashem, Y. eIF3 Peripheral Subunits Rearrangement after mRNA Binding and Start-Codon Recognition. Mol. Cell 2016, 63, 206–217. [Google Scholar] [CrossRef] [PubMed]
- Obayashi, E.; Luna, R.E.; Nagata, T.; Martin-Marcos, P.; Hiraishi, H.; Singh, C.R.; Erzberger, J.P.; Zhang, F.; Arthanari, H.; Morris, J.; et al. Molecular Landscape of the Ribosome Pre-Initiation Complex during mRNA Scanning: Structural Role for eIF3c and Its Control by eIF5. Cell Rep. 2017, 18, 2651–2663. [Google Scholar] [CrossRef] [PubMed]
- Beznosková, P.; Wagner, S.; Jansen, M.E.; von der Haar, T.; Valášek, L.S. Translation Initiation Factor eIF3 Promotes Programmed Stop Codon Readthrough. Nucleic Acids Res. 2015, 43, 5099–5111. [Google Scholar] [CrossRef] [PubMed]
- Bustin, S.A.; Benes, V.; Garson, J.A.; Hellemans, J.; Huggett, J.; Kubista, M.; Mueller, R.; Nolan, T.; Pfaffl, M.W.; Shipley, G.L.; et al. The MIQE Guidelines: Minimum Information for Publication of Quantitative Real-Time PCR Experiments. Clin. Chem. 2009, 55, 611–622. [Google Scholar] [CrossRef] [PubMed]
- Gross, L.; Schaeffer, L.; Alghoul, F.; Hayek, H.; Allmang, C.; Eriani, G.; Martin, F. Tracking the m7G-Cap during Translation Initiation by Crosslinking Methods. Methods 2018, 137, 3–10. [Google Scholar] [CrossRef]
- Damoc, E.; Fraser, C.S.; Zhou, M.; Videler, H.; Mayeur, G.L.; Hershey, J.W.B.; Doudna, J.A.; Robinson, C.V.; Leary, J.A. Structural Characterization of the Human Eukaryotic Initiation Factor 3 Protein Complex by Mass Spectrometry. Mol. Cell. Proteom. 2007, 6, 1135–1146. [Google Scholar] [CrossRef]
- Merrick, W.C.B.T. Purification of Protein Synthesis Initiation Factors from Rabbit Reticulocytes. In Methods in Enzymology. Nucleic Acids and Protein Synthesis Part H; Academic Press: Cambridge, MA, USA, 1979; Volume 60, pp. 101–108. ISBN 0076-6879. [Google Scholar] [CrossRef]
- Cai, Q.; Todorovic, A.; Andaya, A.; Gao, J.; Leary, J.A.; Cate, J.H.D. Distinct Regions of Human eIF3 Are Sufficient for Binding to the HCV IRES and the 40S Ribosomal Subunit. J. Mol. Biol. 2010, 403, 185–196. [Google Scholar] [CrossRef]
- Zeman, J.; Itoh, Y.; Kukačka, Z.; Rosůlek, M.; Kavan, D.; Kouba, T.; Jansen, M.E.; Mohammad, M.P.; Novák, P.; Valášek, L.S. Binding of eIF3 in Complex with eIF5 and eIF1 to the 40S Ribosomal Subunit Is Accompanied by Dramatic Structural Changes. Nucleic Acids Res. 2019, 47, 8282–8300. [Google Scholar] [CrossRef]
- Pick, E.; Hofmann, K.; Glickman, M.H. PCI Complexes: Beyond the Proteasome, CSN, and eIF3 Troika. Mol. Cell 2009, 35, 260–264. [Google Scholar] [CrossRef]
- Kouba, T.; Rutkai, E.; Karásková, M.; Valášek, L.S. The eIF3c/NIP1 PCI Domain Interacts with RNA and RACK1/ASC1 and Promotes Assembly of Translation Preinitiation Complexes. Nucleic Acids Res. 2011, 40, 2683–2699. [Google Scholar] [CrossRef]
- Squires, J.E.; Stoytchev, I.; Forry, E.P.; Berry, M.J. SBP2 Binding Affinity Is a Major Determinant in Differential Selenoprotein mRNA Translation and Sensitivity to Nonsense-Mediated Decay. Mol. Cell Biol. 2007, 27, 7848–7855. [Google Scholar] [CrossRef]
- Latreche, L.; Duhieu, S.; Touat-Hamici, Z.; Jean-Jean, O.; Chavatte, L. The Differential Expression of Glutathione Peroxidase 1 and 4 Depends on the Nature of the SECIS Element. RNA Biol. 2012, 9, 681–690. [Google Scholar] [CrossRef]
- Vindry, C.; Ohlmann, T.; Chavatte, L. Translation Regulation of Mammalian Selenoproteins. Biochim. Et Biophys. Acta (BBA)—Gen. Subj. 2018, 1862, 2480–2492. [Google Scholar] [CrossRef]
- Miniard, A.C.; Middleton, L.M.; Budiman, M.E.; Gerber, C.A.; Driscoll, D.M. Nucleolin Binds to a Subset of Selenoprotein mRNAs and Regulates Their Expression. Nucleic Acids Res. 2010, 38, 4807–4820. [Google Scholar] [CrossRef]
- Carlson, B.A.; Xu, X.-M.; Gladyshev, V.N.; Hatfield, D.L. Selective Rescue of Selenoprotein Expression in Mice Lacking a Highly Specialized Methyl Group in Selenocysteine TRNA. J. Biol. Chem. 2005, 280, 5542–5548. [Google Scholar] [CrossRef]
- Smith, M.D.; Arake-Tacca, L.; Nitido, A.; Montabana, E.; Park, A.; Cate, J.H. Assembly of eIF3 Mediated by Mutually Dependent Subunit Insertion. Structure 2016, 24, 886–896. [Google Scholar] [CrossRef]
- Volta, V.; Pérez-Baos, S.; de la Parra, C.; Katsara, O.; Ernlund, A.; Dornbaum, S.; Schneider, R.J. A DAP5/eIF3d Alternate mRNA Translation Mechanism Promotes Differentiation and Immune Suppression by Human Regulatory T Cells. Nat. Commun. 2021, 12, 6979. [Google Scholar] [CrossRef]
- Shah, M.; Su, D.; Scheliga, J.S.; Pluskal, T.; Boronat, S.; Motamedchaboki, K.; Campos, A.R.; Qi, F.; Hidalgo, E.; Yanagida, M.; et al. A Transcript-Specific eIF3 Complex Mediates Global Translational Control of Energy Metabolism. Cell Rep. 2016, 16, 1891–1902. [Google Scholar] [CrossRef]
- Lamper, A.M.; Fleming, R.H.; Ladd, K.M.; Lee, A.S.Y. A Phosphorylation-Regulated eIF3d Translation Switch Mediates Cellular Adaptation to Metabolic Stress. Science 2020, 370, 853–856. [Google Scholar] [CrossRef]
- Stanciu, A.; Luo, J.; Funes, L.; Galbokke Hewage, S.; Kulkarni, S.D.; Aitken, C.E. eIF3 and Its mRNA-Entry-Channel Arm Contribute to the Recruitment of mRNAs With Long 5′-Untranslated Regions. Front. Mol. Biosci. 2022, 8, 787664. [Google Scholar] [CrossRef]
- Howard, M.T.; Aggarwal, G.; Anderson, C.B.; Khatri, S.; Flanigan, K.M.; Atkins, J.F. Recoding Elements Located Adjacent to a Subset of Eukaryal Selenocysteine-Specifying UGA Codons. EMBO J. 2005, 24, 1596–1607. [Google Scholar] [CrossRef] [PubMed]






Publisher’s Note: MDPI stays neutral with regard to jurisdictional claims in published maps and institutional affiliations. |
© 2022 by the authors. Licensee MDPI, Basel, Switzerland. This article is an open access article distributed under the terms and conditions of the Creative Commons Attribution (CC BY) license (https://creativecommons.org/licenses/by/4.0/).
Share and Cite
Hayek, H.; Eriani, G.; Allmang, C. eIF3 Interacts with Selenoprotein mRNAs. Biomolecules 2022, 12, 1268. https://doi.org/10.3390/biom12091268
Hayek H, Eriani G, Allmang C. eIF3 Interacts with Selenoprotein mRNAs. Biomolecules. 2022; 12(9):1268. https://doi.org/10.3390/biom12091268
Chicago/Turabian StyleHayek, Hassan, Gilbert Eriani, and Christine Allmang. 2022. "eIF3 Interacts with Selenoprotein mRNAs" Biomolecules 12, no. 9: 1268. https://doi.org/10.3390/biom12091268
APA StyleHayek, H., Eriani, G., & Allmang, C. (2022). eIF3 Interacts with Selenoprotein mRNAs. Biomolecules, 12(9), 1268. https://doi.org/10.3390/biom12091268

