Cold Stress Induced Liver Injury of Mice through Activated NLRP3/Caspase-1/GSDMD Pyroptosis Signaling Pathway
Abstract
:1. Introduction
2. Materials and Methods
2.1. Animals and Ethics
2.2. Experimental Design and Sample Collection
2.3. Enzyme-Linked Immunosorbent Assay (ELISA)
2.4. Hematoxylin-Eosin (HE) Staining
2.5. Immunohistochemistry
2.6. Western Blot Analysis
2.7. Quantitative RT-PCR (qRT-PCR)
2.8. Cell Culture and Reagents
2.9. Cell Viability Assay
2.10. Cell Morphology
2.11. Hoechst 33258 Staining
2.12. ROS Assay
2.13. Add Inhibitor
2.14. Statistical Analysis
3. Results
3.1. The Effect of Cold Exposure on the Liver Function in the Mice Liver
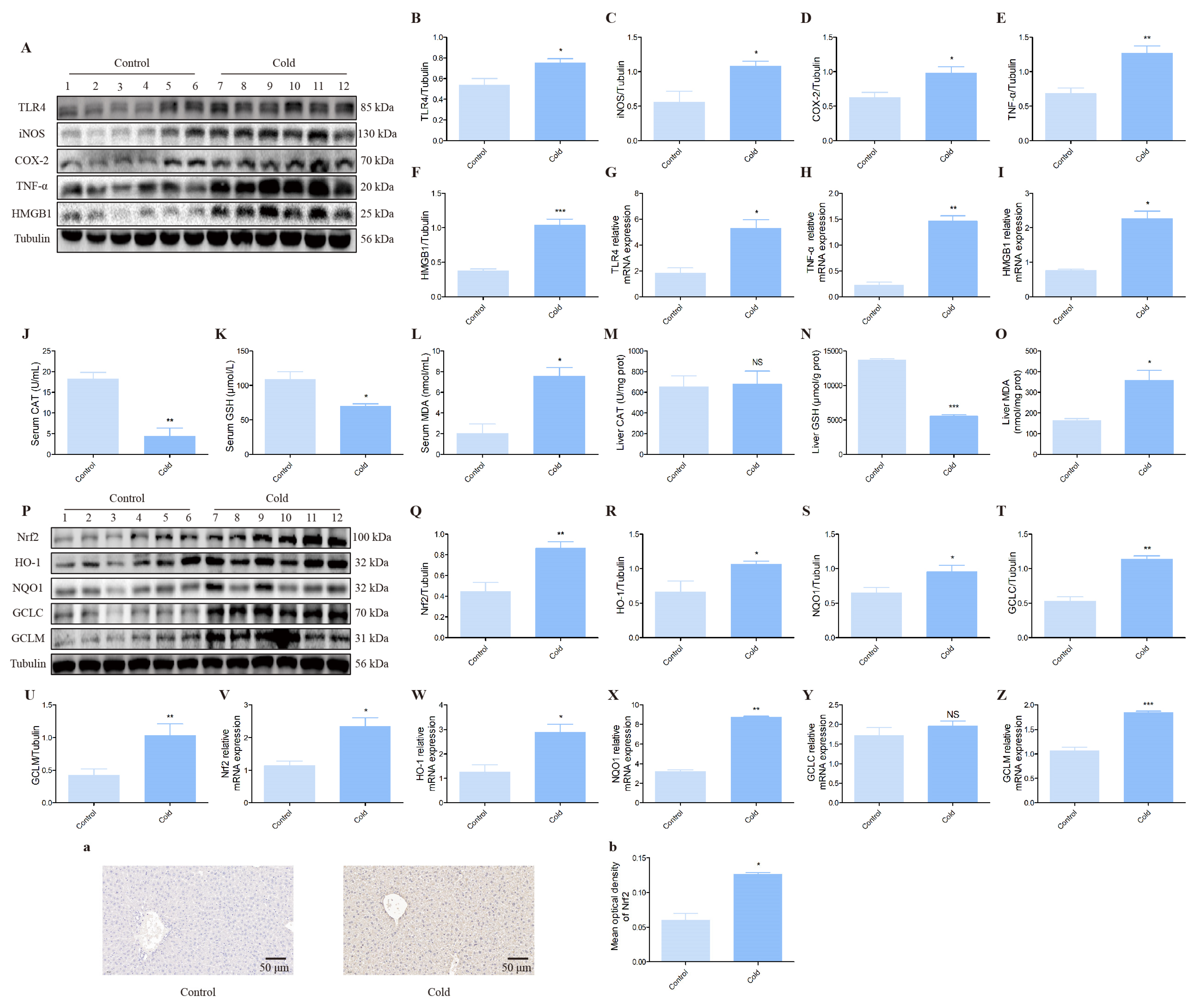
3.2. The Effect of Cold Exposure on the Expression of Inflammatory Cytokines and Oxidative Stress-Related Indexes in the Mice Liver
3.3. The Effect of Cold Exposure on the NLRP3/GSDMD Pyroptosis Pathway in the Mice Liver
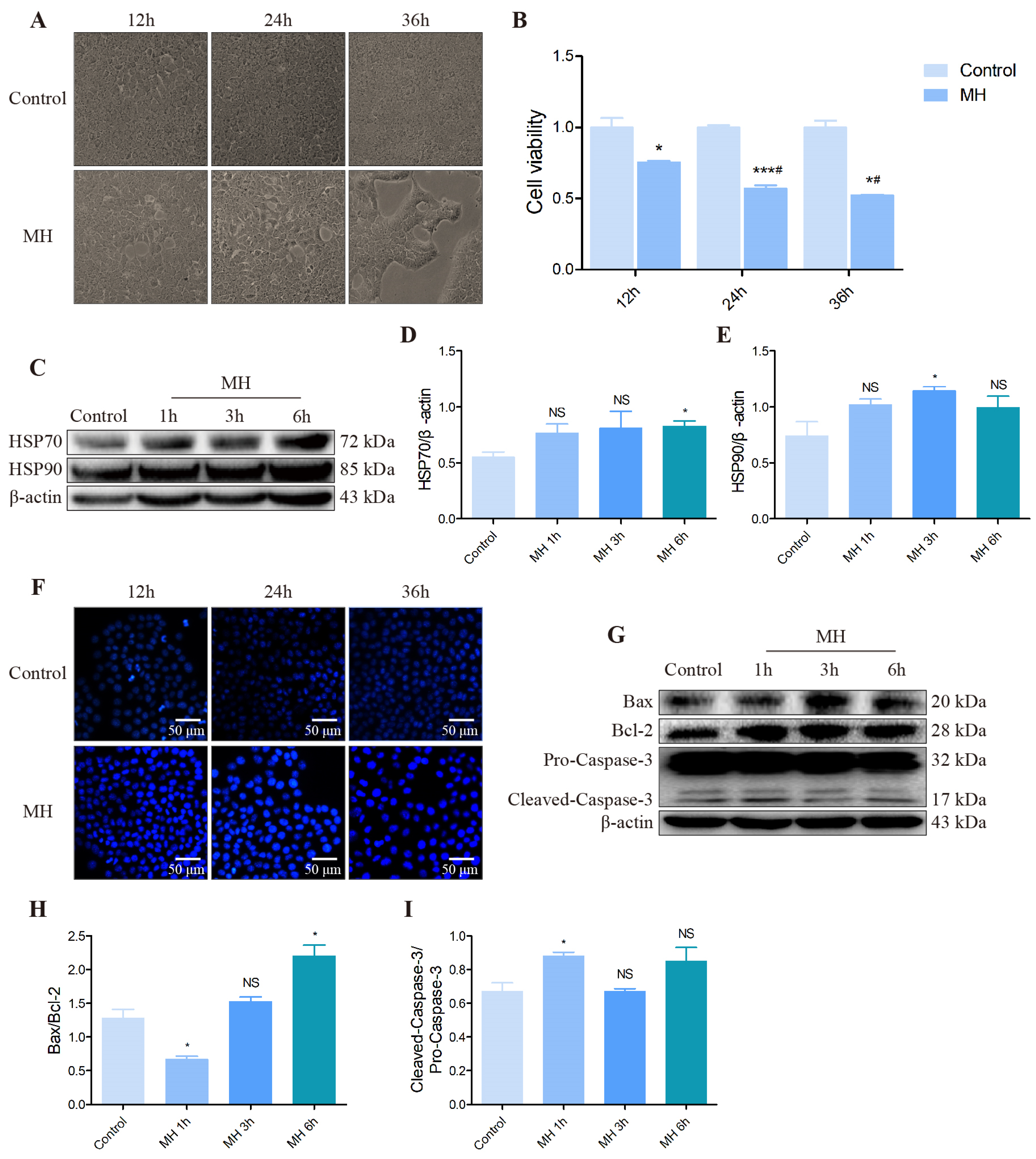
3.4. The Effect of Hepatocytes in the AML12 Cells following Mild Hypothermia Treatment
3.5. The Effect of Inflammatory and Oxidative Stress in AML12 Cells following Mild Hypothermia Treatment
3.6. The Effect of NLRP3/GSDMD Pyroptosis Pathway in the AML12 Cells following Mild Hypothermia Treatment
3.7. The Mechanism of Mild Hypothermia Treatment Activated Pyroptosis Signaling Pathway in AML12 Cells
4. Discussion
5. Conclusions
Author Contributions
Funding
Institutional Review Board Statement
Informed Consent Statement
Data Availability Statement
Acknowledgments
Conflicts of Interest
Appendix A
| Gene Name | Primer Sequence |
|---|---|
| β-actin | Forward Primer: 5′- CTACCTCATGAAGATCCTGACC -3′ Reverse Primer: 5′- CACAGCTTCTCTTTGATGTCAC -3′ |
| NLRP3 | Forward Primer: 5′- AAGCAACAGATGGAGACCGG -3′ Reverse Primer: 5′- CAAATTCCATCCGCAGCCAG -3′ |
| TLR4 | Forward Primer: 5′- CTGGGGAGGCACATCTTCTG -3′ Reverse Primer: 5′- TCAGGTCCAAGTTGCCGTTT -3′ |
| GSDMD | Forward Primer: 5′- TGCGTGTGACTCAGAAGACC -3′ Reverse Primer: 5′- CAAACAGGTCATCCCCACGA -3′ |
| Caspase-1 | Forward Primer: 5′- AGGAGGGAATATGTGGG -3′ Reverse Primer: 5′- AACCTTGGGCTTGTCTT -3′ |
| IL-1β | Forward Primer: 5′- GTGTCTTTCCCGTGGACCTT -3′ Reverse Primer: 5′- CATCTCGGAGCCTGTAGTGC -3′ |
| IL-18 | Forward Primer: 5′- ACTTTGGCCGACTTCACTGT -3′ Reverse Primer: 5′- GTCTGGTCTGGGGTTCACTG -3′ |
| Nrf2 | Forward Primer: 5′- AACAGAACGGCCCTAAAGCA -3′ Reverse Primer: 5′- CCAGGACTCACGGGAACTTC -3′ |
| HO-1 | Forward Primer: 5′- GATGACACCTGAGGTCAAGCA -3′ Reverse Primer: 5′- CAGCTCCTCAAACAGCTCAAT -3′ |
| NQO1 | Forward Primer: 5′- GCGAGAAGAGCCCTGATTGT -3′ Reverse Primer: 5′- TCGAGTCCTTCAGCTCACCT -3′ |
| GCLC | Forward Primer: 5′- TCCAGGTGACATTCCAAGCC -3′ Reverse Primer: 5′- GAAATCACTCCCCAGCGACA -3′ |
| GCLM | Forward Primer: 5′- TCGCCTCCGATTGAAGATGG -3′ Reverse Primer: 5′- TTTTACCTGTGCCCACTGA -3′ |
| TNF-α | Forward Primer: 5′- GCAACTGCTGCACGAAATC -3′ Reverse Primer: 5′- CTGCTTGTCCTCTGCCCAC -3′ |
| HMGB1 | Forward Primer: 5′- GTTCTGAGTACCGCCCCAAA -3′ Reverse Primer: 5′- TAGGGCTGCTTGTCATCTGC -3′ |
References
- Thaker, P.H.; Han, L.Y.; Kamat, A.A.; Arevalo, J.M.; Takahashi, R.; Lu, C.; Jennings, N.B.; Armaiz-Pena, G.; Bankson, J.A.; Ravoori, M.; et al. Author Correction: Chronic stress promotes tumor growth and angiogenesis in a mouse model of ovarian carcinoma. Nat. Med. 2021, 27, 2246. [Google Scholar] [CrossRef]
- Xu, B.; Lang, L.M.; Li, S.Z.; Guo, J.R.; Wang, J.F.; Wang, D.; Zhang, L.P.; Yang, H.M.; Lian, S. Cortisol Excess-Mediated Mitochondrial Damage Induced Hippocampal Neuronal Apoptosis in Mice following Cold Exposure. Cells 2019, 8, 612. [Google Scholar] [CrossRef] [Green Version]
- Indo, H.P.; Yen, H.C.; Nakanishi, I.; Matsumoto, K.; Tamura, M.; Nagano, Y.; Matsui, H.; Gusev, O.; Cornette, R.; Okuda, T.; et al. A mitochondrial superoxide theory for oxidative stress diseases and aging. J. Clin. Biochem. Nutr. 2015, 56, 1–7. [Google Scholar] [CrossRef] [Green Version]
- Kempermann, G.; Song, H.; Gage, F.H. Neurogenesis in the Adult Hippocampus. Cold Spring Harb. Perspect. Biol. 2015, 7, a018812. [Google Scholar] [CrossRef] [PubMed] [Green Version]
- Zhang, Y.; Hu, N.; Hua, Y.; Richmond, K.L.; Dong, F.; Ren, J. Cardiac overexpression of metallothionein rescues cold exposure-induced myocardial contractile dysfunction through attenuation of cardiac fibrosis despite cardiomyocyte mechanical anomalies. Free. Radic. Biol. Med. 2012, 53, 194–207. [Google Scholar] [CrossRef] [Green Version]
- Zhou, Q.L.; Song, Y.; Huang, C.-H.; Huang, J.-Y.; Gong, Z.; Liao, Z.; Sharma, A.G.; Greene, L.; Deng, J.Z.; Rigor, M.C.; et al. Membrane Trafficking Protein CDP138 Regulates Fat Browning and Insulin Sensitivity through Controlling Catecholamine Release. Mol. Cell. Biol. 2018, 38, e00153-17. [Google Scholar] [CrossRef] [Green Version]
- Wang, D.; Xu, B.; Wang, J.; Wang, H.; Guo, J.; Ji, H.; Li, S.; Wu, R.; Yang, H.; Lian, S. Response of the maternal hypothalamus to cold stress during late pregnancy in rats. Brain Res. 2019, 1722, 146354. [Google Scholar] [CrossRef]
- Li, H.; Zhang, X.; Huang, C.; Liu, H.; Zhang, Q.; Sun, Q.; Jia, Y.; Liu, S.; Dong, M.; Hou, M.; et al. FGF2 disruption enhances thermogenesis in brown and beige fat to protect against adiposity and hepatic steatosis. Mol. Metab. 2021, 54, 101358. [Google Scholar] [CrossRef]
- Yao, R.; Yang, Y.; Lian, S.; Shi, H.; Liu, P.; Liu, Y.; Yang, H.; Li, S. Effects of Acute Cold Stress on Liver O-GlcNAcylation and Glycometabolism in Mice. Int. J. Mol. Sci. 2018, 19, 2815. [Google Scholar] [CrossRef] [Green Version]
- Cookson, B.T.; Brennan, M.A. Pro-inflammatory programmed cell death. Trends Microbiol. 2001, 9, 113–114. [Google Scholar] [CrossRef]
- Li, J.; Zhao, J.; Xu, M.; Li, M.; Wang, B.; Qu, X.; Yu, C.; Hang, H.; Xia, Q.; Wu, H.; et al. Blocking GSDMD processing in innate immune cells but not in hepatocytes protects hepatic ischemia-reperfusion injury. Cell Death Dis. 2020, 11, 244. [Google Scholar] [CrossRef] [Green Version]
- Wallach, D.; Kang, T.B.; Dillon, C.P.; Green, D.R. Programmed necrosis in inflammation: Toward identification of the effector molecules. Science 2016, 352, aaf2154. [Google Scholar] [CrossRef]
- Miao, E.A.; Rajan, J.V.; Aderem, A. Caspase-1-induced pyroptotic cell death. Immunol. Rev. 2011, 243, 206–214. [Google Scholar] [CrossRef]
- Zhang, M.; Lei, Y.S.; Meng, X.W.; Liu, H.Y.; Li, L.G.; Zhang, J.; Zhang, J.X.; Tao, W.H.; Peng, K.; Lin, J.; et al. Iguratimod Alleviates Myocardial Ischemia/Reperfusion Injury Through Inhibiting Inflammatory Response Induced by Cardiac Fibroblast Pyroptosis via COX2/NLRP3 Signaling Pathway. Front. Cell Dev. Biol. 2021, 9, 746317. [Google Scholar] [CrossRef]
- Wree, A.; Holtmann, T.M.; Inzaugarat, M.E.; Feldstein, A.E. Novel Drivers of the Inflammatory Response in Liver Injury and Fibrosis. Semin. Liver Dis. 2019, 39, 275–282. [Google Scholar] [CrossRef]
- Wree, A.; Eguchi, A.; McGeough, M.D.; Pena, C.A.; Johnson, C.D.; Canbay, A.; Hoffman, H.M.; Feldstein, A.E. NLRP3 inflammasome activation results in hepatocyte pyroptosis, liver inflammation, and fibrosis in mice. Hepatology 2014, 59, 898–910. [Google Scholar] [CrossRef] [Green Version]
- Xu, B.; Jiang, M.; Chu, Y.; Wang, W.; Chen, D.; Li, X.; Zhang, Z.; Zhang, D.; Fan, D.; Nie, Y.; et al. Gasdermin D plays a key role as a pyroptosis executor of non-alcoholic steatohepatitis in humans and mice. J. Hepatol. 2018, 68, 773–782. [Google Scholar] [CrossRef]
- Yang, Z.; Liu, C.; Zheng, W.; Teng, X.; Li, S. The Functions of Antioxidants and Heat Shock Proteins Are Altered in the Immune Organs of Selenium-Deficient Broiler Chickens. Biol. Trace Elem. Res. 2016, 169, 341–351. [Google Scholar] [CrossRef]
- Lv, P.; Liu, H.; Ye, T.; Yang, X.; Duan, C.; Yao, X.; Li, B.; Tang, K.; Chen, Z.; Liu, J.; et al. XIST Inhibition Attenuates Calcium Oxalate Nephrocalcinosis-Induced Renal Inflammation and Oxidative Injury via the miR-223/NLRP3 Pathway. Oxidative Med. Cell. Longev. 2021, 2021, 1676152. [Google Scholar] [CrossRef]
- Jung, H.Y.; Seo, D.W.; Hong, C.O.; Kim, J.Y.; Yang, S.Y.; Lee, K.W. Nephroprotection of plantamajoside in rats treated with cadmium. Environ. Toxicol. Pharmacol. 2015, 39, 125–136. [Google Scholar] [CrossRef]
- Chang, J.; Pan, Y.; Liu, W.; Xie, Y.; Hao, W.; Xu, P.; Wang, Y. Acute temperature adaptation mechanisms in the native reptile species Eremias argus. Sci. Total Environ. 2021, 818, 151773. [Google Scholar] [CrossRef]
- Hu, C.; Zhao, L.; Zhang, F.; Li, L. Regulation of autophagy protects against liver injury in liver surgery-induced ischaemia/reperfusion. J. Cell. Mol. Med. 2021, 25, 9905–9917. [Google Scholar] [CrossRef] [PubMed]
- de Carvalho Ribeiro, M.; Szabo, G. Role of the Inflammasome in Liver Disease. Annu. Rev. Pathol. 2021, 17, 345–365. [Google Scholar] [CrossRef]
- Gao, X.; Liu, S.; Tan, L.; Ding, C.; Fan, W.; Gao, Z.; Li, M.; Tang, Z.; Wu, Y.; Xu, L.; et al. Estrogen Receptor α Regulates Metabolic-Associated Fatty Liver Disease by Targeting NLRP3-GSDMD Axis-Mediated Hepatocyte Pyroptosis. J. Agric. Food Chem. 2021, 69, 14544–14556. [Google Scholar] [CrossRef]
- Xu, B.; Zang, S.C.; Li, S.Z.; Guo, J.R.; Wang, J.F.; Wang, D.; Zhang, L.P.; Yang, H.M.; Lian, S. HMGB1-mediated differential response on hippocampal neurotransmitter disorder and neuroinflammation in adolescent male and female mice following cold exposure. Brain Behav. Immun. 2019, 76, 223–235. [Google Scholar] [CrossRef]
- Upadhyay, A. Natural compounds in the regulation of proteostatic pathways: An invincible artillery against stress, ageing, and diseases. Acta Pharm. Sin. B 2021, 11, 2995–3014. [Google Scholar] [CrossRef]
- Cho, Y.S.; Jeong, T.H.; Choi, M.J.; Kim, J.M.; Lim, H.K. Heat shock protein 70 gene expression and stress response of red-spotted (Epinephelus akaara) and hybrid (E. akaara female × E. lanceolatus male) groupers to heat and cold shock exposure. Fish Physiol. Biochem. 2021, 47, 2067–2080. [Google Scholar] [CrossRef]
- Xue, G.; Yin, J.; Zhao, N.; Liu, Y.; Fu, Y.; Zhang, R.; Bao, J.; Li, J. Intermittent mild cold stimulation improves the immunity and cold resistance of spleens in broilers. Poult. Sci. 2021, 100, 101492. [Google Scholar] [CrossRef]
- Zhao, L.; Li, Y.; Yao, D.; Sun, R.; Liu, S.; Chen, X.; Lin, C.; Huang, J.; Wang, J.; Li, G. Pharmacological Basis for Use of a Novel Compound in Hyperuricemia: Anti-Hyperuricemic and Anti-Inflammatory Effects. Front. Pharmacol. 2021, 12, 772504. [Google Scholar] [CrossRef]
- Hong, W.; Hwang-Bo, J.; Jeon, H.; Ko, M.; Choi, J.; Jeong, Y.J.; Park, J.H.; Kim, I.; Kim, T.W.; Kim, H.; et al. A Comparative Study of the Hepatoprotective Effect of Centella asiatica Extract (CA-HE50) on Lipopolysaccharide/d-galactosamine-Induced Acute Liver Injury in C57BL/6 Mice. Nutrients 2021, 13, 4090. [Google Scholar] [CrossRef]
- Ma, J.; Zhang, C.; He, Y.; Chen, X.; Lin, G. Fasting augments pyrrolizidine alkaloid-induced hepatotoxicity. Arch. Toxicol. 2021, 96, 639–651. [Google Scholar] [CrossRef] [PubMed]
- Scepanovic, R.; Selakovic, D.; Stankovic, J.S.K.; Arsenijevic, N.; Andjelkovic, M.; Milenkovic, J.; Milanovic, P.; Vasovic, M.; Jovicic, N.; Rosic, G. The Antioxidant Supplementation with Filipendula ulmaria Extract Attenuates the Systemic Adverse Effects of Nanosized Calcium Phosphates in Rats. Oxidative Med. Cell. Longev. 2021, 2021, 8207283. [Google Scholar] [CrossRef]
- Ha, J.W.; Boo, Y.C. Siegesbeckiae Herba Extract and Chlorogenic Acid Ameliorate the Death of HaCaT Keratinocytes Exposed to Airborne Particulate Matter by Mitigating Oxidative Stress. Antioxidants 2021, 10, 1762. [Google Scholar] [CrossRef]
- Zhou, M.; Lin, F.; Wu, X.; Ping, Z.; Xu, W.; Jin, R.; Xu, A. Inhibition of Fam114A1 protects melanocytes from apoptosis through higher RACK1 expression. Aging 2021, 3, 24740–24752. [Google Scholar] [CrossRef]
- Razeghinia, M.S.; Sahebazzamani, M.; Soleymani, S.; Ketabchi, A.A.; Moqaddasi-Amiri, M.; Mohammadi, M.M. Expression of proapoptotic receptors Fas/Fas-L on sperm cells and levels of their soluble forms in seminal fluid from patients with varicocele. J. Reprod. Immunol. 2021, 149, 103443. [Google Scholar] [CrossRef]
- Spiers, J.G.; Chen, H.J.; Sernia, C.; Lavidis, N.A. Activation of the hypothalamic-pituitary-adrenal stress axis induces cellular oxidative stress. Front. Neurosci. 2014, 8, 456. [Google Scholar] [CrossRef] [Green Version]
- Bonomini, F.; Rodella, L.F.; Rezzani, R. Metabolic syndrome, aging and involvement of oxidative stress. Aging Dis. 2015, 6, 109–120. [Google Scholar] [CrossRef] [Green Version]
- Mahajan, A.S.; Arikatla, V.S.; Thyagarajan, A.; Zhelay, T.; Sahu, R.P.; Kemp, M.G.; Spandau, D.F.; Travers, J.B. Creatine and Nicotinamide Prevent Oxidant-Induced Senescence in Human Fibroblasts. Nutrients 2021, 13, 4102. [Google Scholar] [CrossRef]
- Maftei, G.A.; Martu, M.A.; Martu, M.C.; Popescu, D.; Surlin, P.; Tatarciuc, D.; Popa, C.; Foia, L.G. Correlations between Salivary Immuno-Biochemical Markers and HbA1c in Type 2 Diabetes Subjects before and after Dental Extraction. Antioxidants 2021, 10, 1741. [Google Scholar] [CrossRef]
- Szyguła-Jurkiewicz, B.; Szczurek-Wasilewicz, W.; Gąsior, M.; Copik, I.; Małyszek-Tumidajewicz, J.; Skrzypek, M.; Romuk, E.; Zembala, M.; Zembala, M.; Przybyłowski, P. Oxidative Stress Markers and Modified Model for End-Stage Liver Disease Are Associated with Outcomes in Patients with Advanced Heart Failure Receiving Bridged Therapy with Continuous-Flow Left Ventricular Assist Devices. Antioxidants 2021, 10, 1813. [Google Scholar] [CrossRef]
- Zang, Z.; Chou, S.; Si, X.; Cui, H.; Tan, H.; Ding, Y.; Liu, Z.; Wang, H.; Lang, Y.; Tang, S.; et al. Effect of bovine serum albumin on the stability and antioxidant activity of blueberry anthocyanins during processing and in vitro simulated digestion. Food Chem. 2021, 373, 131496. [Google Scholar] [CrossRef] [PubMed]
- Lee, M.J.; Pak, K.; Kim, H.K.; Nudelman, K.N.; Kim, J.H.; Kim, Y.H.; Kang, J.; Baek, M.S.; Lyoo, C.H. Genetic factors affecting dopaminergic deterioration during the premotor stage of Parkinson disease. NPJ Parkinsons Dis. 2021, 7, 104. [Google Scholar] [CrossRef] [PubMed]
- Mahmoud, A.; AbdElgawad, H.; Hamed, B.A.; Beemster, G.T.S.; El-Shafey, N.M. Differences in Cadmium Accumulation, Detoxification and Antioxidant Defenses between Contrasting Maize Cultivars Implicate a Role of Superoxide Dismutase in Cd Tolerance. Antioxidants 2021, 10, 1812. [Google Scholar] [CrossRef] [PubMed]
- Lebda, M.A.; Mostafa, R.E.; Taha, N.M.; El-Maksoud, E.M.A.; Tohamy, H.G.; al Jaouni, S.K.; El-Far, A.H.; Elfeky, M.S. Commiphora myrrh Supplementation Protects and Cures Ethanol-Induced Oxidative Alterations of Gastric Ulceration in Rats. Antioxidants 2021, 10, 1836. [Google Scholar] [CrossRef]
- Nunes, P.R.; Mattioli, S.V.; Sandrim, V.C. NLRP3 Activation and Its Relationship to Endothelial Dysfunction and Oxidative Stress: Implications for Preeclampsia and Pharmacological Interventions. Cells 2021, 10, 2828. [Google Scholar] [CrossRef]
- Tsuchiya, K.; Nakajima, S.; Hosojima, S.; Nguyen, D.T.; Hattori, T.; Le, T.M.; Hori, O.; Mahib, M.R.; Yamaguchi, Y.; Miura, M.; et al. Caspase-1 initiates apoptosis in the absence of gasdermin D. Nat. Commun. 2019, 10, 2091. [Google Scholar] [CrossRef] [Green Version]
- Wei, J.; Zhao, Q.; Zhang, Y.; Shi, W.; Wang, H.; Zheng, Z.; Meng, L.; Xin, Y.; Jiang, X. Sulforaphane-Mediated Nrf2 Activation Prevents Radiation-Induced Skin Injury through Inhibiting the Oxidative-Stress-Activated DNA Damage and NLRP3 Inflammasome. Antioxidants 2021, 10, 1850. [Google Scholar] [CrossRef]
- Lee, C.H.; Choi, J.W. S1P/S1P (2) Signaling Axis Regulates Both NLRP3 Upregulation and NLRP3 Inflammasome Activation in Macrophages Primed with Lipopolysaccharide. Antioxidants 2021, 10, 1706. [Google Scholar] [CrossRef]
- Wang, G.; Jin, S.; Huang, W.; Li, Y.; Wang, J.; Ling, X.; Huang, Y.; Hu, Y.; Li, C.; Meng, Y.; et al. LPS-induced macrophage HMGB1-loaded extracellular vesicles trigger hepatocyte pyroptosis by activating the NLRP3 inflammasome. Cell Death Discov. 2021, 7, 337. [Google Scholar] [CrossRef]
- Bergsbaken, T.; Fink, S.L.; Cookson, B.T. Pyroptosis: Host cell death and inflammation, Nature reviews. Microbiology 2009, 7, 99–109. [Google Scholar]
- Miao, P.; Ruiqing, T.; Yanrong, L.; Zhuwen, S.; Huan, Y.; Qiong, W.; Yongnian, L.; Chao, S. Pyroptosis: A possible link between obesity-related inflammation and inflammatory diseases. J. Cell. Physiol. 2021, 237, 1245–1265. [Google Scholar] [CrossRef] [PubMed]
- Wei, Z.; Nie, G.; Yang, F.; Pi, S.; Wang, C.; Cao, H.; Guo, X.; Liu, P.; Li, G.; Hu, G.; et al. Inhibition of ROS/NLRP3/Caspase-1 mediated pyroptosis attenuates cadmium-induced apoptosis in duck renal tubular epithelial cells. Environ. Pollut. 2020, 273, 115919. [Google Scholar] [CrossRef] [PubMed]









Publisher’s Note: MDPI stays neutral with regard to jurisdictional claims in published maps and institutional affiliations. |
© 2022 by the authors. Licensee MDPI, Basel, Switzerland. This article is an open access article distributed under the terms and conditions of the Creative Commons Attribution (CC BY) license (https://creativecommons.org/licenses/by/4.0/).
Share and Cite
Liu, Y.; Xue, N.; Zhang, B.; Lv, H.; Li, S. Cold Stress Induced Liver Injury of Mice through Activated NLRP3/Caspase-1/GSDMD Pyroptosis Signaling Pathway. Biomolecules 2022, 12, 927. https://doi.org/10.3390/biom12070927
Liu Y, Xue N, Zhang B, Lv H, Li S. Cold Stress Induced Liver Injury of Mice through Activated NLRP3/Caspase-1/GSDMD Pyroptosis Signaling Pathway. Biomolecules. 2022; 12(7):927. https://doi.org/10.3390/biom12070927
Chicago/Turabian StyleLiu, Yuanyuan, Nianyu Xue, Boxi Zhang, Hongming Lv, and Shize Li. 2022. "Cold Stress Induced Liver Injury of Mice through Activated NLRP3/Caspase-1/GSDMD Pyroptosis Signaling Pathway" Biomolecules 12, no. 7: 927. https://doi.org/10.3390/biom12070927
APA StyleLiu, Y., Xue, N., Zhang, B., Lv, H., & Li, S. (2022). Cold Stress Induced Liver Injury of Mice through Activated NLRP3/Caspase-1/GSDMD Pyroptosis Signaling Pathway. Biomolecules, 12(7), 927. https://doi.org/10.3390/biom12070927

