Silencing VDAC1 to Treat Mesothelioma Cancer: Tumor Reprograming and Altering Tumor Hallmarks
Abstract
1. Introduction
2. Materials and Methods
2.1. Materials
2.2. Biomax Tissue Array
2.3. Cell Culture
2.4. Si-RNA
- si-NT, sense: 5′GCAAACAUCCCAGAGGUAU3′,
- Anti-sense: 5′AUACCUCUGGGAUGUUUGC3′
- si-h/mVDAC1-B, sense: 5′GAAUAGCAGCCAAGUAUCAGtt 3′
- Anti-sense: 5′CUGAUACUUGGCUGCUAUUCtt 3′
- Nucleotides colored in red and underlined were 2′-O-methyl-modified.
2.5. Sulforhodamine B (SRB) Assay for Cell Proliferation
2.6. Xenograft Mouse Model
2.7. Immunohistochemistry (IHC) and Immunofluorescence (IF) of Tumor Tissue Sections
2.8. Protein Extraction
2.9. Gel Electrophoresis and Immunoblotting
2.10. Statistical Analysis
3. Results
3.1. High Expression of VDAC1 in Mesothelioma Is Associated with Low Survival Rate
3.2. VDAC1 Silencing Inhibits Cell Proliferation
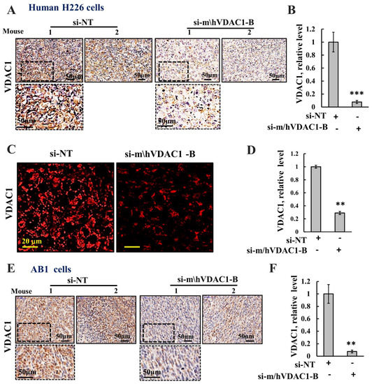
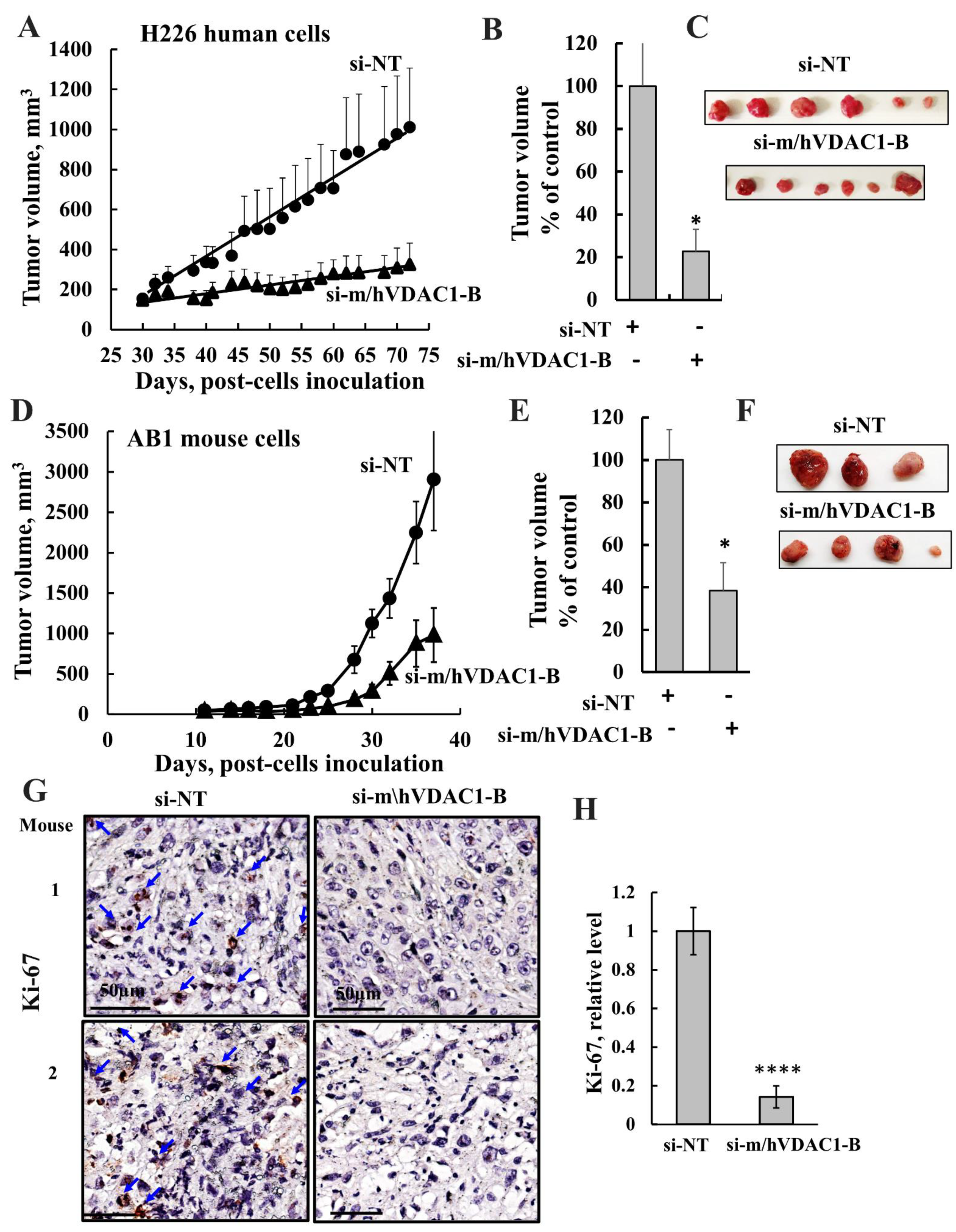
3.3. si-m/hVDAC1-B Inhibited Tumor Growth in Mesothelioma Xenografts and in a Syngeneic Mice Model
3.4. si-m/hVDAC1-B Treatment Induced Metabolic Reprogramming in a Tumor Xenograft Mouse Model
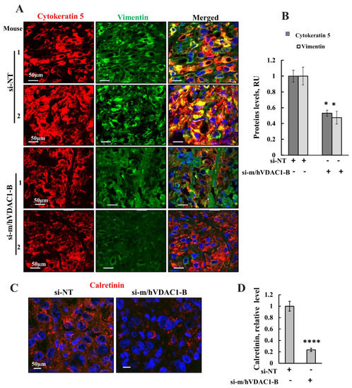
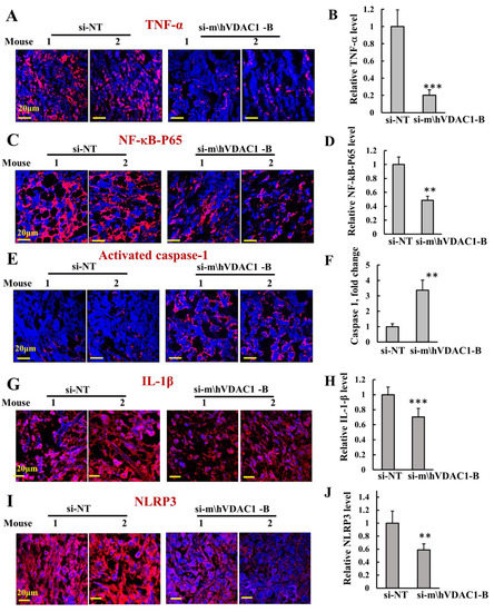
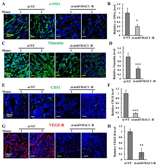
3.5. VDAC1 Silencing Modulates the Tumor Microenvironment and Inflammation
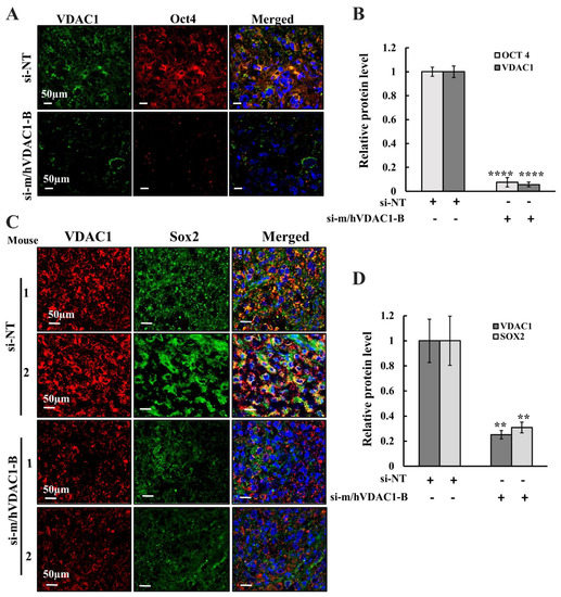
3.6. si-m/hVDAC1-B Reduced Stemness and Induced Differentiation in Mesothelioma H226-Derived Tumors
4. Discussion
4.1. Reprogramming of Cancer Cell Metabolism Induced by VDAC1 Expression Silencing
4.2. Reprogrammed Metabolism Remodulates the Tumor Microenvironment and Inflammation
4.3. Reprogrammed Metabolism Eliminates CSCs by Promoting Their Differentiation
5. Conclusions
Author Contributions
Funding
Institutional Review Board Statement
Informed Consent Statement
Conflicts of Interest
References
- Henley, S.J.; Larson, T.C.; Wu, M.; Antao, V.C.; Lewis, M.; Pinheiro, G.A.; Eheman, C. Mesothelioma incidence in 50 states and the District of Columbia, United States, 2003–2008. Int. J. Occup. Environ. Health 2013, 19, 1–10. [Google Scholar] [CrossRef] [PubMed]
- Kainuma, S.; Masai, T.; Yamauchi, T.; Takeda, K.; Ito, H.; Sawa, Y. Primary Malignant Pericardial Mesothelioma. Presenting as Pericardial Constriction. Ann. Thorac Cardiovas. 2008, 14, 396–398. [Google Scholar]
- Ramazzini, C. The global health dimensions of asbestos and asbestos-related diseases. J. Occup. Health 2016, 58, 220–223. [Google Scholar] [CrossRef] [PubMed]
- Murphy, F.A.; Poland, C.A.; Duffin, R.; Al-Jamal, K.T.; Ali-Boucetta, H.; Nunes, A.; Byrne, F.; Prina-Mello, A.; Volkov, Y.; Li, S.; et al. Length-dependent retention of carbon nanotubes in the pleural space of mice initiates sustained inflammation and progressive fibrosis on the parietal pleura. Am. J. Pathol. 2011, 178, 2587–2600. [Google Scholar] [CrossRef] [PubMed]
- Magnani, C.; Ferrante, D.; Barone-Adesi, F.; Bertolotti, M.; Todesco, A.; Mirabelli, D.; Terracini, B. Cancer risk after cessation of asbestos exposure: A cohort study of Italian asbestos cement workers. Occup. Environ. Med. 2008, 65, 164–170. [Google Scholar] [CrossRef]
- Alfaleh, M.A.; Howard, C.B.; Sedliarou, I.; Jones, M.L.; Gudhka, R.; Vanegas, N.; Weiss, J.; Suurbach, J.H.; de Bakker, C.J.; Milne, M.R.; et al. Targeting mesothelin receptors with drug-loaded bacterial nanocells suppresses human mesothelioma tumour growth in mouse xenograft models. PLoS ONE 2017, 12, e0186137. [Google Scholar] [CrossRef]
- Goodman, J.E.; Nascarella, M.A.; Valberg, P.A. Ionizing radiation: A risk factor for mesothelioma. Cancer Cause Control. 2009, 20, 1237–1254. [Google Scholar] [CrossRef]
- Ascoli, V.; Romeo, E.; Carnovale Scalzo, C.; Cozzi, I.; Ancona, L.; Cavariani, F.; Balestri, A.; Gasperini, L.; Forastiere, F. Familial malignant mesothelioma: A population-based study in central Italy (1980–2012). Cancer Epidemiol. 2014, 38, 273–278. [Google Scholar] [CrossRef]
- Attanoos, R.L.; Churg, A.; Galateau-Salle, F.; Gibbs, A.R.; Roggli, V.L. Malignant Mesothelioma and Its Non-Asbestos Causes. Arch. Pathol. Lab. Med. 2018, 142, 753–760. [Google Scholar] [CrossRef]
- Carbone, M.; Yang, H. Mesothelioma: Recent highlights. Ann. Transl. Med. 2017, 5, 238. [Google Scholar] [CrossRef]
- Chernova, T.; Murphy, F.A.; Galavotti, S.; Sun, X.M.; Powley, I.R.; Grosso, S.; Schinwald, A.; Zacarias-Cabeza, J.; Dudek, K.M.; Dinsdale, D.; et al. Long-Fiber Carbon Nanotubes Replicate Asbestos-Induced Mesothelioma with Disruption of the Tumor Suppressor Gene Cdkn2a (Ink4a/Arf). Curr. Biol. 2017, 27, 3302–3314. [Google Scholar] [CrossRef] [PubMed]
- Rittinghausen, S.; Hackbarth, A.; Creutzenberg, O.; Ernst, H.; Heinrich, U.; Leonhardt, A.; Schaudien, D. The carcinogenic effect of various multi-walled carbon nanotubes (MWCNTs) after intraperitoneal injection in rats. Part Fibre Toxicol. 2014, 11, 1–18. [Google Scholar] [CrossRef] [PubMed]
- Donaldson, K.; Poland, C.A.; Murphy, F.A.; MacFarlane, M.; Chernova, T.; Schinwald, A. Pulmonary toxicity of carbon nanotubes and asbestos—similarities and differences. Adv. Drug Deliv. Rev. 2013, 65, 2078–2086. [Google Scholar] [CrossRef] [PubMed]
- Nagai, H.; Toyokuni, S. Biopersistent fiber-induced inflammation and carcinogenesis: Lessons learned from asbestos toward safety of fibrous nanomaterials. Arch. Biochem. Biophys. 2010, 502, 1–7. [Google Scholar] [CrossRef]
- Guo, G.W.; Chmielecki, J.; Goparaju, C.; Heguy, A.; Dolgalev, I.; Carbone, M.; Seepo, S.; Meyerson, M.; Pass, H.I. Whole-Exome Sequencing Reveals Frequent Genetic Alterations in BAP1, NF2, CDKN2A, and CUL1 in Malignant Pleural Mesothelioma. Cancer Res. 2015, 75, 264–269. [Google Scholar] [CrossRef]
- Lo Iacono, M.; Monica, V.; Righi, L.; Grosso, F.; Libener, R.; Vatrano, S.; Bironzo, P.; Novello, S.; Musmeci, L.; Volante, M.; et al. Targeted next-generation sequencing of cancer genes in advanced stage malignant pleural mesothelioma: A retrospective study. J. Thorac Oncol 2015, 10, 492–499. [Google Scholar] [CrossRef]
- Chang, K.; Pastan, I. Molecular cloning of mesothelin, a differentiation antigen present on mesothelium, mesotheliomas, and ovarian cancers. Proc. Natl. Acad. Sci. USA 1996, 93, 136–140. [Google Scholar] [CrossRef]
- O’Hara, M.; Stashwick, C.; Haas, A.R.; Tanyi, J.L. Mesothelin as a target for chimeric antigen receptor-modified T cells as anticancer therapy. Immunotherapy 2016, 8, 449–460. [Google Scholar] [CrossRef]
- Hassan, R.; Thomas, A.; Alewine, C.; Le, D.T.; Jaffee, E.M.; Pastan, I. Mesothelin Immunotherapy for Cancer: Ready for Prime Time? J. Clin. Oncol. 2016, 34, 4171–4179. [Google Scholar] [CrossRef]
- Rump, A.; Morikawa, Y.; Tanaka, M.; Minami, S.; Umesaki, N.; Takeuchi, M.; Miyajima, A. Binding of ovarian cancer antigen CA125/MUC16 to mesothelin mediates cell adhesion. J. Biol. Chem. 2004, 279, 9190–9198. [Google Scholar] [CrossRef]
- Bharadwaj, U.; Marin-Muller, C.; Li, M.; Chen, C.; Yao, Q. Mesothelin confers pancreatic cancer cell resistance to TNF-alpha-induced apoptosis through Akt/PI3K/NF-kappaB activation and IL-6/Mcl-1 overexpression. Mol. Cancer 2011, 10, 106. [Google Scholar] [CrossRef] [PubMed]
- Chen, S.H.; Hung, W.C.; Wang, P.; Paul, C.; Konstantopoulos, K. Mesothelin binding to CA125/MUC16 promotes pancreatic cancer cell motility and invasion via MMP-7 activation. Sci. Rep. 2013, 3, 1870. [Google Scholar] [CrossRef] [PubMed]
- Yang, H.; Bocchetta, M.; Kroczynska, B.; Elmishad, A.G.; Chen, Y.; Liu, Z.; Bubici, C.; Mossman, B.T.; Pass, H.I.; Testa, J.R.; et al. TNF-alpha inhibits asbestos-induced cytotoxicity via a NF-kappaB-dependent pathway, a possible mechanism for asbestos-induced oncogenesis. Proc. Natl. Acad. Sci. USA 2006, 103, 10397–10402. [Google Scholar] [CrossRef] [PubMed]
- Chia, P.L.; Russell, P.A.; Scott, A.M.; John, T. Targeting the vasculature: Anti-angiogenic agents for malignant mesothelioma. Expert Rev. Anticancer Ther. 2016, 16, 1235–1245. [Google Scholar] [CrossRef]
- Stahel, R.A.; Weder, W.; Felley-Bosco, E.; Petrausch, U.; Curioni-Fontecedro, A.; Schmitt-Opitz, I.; Peters, S. Searching for targets for the systemic therapy of mesothelioma. Ann. Oncol. 2015, 26, 1649–1660. [Google Scholar] [CrossRef]
- Katafygiotis, P.; Giaginis, C.; Patsouris, E.; Theocharis, S. Histone Deacetylase Inhibitors as Potential Therapeutic Agents for the Treatment of Malignant Mesothelioma. Anti-Cancer Agent Me 2013, 13, 476–482. [Google Scholar]
- Mizukami, T.; Kamachi, H.; Fujii, Y.; Matsuzawa, F.; Einama, T.; Kawamata, F.; Kobayashi, N.; Hatanaka, Y.; Taketomi, A. The anti-mesothelin monoclonal antibody amatuximab enhances the anti-tumor effect of gemcitabine against mesothelin-high expressing pancreatic cancer cells in a peritoneal metastasis mouse model. Oncotarget 2018, 9, 33844–33852. [Google Scholar] [CrossRef][Green Version]
- Brosseau, S.; Assoun, S.; Naltet, C.; Steinmetz, C.; Gounant, V.; Zalcman, G. A review of bevacizumab in the treatment of malignant pleural mesothelioma. Future Oncol. 2017, 13, 2537–2546. [Google Scholar] [CrossRef]
- Alley, E.W.; Lopez, J.; Santoro, A.; Morosky, A.; Saraf, S.; Piperdi, B.; van Brummelen, E. Clinical safety and activity of pembrolizumab in patients with malignant pleural mesothelioma (KEYNOTE-028): Preliminary results from a non-randomised, open-label, phase 1b trial. Lancet Oncol. 2017, 18, 623–630. [Google Scholar] [CrossRef]
- Shoshan-Barmatz, V.; De Pinto, V.; Zweckstetter, M.; Raviv, Z.; Keinan, N.; Arbel, N. VDAC, a multi-functional mitochondrial protein regulating cell life and death. Mol. Aspects Med. 2010, 31, 227–285. [Google Scholar] [CrossRef]
- Shoshan-Barmatz, V.; Ben-Hail, D.; Admoni, L.; Krelin, Y.; Tripathi, S.S. The mitochondrial voltage-dependent anion channel 1 in tumor cells. Biochim. Biophys. Acta 2015, 1848, 2547–2575. [Google Scholar] [CrossRef]
- Arif, T.; Vasilkovsky, L.; Refaely, Y.; Konson, A.; Shoshan-Barmatz, V. Silencing VDAC1 Expression by siRNA Inhibits Cancer Cell Proliferation and Tumor Growth In Vivo. Mol. Ther. Nucleic Acids 2014, 3, e159. [Google Scholar] [CrossRef]
- Mahmoodi Chalbatani, G.; Dana, H.; Gharagouzloo, E.; Grijalvo, S.; Eritja, R.; Logsdon, C.D.; Memari, F.; Miri, S.R.; Rad, M.R.; Marmari, V. Small interfering RNAs (siRNAs) in cancer therapy: A nano-based approach. Int. J. Nanomed. 2019, 14, 3111–3128. [Google Scholar] [CrossRef]
- Shoshan-Barmatz, V.; Krelin, Y.; Shteinfer-Kuzmine, A.; Arif, T. Voltage-Dependent Anion Channel 1 As an Emerging Drug Target for Novel Anti-Cancer Therapeutics. Front. Oncol. 2017, 7, 154. [Google Scholar] [CrossRef]
- Shteinfer-Kuzmine, A.; Verma, A.; Arif, T.; Aizenberg, O.; Paul, A.; Shoshan-Barmaz, V. Mitochondria and nucleus cross-talk: Signaling in metabolism, apoptosis, and differentiation, and function in cancer. IUBMB Life 2021, 73, 492–510. [Google Scholar] [CrossRef]
- Abu-Hamad, S.; Sivan, S.; Shoshan-Barmatz, V. The expression level of the voltage-dependent anion channel controls life and death of the cell. Proc. Natl. Acad. Sci. USA 2006, 103, 5787–5792. [Google Scholar] [CrossRef]
- Koren, I.; Raviv, Z.; Shoshan-Barmatz, V. Downregulation of voltage-dependent anion channel-1 expression by RNA interference prevents cancer cell growth in vivo. Cancer Biol. Ther. 2010, 9, 1046–1052. [Google Scholar] [CrossRef]
- Amsalem, Z.; Arif, T.; Shteinfer-Kuzmine, A.; Chalifa-Caspi, V.; Shoshan-Barmatz, V. The Mitochondrial Protein VDAC1 at the Crossroads of Cancer Cell Metabolism: The Epigenetic Link. Cancers 2020, 12, 1031. [Google Scholar] [CrossRef]
- Arif, T.; Krelin, Y.; Nakdimon, I.; Benharroch, D.; Paul, A.; Dadon-Klein, D.; Shoshan-Barmatz, V. VDAC1 is a molecular target in glioblastoma, with its depletion leading to reprogrammed metabolism and reversed oncogenic properties. Neuro-Oncology 2017, 19, 951–964. [Google Scholar] [CrossRef]
- Arif, T.; Paul, A.; Krelin, Y.; Shteinfer-Kuzmine, A.; Shoshan-Barmatz, V. Mitochondrial VDAC1 Silencing Leads to Metabolic Rewiring and the Reprogramming of Tumour Cells into Advanced Differentiated States. Cancers 2018, 10, 499. [Google Scholar] [CrossRef]
- Maldonado, E.N.; Lemasters, J.J. Warburg revisited: Regulation of mitochondrial metabolism by voltage-dependent anion channels in cancer cells. J. Pharmacol. Exp. Ther. 2012, 342, 637–641. [Google Scholar] [CrossRef] [PubMed]
- Varghese, F.; Bukhari, A.B.; Malhotra, R.; De, A. IHC Profiler: An open source plugin for the quantitative evaluation and automated scoring of immunohistochemistry images of human tissue samples. PLoS ONE 2014, 9, e96801. [Google Scholar] [CrossRef] [PubMed]
- Liu, C.B.; Yang, D.G.; Zhang, X.; Zhang, W.H.; Li, D.P.; Zhang, C.; Qin, C.; Du, L.J.; Li, J.; Gao, F.; et al. Degeneration of white matter and gray matter revealed by diffusion tensor imaging and pathological mechanism after spinal cord injury in canine. CNS Neurosci. Ther. 2019, 25, 261–272. [Google Scholar] [CrossRef] [PubMed]
- Chandrashekar, D.S.; Karthikeyan, S.K.; Korla, P.K.; Patel, H.; Shovon, A.R.; Athar, M.; Netto, G.J.; Qin, Z.S.; Kumar, S.; Manne, U.; et al. UALCAN: An update to the integrated cancer data analysis platform. Neoplasia 2022, 25, 18–27. [Google Scholar] [CrossRef]
- Vlashi, E.; Pajonk, F. Cancer stem cells, cancer cell plasticity and radiation therapy. Semin. Cancer Biol. 2015, 31, 28–35. [Google Scholar] [CrossRef]
- Gilbert, C.A.; Ross, A.H. Cancer stem cells: Cell culture, markers, and targets for new therapies. J. Cell Biochem. 2009, 108, 1031–1038. [Google Scholar] [CrossRef]
- D’Arena, G.; Laurenti, L.; Capalbo, S.; D’Arco, A.M.; De Filippi, R.; Marcacci, G.; Di Renzo, N.; Storti, S.; Califano, C.; Vigliotti, M.L.; et al. Rituximab therapy for chronic lymphocytic leukemia-associated autoimmune hemolytic anemia. Am. J. Hematol. 2006, 81, 598–602. [Google Scholar] [CrossRef]
- Rizzino, A. Concise Review: The Sox2-Oct4 Connection: Critical Players in a Much Larger Interdependent Network Integrated at Multiple Levels. Stem Cells 2013, 31, 1033–1039. [Google Scholar] [CrossRef]
- Ledford, H. Gene-silencing technology gets first drug approval after 20-year wait. Nature 2018, 560, 291–292. [Google Scholar] [CrossRef]
- Zhou, J.; Patel, T.R.; Fu, M.; Bertram, J.P.; Saltzman, W.M. Octa-functional PLGA nanoparticles for targeted and efficient siRNA delivery to tumors. Biomaterials 2012, 33, 583–591. [Google Scholar] [CrossRef]
- Bejarano, L.; Jordao, M.J.C.; Joyce, J.A. Therapeutic Targeting of the Tumor Microenvironment. Cancer Discov. 2021, 11, 933–959. [Google Scholar] [CrossRef] [PubMed]
- Kalluri, R. The biology and function of fibroblasts in cancer. Nat. Rev. Cancer 2016, 16, 582–598. [Google Scholar] [CrossRef] [PubMed]
- De Young, B.R.; Frierson, H.F., Jr.; Ly, M.N.; Smith, D.; Swanson, P.E. CD31 immunoreactivity in carcinomas and mesotheliomas. Am. J. Clin. Pathol. 1998, 110, 374–377. [Google Scholar] [CrossRef]
- Karin, M. Nuclear factor-kappaB in cancer development and progression. Nature 2006, 441, 431–436. [Google Scholar] [CrossRef]
- Xia, X.; Wang, X.; Cheng, Z.; Qin, W.; Lei, L.; Jiang, J.; Hu, J. The role of pyroptosis in cancer: Pro-cancer or pro-"host"? Cell Death Dis. 2019, 10, 650. [Google Scholar] [CrossRef]
- Cakir, E.; Demirag, F.; Aydin, M.; Unsal, E. Cytopathologic differential diagnosis of malignant mesothelioma, adenocarcinoma and reactive mesothelial cells: A logistic regression analysis. Diagn. Cytopathol. 2009, 37, 4–10. [Google Scholar] [CrossRef]
- Deckwirth, V.; Rajakyla, E.K.; Cattavarayane, S.; Acheva, A.; Schaible, N.; Krishnan, R.; Valle-Delgado, J.J.; Osterberg, M.; Bjorkenheim, P.; Sukura, A.; et al. Cytokeratin 5 determines maturation of the mammary myoepithelium. iScience 2021, 24, 102413. [Google Scholar] [CrossRef]
- Kobayashi, M.; Takeuchi, T.; Ohtsuki, Y. Establishment of three novel human malignant pleural mesothelioma cell lines: Morphological and cytogenetical studies and EGFR mutation status. Anticancer Res. 2008, 28, 197–208. [Google Scholar]
- Yaziji, H.; Battifora, H.; Barry, T.S.; Hwang, H.C.; Bacchi, C.E.; McIntosh, M.W.; Kussick, S.J.; Gown, A.M. Evaluation of 12 antibodies for distinguishing epithelioid mesothelioma from adenocarcinoma: Identification of a three-antibody immunohistochemical panel with maximal sensitivity and specificity. Mod. Pathol. 2006, 19, 514–523. [Google Scholar] [CrossRef]
- Behlke, M.A. Chemical modification of siRNAs for in vivo use. Oligonucleotides 2008, 18, 305–319. [Google Scholar] [CrossRef]
- Gatenby, R.A.; Gillies, R.J. Why do cancers have high aerobic glycolysis? Nat. Rev. Cancer 2004, 4, 891–899. [Google Scholar] [CrossRef] [PubMed]
- Koppenol, W.H.; Bounds, P.L.; Dang, C.V. Otto Warburg’s contributions to current concepts of cancer metabolism. Nat. Rev. Cancer 2011, 11, 325–337. [Google Scholar] [CrossRef] [PubMed]
- Carracedo, A.; Cantley, L.C.; Pandolfi, P.P. Cancer metabolism: Fatty acid oxidation in the limelight. Nat. Rev. Cancer 2013, 13, 227–232. [Google Scholar] [CrossRef] [PubMed]
- Hanahan, D.; Weinberg, R.A. Hallmarks of cancer: The next generation. Cell 2011, 144, 646–674. [Google Scholar] [CrossRef]
- Micke, P.; Ostman, A. Exploring the tumour environment: Cancer-associated fibroblasts as targets in cancer therapy. Expert Opin. Ther. Tar. 2005, 9, 1217–1233. [Google Scholar] [CrossRef]
- Philip, M.; Rowley, D.A.; Schreiber, H. Inflammation as a tumor promoter in cancer induction. Semin. Cancer Biol. 2004, 14, 433–439. [Google Scholar] [CrossRef]
- Wang, X.; Lin, Y. Tumor necrosis factor and cancer, buddies or foes? Acta Pharmacol. Sin. 2008, 29, 1275–1288. [Google Scholar] [CrossRef]
- Zitvogel, L.; Kepp, O.; Galluzzi, L.; Kroemer, G. Inflammasomes in carcinogenesis and anticancer immune responses. Nat. Immunol. 2012, 13, 343–351. [Google Scholar] [CrossRef]
- Faria, S.S.; Costantini, S.; de Lima, V.C.C.; de Andrade, V.P.; Rialland, M.; Cedric, R.; Budillon, A.; Magalhaes, K.G. NLRP3 inflammasome-mediated cytokine production and pyroptosis cell death in breast cancer. J. Biomed. Sci. 2021, 28, 26. [Google Scholar] [CrossRef]
- Westbom, C.; Thompson, J.K.; Leggett, A.; MacPherson, M.; Beuschel, S.; Pass, H.; Vacek, P.; Shukla, A. Inflammasome Modulation by Chemotherapeutics in Malignant Mesothelioma. PLoS ONE 2015, 10, e0145404. [Google Scholar] [CrossRef]
- Winter, R.N.; Kramer, A.; Borkowski, A.; Kyprianou, N. Loss of caspase-1 and caspase-3 protein expression in human prostate cancer. Cancer Res. 2001, 61, 1227–1232. [Google Scholar] [PubMed]
- Zhou, R.; Yazdi, A.S.; Menu, P.; Tschopp, J. A role for mitochondria in NLRP3 inflammasome activation. Nature 2011, 469, 221–225. [Google Scholar] [CrossRef] [PubMed]
- Yoshida, G.J.; Saya, H. Therapeutic strategies targeting cancer stem cells. Cancer Sci. 2016, 107, 5–11. [Google Scholar] [CrossRef] [PubMed]
- Islam, F.; Qiao, B.; Smith, R.A.; Gopalan, V.; Lam, A.K. Cancer stem cell: Fundamental experimental pathological concepts and updates. Exp. Mol. Pathol. 2015, 98, 184–191. [Google Scholar] [CrossRef]
- Geula, S.; Naveed, H.; Liang, J.; Shoshan-Barmatz, V. Structure-based analysis of VDAC1 protein: Defining oligomer contact sites. J. Biol. Chem. 2012, 287, 2179–2190. [Google Scholar] [CrossRef]
- Arif, T.; Amsalem, Z.; Shoshan-Barmatz, V. Metabolic Reprograming Via Silencing of Mitochondrial VDAC1 Expression Encourages Differentiation of Cancer Cells. Mol. Ther. Nucleic Acids 2019, 17, 24–37. [Google Scholar] [CrossRef]
- Arif, T.; Stern, O.; Pittala, S.; Chalifa-Caspi, V.; Shoshan-Barmatz, V. Rewiring of Cancer Cell Metabolism by Mitochondrial VDAC1 Depletion Results in Time-Dependent Tumor Reprogramming: Glioblastoma as a Proof of Concept. Cells 2019, 8, 1330. [Google Scholar] [CrossRef]









| Antibody | Source and Cat. No. | Dilution | ||
|---|---|---|---|---|
| IHC | WB | IF | ||
| Rabbit polyclonal anti-VDAC1 | Abcam, Cambridge, UK, ab15895 | 1:400 | 1:15,000 | 1:500 |
| Mouse monoclonal anti-VDAC1 | Abcam, Cambridge, UK, ab186321 | - | - | 1:500 |
| Rabbit monoclonal anti-Glut-1 | Abcam, Cambridge, UK, ab115730 | - | - | 1:500 |
| Rabbit monoclonal anti-HK1 | Abcam, Cambridge, UK, ab150423 | 1:100 | - | - |
| Rabbit polyclonal anti-citrate synthetase | Abcam, Cambridge, UK, ab96600 | 1:500 | - | - |
| Rabbit monoclonal anti-lactate dehydrogenase | Abcam, Cambridge, UK, ab52488 | 1:2000 | - | - |
| Rabbit polyclonal anti-ATPsyn5a | Abcam, Cambridge, UK, ab151229 | 1:500 | - | - |
| Rabbit polyclonal anti-Ki-67 | Abcam, Cambridge, UK, ab15580 | 1:250 | - | - |
| Mouse monoclonal anti-SOX2 | Abcam, Cambridge, UK, ab171380 | - | - | 1:200 |
| Rabbit monoclonal anti Oct4 | Abcam, Cambridge, UK, ab200834 | - | - | 1:250 |
| Rabbit monoclonal anti cytokeratin 5 | Abcam, Cambridge, UK, ab52635 | - | - | 1:250 |
| Mouse monoclonal anti-vimentin | Abcam, Cambridge, UK, ab8978 | 1:200 | - | 1:200 |
| Rabbit monoclonal anti-calretinin | Abcam, Cambridge, UK, ab92341 | 1:500 | - | 1:250 |
| Rabbit polyclonal anti-a-SMA | Abcam, Cambridge, UK, ab5694 | - | - | 1:500 |
| Rabbit polyclonal anti-CD31 | Abcam, Cambridge, UK, ab28364 | - | - | 1:750 |
| Mouse monoclonal anti-VEGF-B antibody | Santa Cruz Biotechnology, TX (USA), sc-65617 | - | - | 1:100 |
| Mouse monoclonal anti-TNF-a | Abcam, Cambridge, UK, ab1793 | - | - | 1:500 |
| Rabbit polyclonal anti-NF-kB p65 (Ser536) antibody | Bioss, MA (USA), BS-092R | - | - | 1:250 |
| Goat polyclonal anti-NRLP3 | Abcam, Cambridge, UK, ab4207 | - | - | 1:500 |
| Rabbit polyclonal anti-IL-1β | Abcam, Cambridge, UK, ab9722 | - | - | 1:500 |
| Donkey anti-mouse-Alexa fluor 488 | Abcam, Cambridge, UK, ab150109 | - | - | 1:750 |
| Goat anti-rabbit IgG-Alexa fluor 555 | Abcam, Cambridge, UK, ab150086 | - | - | 1:850 |
| Goat anti-rabbit Alexa fluor 488 | Abcam, Cambridge, UK, ab150078 | - | - | 1:750 |
| Donkey anti-goat- Alexa fluor 555 | Abcam, Cambridge, UK, ab150134 | - | - | 1:500 |
| Goat anti-mouse-Alexa fluor 555 | Abcam, Cambridge, UK, ab150114 | - | - | 1:750 |
| Goat anti-rabbit HRP | Promega, Wisconsin, W4018 | 1:1000 | 1:15,000 | - |
| Donkey anti-mouse HRP | Abcam, Cambridge, UK, ab98799 | 1:1000 | 1:15,000 | - |
| Mouse monoclonal anti-β-actin | Millipore, Billerica, MA, MAB1501 | - | 1:40,000 | - |
Publisher’s Note: MDPI stays neutral with regard to jurisdictional claims in published maps and institutional affiliations. |
© 2022 by the authors. Licensee MDPI, Basel, Switzerland. This article is an open access article distributed under the terms and conditions of the Creative Commons Attribution (CC BY) license (https://creativecommons.org/licenses/by/4.0/).
Share and Cite
Pandey, S.K.; Machlof-Cohen, R.; Santhanam, M.; Shteinfer-Kuzmine, A.; Shoshan-Barmatz, V. Silencing VDAC1 to Treat Mesothelioma Cancer: Tumor Reprograming and Altering Tumor Hallmarks. Biomolecules 2022, 12, 895. https://doi.org/10.3390/biom12070895
Pandey SK, Machlof-Cohen R, Santhanam M, Shteinfer-Kuzmine A, Shoshan-Barmatz V. Silencing VDAC1 to Treat Mesothelioma Cancer: Tumor Reprograming and Altering Tumor Hallmarks. Biomolecules. 2022; 12(7):895. https://doi.org/10.3390/biom12070895
Chicago/Turabian StylePandey, Swaroop Kumar, Renen Machlof-Cohen, Manikandan Santhanam, Anna Shteinfer-Kuzmine, and Varda Shoshan-Barmatz. 2022. "Silencing VDAC1 to Treat Mesothelioma Cancer: Tumor Reprograming and Altering Tumor Hallmarks" Biomolecules 12, no. 7: 895. https://doi.org/10.3390/biom12070895
APA StylePandey, S. K., Machlof-Cohen, R., Santhanam, M., Shteinfer-Kuzmine, A., & Shoshan-Barmatz, V. (2022). Silencing VDAC1 to Treat Mesothelioma Cancer: Tumor Reprograming and Altering Tumor Hallmarks. Biomolecules, 12(7), 895. https://doi.org/10.3390/biom12070895

