Sex Plays a Multifaceted Role in Asthma Pathogenesis
Abstract
1. Introduction
2. Search Strategy and Selection Criteria
3. Sex Influences the Clinical Outcome and Phenotype of Asthma
4. Sex Hormones Influence the Pathophysiology of Asthma
5. Influence of Sex on the Continuity of Immune Responses from the Sensing of Aeroallergens by Airway Epithelial Cells to Eosinophil Activation in Asthma
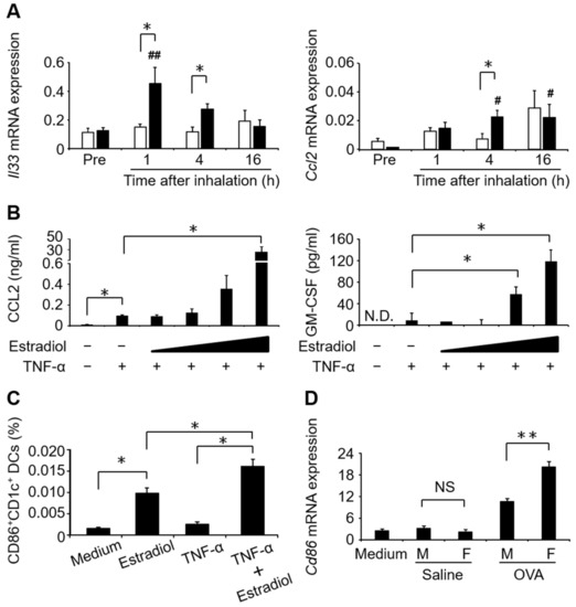
5.1. Sex-Related Differences in the Activation of Airway Epithelial Cells: Initiation of Allergic Immune Responses
5.2. Sex-Related Differences in the Activation of DCs
5.3. Sex-Related Differences in Helper T Cell Responses in Asthma
5.4. Sex-Related Alteration of Macrophages, Monocytes, and ILC2s
5.5. Sex-Related Alteration of Eosinophils
6. Cross-Interaction of Sex with Genetic Factors or Environmental Factors in Asthma Exacerbation
6.1. Interaction of Sex with the Genetic Make-Up
6.2. Interaction of Sex with Psychological Stress
6.3. Interaction of Sex with Respiratory Infection or Upper Airway Inflammation
6.4. Interaction of Sex with Ozone or Air Pollution in Asthma
7. Cross-Interaction of Sex with Comorbidities or Vitamin D in Asthma Pathogenesis
8. Conclusions
Supplementary Materials
Author Contributions
Funding
Institutional Review Board Statement
Informed Consent Statement
Data Availability Statement
Acknowledgments
Conflicts of Interest
References
- Klein, S.L.; Flanagan, K.L. Sex differences in immune responses. Nat. Rev. Immunol. 2016, 16, 626–638. [Google Scholar] [CrossRef] [PubMed]
- Scully, E.P.; Haverfield, J.; Ursin, R.L.; Tannenbaum, C.; Klein, S.L. Considering how biological sex impacts immune responses and COVID-19 outcomes. Nat. Rev. Immunol. 2020, 20, 442–447. [Google Scholar] [CrossRef] [PubMed]
- To, T.; Stanojevic, S.; Moores, G.; Gershon, A.S.; Bateman, E.D.; Cruz, A.A.; Boulet, L.P. Global asthma prevalence in adults: Findings from the cross-sectional world health survey. BMC Public Health 2012, 12, 204. [Google Scholar] [CrossRef] [PubMed]
- Nakamura, Y.; Tamaoki, J.; Nagase, H.; Yamaguchi, M.; Horiguchi, T.; Hozawa, S.; Ichinose, M.; Iwanaga, T.; Kondo, R.; Nagata, M.; et al. Japanese Society of Allergology. Japanese guidelines for adult asthma 2020. Allergol. Int. 2020, 69, 519–548. [Google Scholar] [CrossRef]
- Sears, M.R. Descriptive epidemiology of asthma. Lancet 1997, 350 (Suppl. S2), S1–S4. [Google Scholar] [CrossRef]
- Enilari, O.; Sinha, S. The Global Impact of Asthma in Adult Populations. Ann. Glob. Health 2019, 85, 2. [Google Scholar] [CrossRef]
- Most Recent National Asthma Data. Available online: https://www.cdc.gov/asthma/most_recent_national_asthma_data.htm (accessed on 21 January 2022).
- Jarvis, D.; Newson, R.; Lotvall, J.; Hastan, D.; Tomassen, P.; Keil, T.; Gjomarkaj, M.; Forsberg, B.; Gunnbjornsdottir, M.; Minov, J.; et al. Asthma in adults and its association with chronic rhinosinusitis: The GA2LEN survey in Europe. Allergy 2012, 67, 91–98. [Google Scholar] [CrossRef]
- McCracken, J.L.; Veeranki, S.P.; Ameredes, B.T.; Calhoun, W.J. Diagnosis and Management of Asthma in Adults: A Review. JAMA 2017, 318, 279–290. [Google Scholar] [CrossRef]
- Holguin, F.; Cardet, J.C.; Chung, K.F.; Diver, S.; Ferreira, D.S.; Fitzpatrick, A.; Gaga, M.; Kellermeyer, L.; Khurana, S.; Knight, S.; et al. Management of severe asthma: A European Respiratory Society/American Thoracic Society guideline. Eur. Respir. J. 2020, 55, 1900588. [Google Scholar] [CrossRef]
- ENFUMOSA Study Group. The ENFUMOSA cross-sectional European multicentre study of the clinical phenotype of chronic severe asthma. European Network for Understanding Mechanisms of Severe Asthma. Eur. Respir. J. 2003, 22, 470–477. [Google Scholar] [CrossRef]
- Goleva, E.; Hauk, P.J.; Hall, C.F.; Liu, A.H.; Riches, D.W.; Martin, R.J.; Leung, D.Y. Corticosteroid-resistant asthma is associated with classical antimicrobial activation of airway macrophages. J. Allergy Clin. Immunol. 2008, 122, 550–559.e3. [Google Scholar] [CrossRef]
- Nabe, T. Steroid-Resistant Asthma and Neutrophils. Biol. Pharm. Bull. 2020, 43, 31–35. [Google Scholar] [CrossRef]
- Raundhal, M.; Morse, C.; Khare, A.; Oriss, T.B.; Milosevic, J.; Trudeau, J.; Huff, R.; Pilewski, J.; Holguin, F.; Kolls, J.; et al. High IFN-γ and low SLPI mark severe asthma in mice and humans. J. Clin. Investig. 2015, 125, 3037–3050. [Google Scholar] [CrossRef]
- Mukherjee, A.B.; Zhang, Z. Allergic asthma: Influence of genetic and environmental factors. J. Biol. Chem. 2011, 286, 32883–32889. [Google Scholar] [CrossRef]
- Lovallo, W.R.; Enoch, M.A.; Acheson, A.; Cohoon, A.J.; Sorocco, K.H.; Hodgkinson, C.A.; Vincent, A.S.; Glahn, D.C.; Goldman, D. Cortisol Stress Response in Men and Women Modulated Differentially by the Mu-Opioid Receptor Gene Polymorphism OPRM1 A118G. Neuropsychopharmacology 2015, 40, 2546–2554. [Google Scholar] [CrossRef]
- Malinczak, C.A.; Fonseca, W.; Rasky, A.J.; Ptaschinski, C.; Morris, S.; Ziegler, S.F.; Lukacs, N.W. Sex-associated TSLP-induced immune alterations following early-life RSV infection leads to enhanced allergic disease. Mucosal Immunol. 2019, 12, 969–979. [Google Scholar] [CrossRef]
- Pinart, M.; Keller, T.; Reich, A.; Fröhlich, M.; Cabieses, B.; Hohmann, C.; Postma, D.S.; Bousquet, J.; Antó, J.M.; Keil, T. Sex-Related Allergic Rhinitis Prevalence Switch from Childhood to Adulthood: A Systematic Review and Meta-Analysis. Int. Arch. Allergy Immunol. 2017, 172, 224–235. [Google Scholar] [CrossRef]
- Hunninghake, G.M.; Soto-Quirós, M.E.; Avila, L.; Kim, H.P.; Lasky-Su, J.; Rafaels, N.; Ruczinski, I.; Beaty, T.H.; Mathias, R.A.; Barnes, K.C.; et al. TSLP polymorphisms are associated with asthma in a sex-specific fashion. Allergy 2010, 65, 1566–1575. [Google Scholar] [CrossRef]
- Ranjbar, M.; Matloubi, M.; Assarehzadegan, M.A.; Fallahpour, M.; Sadeghi, F.; Soleyman-Jahi, S.; Janani, L. Association between Two Single Nucleotide Polymorphisms of Thymic Stromal Lymphopoietin (TSLP) Gene and Asthma in Iranian Population. Iran. J. Allergy Asthma Immunol. 2020, 19, 362–372. [Google Scholar] [CrossRef]
- Martinez, F.D.; Vercelli, D. Asthma. Lancet 2013, 382, 1360–1372. [Google Scholar] [CrossRef]
- London, S.J.; Romieu, I. Gene by environment interaction in asthma. Annu. Rev. Public Health 2009, 30, 55–80. [Google Scholar] [CrossRef] [PubMed]
- Hirose, M.; Horiguchi, T. Asthma phenotypes. J. Gen. Fam. Med. 2017, 18, 189–194. [Google Scholar] [CrossRef]
- Laffont, S.; Guéry, J.C. Deconstructing the sex bias in allergy and autoimmunity: From sex hormones and beyond. Adv. Immunol. 2019, 142, 35–64. [Google Scholar]
- Fuentes, N.; Silveyra, P. Estrogen receptor signaling mechanisms. Adv. Protein Chem. Struct. Biol. 2019, 116, 135–170. [Google Scholar]
- Lorigo, M.; Mariana, M.; Lemos, M.C.; Cairrao, E. Vascular mechanisms of testosterone: The non-genomic point of view. J. Steroid. Biochem. Mol. Biol. 2020, 196, 105496. [Google Scholar] [CrossRef]
- Shah, N.; Lai, P.; Imami, N.; Johnson, M.R. Progesterone-Related Immune Modulation of Pregnancy and Labor. Front. Endocrinol. 2019, 10, 198. [Google Scholar] [CrossRef]
- Le Coz, C.; Trofa, M.; Syrett, C.M.; Martin, A.; Jyonouchi, H.; Jyonouchi, S.; Anguera, M.C.; Romberg, N. CD40LG duplication-associated autoimmune disease is silenced by nonrandom X-chromosome inactivation. J. Allergy Clin. Immunol. 2018, 141, 2308–2311.e7. [Google Scholar] [CrossRef]
- Katsenos, S.; Ladias, S. Klinefelter syndrome and bronchial asthma: Is there any relationship between the low testosterone levels and asthma exacerbations? Lung India 2018, 35, 368–369. [Google Scholar] [CrossRef]
- Daly, J.J.; Rickards, D.F. Klinefelter’s syndrome with Asthma. Lancet 1964, 283. [Google Scholar] [CrossRef]
- Siroux, V.; Curt, F.; Oryszczyn, M.-P.; Maccario, J.; Kauffmann, F. Role of gender and hormone-related events on IgE, atopy, and eosinophils in the Epidemiological Study on the Genetics and Environment of Asthma, bronchial hyperresponsiveness and atopy. J. Allergy Clin. Immunol. 2004, 114, 491–498. [Google Scholar] [CrossRef]
- Almqvist, C.; Worm, M.; Leynaert, B. Working group of GA2LEN WP 2.5 Gender. Impact of gender on asthma in childhood and adolescence: A GA2LEN review. Allergy 2008, 63, 47–57. [Google Scholar] [PubMed]
- Morikawa, E.; Sasaki, M.; Yoshida, K.; Adachi, Y.; Odajima, H.; Akasawa, A. Nationwide survey of the prevalence of wheeze, rhino-conjunctivitis, and eczema among Japanese children in 2015. Allergol. Int. 2020, 69, 98–103. [Google Scholar] [CrossRef] [PubMed]
- Kaur, B.P.; Lahewala, S.; Arora, S.; Agnihotri, K.; Panaich, S.; Secord, E.; Levine, D.S. Asthma: Hospitalization Trends and Predictors of In-Hospital Mortality and Hospitalization Costs in the USA (2001–2010). Int. Arch. Allergy. Immunol. 2015, 168, 71–78. [Google Scholar] [CrossRef]
- To, T.; Gray, N.; Ryckman, K.; Zhu, J.; Fong, I.; Gershon, A. Sex differences in health services and medication use among older adults with asthma. ERJ. Open Res. 2019, 5, 00242–2019. [Google Scholar] [CrossRef]
- Tsai, C.L.; Lee, W.Y.; Hanania, N.A.; Camargo, C.A., Jr. Age-related differences in clinical outcomes for acute asthma in the United States, 2006–2008. J. Allergy Clin. Immunol. 2012, 129, 1252–1258.e1. [Google Scholar] [CrossRef]
- Rowe, B.H.; Villa-Roel, C.; Majumdar, S.R.; Abu-Laban, R.B.; Aaron, S.D.; Stiell, I.G.; Johnson, J.; Senthilselvan, A. Rates and correlates of relapse following ED discharge for acute asthma: A Canadian 20-site prospective cohort study. Chest 2015, 147, 140–149. [Google Scholar] [CrossRef]
- Lin, M.P.; Vargas-Torres, C.; Schuur, J.D.; Shi, D.; Wisnivesky, J.; Richardson, L.D. Trends and predictors of hospitalization after emergency department asthma visits among U.S. Adults, 2006–2014. J. Asthma 2020, 57, 811–819. [Google Scholar] [CrossRef]
- Cydulka, R.K.; Emerman, C.L.; Rowe, B.H.; Clark, S.; Woodruff, P.G.; Singh, A.K.; Camargo, C., Jr. MARC Investigators. Differences between men and women in reporting of symptoms during an asthma exacerbation. Ann. Emerg. Med. 2001, 38, 123–128. [Google Scholar] [CrossRef]
- Zein, J.G.; Udeh, B.L.; Teague, W.G.; Koroukian, S.M.; Schlitz, N.K.; Bleecker, E.R.; Busse, W.B.; Calhoun, W.J.; Castro, M.; Comhair, S.A.; et al. Severe Asthma Research Program. Impact of Age and Sex on Outcomes and Hospital Cost of Acute Asthma in the United States, 2011–2012. PLoS ONE 2016, 11, e0157301. [Google Scholar] [CrossRef]
- Haldar, P.; Pavord, I.D.; Shaw, D.E.; Berry, M.A.; Thomas, M.; Brightling, C.E.; Wardlaw, A.J.; Green, R.H. Cluster analysis and clinical asthma phenotypes. Am. J. Respir. Crit. Care Med. 2008, 178, 218–224. [Google Scholar] [CrossRef]
- Moore, W.C.; Meyers, D.A.; Wenzel, S.E.; Teague, W.G.; Li, H.; Li, X.; D’Agostino, R., Jr.; Castro, M.; Curran-Everett, D.; Fitzpatrick, A.M.; et al. National Heart, Lung, and Blood Institute’s Severe Asthma Research Program. Identification of asthma phenotypes using cluster analysis in the Severe Asthma Research Program. Am. J. Respir. Crit. Care Med. 2010, 181, 315–323. [Google Scholar] [CrossRef]
- Hsiao, H.P.; Lin, M.C.; Wu, C.C.; Wang, C.C.; Wang, T.N. Sex-Specific Asthma Phenotypes, Inflammatory Patterns, and Asthma Control in a Cluster Analysis. J. Allergy Clin. Immunol. Pr. 2019, 7, 556–567.e15. [Google Scholar] [CrossRef]
- Yoon, J.; Eom, E.J.; Kim, J.T.; Lim, D.H.; Kim, W.K.; Song, D.J.; Yoo, Y.; Suh, D.I.; Baek, H.-S.; Shin, M.; et al. Heterogeneity of Childhood Asthma in Korea: Cluster Analysis of the Korean Childhood Asthma Study Cohort. Allergy Asthma Immunol. Res. 2021, 13, 42–55. [Google Scholar] [CrossRef]
- Gómez Real, F.; Svanes, C.; Björnsson, E.H.; Franklin, K.A.; Gislason, D.; Gislason, T.; Gulsvik, A.; Janson, C.; Jögi, R.; Kiserud, T.; et al. Hormone replacement therapy, body mass index and asthma in perimenopausal women: A cross sectional survey. Thorax 2006, 61, 34–40. [Google Scholar] [CrossRef]
- Bønnelykke, K.; Raaschou-Nielsen, O.; Tjønneland, A.; Ulrik, C.S.; Bisgaard, H.; Andersen, Z.J. Postmenopausal hormone therapy and asthma-related hospital admission. J. Allergy Clin. Immunol. 2015, 135, 813–816.e5. [Google Scholar] [CrossRef]
- Jarvis, D.; Leynaert, B. The association of asthma, atopy and lung function with hormone replacement therapy and surgical cessation of menstruation in a population-based sample of English women. Allergy 2008, 63, 95–102. [Google Scholar] [CrossRef] [PubMed]
- Lange, P.; Parner, J.; Prescott, E.; Ulrik, C.S.; Vestbo, J. Exogenous female sex steroid hormones and risk of asthma and asthma-like symptoms: A cross sectional study of the general population. Thorax 2001, 56, 613–616. [Google Scholar] [CrossRef] [PubMed]
- Al-Sahab, B.; Hamadeh, M.J.; Ardern, C.I.; Tamim, H. Early menarche predicts incidence of asthma in early adulthood. Am. J. Epidemiol. 2011, 173, 64–70. [Google Scholar] [CrossRef] [PubMed]
- Matulonga-Diakiese, B.; Courbon, D.; Fournier, A.; Sanchez, M.; Bédard, A.; Mesrine, S.; Taillé, C.; Severi, G.; Thabut, G.; Varraso, R.; et al. Risk of asthma onset after natural and surgical menopause: Results from the French E3N cohort. Maturitas 2018, 118, 44–50. [Google Scholar] [CrossRef]
- Troisi, R.J.; Speizer, F.E.; Willett, W.C.; Trichopoulos, D.; Rosner, B. Menopause, postmenopausal estrogen preparations, and the risk of adult-onset asthma. A prospective cohort study. Am. J. Respir. Crit. Care Med. 1995, 152, 1183–1188. [Google Scholar] [CrossRef]
- Barr, R.G.; Wentowski, C.C.; Grodstein, F.; Somers, S.C.; Stampfer, M.J.; Schwartz, J.; Speizer, F.E.; Camargo, C.A., Jr. Prospective study of postmenopausal hormone use and newly diagnosed asthma and chronic obstructive pulmonary disease. Arch. Intern. Med. 2004, 164, 379–386. [Google Scholar] [CrossRef]
- Romieu, I.; Fabre, A.; Fournier, A.; Kauffmann, F.; Varraso, R.; Mesrine, S.; Leynaert, B.; Clavel-Chapelon, F. Postmenopausal hormone therapy and asthma onset in the E3N cohort. Thorax 2010, 65, 292–297. [Google Scholar] [CrossRef]
- Zemp, E.; Schikowski, T.; Dratva, J.; Schindler, C.; Probst-Hensch, N. Asthma and the menopause: A systematic review and meta-analysis. Maturitas 2012, 73, 212–217. [Google Scholar] [CrossRef]
- McCleary, N.; Nwaru, B.I.; Nurmatov, U.B.; Critchley, H.; Sheikh, A. Endogenous and exogenous sex steroid hormones in asthma and allergy in females: A systematic review and meta-analysis. J. Allergy Clin. Immunol. 2018, 141, 1510–1513.e8. [Google Scholar]
- Nwaru, B.I.; Shah, S.A.; Tibble, H.; Pillinger, R.; McLean, S.; Ryan, D.; Critchley, H.; Hawrylowicz, C.M.; Simpson, C.R.; Soyiri, I.N.; et al. Hormone Replacement Therapy and Risk of Severe Asthma Exacerbation in Perimenopausal and Postmenopausal Women: 17-Year National Cohort Study. J. Allergy Clin. Immunol. Pr. 2021, 9, 2751–2760.e1. [Google Scholar] [CrossRef]
- Carlson, C.L.; Cushman, M.; Enright, P.L.; Cauley, J.A.; Newman, A.B. Cardiovascular Health Study Research Group. Hormone replacement therapy is associated with higher FEV1 in elderly women. Am. J. Respir. Crit. Care Med. 2001, 163, 423–428. [Google Scholar] [CrossRef]
- Cevrioglu, A.S.; Fidan, F.; Unlu, M.; Yilmazer, M.; Orman, A.; Fenkci, I.V.; Serteser, M. The effects of hormone therapy on pulmonary function tests in postmenopausal women. Maturitas 2004, 49, 221–227. [Google Scholar] [CrossRef]
- Pata, Ö.; Atiş, S.; Öz, A.U.; Yazici, G.; Tok, E.; Pata, C.; Kiliç, F.; Çamdeviren, H.; Aban, M. The effects of hormone replacement therapy type on pulmonary functions in postmenopausal women. Maturitas 2003, 46, 213–218. [Google Scholar] [CrossRef]
- Mueller, J.E.; Frye, C.; Brasche, S.; Heinrich, J. Association of hormone replacement therapy with bronchial hyper-responsiveness. Respir. Med. 2003, 97, 990–992. [Google Scholar] [CrossRef]
- Shah, S.A.; Tibble, H.; Pillinger, R.; McLean, S.; Ryan, D.; Critchley, H.; Price, D.; Hawrylowicz, C.M.; Simpson, C.R.; Soyiri, I.N.; et al. Hormone replacement therapy and asthma onset in menopausal women: National cohort study. J. Allergy Clin. Immunol. 2021, 147, 1662–1670. [Google Scholar] [CrossRef]
- Triebner, K.; Johannessen, A.; Puggini, L.; Benediktsdóttir, B.; Bertelsen, R.; Bifulco, E.; Dharmage, S.; Dratva, J.; Franklin, K.A.; Gíslason, T.; et al. Menopause as a predictor of new-onset asthma: A longitudinal Northern European population study. J. Allergy Clin. Immunol. 2016, 137, 50–57.e6. [Google Scholar] [CrossRef]
- Holgate, S.T. Innate and adaptive immune responses in asthma. Nat. Med. 2012, 18, 673–683. [Google Scholar] [CrossRef]
- Bryce, P.J. Revolution 9: The backwards and forwards evidence surrounding interleukin-9. Am. J. Respir. Crit. Care Med. 2011, 183, 834–835. [Google Scholar] [CrossRef]
- Kudo, M.; Melton, A.C.; Chen, C.; Engler, M.B.; Huang, K.E.; Ren, X.; Wang, Y.; Bernstein, X.; Li, J.T.; Atabai, K.; et al. IL-17A produced by αβ T cells drives airway hyper-responsiveness in mice and enhances mouse and human airway smooth muscle contraction. Nat. Med. 2012, 18, 547–554. [Google Scholar] [CrossRef] [PubMed]
- Loza, M.J.; Foster, S.; Bleecker, E.R.; Peters, S.P.; Penn, R.B. Asthma and gender impact accumulation of T cell subtypes. Respir. Res. 2010, 11, 103. [Google Scholar] [CrossRef]
- Newcomb, D.C.; Cephus, J.Y.; Boswell, M.G.; Fahrenholz, J.M.; Langley, E.W.; Feldman, A.S.; Zhou, W.; Dulek, D.E.; Goleniewska, K.; Woodward, K.B.; et al. Estrogen and progesterone decrease let-7f microRNA expression and increase IL-23/IL-23 receptor signaling and IL-17A production in patients with severe asthma. J. Allergy Clin. Immunol. 2015, 136, 1025–1034.e11. [Google Scholar] [CrossRef] [PubMed]
- Cephus, J.Y.; Stier, M.T.; Fuseini, H.; Yung, J.A.; Toki, S.; Bloodworth, M.H.; Zhou, W.; Goleniewska, K.; Zhang, J.; Garon, S.L.; et al. Testosterone Attenuates Group 2 Innate Lymphoid Cell-Mediated Airway Inflammation. Cell Rep. 2017, 21, 2487–2499. [Google Scholar] [CrossRef]
- Holgate, S.T. The airway epithelium is central to the pathogenesis of asthma. Allergol. Int. 2008, 57, 1–10. [Google Scholar] [CrossRef] [PubMed]
- Gon, Y.; Hashimoto, S. Role of airway epithelial barrier dysfunction in pathogenesis of asthma. Allergol. Int. 2018, 67, 12–17. [Google Scholar] [CrossRef] [PubMed]
- Sweerus, K.; Lachowicz-Scroggins, M.; Gordon, E.; LaFemina, M.; Huang, X.; Parikh, M.; Kanegai, C.; Fahy, J.V.; Frank, J.A. Claudin-18 deficiency is associated with airway epithelial barrier dysfunction and asthma. J. Allergy Clin. Immunol. 2017, 139, 72–81.e1. [Google Scholar] [CrossRef] [PubMed]
- Zazara, D.E.; Wegmann, M.; Giannou, A.D.; Hierweger, A.M.; Alawi, M.; Thiele, K.; Huber, S.; Pincus, M.; Muntau, A.C.; Solano, M.E.; et al. A prenatally disrupted airway epithelium orchestrates the fetal origin of asthma in mice. J. Allergy Clin. Immunol. 2020, 145, 1641–1654. [Google Scholar]
- Jain, R.; Ray, J.M.; Pan, J.H.; Brody, S.L. Sex hormone-dependent regulation of cilia beat frequency in airway epithelium. Am. J. Respir. Cell Mol. Biol. 2012, 46, 446–453. [Google Scholar] [CrossRef]
- Ivanova, M.M.; Mazhawidza, W.; Dougherty, S.M.; Minna, J.D.; Klinge, C.M. Activity and intracellular location of estrogen receptors alpha and beta in human bronchial epithelial cells. Mol. Cell Endocrinol. 2009, 305, 12–21. [Google Scholar] [CrossRef]
- Baratchian, M.; McManus, J.M.; Berk, M.; Nakamura, F.; Mukhopadhyay, S.; Xu, W.; Erzurum, S.; Drazba, J.; Peterson, J.; Klein, E.A.; et al. Sex, androgens and regulation of pulmonary AR, TMPRSS2 and ACE2. BioRxiv, 2020; (in preprint). [Google Scholar]
- Lambrecht, B.N.; Hammad, H. Dendritic cell and epithelial cell interactions at the origin of murine asthma. Ann. Am. Thorac. Soc. 2014, 11 (Suppl. S5), S236–S243. [Google Scholar] [CrossRef]
- Hammad, H.; Lambrecht, B.N. Barrier Epithelial Cells and the Control of Type 2 Immunity. Immunity 2015, 43, 29–40. [Google Scholar] [CrossRef]
- Tam, A.; Wadsworth, S.; Dorscheid, D.; Man, S.F.; Sin, D.D. Estradiol increases mucus synthesis in bronchial epithelial cells. PLoS ONE 2014, 9, e100633. [Google Scholar] [CrossRef]
- Townsend, E.A.; Meuchel, L.W.; Thompson, M.A.; Pabelick, C.M.; Prakash, Y.S. Estrogen increases nitric-oxide production in human bronchial epithelium. J. Pharmacol. Exp. Ther. 2011, 339, 815–824. [Google Scholar] [CrossRef]
- Cephus, J.Y.; Gandhi, V.D.; Shah, R.; Brooke Davis, J.; Fuseini, H.; Yung, J.A.; Zhang, J.; Kita, H.; Polosukhin, V.V.; Zhou, W.; et al. Estrogen receptor-α signaling increases allergen-induced IL-33 release and airway inflammation. Allergy 2021, 76, 255–268. [Google Scholar] [CrossRef]
- Zein, J.G.; McManus, J.M.; Sharifi, N.; Erzurum, S.C.; Marozkina, N.; Lahm, T.; Giddings, O.; Davis, M.D.; DeBoer, M.D.; Comhair, S.A.; et al. Benefits of Airway Androgen Receptor Expression in Human Asthma. Am. J. Respir. Crit. Care Med. 2021, 204, 285–293. [Google Scholar] [CrossRef]
- Gaurav, R.; Agrawal, D.K. Clinical view on the importance of dendritic cells in asthma. Expert Rev. Clin. Immunol. 2013, 9, 899–919. [Google Scholar] [CrossRef] [PubMed]
- El Gammal, A.; Oliveria, J.-P.; Howie, K.; Watson, R.; Mitchell, P.; Chen, R.; Baatjes, A.; Smith, S.; Al-Sajee, D.; Hawke, T.J.; et al. Allergen-induced Changes in Bone Marrow and Airway Dendritic Cells in Subjects with Asthma. Am. J. Respir. Crit. Care Med. 2016, 194, 169–177. [Google Scholar] [CrossRef] [PubMed]
- Dua, B.; Tang, W.; Watson, R.; Gauvreau, G.; O’Byrne, P.M. Myeloid dendritic cells type 2 after allergen inhalation in asthmatic subjects. Clin. Exp. Allergy 2014, 44, 921–929. [Google Scholar] [CrossRef] [PubMed]
- Upham, J.; Denburg, J.A.; O’Byrne, P.M. Rapid response of circulating myeloid dendritic cells to inhaled allergen in asthmatic subjects. Clin. Exp. Allergy 2002, 32, 818–823. [Google Scholar]
- Plantinga, M.; Guilliams, M.; Vanheerswynghels, M.; Deswarte, K.; Branco-Madeira, F.; Toussaint, W.; Vanhoutte, L.; Neyt, K.; Killeen, N.; Malissen, B.; et al. Conventional and monocyte-derived CD11b+ dendritic cells initiate and maintain T helper 2 cell-mediated immunity to house dust mite allergen. Immunity 2013, 38, 322–335. [Google Scholar] [CrossRef]
- Nakano, H.; Free, M.E.; Whitehead, G.S.; Maruoka, S.; Wilson, R.H.; Nakano, K.; Cook, D.N. Pulmonary CD103+ dendritic cells prime Th2 responses to inhaled allergens. Mucosal Immunol. 2012, 5, 53–65. [Google Scholar] [CrossRef]
- Hoffmann, F.; Ender, F.; Schmudde, I.; Lewkowich, I.P.; Köhl, J.; König, P.; Laumonnier, Y. Origin, Localization, and Immunoregulatory Properties of Pulmonary Phagocytes in Allergic Asthma. Front. Immunol. 2016, 7, 107. [Google Scholar]
- Masuda, C.; Miyasaka, T.; Kawakami, K.; Inokuchi, J.; Kawano, T.; Dobashi-Okuyama, K.; Takahashi, T.; Takayanagi, M.; Ohno, I. Sex-based differences in CD103+ dendritic cells promote female-predominant Th2 cytokine production during allergic asthma. Clin. Exp. Allergy 2018, 48, 379–393. [Google Scholar] [CrossRef]
- Xiu, F.; Anipindi, V.C.; Nguyen, P.V.; Boudreau, J.; Liang, H.; Wan, Y.; Snider, D.P.; Kaushic, C. High Physiological Concentrations of Progesterone Reverse Estradiol-Mediated Changes in Differentiation and Functions of Bone Marrow Derived Dendritic Cells. PLoS ONE 2016, 11, e0153304. [Google Scholar] [CrossRef]
- Boonpiyathad, T.; Sözener, Z.C.; Satitsuksanoa, P.; Akdis, C.A. Immunologic mechanisms in asthma. Semin. Immunol. 2019, 46, 101333. [Google Scholar]
- Phiel, K.L.; Henderson, R.A.; Adelman, S.J.; Elloso, M.M. Differential estrogen receptor gene expression in human peripheral blood mononuclear cell populations. Immunol. Lett. 2005, 97, 107–113. [Google Scholar] [CrossRef]
- Dosiou, C.; Hamilton, A.E.; Pang, Y.; Overgaard, M.T.; Tulac, S.; Dong, J.; Thomas, P.; Giudice, L.C. Expression of membrane progesterone receptors on human T lymphocytes and Jurkat cells and activation of G-proteins by progesterone. J. Endocrinol. 2008, 196, 67–77. [Google Scholar] [CrossRef]
- Nejatbakhsh Samimi, L.; Fallahpour, M.; Khoshmirsafa, M.; Moosavi, S.A.J.; Bayati, P.; Baharlou, R.; Falak, R. The impact of 17β-estradiol and progesterone therapy on peripheral blood mononuclear cells of asthmatic patients. Mol. Biol. Rep. 2021, 48, 297–306. [Google Scholar] [CrossRef]
- Fuseini, H.; Yung, J.A.; Cephus, J.Y.; Zhang, J.; Goleniewska, K.; Polosukhin, V.V.; Peebles, R.S., Jr.; Newcomb, D.C. Testosterone Decreases House Dust Mite-Induced Type 2 and IL-17A-Mediated Airway Inflammation. J. Immunol. 2018, 201, 1843–1854. [Google Scholar] [CrossRef]
- Betts, R.J.; Kemeny, D.M. CD8+ T cells in asthma: Friend or foe? Pharmacol. Ther. 2009, 121, 123–131. [Google Scholar]
- Annunziato, F.; Romagnani, C.; Romagnani, S. The 3 major types of innate and adaptive cell-mediated effector immunity. J. Allergy Clin. Immunol. 2015, 135, 626–635. [Google Scholar] [CrossRef]
- Ito, C.; Okuyama-Dobashi, K.; Miyasaka, T.; Masuda, C.; Sato, M.; Kawano, T.; Ohkawara, Y.; Kikuchi, T.; Takayanagi, M.; Ohno, I. CD8+ T Cells Mediate Female-Dominant IL-4 Production and Airway Inflammation in Allergic Asthma. PLoS ONE 2015, 10, e0140808. [Google Scholar] [CrossRef] [PubMed]
- Saradna, A.; Do, D.; Kumar, S.; Fu, Q.L.; Gao, P. Macrophage polarization and allergic asthma. Transl. Res. 2018, 191, 1–14. [Google Scholar]
- Sharma, N.; Akkoyunlu, M.; Rabin, R.L. Macrophages-common culprit in obesity and asthma. Allergy 2018, 73, 1196–1205. [Google Scholar] [CrossRef]
- van der Veen, T.A.; de Groot, L.E.S.; Melgert, B.N. The different faces of the macrophage in asthma. Curr. Opin. Pulm. Med. 2020, 26, 62–68. [Google Scholar] [CrossRef]
- Girodet, P.O.; Nguyen, D.; Mancini, J.D.; Hundal, M.; Zhou, X.; Israel, E.; Cernadas, M. Alternative Macrophage Activation Is Increased in Asthma. Am. J. Respir. Cell Mol. Biol. 2016, 55, 467–475. [Google Scholar] [CrossRef] [PubMed]
- Oriss, T.B.; Raundhal, M.; Morse, C.; Huff, R.E.; Das, S.; Hannum, R.; Gauthier, M.; Scholl, K.L.; Chakraborty, K.; Nouraie, S.M.; et al. IRF5 distinguishes severe asthma in humans and drives Th1 phenotype and airway hyperreactivity in mice. JCI. Insight 2017, 2, e91019. [Google Scholar]
- Shapouri-Moghaddam, A.; Mohammadian, S.; Vazini, H.; Taghadosi, M.; Esmaeili, S.-A.; Mardani, F.; Seifi, B.; Mohammadi, A.; Afshari, J.T.; Sahebkar, A. Macrophage plasticity, polarization, and function in health and disease. J. Cell Physiol. 2018, 233, 6425–6440. [Google Scholar] [CrossRef] [PubMed]
- Zhao, H.; Moarbes, V.; Gaudreault, V.; Shan, J.; Aldossary, H.; Cyr, L.; Fixman, E.D. Sex Differences in IL-33-Induced STAT6-Dependent Type 2 Airway Inflammation. Front. Immunol. 2019, 10, 859. [Google Scholar] [CrossRef]
- Ray, J.L.; Shaw, P.K.; Postma, B.; Beamer, C.A.; Holian, A. Nanoparticle-Induced Airway Eosinophilia Is Independent of ILC2 Signaling but Associated With Sex Differences in Macrophage Phenotype Development. J. Immunol. 2022, 208, 110–120. [Google Scholar] [CrossRef]
- Draijer, C.; Boorsma, C.E.; Robbe, P.; Timens, W.; Hylkema, M.N.; Ten Hacken, N.H.; van den Berge, M.; Postma, D.S.; Melgert, B.N. Human asthma is characterized by more IRF5+ M1 and CD206+ M2 macrophages and less IL-10+ M2-like macrophages around airways compared with healthy airways. J. Allergy Clin. Immunol. 2017, 140, 280–283.e3. [Google Scholar] [CrossRef]
- Zaslona, Z.; Przybranowski, S.; Wilke, C.; Van Rooijen, N.; Teitz-Tennenbaum, S.; Osterholzer, J.J.; Wilkinson, J.E.; Moore, B.B.; Peters-Golden, M. Resident alveolar macrophages suppress, whereas recruited monocytes promote, allergic lung inflammation in murine models of asthma. J. Immunol. 2014, 193, 4245–4253. [Google Scholar] [CrossRef]
- Becerra-Díaz, M.; Lerner, A.D.; Yu, D.H.; Thiboutot, J.P.; Liu, M.C.; Yarmus, L.B.; Bose, S.; Heller, N.M. Sex differences in M2 polarization, chemokine and IL-4 receptors in monocytes and macrophages from asthmatics. Cell. Immunol. 2021, 360, 104252. [Google Scholar] [CrossRef]
- Schuijs, M.J.; Halim, T.Y.F. Group 2 innate lymphocytes at the interface between innate and adaptive immunity. Ann. N. Y. Acad. Sci. 2018, 1417, 87–103. [Google Scholar] [CrossRef]
- Gurram, R.K.; Zhu, J. Orchestration between ILC2s and Th2 cells in shaping type 2 immune responses. Cell. Mol. Immunol. 2019, 16, 225–235. [Google Scholar]
- Laffont, S.; Blanquart, E.; Savignac, M.; Cénac, C.; Laverny, G.; Metzger, D.; Girard, J.P.; Belz, G.T.; Pelletier, L.; Seillet, C.; et al. Androgen signaling negatively controls group 2 innate lymphoid cells. J. Exp. Med. 2017, 214, 1581–1592. [Google Scholar] [CrossRef] [PubMed]
- Blanquart, E.; Mandonnet, A.; Mars, M.; Cenac, C.; Anesi, N.; Mercier, P.; Audouard, C.; Roga, S.; de Almeida, G.S.; Bevan, C.L.; et al. Targeting androgen signaling in ILC2s protects from IL-33-driven lung inflammation, independently of KLRG1. J. Allergy Clin. Immunol. 2022, 149, 237–251.e12. [Google Scholar] [CrossRef] [PubMed]
- Hamano, N.; Terada, N.; Maesako, K.-I.; Numata, T.; Konno, A. Effect of sex hormones on eosinophilic inflammation in nasal mucosa. Allergy Asthma Proc. 1998, 19, 263–269. [Google Scholar] [CrossRef] [PubMed]
- Riffo-Vasquez, Y.; Ligeiro de Oliveira, A.P.; Page, C.P.; Spina, D.; Tavares-de-Lima, W. Role of sex hormones in allergic inflammation in mice. Clin. Exp. Allergy 2007, 37, 459–470. [Google Scholar] [CrossRef]
- Kauffmann, F.; Demenais, F. Gene-environment interactions in asthma and allergic diseases: Challenges and perspectives. J. Allergy Clin. Immunol. 2012, 130, 1229–1240. [Google Scholar] [CrossRef]
- Myers, R.A.; Scott, N.M.; Gauderman, W.J.; Qiu, W.; Mathias, R.A.; Romieu, I.; Levin, A.M.; Pino-Yanes, M.; Graves, P.E.; Villarreal, A.B.; et al. Genome-wide interaction studies reveal sex-specific asthma risk alleles. Hum. Mol. Genet. 2014, 23, 5251–5259. [Google Scholar] [CrossRef]
- Mersha, T.B.; Martin, L.J.; Biagini Myers, J.M.; Kovacic, M.B.; He, H.; Lindsey, M.; Sivaprasad, U.; Chen, W.; Khurana Hershey, G.K. Genomic architecture of asthma differs by sex. Genomics 2015, 106, 15–22. [Google Scholar] [CrossRef]
- Saba, N.; Yusuf, O.; Rehman, S.; Munir, S.; Noor, A.; Saqlain, M.; Mansoor, A.; Raja, G.K. Single nucleotide polymorphisms in asthma candidate genes TBXA2R, ADAM33 FCER1B and ORMDL3 in Pakistani asthmatics a case control study. Asthma Res. Pr. 2018, 4, 4. [Google Scholar] [CrossRef][Green Version]
- Hui, C.C.K.; Yu, A.; Heroux, D.; Akhabir, L.; Sandford, A.J.; Neighbour, H.; Denburg, J.A. Thymic stromal lymphopoietin (TSLP) secretion from human nasal epithelium is a function of TSLP genotype. Mucosal Immunol. 2015, 8, 993–999. [Google Scholar] [CrossRef]
- Moorehead, A.; Hanna, R.; Heroux, D.; Neighbour, H.; Sandford, A.; Gauvreau, G.M.; Sommer, D.D.; Denburg, J.A.; Akhabir, L. A thymic stromal lymphopoietin polymorphism may provide protection from asthma by altering gene expression. Clin. Exp. Allergy 2020, 50, 471–478. [Google Scholar] [CrossRef]
- Miyasaka, T.; Dobashi-Okuyama, K.; Takahashi, T.; Takayanagi, M.; Ohno, I. The interplay between neuroendocrine activity and psychological stress-induced exacerbation of allergic asthma. Allergol. Int. 2018, 67, 32–42. [Google Scholar]
- Kuehner, C. Why is depression more common among women than among men? Lancet Psychiatry 2017, 4, 146–158. [Google Scholar]
- Koyanagi, K.; Koya, T.; Sasagawa, M.; Hasegawa, T.; Suzuki, E.; Arakawa, M.; Gejyo, F.; Niigata Asthma Treatment Study Group. An analysis of factors that exacerbate asthma, based on a Japanese questionnaire. Allergol. Int. 2009, 58, 519–527. [Google Scholar] [CrossRef]
- Okuyama, K.; Dobashi, K.; Miyasaka, T.; Yamazaki, N.; Kikuchi, T.; Sora, I.; Takayanagi, M.; Kita, H.; Ohno, I. The involvement of glucocorticoids in psychological stress-induced exacerbations of experimental allergic asthma. Int. Arch. Allergy Immunol. 2014, 163, 297–306. [Google Scholar] [CrossRef]
- Lee, H.C.; Headley, M.; Loo, Y.M.; Berlin, A.; Gale, M., Jr.; Debley, J.S.; Lukacs, N.W.; Ziegler, S.F. Thymic stromal lymphopoietin is induced by respiratory syncytial virus-infected airway epithelial cells and promotes a type 2 response to infection. J. Allergy Clin. Immunol. 2012, 130, 1187–1196.e5. [Google Scholar] [CrossRef]
- Stier, M.T.; Bloodworth, M.H.; Toki, S.; Newcomb, D.C.; Goleniewska, K.; Boyd, K.L.; Quitalig, M.; Hotard, A.L.; Moore, M.L.; Hartert, T.V.; et al. Respiratory syncytial virus infection activates IL-13-producing group 2 innate lymphoid cells through thymic stromal lymphopoietin. J. Allergy Clin. Immunol. 2016, 138, 814–824.e11. [Google Scholar] [CrossRef]
- Giovannini-Chami, L.; Paquet, A.; Sanfiorenzo, C.; Pons, N.; Cazareth, J.; Magnone, V.; Lebrigand, K.; Chevalier, B.; Vallauri, A.; Julia, V.; et al. The “one airway, one disease” concept in light of Th2 inflammation. Eur. Respir. J. 2018, 52, 1800437. [Google Scholar] [CrossRef]
- Keller, T.; Hohmann, C.; Standl, M.; Wijga, A.H.; Gehring, U.; Melén, E.; Almqvist, C.; Lau, S.; Eller, E.; Wahn, U.; et al. The sex-shift in single disease and multimorbid asthma and rhinitis during puberty-A study by MeDALL. Allergy 2018, 73, 602–614. [Google Scholar] [CrossRef]
- Dong, G.H.; Chen, T.; Liu, M.M.; Wang, D.; Ma, Y.N.; Ren, W.H.; Lee, Y.L.; Zhao, Y.D.; He, Q.C. Gender differences and effect of air pollution on asthma in children with and without allergic predisposition: Northeast Chinese children health study. PLoS ONE 2011, 6, e22470. [Google Scholar] [CrossRef]
- Glad, J.A.; Brink, L.L.; Talbott, E.; Lee, P.C.; Xu, X.; Saul, M.; Rager, J. The relationship of ambient ozone and PM(2.5) levels and asthma emergency department visits: Possible influence of gender and ethnicity. Arch. Environ. Occup. Health 2012, 67, 103–108. [Google Scholar] [CrossRef]
- Cho, Y.; Abu-Ali, G.; Tashiro, H.; Brown, T.A.; Osgood, R.S.; Kasahara, D.I.; Huttenhower, C.; Shore, S.A. Sex Differences in Pulmonary Responses to Ozone in Mice. Role of the Microbiome. Am. J. Respir. Cell Mol. Biol. 2019, 60, 198–208. [Google Scholar] [CrossRef]
- Rogliani, P.; Sforza, M.; Calzetta, L. The impact of comorbidities on severe asthma. Curr. Opin. Pulm. Med. 2020, 26, 47–55. [Google Scholar] [CrossRef]
- Novelli, F.; Bacci, E.; Latorre, M.; Seccia, V.; Bartoli, M.L.; Cianchetti, S.; Dente, F.L.; Di Franco, A.; Celi, A.; Paggiaro, P. Comorbidities are associated with different features of severe asthma. Clin. Mol. Allergy 2018, 16, 25. [Google Scholar] [CrossRef] [PubMed]
- Fahem, N.; Ben Saad, A.; Cheikhmhamed, S.; Migaou, A.; Joobeur, S.; Rouatbi, N. Predictive factors of severe asthma in women. Tunis. Med. 2019, 97, 950–955. [Google Scholar] [PubMed]
- Barry, L.E.; O’Neill, C.; Patterson, C.; Sweeney, J.; Price, D.; Heaney, L.G. Age and Sex Associations with Systemic Corticosteroid-Induced Morbidity in Asthma. J. Allergy Clin. Immunol. Pr. 2018, 6, 2014–2023.e2. [Google Scholar] [CrossRef] [PubMed]
- Crimi, C.; Campisi, R.; Cacopardo, G.; Intravaia, R.; Nolasco, S.; Porto, M.; Pelaia, C.; Crimi, N. Real-life effectiveness of mepolizumab in patients with severe refractory eosinophilic asthma and multiple comorbidities. World Allergy Organ. J. 2020, 13, 100462. [Google Scholar] [CrossRef] [PubMed]
- Ferri, S.; Crimi, C.; Heffler, E.; Campisi, R.; Noto, A.; Crimi, N. Vitamin D and disease severity in bronchiectasis. Respir. Med. 2019, 148, 1–5. [Google Scholar] [CrossRef] [PubMed]
- Yang, B.; Lee, D.-H.; Han, K.; Choi, H.; Kang, H.K.; Shin, D.W.; Lee, H. Female Reproductive Factors and the Risk of Bronchiectasis: A Nationwide Population-Based Longitudinal Study. Biomedicines 2022, 10, 303. [Google Scholar] [CrossRef] [PubMed]
- Crimi, C.; Campisi, R.; Nolasco, S.; Ferri, S.; Cacopardo, G.; Impellizzeri, P.; Pistorio, M.P.; Fagone, E.; Pelaia, C.; Heffler, E.; et al. Type 2-High Severe Asthma with and without Bronchiectasis: A Prospective Observational Multicentre Study. J. Asthma Allergy 2021, 14, 1441–1452. [Google Scholar] [CrossRef]
- Crimi, C.; Ferri, S.; Campisi, R.; Crimi, N. The Link between Asthma and Bronchiectasis: State of the Art. Respiration 2020, 99, 463–476. [Google Scholar] [CrossRef]
- Tannenbaum, C.; Ellis, R.; Eyssel, F.; Zou, J.; Schiebinger, L. Sex and gender analysis improves science and engineering. Nature 2019, 575, 137–146. [Google Scholar] [CrossRef]


Publisher’s Note: MDPI stays neutral with regard to jurisdictional claims in published maps and institutional affiliations. |
© 2022 by the authors. Licensee MDPI, Basel, Switzerland. This article is an open access article distributed under the terms and conditions of the Creative Commons Attribution (CC BY) license (https://creativecommons.org/licenses/by/4.0/).
Share and Cite
Miyasaka, T.; Dobashi-Okuyama, K.; Kawakami, K.; Masuda-Suzuki, C.; Takayanagi, M.; Ohno, I. Sex Plays a Multifaceted Role in Asthma Pathogenesis. Biomolecules 2022, 12, 650. https://doi.org/10.3390/biom12050650
Miyasaka T, Dobashi-Okuyama K, Kawakami K, Masuda-Suzuki C, Takayanagi M, Ohno I. Sex Plays a Multifaceted Role in Asthma Pathogenesis. Biomolecules. 2022; 12(5):650. https://doi.org/10.3390/biom12050650
Chicago/Turabian StyleMiyasaka, Tomomitsu, Kaori Dobashi-Okuyama, Kaori Kawakami, Chiaki Masuda-Suzuki, Motoaki Takayanagi, and Isao Ohno. 2022. "Sex Plays a Multifaceted Role in Asthma Pathogenesis" Biomolecules 12, no. 5: 650. https://doi.org/10.3390/biom12050650
APA StyleMiyasaka, T., Dobashi-Okuyama, K., Kawakami, K., Masuda-Suzuki, C., Takayanagi, M., & Ohno, I. (2022). Sex Plays a Multifaceted Role in Asthma Pathogenesis. Biomolecules, 12(5), 650. https://doi.org/10.3390/biom12050650

