Combinational Growth Factor and Gas Delivery for Thrombosis Prevention
Abstract
1. Introduction
2. Materials and Methods
2.1. Synthesis of the DMHM
2.2. Preparation and Characterization of the Coatings
2.3. Biocompatibility and Cell Recruitment Evaluations
2.4. Re-Endothelialization Evaluations
2.5. Catalyzed NO Generation and SMCs Inhibition Evaluations
2.6. Statistical Analysis
3. Results and Discussions
3.1. Preparation and Characterization of Coatings
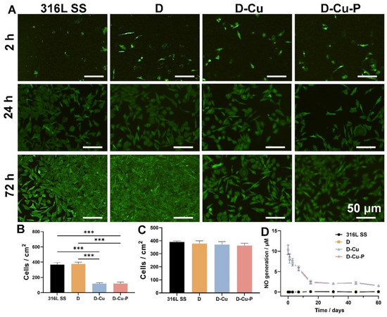
3.2. Biocompatibility and Cell Recruitment Evaluations
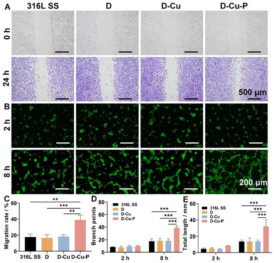
3.3. Re-Endothelialization Capacity Evaluations
3.4. Catalyzed NO Generation and HUASMCs Inhibition Evaluations
4. Conclusions
Author Contributions
Funding
Institutional Review Board Statement
Informed Consent Statement
Data Availability Statement
Conflicts of Interest
References
- Zhao, D.; Liu, J.; Wang, M.; Zhang, X.; Zhou, M. Epidemiology of cardiovascular disease in China: Current features and implications. Nat. Rev. Cardiol. 2019, 16, 203–212. [Google Scholar] [CrossRef] [PubMed]
- Fattori, R.; Piva, T. Drug-eluting stents in vascular intervention. Lancet 2003, 361, 247–249. [Google Scholar] [CrossRef]
- Kip, K.E.; Hollabaugh, K.; Marroquin, O.C.; Williams, D.O. The problem with composite end points in cardiovascular studies: The story of major adverse cardiac events and percutaneous coronary intervention. J. Am. Coll. Cardiol. 2008, 51, 701–707. [Google Scholar] [CrossRef]
- Shlofmitz, E.; Iantorno, M.; Waksman, R. Restenosis of drug-eluting stents: A new classification system based on disease mechanism to guide treatment and state-of-the-art review. Circ. Cardiovasc. Interv. 2019, 12, e007023. [Google Scholar] [CrossRef]
- Van Mieghem, C.A.; Cademartiri, F.; Mollet, N.R.; Malagutti, P.; Valgimigli, M.; Meijboom, W.B.; Pugliese, F.; McFadden, E.P.; Ligthart, J.; Runza, G. Multislice spiral computed tomography for the evaluation of stent patency after left main coronary artery stenting: A comparison with conventional coronary angiography and intravascular ultrasound. Circulation 2006, 114, 645–653. [Google Scholar] [CrossRef] [PubMed]
- Virmani, R.; Liistro, F.; Stankovic, G.; Di Mario, C.; Montorfano, M.; Farb, A.; Kolodgie, F.D.; Colombo, A. Mechanism of late in-stent restenosis after implantation of a paclitaxel derivate–eluting polymer stent system in humans. Circulation 2002, 106, 2649–2651. [Google Scholar] [CrossRef] [PubMed]
- Nakazawa, G.; Finn, A.V.; Vorpahl, M.; Ladich, E.R.; Kolodgie, F.D.; Virmani, R. Coronary responses and differential mechanisms of late stent thrombosis attributed to first-generation sirolimus-and paclitaxel-eluting stents. J. Am. Coll. Cardiol. 2011, 57, 390–398. [Google Scholar] [CrossRef]
- Qiu, H.; Qi, P.; Liu, J.; Yang, Y.; Tan, X.; Xiao, Y.; Maitz, M.F.; Huang, N.; Yang, Z. Biomimetic engineering endothelium-like coating on cardiovascular stent through heparin and nitric oxide-generating compound synergistic modification strategy. Biomaterials 2019, 207, 10–22. [Google Scholar] [CrossRef]
- Lee, J.M.; Choe, W.; Kim, B.-K.; Seo, W.-W.; Lim, W.-H.; Kang, C.-K.; Kyeong, S.; Eom, K.D.; Cho, H.-J.; Kim, Y.-C. Comparison of endothelialization and neointimal formation with stents coated with antibodies against CD34 and vascular endothelial-cadherin. Biomaterials 2012, 33, 8917–8927. [Google Scholar] [CrossRef]
- Serruys, P.W.; Silber, S.; Garg, S.; Van Geuns, R.J.; Richardt, G.; Buszman, P.E.; Kelbæk, H.; Van Boven, A.J.; Hofma, S.H.; Linke, A. Comparison of zotarolimus-eluting and everolimus-eluting coronary stents. N. Engl. J. Med. 2010, 363, 136–146. [Google Scholar] [CrossRef]
- Aoki, J.; Kozuma, K.; Awata, M.; Nanasato, M.; Shiode, N.; Tanabe, K.; Yamaguchi, J.; Kusano, H.; Nie, H.; Kimura, T. Three-year clinical outcomes of everolimus-eluting stents from the post-marketing surveillance study of cobalt-chromium everolimus-eluting stent (XIENCE V/PROMUS) in Japan. Circ. J. 2016, 80, 906–912. [Google Scholar] [CrossRef]
- Kozuma, K.; Kimura, T.; Kadota, K.; Suwa, S.; Kimura, K.; Iwabuchi, M.; Kawai, K.; Miyazawa, A.; Kawamura, M.; Nakao, K. Angiographic findings of everolimus-eluting as compared to sirolimus-eluting stents: Angiographic sub-study from the Randomized Evaluation of Sirolimus-eluting versus Everolimus-eluting stent Trial (RESET). Cardiovasc. Ther. 2013, 28, 344–351. [Google Scholar] [CrossRef] [PubMed]
- Wang, T.-J.; Yang, Y.-J.; Xu, B.; Zhang, Q.; Jin, C.; Tang, Y.; Tian, Y.; Mintz, G.S. Atorvastatin Accelerates Both Neointimal Coverage and Re-Endothelialization After Sirolimus-Eluting Stent Implantation in a Porcine Model–New Findings From Optical Coherence Tomography and Pathology. Circ. J. 2012, 76, 2561–2571. [Google Scholar] [CrossRef] [PubMed]
- Fan, Y.; Zhang, Y.; Zhao, Q.; Xie, Y.; Luo, R.; Yang, P.; Weng, Y. Immobilization of nano Cu-MOFs with polydopamine coating for adaptable gasotransmitter generation and copper ion delivery on cardiovascular stents. Biomaterials 2019, 204, 36–45. [Google Scholar] [CrossRef] [PubMed]
- Ryu, J.H.; Messersmith, P.B.; Lee, H. Polydopamine surface chemistry: A decade of discovery. ACS Appl. Mater. Interfaces 2018, 10, 7523–7540. [Google Scholar] [CrossRef]
- Zhang, Z.-Q.; Yang, Y.-X.; Li, J.-A.; Zeng, R.-C.; Guan, S.-K. Advances in coatings on magnesium alloys for cardiovascular stents–a review. Bioact. Mater. 2021, 6, 4729–4757. [Google Scholar] [CrossRef] [PubMed]
- Wang, J.-L.; Li, B.-C.; Li, Z.-J.; Ren, K.-F.; Jin, L.-J.; Zhang, S.-M.; Chang, H.; Sun, Y.-X.; Ji, J. Electropolymerization of dopamine for surface modification of complex-shaped cardiovascular stents. Biomaterials 2014, 35, 7679–7689. [Google Scholar] [CrossRef] [PubMed]
- Shao, H.; Bachus, K.N.; Stewart, R.J. A water-borne adhesive modeled after the sandcastle glue of P. californica. Macromol. Biosci. 2009, 9, 464–471. [Google Scholar] [CrossRef] [PubMed]
- Tu, Q.; Zhao, X.; Liu, S.; Li, X.; Zhang, Q.; Yu, H.; Xiong, K.; Huang, N.; Yang, Z. Spatiotemporal dual-delivery of therapeutic gas and growth factor for prevention of vascular stent thrombosis and restenosis. Appl. Mater. Today 2020, 19, 100546. [Google Scholar] [CrossRef]
- Cornwell, T.L.; Arnold, E.; Boerth, N.J.; Lincoln, T.M. Inhibition of smooth muscle cell growth by nitric oxide and activation of cAMP-dependent protein kinase by cGMP. Am. J. Physiol. 1994, 267, C1405–C1413. [Google Scholar] [CrossRef]
- Liu, H.; Pan, C.; Zhou, S.; Li, J.; Huang, N.; Dong, L. Improving hemocompatibility and accelerating endothelialization of vascular stents by a copper-titanium film. Mater. Sci. Eng. C 2016, 69, 1175–1182. [Google Scholar] [CrossRef] [PubMed]
- Huang, L.; Pu, C.; Fisher, R.K.; Mountain, D.J.; Gao, Y.; Liaw, P.K.; Zhang, W.; He, W. A Zr-based bulk metallic glass for future stent applications: Materials properties, finite element modeling, and in vitro human vascular cell response. Acta Biomater. 2015, 25, 356–368. [Google Scholar] [CrossRef] [PubMed]
- Yang, J.; Zeng, Y.; Zhang, C.; Chen, Y.-X.; Yang, Z.; Li, Y.; Leng, X.; Kong, D.; Wei, X.-Q.; Sun, H.-F. The prevention of restenosis in vivo with a VEGF gene and paclitaxel co-eluting stent. Biomaterials 2013, 34, 1635–1643. [Google Scholar] [CrossRef] [PubMed]
- Riahi, R.; Yang, Y.; Zhang, D.D.; Wong, P.K. Advances in wound-healing assays for probing collective cell migration. J. Lab. Autom. 2012, 17, 59–65. [Google Scholar] [CrossRef]
- DeCicco-Skinner, K.L.; Henry, G.H.; Cataisson, C.; Tabib, T.; Gwilliam, J.C.; Watson, N.J.; Bullwinkle, E.M.; Falkenburg, L.; O’Neill, R.C.; Morin, A. Endothelial cell tube formation assay for the in vitro study of angiogenesis. J. Vis. Exp. 2014, 91, e51312. [Google Scholar] [CrossRef] [PubMed]
- Schulz, K.; Kerber, S.; Kelm, M. Reevaluation of the Griess method for determining NO/NO−2 in aqueous and protein-containing samples. Nitric Oxide 1999, 3, 225–234. [Google Scholar] [CrossRef] [PubMed]
- Yang, Y.; Xu, T.; Bei, H.P.; Zhao, Y.; Zhao, X. Sculpting Bio-Inspired Surface Textures: An Adhesive Janus Periosteum. Adv. Funct. Mater. 2021, 31, 2104636. [Google Scholar] [CrossRef]
- Luo, R.; Tang, L.; Wang, J.; Zhao, Y.; Tu, Q.; Weng, Y.; Shen, R.; Huang, N. Improved immobilization of biomolecules to quinone-rich polydopamine for efficient surface functionalization. Colloids Surf. B 2013, 106, 66–73. [Google Scholar] [CrossRef] [PubMed]
- Davoudi, P.; Assadpour, S.; Derakhshan, M.A.; Ai, J.; Solouk, A.; Ghanbari, H. Biomimetic modification of polyurethane-based nanofibrous vascular grafts: A promising approach towards stable endothelial lining. Mater. Sci. Eng. C 2017, 80, 213–221. [Google Scholar] [CrossRef] [PubMed]
- Zhang, F.; Zhang, Q.; Li, X.; Huang, N.; Zhao, X.; Yang, Z. Mussel-inspired dopamine-CuII coatings for sustained in situ generation of nitric oxide for prevention of stent thrombosis and restenosis. Biomaterials 2019, 194, 117–129. [Google Scholar] [CrossRef] [PubMed]
- Ma, Q.; Shi, X.; Tan, X.; Wang, R.; Xiong, K.; Maitz, M.F.; Cui, Y.; Hu, Z.; Tu, Q.; Huang, N. Durable endothelium-mimicking coating for surface bioengineering cardiovascular stents. Bioact. Mater. 2021, 6, 4786–4800. [Google Scholar] [CrossRef] [PubMed]
- Wang, Q.; Akhavan, B.; Jing, F.; Cheng, D.; Sun, H.; Xie, D.; Leng, Y.; Bilek, M.M.; Huang, N. Catalytic Formation of Nitric Oxide Mediated by Ti–Cu Coatings Provides Multifunctional Interfaces for Cardiovascular Applications. Adv. Mater. Interfaces 2018, 5, 1701487. [Google Scholar] [CrossRef]
- Li, L.; Blumenthal, D.K.; Terry, C.M.; He, Y.; Carlson, M.L.; Cheung, A.K. PDGF-induced proliferation in human arterial and venous smooth muscle cells: Molecular basis for differential effects of PDGF isoforms. J. Cell. Biochem. 2011, 112, 289–298. [Google Scholar] [CrossRef] [PubMed]
- Ignarro, L.J.; Buga, G.M.; Wei, L.H.; Bauer, P.M.; Wu, G.; del Soldato, P. Role of the arginine-nitric oxide pathway in the regulation of vascular smooth muscle cell proliferation. Proc. Natl. Acad. Sci. USA 2001, 98, 4202–4208. [Google Scholar] [CrossRef] [PubMed]
- Hori, M.; Nishida, K. Oxidative stress and left ventricular remodelling after myocardial infarction. Cardiovasc. Res. 2009, 81, 457–464. [Google Scholar] [CrossRef] [PubMed]
- Tanaka, A.; Kaneto, H.; Miyatsuka, T.; Yamamoto, K.; Yoshiuchi, K.; Yamasaki, Y.; Shimomura, I.; Matsuoka, T.A.; Matsuhisa, M. Role of copper ion in the pathogenesis of type 2 diabetes. Endocr. J. 2009, 56, 699–706. [Google Scholar] [CrossRef]





| Time (Days) | C (%) | N (%) | O (%) | Cu (%) |
|---|---|---|---|---|
| 0 | 74.33 ± 2.34 | 11.29 ± 1.97 | 12.19 ± 1.33 | 2.19 ± 0.35 |
| 60 | 75.73 ± 3.14 | 11.47 ± 1.83 | 12.32 ± 1.02 | 0.48 ± 0.05 |
Publisher’s Note: MDPI stays neutral with regard to jurisdictional claims in published maps and institutional affiliations. |
© 2022 by the authors. Licensee MDPI, Basel, Switzerland. This article is an open access article distributed under the terms and conditions of the Creative Commons Attribution (CC BY) license (https://creativecommons.org/licenses/by/4.0/).
Share and Cite
Cao, H.; Xu, X.; Zhu, F.; Sheng, Y. Combinational Growth Factor and Gas Delivery for Thrombosis Prevention. Biomolecules 2022, 12, 1715. https://doi.org/10.3390/biom12111715
Cao H, Xu X, Zhu F, Sheng Y. Combinational Growth Factor and Gas Delivery for Thrombosis Prevention. Biomolecules. 2022; 12(11):1715. https://doi.org/10.3390/biom12111715
Chicago/Turabian StyleCao, Huan, Xuejuan Xu, Fuyu Zhu, and Yanhui Sheng. 2022. "Combinational Growth Factor and Gas Delivery for Thrombosis Prevention" Biomolecules 12, no. 11: 1715. https://doi.org/10.3390/biom12111715
APA StyleCao, H., Xu, X., Zhu, F., & Sheng, Y. (2022). Combinational Growth Factor and Gas Delivery for Thrombosis Prevention. Biomolecules, 12(11), 1715. https://doi.org/10.3390/biom12111715
