Right Ventricle Remodelling in Left-Sided Heart Failure in Rats: The Role of Calcium Signalling
Abstract
1. Introduction
2. Materials and Methods
2.1. Experimental Design
2.2. Induction of the Left Ventricle Myocardial Infarction
2.3. Echocardiographic Imaging
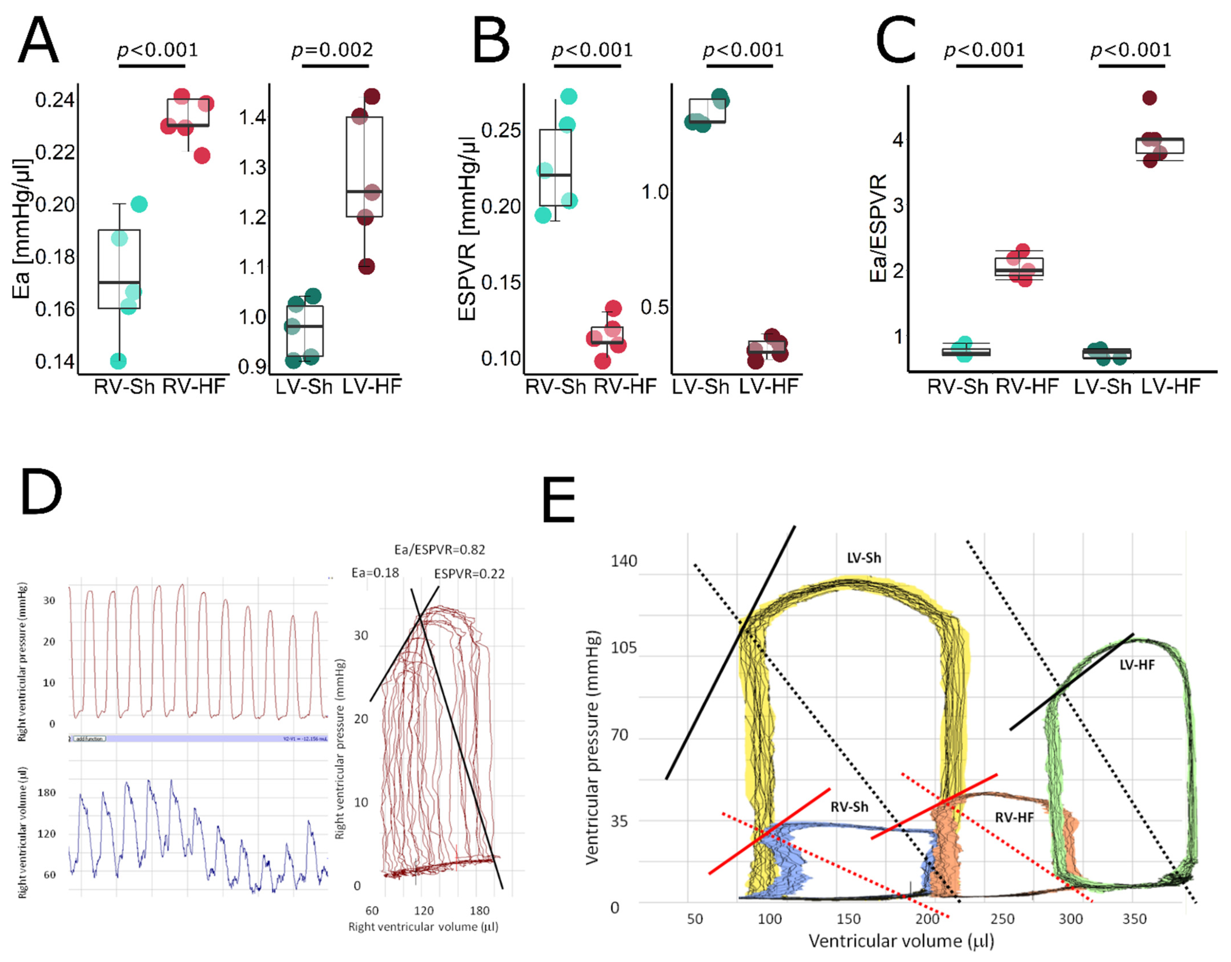
2.4. Hemodynamic Measurements in LV and RV—Pressure-Volume Loops
2.5. Cardiomyocyte Isolation
2.6. Recording of Ca2+ Transient and Evaluation of the Activity of Cardiomyocyte Ca2+ Transporters
2.7. Recording of Cardiomyocyte Shortening
2.8. Statistical Analysis
3. Results
3.1. Left and Right Ventricular Function
3.2. Calcium Signalling
3.3. Myocyte Shortening
4. Discussion
RV Failure as Complication of LV Failure
5. Conclusions
Author Contributions
Funding
Institutional Review Board Statement
Informed Consent Statement
Data Availability Statement
Conflicts of Interest
References
- Haddad, F.; Doyle, R.; Murphy, D.J.; Hunt, S.A. Right Ventricular Function in Cardiovascular Disease, Part II. Circulation 2008, 117, 1717–1731. [Google Scholar] [CrossRef] [PubMed]
- Rao, S.D.; Adusumalli, S.; Mazurek, J.A. Pulmonary Hypertension in Heart Failure Patients. Card. Fail. Rev. 2020, 6. [Google Scholar] [CrossRef] [PubMed]
- Assad, T.R.; Maron, B.A.; Robbins, I.M.; Xu, M.; Huang, S.; Harrell, F.E.; Farber-Eger, E.H.; Wells, Q.S.; Choudhary, G.; Hemnes, A.R.; et al. Prognostic Effect and Longitudinal Hemodynamic Assessment of Borderline Pulmonary Hypertension. JAMA Cardiol. 2017, 2, 1361. [Google Scholar] [CrossRef] [PubMed]
- Ghio, S.; Gavazzi, A.; Campana, C.; Inserra, C.; Klersy, C.; Sebastiani, R.; Arbustini, E.; Recusani, F.; Tavazzi, L. Independent and Additive Prognostic Value of Right Ventricular Systolic Function and Pulmonary Artery Pressure in Patients with Chronic Heart Failure. J. Am. Coll. Cardiol. 2001, 37, 183–188. [Google Scholar] [CrossRef]
- Morris, D.A.; Gailani, M.; Vaz Pérez, A.; Blaschke, F.; Dietz, R.; Haverkamp, W.; Özcelik, C. Right Ventricular Myocardial Systolic and Diastolic Dysfunction in Heart Failure with Normal Left Ventricular Ejection Fraction. J. Am. Soc. Echocardiogr. 2011, 24, 886–897. [Google Scholar] [CrossRef] [PubMed]
- Puwanant, S.; Priester, T.C.; Mookadam, F.; Bruce, C.J.; Redfield, M.M.; Chandrasekaran, K. Right Ventricular Function in Patients with Preserved and Reduced Ejection Fraction Heart Failure. Eur. J. Echocardiogr. 2009, 10, 733–737. [Google Scholar] [CrossRef]
- Miller, W.L.; Grill, D.E.; Borlaug, B.A. Clinical Features, Hemodynamics, and Outcomes of Pulmonary Hypertension Due to Chronic Heart Failure With Reduced Ejection Fraction. JACC Heart Fail. 2013, 1, 290–299. [Google Scholar] [CrossRef]
- Sanders, J.L.; Koestenberger, M.; Rosenkranz, S.; Maron, B.A. Right Ventricular Dysfunction and Long-Term Risk of Death. Cardiovasc. Diagn. Ther. 2020, 10, 1646–1658. [Google Scholar] [CrossRef]
- Mohammed, S.F.; Hussain, I.; AbouEzzeddine, O.F.; Takahama, H.; Kwon, S.H.; Forfia, P.; Roger, V.L.; Redfield, M.M. Right Ventricular Function in Heart Failure With Preserved Ejection Fraction. Circulation 2014, 130, 2310–2320. [Google Scholar] [CrossRef]
- Katapadi, A.; Umland, M.; Khandheria, B.K. Update on the Practical Role of Echocardiography in Selection, Implantation, and Management of Patients Requiring Left Ventricular Assist Device Therapy. Curr. Cardiol. Rep. 2022. [Google Scholar] [CrossRef]
- Dini, F.L.; Carluccio, E.; Simioniuc, A.; Biagioli, P.; Reboldi, G.; Galeotti, G.G.; Raineri, C.; Gargani, L.; Scelsi, L.; Mandoli, G.E.; et al. Right Ventricular Recovery during Follow-up Is Associated with Improved Survival in Patients with Chronic Heart Failure with Reduced Ejection Fraction. Eur. J. Heart Fail. 2016, 18, 1462–1471. [Google Scholar] [CrossRef] [PubMed]
- Zhang, J.; Du, L.; Qin, X.; Guo, X. Effect of Sacubitril/Valsartan on the Right Ventricular Function and Pulmonary Hypertension in Patients With Heart Failure With Reduced Ejection Fraction: A Systematic Review and Meta-Analysis of Observational Studies. J. Am. Heart Assoc. 2022, 11. [Google Scholar] [CrossRef] [PubMed]
- Naeije, R.; Chin, K. Differentiating Precapillary From Postcapillary Pulmonary Hypertension. Circulation 2019, 140, 712–714. [Google Scholar] [CrossRef] [PubMed]
- Rosenkranz, S.; Gibbs, J.S.R.; Wachter, R.; de Marco, T.; Vonk-Noordegraaf, A.; Vachiéry, J.-L. Left Ventricular Heart Failure and Pulmonary Hypertension. Eur. Heart J. 2016, 37, 942–954. [Google Scholar] [CrossRef] [PubMed]
- Lyon, R.C.; Zanella, F.; Omens, J.H.; Sheikh, F. Mechanotransduction in Cardiac Hypertrophy and Failure. Circ. Res. 2015, 116, 1462–1476. [Google Scholar] [CrossRef]
- Gautel, M. The Sarcomeric Cytoskeleton: Who Picks up the Strain? Curr. Opin. Cell Biol. 2011, 23, 39–46. [Google Scholar] [CrossRef]
- Shults, N.; Melnyk, O.; Suzuki, D.; Suzuki, Y. Redox Biology of Right-Sided Heart Failure. Antioxidants 2018, 7, 106. [Google Scholar] [CrossRef]
- Chauhan, C.A.; Wisnieski, D.R.; Deible, C.R.; Mathier, M.A.; Lacomis, J.; Shroff, S.G.; Pinsky, M.R.; Simon, M.A. Regional Right Ventricular Wall Stress and Thickness in Pulmonary Hypertension. J. Card. Fail. 2009, 15, S14–S15. [Google Scholar] [CrossRef]
- Hartupee, J.; Mann, D.L. Neurohormonal Activation in Heart Failure with Reduced Ejection Fraction. Nat. Rev. Cardiol. 2017, 14, 30–38. [Google Scholar] [CrossRef]
- Maczewski, M.; Mackiewicz, U. Effect of Metoprolol and Ivabradine on Left Ventricular Remodelling and Ca2+ Handling in the Post-Infarction Rat Heart. Cardiovasc. Res. 2008, 79, 42–51. [Google Scholar] [CrossRef]
- Marks, A.R. Calcium Cycling Proteins and Heart Failure: Mechanisms and Therapeutics. J. Clin. Investig. 2013, 123, 46–52. [Google Scholar] [CrossRef] [PubMed]
- Hasenfuss, G.; Pieske, B. Calcium Cycling in Congestive Heart Failure. J. Mol. Cell Cardiol. 2002, 34, 951–969. [Google Scholar] [CrossRef] [PubMed]
- Landstrom, A.P.; Dobrev, D.; Wehrens, X.H.T. Calcium Signaling and Cardiac Arrhythmias. Circ. Res. 2017, 120, 1969–1993. [Google Scholar] [CrossRef] [PubMed]
- Mączewski, M.; Mączewska, J. Hypercholesterolemia Exacerbates Ventricular Remodeling in the Rat Model of Myocardial Infarction. J. Card. Fail. 2006, 12, 399–405. [Google Scholar] [CrossRef] [PubMed]
- Choi, H.S.; Eisner, D.A. The Role of Sarcolemmal Ca 2+ -ATPase in the Regulation of Resting Calcium Concentration in Rat Ventricular Myocytes. J. Physiol. 1999, 515, 109–118. [Google Scholar] [CrossRef]
- Faber, M.J.; Dalinghaus, M.; Lankhuizen, I.M.; Steendijk, P.; Hop, W.C.; Schoemaker, R.G.; Duncker, D.J.; Lamers, J.M.J.; Helbing, W.A. Right and Left Ventricular Function after Chronic Pulmonary Artery Banding in Rats Assessed with Biventricular Pressure-Volume Loops. Am. J. Physiol. Circ. Physiol. 2006, 291, H1580–H1586. [Google Scholar] [CrossRef]
- Oknińska, M.; Zambrowska, Z.; Zajda, K.; Paterek, A.; Brodaczewska, K.; Mackiewicz, U.; Szczylik, C.; Torbicki, A.; Kieda, C.; Mączewski, M. Right Ventricular Myocardial Oxygen Tension Is Reduced in Monocrotaline-Induced Pulmonary Hypertension in the Rat and Restored by Myo-Inositol Trispyrophosphate. Sci. Rep. 2021, 11, 18002. [Google Scholar] [CrossRef]
- Paterek, A.; Oknińska, M.; Chajduk, E.; Polkowska-Motrenko, H.; Mączewski, M.; Mackiewicz, U. Systemic Iron Deficiency Does Not Affect the Cardiac Iron Content and Progression of Heart Failure. J. Mol. Cell. Cardiol. 2021, 159, 16–27. [Google Scholar] [CrossRef]
- Westerhof, N.; Boer, C.; Lamberts, R.R.; Sipkema, P. Cross-Talk Between Cardiac Muscle and Coronary Vasculature. Physiol. Rev. 2006, 86, 1263–1308. [Google Scholar] [CrossRef]
- Dashwood, A.; Cheesman, E.; Beard, N.; Haqqani, H.; Wong, Y.W.; Molenaar, P. Understanding How Phosphorylation and Redox Modifications Regulate Cardiac Ryanodine Receptor Type 2 Activity to Produce an Arrhythmogenic Phenotype in Advanced Heart Failure. ACS Pharmacol. Transl. Sci. 2020, 3, 563–582. [Google Scholar] [CrossRef]
- Mackiewicz, U.; Mączewski, M.; Klemenska, E.; Brudek, M.; Konior, A.; Czarnowska, E.; Lewartowski, B. Brief Postinfarction Calcineurin Blockade Affects Left Ventricular Remodeling and Ca2+ Handling in the Rat. J. Mol. Cell. Cardiol. 2010, 48, 1307–1315. [Google Scholar] [CrossRef] [PubMed]
- Katanosaka, Y.; Iwata, Y.; Kobayashi, Y.; Shibasaki, F.; Wakabayashi, S.; Shigekawa, M. Calcineurin Inhibits Na+/Ca2+ Exchange in Phenylephrine-Treated Hypertrophic Cardiomyocytes. J. Biol. Chem. 2005, 280, 5764–5772. [Google Scholar] [CrossRef] [PubMed]
- Heineke, J.; Ruetten, H.; Willenbockel, C.; Gross, S.C.; Naguib, M.; Schaefer, A.; Kempf, T.; Hilfiker-Kleiner, D.; Caroni, P.; Kraft, T.; et al. Attenuation of Cardiac Remodeling after Myocardial Infarction by Muscle LIM Protein-Calcineurin Signaling at the Sarcomeric Z-Disc. Proc. Natl. Acad. Sci. USA 2005, 102, 1655–1660. [Google Scholar] [CrossRef] [PubMed]
- Harada, M.; Luo, X.; Murohara, T.; Yang, B.; Dobrev, D.; Nattel, S. MicroRNA Regulation and Cardiac Calcium Signaling. Circ. Res. 2014, 114, 689–705. [Google Scholar] [CrossRef] [PubMed]
- van Rooij, E.; Sutherland, L.B.; Liu, N.; Williams, A.H.; McAnally, J.; Gerard, R.D.; Richardson, J.A.; Olson, E.N. A Signature Pattern of Stress-Responsive MicroRNAs That Can Evoke Cardiac Hypertrophy and Heart Failure. Proc. Natl. Acad. Sci. USA 2006, 103, 18255–18260. [Google Scholar] [CrossRef]
- Aurora, A.B.; Mahmoud, A.I.; Luo, X.; Johnson, B.A.; van Rooij, E.; Matsuzaki, S.; Humphries, K.M.; Hill, J.A.; Bassel-Duby, R.; Sadek, H.A.; et al. MicroRNA-214 Protects the Mouse Heart from Ischemic Injury by Controlling Ca2+ Overload and Cell Death. J. Clin. Investig. 2012, 122, 1222–1232. [Google Scholar] [CrossRef]
- Oknińska, M.; El-Hafny-Rahbi, B.; Paterek, A.; Mackiewicz, U.; Crola-Da Silva, C.; Brodaczewska, K.; Mączewski, M.; Kieda, C. Treatment of Hypoxia-dependent Cardiovascular Diseases by Myo-inositol Trispyrophosphate (ITPP)-enhancement of Oxygen Delivery by Red Blood Cells. J. Cell. Mol. Med. 2020, 24, 2272–2283. [Google Scholar] [CrossRef]
- Nguyen, M.; Kiriazis, H.; Gao, X.; Du, X. Cardiac Fibrosis and Arrhythmogenesis. Compr. Physiol. 2017, 7, 1009–1049. [Google Scholar] [CrossRef]
- Sequeira, V.; Nijenkamp, L.L.A.M.; Regan, J.A.; van der Velden, J. The Physiological Role of Cardiac Cytoskeleton and Its Alterations in Heart Failure. Biochim. Biophys. Acta—Biomembr. 2014, 1838, 700–722. [Google Scholar] [CrossRef]




| Parameter | Sham (n = 5) | SEM | HF (n = 5) | SEM | p-Value |
|---|---|---|---|---|---|
| BW, g | 443 | 17 | 432 | 17 | 0.66 |
| HW/TL, g/cm | 0.26 | 0.01 | 0.48 | 0.07 | 0.006 |
| LV/TL, g/cm | 0.175 | 0.004 | 0.234 | 0.002 | 0.04 |
| LV, g | 0.68 | 0.02 | 0.82 | 0.05 | 0.02 |
| RV/TL, g/cm | 0.043 | 0.0023 | 0.112 | 0.0192 | 0.01 |
| RV, g | 0.17 | 0.01 | 0.35 | 0.05 | 0.001 |
| RV/LV | 0.25 | 0.013 | 0.48 | 0.081 | 0.02 |
| Lungs/TL, g/cm | 0.44 | 0.02 | 1.03 | 0.14 | 0.01 |
| Dry Lungs/TL, g/cm | 0.01 | 0.003 | 0.22 | 0.03 | 0.01 |
| Liver/TL, g/cm | 3.09 | 0.2 | 3.96 | 0.3 | 0.03 |
| MI size (%) | - | - | 42.5 | 1.6 | - |
Publisher’s Note: MDPI stays neutral with regard to jurisdictional claims in published maps and institutional affiliations. |
© 2022 by the authors. Licensee MDPI, Basel, Switzerland. This article is an open access article distributed under the terms and conditions of the Creative Commons Attribution (CC BY) license (https://creativecommons.org/licenses/by/4.0/).
Share and Cite
Paterek, A.; Oknińska, M.; Mączewski, M.; Mackiewicz, U. Right Ventricle Remodelling in Left-Sided Heart Failure in Rats: The Role of Calcium Signalling. Biomolecules 2022, 12, 1714. https://doi.org/10.3390/biom12111714
Paterek A, Oknińska M, Mączewski M, Mackiewicz U. Right Ventricle Remodelling in Left-Sided Heart Failure in Rats: The Role of Calcium Signalling. Biomolecules. 2022; 12(11):1714. https://doi.org/10.3390/biom12111714
Chicago/Turabian StylePaterek, Aleksandra, Marta Oknińska, Michał Mączewski, and Urszula Mackiewicz. 2022. "Right Ventricle Remodelling in Left-Sided Heart Failure in Rats: The Role of Calcium Signalling" Biomolecules 12, no. 11: 1714. https://doi.org/10.3390/biom12111714
APA StylePaterek, A., Oknińska, M., Mączewski, M., & Mackiewicz, U. (2022). Right Ventricle Remodelling in Left-Sided Heart Failure in Rats: The Role of Calcium Signalling. Biomolecules, 12(11), 1714. https://doi.org/10.3390/biom12111714

