Identification of Molecular Subtypes and a Novel Prognostic Model of Sepsis Based on Ferroptosis-Associated Gene Signature
Abstract
1. Introduction
2. Materials and Methods
2.1. Data Sources and Preprocessing
2.2. Identification of Ferroptosis-Associated Subtypes
2.3. Construction and Validation of a Ferroptosis-Based Risk Model
2.4. Construction and Validation of a Predictive Nomogram
2.5. Immune Analysis
2.6. Gene Set Variation Analysis (GSVA) and Functional Enrichment Analysis
2.7. Weighted Gene Co-Expression Network Analysis (WGCNA)
2.8. Statistical Analysis
3. Results
3.1. Identification of Prognosis-Associated Genes in Sepsis
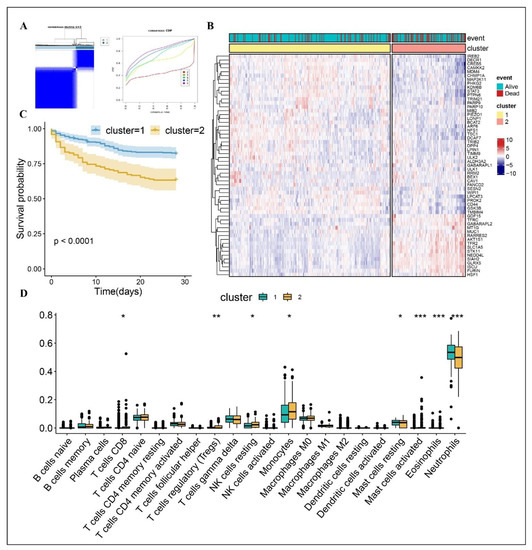
3.2. Identification of Ferroptosis-Associated Molecular Subgroups
3.3. Functional Enrichment Analysis of Two Clutters
3.4. Construction and Validation of a Prognosis-Associated Risk Model Composed of 14 FAGs
3.5. Clinical Correlations and Independent Prognosis Analysis of Risk Score
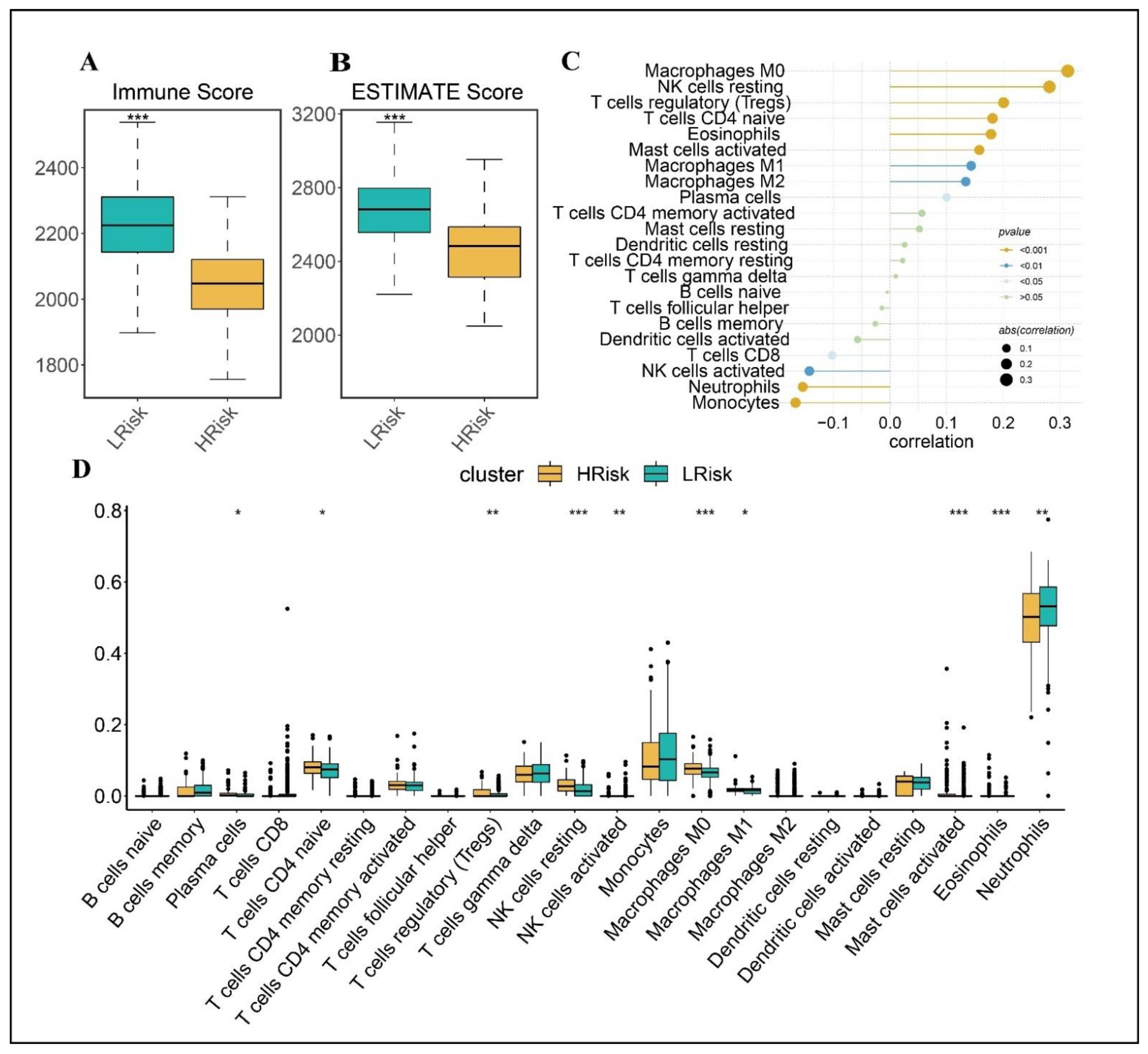
3.6. Relationship between Risk Score and Immune Cell Infiltration
3.7. Screening for Hub Genes in the Risk Model by WGCNA
4. Discussion
5. Conclusions
Supplementary Materials
Author Contributions
Funding
Institutional Review Board Statement
Informed Consent Statement
Data Availability Statement
Acknowledgments
Conflicts of Interest
References
- Singer, M.; Deutschman, C.S.; Seymour, C.W.; Shankar-Hari, M.; Annane, D.; Bauer, M.; Bellomo, R.; Bernard, G.R.; Chiche, J.-D.; Coopersmith, C.M.; et al. The Third International Consensus Definitions for Sepsis and Septic Shock (Sepsis-3). JAMA 2016, 315, 801–810. [Google Scholar] [CrossRef] [PubMed]
- Rudd, K.E.; Johnson, S.C.; Agesa, K.M.; Shackelford, K.A.; Tsoi, D.; Kievlan, D.R.; Colombara, D.V.; Ikuta, K.S.; Kissoon, N.; Finfer, S.; et al. Global, regional, and national sepsis incidence and mortality, 1990–2017: Analysis for the Global Burden of Disease Study. Lancet 2020, 395, 200–211. [Google Scholar] [CrossRef]
- Reinhart, K.; Daniels, R.; Kissoon, N.; Machado, F.R.; Schachter, R.D.; Finfer, S. Recognizing Sepsis as a Global Health Priority—A WHO Resolution. N. Engl. J. Med. 2017, 377, 414–417. [Google Scholar] [CrossRef] [PubMed]
- Fleischmann-Struzek, C.; Mellhammar, L.; Rose, N.; Cassini, A.; Rudd, K.E.; Schlattmann, P.; Allegranzi, B.; Reinhart, K. Incidence and mortality of hospital- and ICU-treated sepsis: Results from an updated and expanded systematic review and meta-analysis. Intensiv. Care Med. 2020, 46, 1552–1562. [Google Scholar] [CrossRef] [PubMed]
- Liu, Q.; Wu, J.; Zhang, X.; Wu, X.; Zhao, Y.; Ren, J. Iron homeostasis and disorders revisited in the sepsis. Free Radic. Biol. Med. 2021, 165, 1–13. [Google Scholar] [CrossRef]
- Conrad, M.; Angeli, J.P.F.; Vandenabeele, P.; Stockwell, B.R. Regulated necrosis: Disease relevance and therapeutic opportunities. Nat. Rev. Drug Discov. 2016, 15, 348–366. [Google Scholar] [CrossRef]
- Chen, X.; Kang, R.; Kroemer, G.; Tang, D. Ferroptosis in infection, inflammation, and immunity. J. Exp. Med. 2021, 218, e20210518. [Google Scholar] [CrossRef]
- Lei, X.L.; Zhao, G.Y.; Guo, R.; Cui, N. Ferroptosis in sepsis: The mechanism, the role and the therapeutic potential. Front. Immunol. 2022, 13, 956361. [Google Scholar]
- Li, Z.; Zhang, C.; Liu, Y.; Wang, F.; Zhao, B.; Yang, J.; Zhao, Y.; Zhao, H.; Wang, G. Diagnostic and Predictive Values of Ferroptosis-Related Genes in Child Sepsis. Front. Immunol. 2022, 13, 881914. [Google Scholar] [CrossRef]
- Gong, C.-W.; Yuan, M.-M.; Qiu, B.-Q.; Wang, L.-J.; Zou, H.-X.; Hu, T.; Lai, S.-Q.; Liu, J.-C. Identification and Validation of Ferroptosis-Related Biomarkers in Septic Cardiomyopathy via Bioinformatics Analysis. Front. Genet. 2022, 13, 827559. [Google Scholar] [CrossRef]
- Hänzelmann, S.; Castelo, R.; Guinney, J. GSVA: Gene set variation analysis for microarray and RNA-Seq data. BMC Bioinform. 2013, 14, 7. [Google Scholar] [CrossRef] [PubMed]
- Marshall, J.C. Why have clinical trials in sepsis failed? Trends Mol. Med. 2014, 20, 195–203. [Google Scholar] [CrossRef] [PubMed]
- Stanski, N.L.; Wong, H.R. Prognostic and predictive enrichment in sepsis. Nat. Rev. Nephrol. 2019, 16, 20–31. [Google Scholar] [CrossRef]
- Drew, W.; Wilson, D.V.; Sapey, E. Inflammation and neutrophil immunosenescence in health and disease: Targeted treatments to improve clinical outcomes in the elderly. Exp. Gerontol. 2018, 105, 70–77. [Google Scholar] [CrossRef] [PubMed]
- Jensen, I.J.; Winborn, C.S.; Fosdick, M.G.; Shao, P.; Tremblay, M.M.; Shan, Q.; Tripathy, S.K.; Snyder, C.M.; Xue, H.-H.; Griffith, T.S.; et al. Polymicrobial sepsis influences NK-cell-mediated immunity by diminishing NK-cell-intrinsic receptor-mediated effector responses to viral ligands or infections. PLoS Pathog. 2018, 14, e1007405. [Google Scholar] [CrossRef]
- Ardura, J.A.; Rackov, G.; Izquierdo, E.; Alonso, V.; Gortazar, A.R.; Escribese, M.M. Targeting Macrophages: Friends or Foes in Disease? Front. Pharm. 2019, 10, 1255. [Google Scholar] [CrossRef] [PubMed]
- Monneret, G.; Debard, A.-L.; Venet, F.; Bohe, J.; Hequet, O.; Bienvenu, J.; Lepape, A. Marked elevation of human circulating CD4+CD25+ regulatory T cells in sepsis-induced immunoparalysis. Crit. Care Med. 2003, 31, 2068–2071. [Google Scholar] [CrossRef]
- Goel, P.; Manning, J.A.; Kumar, S. NEDD4-2 (NEDD4L): The ubiquitin ligase for multiple membrane proteins. Gene 2014, 557, 1–10. [Google Scholar] [CrossRef]
- Ishigami, T.; Kino, T.; Minegishi, S.; Araki, N.; Umemura, M.; Ushio, H.; Saigoh, S.; Sugiyama, M. Regulators of Epithelial Sodium Channels in Aldosterone-Sensitive Distal Nephrons (ASDN): Critical Roles of Nedd4L/Nedd4-2 and Salt-Sensitive Hypertension. Int. J. Mol. Sci. 2020, 21, 3871. [Google Scholar] [CrossRef]
- Garty, H.; Benos, D.J. Characteristics and regulatory mechanisms of the amiloride-blockable Na+ channel. Physiol. Rev. 1988, 68, 309–373. [Google Scholar] [CrossRef]
- Matalon, S.; O’Brodovich, H. Sodium Channels in Alveolar Epithelial Cells: Molecular Characterization, Biophysical Properties, and Physiological Significance. Annu. Rev. Physiol. 1999, 61, 627–661. [Google Scholar] [CrossRef] [PubMed]
- Luo, L.; Ning, F.; Du, Y.; Song, B.; Yang, D.; Salvage, S.C.; Wang, Y.; Fraser, J.A.; Zhang, S.; Ma, A.; et al. Calcium-dependent Nedd4-2 upregulation mediates degradation of the cardiac sodium channel Nav1.5: Implications for heart failure. Acta Physiol. 2017, 221, 44–58. [Google Scholar] [CrossRef] [PubMed]





| Characteristic | GSE65682 | GSE95233 Validation Cohort (n = 102) | ||
|---|---|---|---|---|
| All GSE65682 (n = 479) | Training Cohort (n = 360) | Testing Cohort (n = 119) | ||
| Age (year), n% | ||||
| <60 | 277 (40.4) | 143 (39.7) | 50 (42.0) | 42 (41.2) |
| >60 | 408 (59.6) | 217 (60.3) | 69 (58.0) | 60 (58.8) |
| Gender, n% | ||||
| Male | 288 (42.0) | 204 (56.7) | 68 (57.1) | 36 (35.3) |
| Female | 397 (58.0) | 156 (43.3) | 51 (42.9) | 62 (60.8) |
| Human | 0 (0.0) | 0 (0.0) | 0 (0.0) | 4 (3.9) |
| OS status, n% | ||||
| Alive | 365 (76.2) | 272 (75.6) | 93 (78.2) | 34 (33.3) |
| Dead | 114 (23.8) | 88 (24.4) | 26 (21.8) | 68 (66.7) |
Publisher’s Note: MDPI stays neutral with regard to jurisdictional claims in published maps and institutional affiliations. |
© 2022 by the authors. Licensee MDPI, Basel, Switzerland. This article is an open access article distributed under the terms and conditions of the Creative Commons Attribution (CC BY) license (https://creativecommons.org/licenses/by/4.0/).
Share and Cite
Yang, H.; Cui, Y.; Peng, W.; Zhu, F.; Ma, S.; Rao, M.; Zhang, P.; Chen, J.; Pan, P. Identification of Molecular Subtypes and a Novel Prognostic Model of Sepsis Based on Ferroptosis-Associated Gene Signature. Biomolecules 2022, 12, 1479. https://doi.org/10.3390/biom12101479
Yang H, Cui Y, Peng W, Zhu F, Ma S, Rao M, Zhang P, Chen J, Pan P. Identification of Molecular Subtypes and a Novel Prognostic Model of Sepsis Based on Ferroptosis-Associated Gene Signature. Biomolecules. 2022; 12(10):1479. https://doi.org/10.3390/biom12101479
Chicago/Turabian StyleYang, Hang, Yanhui Cui, Wenzhong Peng, Fei Zhu, Shiyang Ma, Mingjun Rao, Peipei Zhang, Jie Chen, and Pinhua Pan. 2022. "Identification of Molecular Subtypes and a Novel Prognostic Model of Sepsis Based on Ferroptosis-Associated Gene Signature" Biomolecules 12, no. 10: 1479. https://doi.org/10.3390/biom12101479
APA StyleYang, H., Cui, Y., Peng, W., Zhu, F., Ma, S., Rao, M., Zhang, P., Chen, J., & Pan, P. (2022). Identification of Molecular Subtypes and a Novel Prognostic Model of Sepsis Based on Ferroptosis-Associated Gene Signature. Biomolecules, 12(10), 1479. https://doi.org/10.3390/biom12101479

