Anthraquinones as Inhibitors of SOS RAS-GEF Activity
Abstract
:1. Introduction
2. Materials and Methods
2.1. Compound Libraries
2.2. Gene Constructs and Protein Purification
2.3. In Vitro GEF Assays
2.4. Compounds
2.5. Pull-Down Assays
2.6. Cell Lines
2.7. Toxicity Assays in Mice
3. Results
3.1. Library Screenings
3.2. Ras Activation Is Inhibited by the Anthraquinones In Vivo
3.3. Inhibition of Growth of Cancer Cell Lines
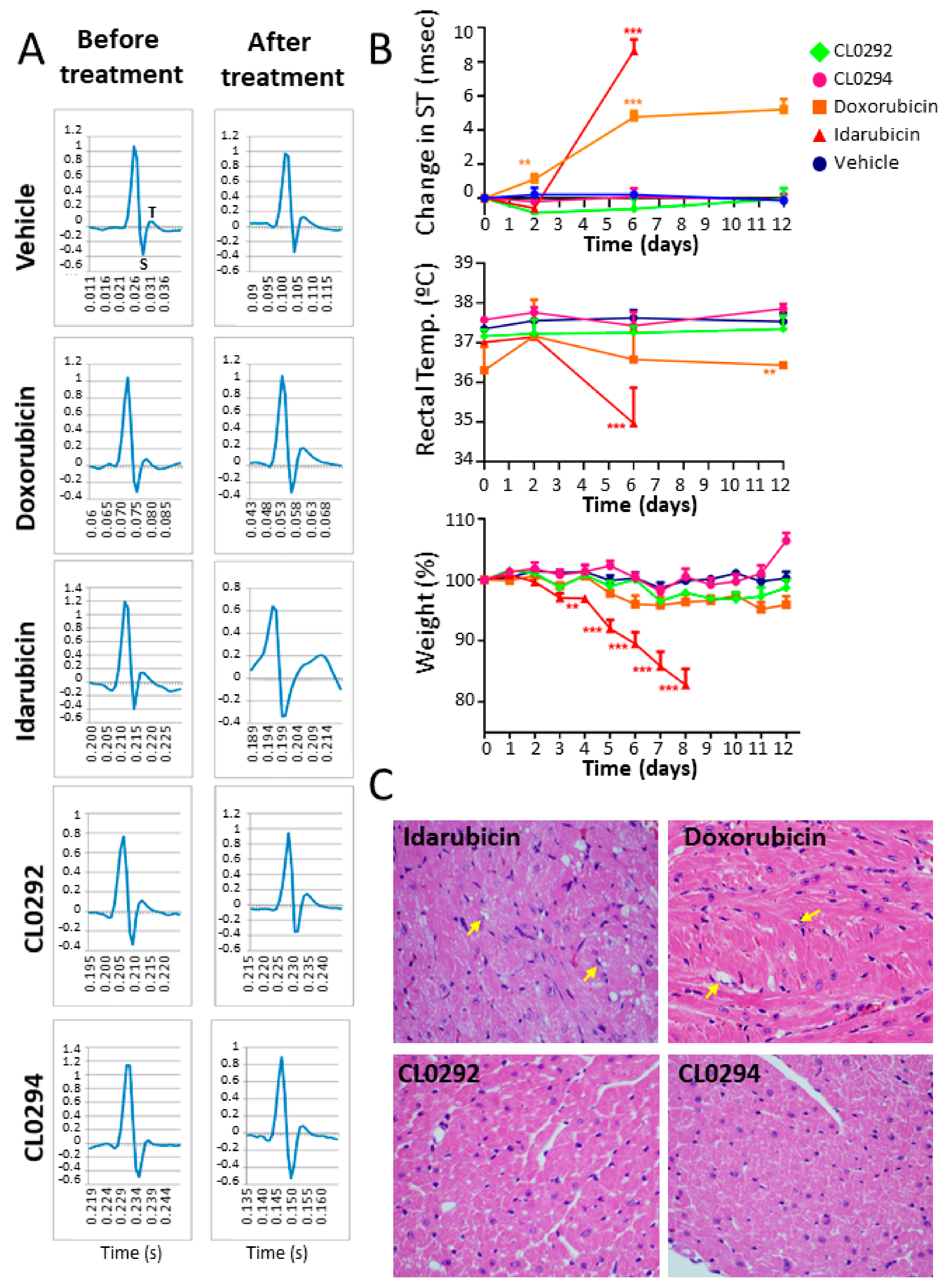
3.4. Toxicity Studies in Mice
4. Discussion
Author Contributions
Funding
Institutional Review Board Statement
Informed Consent Statement
Data Availability Statement
Acknowledgments
Conflicts of Interest
References
- Goldfinger, L.E.; Michael, J.V. Regulation of Ras signaling and function by plasma membrane microdomains. Biosci. Trends 2017, 11, 23–40. [Google Scholar] [CrossRef] [Green Version]
- Castellano, E.; Santos, E. Functional specificity of ras isoforms: So similar but so different. Genes Cancer 2011, 2, 216–231. [Google Scholar] [CrossRef] [Green Version]
- Vigil, D.; Cherfils, J.; Rossman, K.L.; Der, C.J. Ras superfamily GEFs and GAPs: Validated and tractable targets for cancer therapy? Nat. Rev. Cancer 2010, 10, 842–857. [Google Scholar] [CrossRef] [PubMed] [Green Version]
- Rojas, J.M.; Oliva, J.L.; Santos, E. Mammalian son of sevenless guanine nucleotide exchange factors: Old concepts and new perspectives. Genes Cancer 2011, 2, 298–305. [Google Scholar] [CrossRef] [Green Version]
- Baltanás, F.C.; Zarich, N.; Rojas-Cabañeros, J.M.; Santos, E. SOS GEFs in health and disease. Biochim. Biophys. Acta Rev. Cancer 2020, 1874, 188445. [Google Scholar] [CrossRef]
- Baltanás, F.; García-Navas, R.; Santos, E. SOS2 Comes to the Fore: Differential Functionalities in Physiology and Pathology. Int. J. Mol. Sci. 2021, 22, 6613. [Google Scholar] [CrossRef] [PubMed]
- Liao, J.; Mehta, L. Molecular Genetics of Noonan Syndrome and RASopathies. Pediatr. Endocrinol. Rev. 2019, 16, 435–444. [Google Scholar] [PubMed]
- Fernández-Medarde, A.; Santos, E. Ras in cancer and developmental diseases. Genes Cancer 2011, 2, 344–358. [Google Scholar] [CrossRef] [Green Version]
- Prior, I.A.; Hood, F.E.; Hartley, J.L. The frequency of Ras mutations in cancer. Cancer Res. 2020, 80, 2969–2974. [Google Scholar] [CrossRef] [PubMed] [Green Version]
- Santos, E.; Tronick, S.; Aaronson, S.; Pulciani, S.; Barbacid, M. T24 human bladder carcinoma oncogene is an activated form of the normal human homologue of BALB- and Harvey-MSV transforming genes. Nature 1982, 298, 343–347. [Google Scholar] [CrossRef]
- Cox, A.D.; Fesik, S.W.; Kimmelman, A.C.; Luo, J.; Der, C.J. Drugging the undruggable RAS: Mission Possible? Nat. Rev. Drug Discov. 2014, 13, 828–851. [Google Scholar] [CrossRef] [PubMed] [Green Version]
- Mullard, A. Cracking KRAS. Nat. Rev. Drug Discov. 2019, 18, 887–891. [Google Scholar] [CrossRef]
- Stalnecker, C.A.; Der, C.J. RAS, wanted dead or alive: Advances in targeting RAS mutant cancers. Sci. Signal. 2020, 13, aay6013. [Google Scholar] [CrossRef] [Green Version]
- Hong, D.S.; Fakih, M.G.; Strickler, J.H.; Desai, J.; Durm, G.A.; Shapiro, G.I.; Falchook, G.S.; Price, T.J.; Sacher, A.; Denlinger, C.S.; et al. KRASG12C Inhibition with Sotorasib in Advanced Solid Tumors. N. Engl. J. Med. 2020, 383, 1207–1217. [Google Scholar] [CrossRef] [PubMed]
- Guo, C.; Banerji, U. Searching for treatments for non-G12C-KRAS mutant cancers. Br. J. Cancer 2021, 1–2. [Google Scholar] [CrossRef]
- Janes, M.R.; Zhang, J.; Li, L.-S.; Hansen, R.; Peters, U.; Guo, X.; Chen, Y.; Babbar, A.; Firdaus, S.J.; Darjania, L.; et al. Targeting KRAS Mutant Cancers with a Covalent G12C-Specific Inhibitor. Cell 2018, 172, 578–589. [Google Scholar] [CrossRef] [Green Version]
- McCormick, F. KRAS as a Therapeutic Target. Clin. Cancer Res. 2015, 21, 1797–1801. [Google Scholar] [CrossRef] [Green Version]
- Ostrem, J.M.L.; Shokat, K.M. Direct small-molecule inhibitors of KRAS: From structural insights to mechanism-based design. Nat. Rev. Drug Discov. 2016, 15, 771–785. [Google Scholar] [CrossRef]
- Dunnett-Kane, V.; Nicola, P.; Blackhall, F.; Lindsay, C. Mechanisms of Resistance to KRASG12C Inhibitors. Cancers 2021, 13, 151. [Google Scholar] [CrossRef]
- Hillig, R.C.; Sautier, B.; Schroeder, J.; Moosmayer, D.; Hilpmann, A.; Stegmann, C.M.; Werbeck, N.D.; Briem, H.; Boemer, U.; Weiske, J.; et al. Discovery of potent SOS1 inhibitors that block RAS activation via disruption of the RAS–SOS1 interaction. Proc. Natl. Acad. Sci. USA 2019, 116, 2551–2560. [Google Scholar] [CrossRef] [Green Version]
- Hofmann, M.H.; Gmachl, M.; Ramharter, J.; Savarese, F.; Gerlach, D.; Marszalek, J.R.; Sanderson, M.P.; Kessler, D.; Trapani, F.; Arnhof, H.; et al. Bi-3406, a potent and selective sos1–kras interaction inhibitor, is effective in kras-driven cancers through combined mek inhibition. Cancer Discov. 2021, 11, 142–157. [Google Scholar] [CrossRef]
- Tian, W.; Wang, C.; Li, D.; Hou, H. Novel anthraquinone compounds as anticancer agents and their potential mechanism. Future Med. Chem. 2020, 12, 627–644. [Google Scholar] [CrossRef]
- Evelyn, C.R.; Duan, X.; Biesiada, J.; Seibel, W.L.; Meller, J.; Zheng, Y. Rational Design of Small Molecule Inhibitors Targeting the Ras GEF, SOS1. Chem. Biol. 2014, 21, 1618–1628. [Google Scholar] [CrossRef] [PubMed] [Green Version]
- Liceras-Boillos, P.; García-Navas, R.; Ginel-Picardo, A.; Anta, B.; Pérez-Andrés, M.; Lillo, C.; Gómez, C.; Jimeno, D.; Fernández-Medarde, A.; Baltanás, F.C.; et al. Sos1 disruption impairs cellular proliferation and viability through an increase in mitochondrial oxidative stress in primary MEFs. Oncogene 2016, 35, 6389–6402. [Google Scholar] [CrossRef]
- Esteban, L.M.; Fernández-Medarde, A.; López, E.; Yienger, K.; Guerrero, C.; Ward, J.M.; Tessarollo, L.; Santos, E. Ras-guanine nucleotide exchange factor sos2 is dispensable for mouse growth and development. Mol. Cell. Biol. 2000, 20, 6410–6413. [Google Scholar] [CrossRef] [PubMed]
- Xu, J. Preparation, culture, and immortalization of mouse embryonic fibroblasts. Curr. Protoc. Mol. Biol. 2005, 70, 28.1.1–28.1.8. [Google Scholar] [CrossRef]
- Brower, M.; Carney, D.N.; Oie, H.K.; Gazdar, A.F.; Minna, J.D. Growth of Cell Lines and Clinical Specimens of Human Non-Small Cell Lung Cancer in a Serum-free Defined Medium. Cancer Res. 1986, 46, 46. [Google Scholar]
- Lee, Y.C.; Saijo, N.; Sasaki, Y.; Takahashi, H.; Sakurai, M.; Ishihara, J.; Hoshi, A.; Chen, K.M.; Hamburger, A.W. Clonogenic patterns of human pulmonary adenocarcinoma cell lines (PC-9, PC-13 and PC-14) and how they influence the results of test for chemosensitivity to cisplatin in the human tumor clonogenic assay. Jpn. J. Clin. Oncol. 1985, 15, 637–644. [Google Scholar] [PubMed]
- Lieber, M.; Mazzetta, J.; Nelson-Rees, W.; Kaplan, M.; Todaro, G. Establishment of a continuous tumor-cell line (PANC-1) from a human carcinoma of the exocrine pancreas. Int. J. Cancer 1975, 15, 741–747. [Google Scholar] [CrossRef] [PubMed]
- Kim, Y.W.; Kern, H.F.; Mullins, T.D.; Koriwchak, M.J.; Metzgar, R.S. Characterization of clones of a human pancreatic adenocarcinoma cell line representing different stages of differentiation. Pancreas 1989, 4, 353–362. [Google Scholar] [CrossRef]
- Berrozpe, G.; Schaeffer, J.; Peinado, M.A.; Real, F.X.; Perucho, M. Comparative analysis of mutations in the p53 and K-ras genes in pancreatic cancer. Int. J. Cancer 1994, 58, 185–191. [Google Scholar] [CrossRef] [PubMed]
- Owens, R.B.; Smith, H.S.; Nelson-Rees, W.A.; Springer, E.L. Epithelial cell cultures from normal and cancerous human tissues. J. Natl. Cancer Inst. 1976, 56, 843–849. [Google Scholar] [CrossRef] [PubMed]
- Rivankar, S. An overview of doxorubicin formulations in cancer therapy. J. Cancer Res. Ther. 2014, 10, 853–858. [Google Scholar] [CrossRef]
- Kessler, D.; Gmachl, M.; Mantoulidis, A.; Martin, L.J.; Zoephel, A.; Mayer, M.; Gollner, A.; Covini, D.; Fischer, S.; Gerstberger, T.; et al. Drugging an undruggable pocket on KRAS. Proc. Natl. Acad. Sci. USA 2019, 116, 15823–15829. [Google Scholar] [CrossRef] [PubMed] [Green Version]
- Bansal, N.; Adams, M.J.; Ganatra, S.; Colan, S.D.; Aggarwal, S.; Steiner, R.; Amdani, S.; Lipshultz, E.R.; Lipshultz, S.E. Strategies to prevent anthracycline-induced cardiotoxicity in cancer survivors. Cardio-Oncology 2019, 5, 1–22. [Google Scholar] [CrossRef] [Green Version]
- Anderlini, P.; Benjamin, R.S.; Wong, F.C.; Kantarjian, H.M.; Andreeff, M.; Kornblau, S.M.; O’Brien, S.; Mackay, B.; Ewer, M.S.; Pierce, S.A.; et al. Idarubicin cardiotoxicity: A retrospective study in acute myeloid leukemia and myelodysplasia. J. Clin. Oncol. 1995, 13, 2827–2834. [Google Scholar] [CrossRef]
- Chatterjee, K.; Zhang, J.; Honbo, N.; Karliner, J.S. Doxorubicin cardiomyopathy. Cardiology 2010, 115, 155–162. [Google Scholar] [CrossRef] [PubMed]
- Robert, J. Preclinical assessment of anthracycline cardiotoxicity in laboratory animals: Predictiveness and pitfalls. Cell Biol. Toxicol. 2007, 23, 27–37. [Google Scholar] [CrossRef] [PubMed]
- Aversano, R.C.; Boor, P.J. Histochemical alterations of acute and chronic doxorubicin cardiotoxicity. J. Mol. Cell. Cardiol. 1983, 15, 543–553. [Google Scholar] [CrossRef]
- McCormick, F. Progress in targeting RAS with small molecule drugs. Biochem. J. 2019, 476, 365–374. [Google Scholar] [CrossRef]
- Tan, L.; Cho, K.J.; Neupane, P.; Capon, R.J.; Hancock, J.F. An oxanthroquinone derivative that disrupts RAS plasma membrane localization inhibits cancer cell growth. J. Biol. Chem. 2018, 293, 13696–13706. [Google Scholar] [CrossRef] [PubMed] [Green Version]
- Hande, K.R. Clinical applications of anticancer drugs targeted to topoisomerase II. Biochim. Biophys. Acta Gene Struct. Expr. 1998, 1400, 173–184. [Google Scholar] [CrossRef]




| Isoform | Compound | IC50 (μM) |
|---|---|---|
| HRAS | Idarubicin | 8.37 ± 0.94 |
| Doxorubicin (C−) | 70.56 ± 46.15 | |
| CL0292 | 7.37 ± 1.69 | |
| CL0294 | 8.89 ± 1.82 | |
| NRAS | Idarubicin | 7.91 ± 0.66 |
| Doxorubicin (C−) | 44.38 ± 18.07 | |
| CL0292 | 9.2 ± 0.94 | |
| CL0294 | 13.94 ± 3.42 | |
| KRAS4A | Idarubicin | 5.75 ± 1.16 |
| Doxorubicin (C−) | 45.63 ± 16 | |
| CL0292 | 5.41 ± 1.54 | |
| CL0294 | 9.14 ± 2.44 | |
| KRAS4B | Idarubicin | 6.78 ± 2.15 |
| Doxorubicin (C−) | 41.01 ± 23.81 | |
| CL0292 | 4.98 ± 1.41 | |
| CL0294 | 8.96 ± 1.48 |
| Cell Line | Compound | IC50 (μM) |
|---|---|---|
| PC9 Lung | Idarubicin | 1.1 ± 0.28 |
| Epirubicin | 8.9 ± 1.37 | |
| Doxorubicin | 10.1 ± 1.16 | |
| CL0292 | 49.5 ± 16.28 | |
| CL0294 | 25.9 ± 3.52 | |
| NCI-H441 Lung | Idarubicin | 0.26 ± 0.06 |
| Epirubicin | 6.9 ± 0.8 | |
| Doxorubicin | 0.61 ± 0.17 | |
| CL0292 | 31.8 ± 2.38 | |
| CL0294 | 12.1 ± 0.58 | |
| PANC1 Pancreas | Doxorubicin | 1.2 ± 0.16 |
| CL0292 | 8.1 ± 0.80 | |
| CL0294 | 146.1 ± 5.27 | |
| SKPC Pancreas | Doxorubicin | 0.3 ± 0.02 |
| CL0292 | 5.6 ± 0.55 | |
| CL0294 | 20.7 ± 1.85 | |
| HPAF-II Pancreas | Idarubicin | 9 × 10−4 ± 2.8 × 10−6 |
| Doxorubicin | 0.8 ± 0.07 | |
| CL0292 | 4.4 ± 0.25 | |
| CL0294 | 62.1 ± 7.99 | |
| Hs-776 Pancreas | Idarubicin | 0.038 ± 0.001 |
| Doxorubicin | 0.1 ± 0.09 | |
| CL0292 | 87.2 ± 15.88 | |
| CL0294 | 55.0 ± 10.54 |
Publisher’s Note: MDPI stays neutral with regard to jurisdictional claims in published maps and institutional affiliations. |
© 2021 by the authors. Licensee MDPI, Basel, Switzerland. This article is an open access article distributed under the terms and conditions of the Creative Commons Attribution (CC BY) license (https://creativecommons.org/licenses/by/4.0/).
Share and Cite
Fernández-Medarde, A.; Fuentes-Mateos, R.; García-Navas, R.; Juan, A.O.-S.; Sánchez-López, J.M.; Fernández-Medarde, A.; Santos, E. Anthraquinones as Inhibitors of SOS RAS-GEF Activity. Biomolecules 2021, 11, 1128. https://doi.org/10.3390/biom11081128
Fernández-Medarde A, Fuentes-Mateos R, García-Navas R, Juan AO-S, Sánchez-López JM, Fernández-Medarde A, Santos E. Anthraquinones as Inhibitors of SOS RAS-GEF Activity. Biomolecules. 2021; 11(8):1128. https://doi.org/10.3390/biom11081128
Chicago/Turabian StyleFernández-Medarde, Alberto, Rocío Fuentes-Mateos, Rósula García-Navas, Andrea Olarte-San Juan, José María Sánchez-López, Antonio Fernández-Medarde, and Eugenio Santos. 2021. "Anthraquinones as Inhibitors of SOS RAS-GEF Activity" Biomolecules 11, no. 8: 1128. https://doi.org/10.3390/biom11081128
APA StyleFernández-Medarde, A., Fuentes-Mateos, R., García-Navas, R., Juan, A. O.-S., Sánchez-López, J. M., Fernández-Medarde, A., & Santos, E. (2021). Anthraquinones as Inhibitors of SOS RAS-GEF Activity. Biomolecules, 11(8), 1128. https://doi.org/10.3390/biom11081128

