DDR1 Affects Metabolic Reprogramming in Breast Cancer Cells by Cross-Talking to the Insulin/IGF System
Abstract
:1. Introduction
2. Materials and Methods
2.1. Materials
2.2. Cell Cultures
2.3. Generation of Lentiviral Vector pLEXG418–hIRA–FLAG Lentiviral Vectors
2.4. Generation of MCF7IGF1R-ve/IR-A Cells
2.5. Gene Silencing by siRNAs
2.6. Measurement of IGF2 in Conditioned Medium from MCF7/IGF2 and MCF7/EV Cells
2.7. Collagen Stimulation and Pervanadate Treatment
2.8. Immunoprecipitation and Western Blot Analysis
2.9. Real-Time PCR
2.10. Metabolic Profiling by Seahorse Assays
2.11. Fluorescence Microscopy
2.12. Densitometric and Statistical Analysis
3. Results
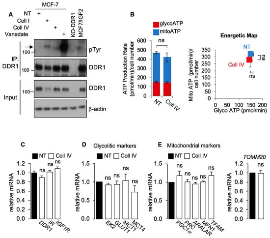
3.1. DDR1 Affects the Metabolic Reprogramming of BC Cells Constitutively Overexpressing IGF2
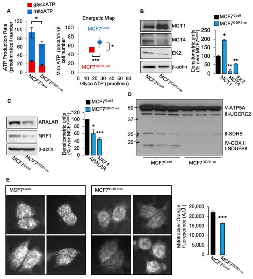
3.2. MCF7DDR1-ve Cells Show Impaired Metabolic Activity
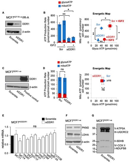
3.3. DDR1 Silencing Decreases the Metabolic Activity of BC Cells Overexpressing IR-A
3.4. The Metabolic Action of DDR1 Also Occurs Independently of IR/IGF1R Phosphorylation
4. Discussion
5. Conclusions
Author Contributions
Funding
Institutional Review Board Statement
Informed Consent Statement
Conflicts of Interest
References
- Vogel, W.; Gish, G.D.; Alves, F.; Pawson, T. The Discoidin Domain Receptor Tyrosine Kinases Are Activated by Collagen. Mol. Cell 1997, 1, 13–23. [Google Scholar] [CrossRef]
- Abdulhussein, R.; McFadden, C.; Fuentes-Prior, P.; Vogel, W.F. Exploring the Collagen-Binding Site of the DDR1 Tyrosine Kinase Receptor. J. Biol. Chem. 2004, 279, 31462–31470. [Google Scholar] [CrossRef] [PubMed] [Green Version]
- Avivi-Green, C.; Singal, M.; Vogel, W.F. Discoidin Domain Receptor 1–Deficient Mice Are Resistant to Bleomycin-Induced Lung Fibrosis. Am. J. Respir. Crit. Care Med. 2006, 174, 420–427. [Google Scholar] [CrossRef]
- Franco, C.; Hou, G.; Ahmad, P.J.; Fu, E.Y.; Koh, L.; Vogel, W.F.; Bendeck, M.P. Discoidin Domain Receptor 1 (Ddr1) Deletion Decreases Atherosclerosis by Accelerating Matrix Accumulation and Reducing Inflammation in Low-Density Lipoprotein Receptor–Deficient Mice. Circ. Res. 2008, 102, 1202–1211. [Google Scholar] [CrossRef] [PubMed] [Green Version]
- Guerrot, D.; Kerroch, M.; Placier, S.; Vandermeersch, S.; Trivin, C.; Mael-Ainin, M.; Chatziantoniou, C.; Dussaule, J.-C. Discoidin Domain Receptor 1 Is a Major Mediator of Inflammation and Fibrosis in Obstructive Nephropathy. Am. J. Pathol. 2011, 179, 83–91. [Google Scholar] [CrossRef]
- Valiathan, R.R.; Marco, M.; Leitinger, B.; Kleer, C.G.; Fridman, R. Discoidin Domain Receptor Tyrosine Kinases: New Players in Cancer Progression. Cancer Metastasis Rev. 2012, 31, 295–321. [Google Scholar] [CrossRef] [Green Version]
- Vogel, W.F.; Aszódi, A.; Alves, F.; Pawson, T. Discoidin Domain Receptor 1 Tyrosine Kinase Has an Essential Role in Mammary Gland Development. Mol. Cell. Biol. 2001, 21, 2906–2917. [Google Scholar] [CrossRef] [Green Version]
- Vella, V.; Nicolosi, M.L.; Giuliano, M.; Morrione, A.; Malaguarnera, R.; Belfiore, A. Insulin Receptor Isoform A Modulates Metabolic Reprogramming of Breast Cancer Cells in Response to IGF2 and Insulin Stimulation. Cells 2019, 8, 1017. [Google Scholar] [CrossRef] [Green Version]
- Vella, V.; Malaguarnera, R.; Nicolosi, M.L.; Palladino, C.; Spoleti, C.; Massimino, M.; Vigneri, P.; Purrello, M.; Ragusa, M.; Morrione, A.; et al. Discoidin Domain Receptor 1 Modulates Insulin Receptor Signaling and Biological Responses in Breast Cancer Cells. Oncotarget 2017, 8, 43248–43270. [Google Scholar] [CrossRef] [Green Version]
- Vella, V.; Nicolosi, M.L.; Cantafio, P.; Massimino, M.; Lappano, R.; Vigneri, P.; Ciuni, R.; Gangemi, P.; Morrione, A.; Malaguarnera, R.; et al. DDR1 Regulates Thyroid Cancer Cell Differentiation via IGF-2/IR-A Autocrine Signaling Loop. Endocr. Relat. Cancer 2019, 26, 197–214. [Google Scholar] [CrossRef] [PubMed]
- Vella, V.; Malaguarnera, R.; Nicolosi, M.L.; Morrione, A.; Belfiore, A. Insulin/IGF Signaling and Discoidin Domain Receptors: An Emerging Functional Connection. Biochim. Biophys. Acta Mol. Cell Res. 2019, 1866, 118522. [Google Scholar] [CrossRef]
- Malaguarnera, R.; Nicolosi, M.L.; Sacco, A.; Morcavallo, A.; Vella, V.; Voci, C.; Spatuzza, M.; Xu, S.-Q.; Iozzo, R.V.; Vigneri, R.; et al. Novel Cross Talk between IGF-IR and DDR1 Regulates IGF-IR Trafficking, Signaling and Biological Responses. Oncotarget 2015, 6, 16084–16105. [Google Scholar] [CrossRef] [Green Version]
- Belfiore, A.; Malaguarnera, R.; Nicolosi, M.L.; Lappano, R.; Ragusa, M.; Morrione, A.; Vella, V. A Novel Functional Crosstalk between DDR1 and the IGF Axis and Its Relevance for Breast Cancer. Cell Adhes. Migr. 2018, 12, 305–314. [Google Scholar] [CrossRef] [PubMed] [Green Version]
- Matà, R.; Palladino, C.; Nicolosi, M.L.; Lo Presti, A.R.; Malaguarnera, R.; Ragusa, M.; Sciortino, D.; Morrione, A.; Maggiolini, M.; Vella, V.; et al. IGF-I Induces Upregulation of DDR1 Collagen Receptor in Breast Cancer Cells by Suppressing MIR-199a-5p through the PI3K/AKT Pathway. Oncotarget 2016, 7, 7683–7700. [Google Scholar] [CrossRef] [Green Version]
- Buraschi, S.; Morcavallo, A.; Neill, T.; Stefanello, M.; Palladino, C.; Xu, S.-Q.; Belfiore, A.; Iozzo, R.V.; Morrione, A. Discoidin Domain Receptor 1 Functionally Interacts with the IGF-I System in Bladder Cancer. Matrix Biol. Plus 2020, 6–7, 100022. [Google Scholar] [CrossRef]
- Gao, H.; Chakraborty, G.; Zhang, Z.; Akalay, I.; Gadiya, M.; Gao, Y.; Sinha, S.; Hu, J.; Jiang, C.; Akram, M.; et al. Multi-Organ Site Metastatic Reactivation Mediated by Non-Canonical Discoidin Domain Receptor 1 Signaling. Cell 2016, 166, 47–62. [Google Scholar] [CrossRef] [Green Version]
- Gao, Y.; Zhou, J.; Li, J. Discoidin Domain Receptors Orchestrate Cancer Progression: A Focus on Cancer Therapies. Cancer Sci. 2020. [Google Scholar] [CrossRef]
- Xie, X.; He, H.; Zhang, N.; Wang, X.; Rui, W.; Xu, D.; Zhu, Y. Overexpression of DDR1 Promotes Migration, Invasion, Though EMT-Related Molecule Expression and COL4A1/DDR1/MMP-2 Signaling Axis. Technol. Cancer Res. Treat. 2020, 19. [Google Scholar] [CrossRef]
- Sun, L.; Suo, C.; Li, S.-T.; Zhang, H.; Gao, P. Metabolic Reprogramming for Cancer Cells and Their Microenvironment: Beyond the Warburg Effect. Biochim. Biophys. Acta Rev. Cancer 2018, 1870, 51–66. [Google Scholar] [CrossRef] [PubMed]
- Warburg, O.; Wind, F.; Negelein, E. The Metabolism of Tumors in the Body. J. Gen. Physiol. 1927, 8, 519–530. [Google Scholar] [CrossRef] [PubMed] [Green Version]
- Bose, S.; Le, A. Glucose Metabolism in Cancer. Adv. Exp. Med. Biol. 2018, 1063, 3–12. [Google Scholar] [CrossRef] [PubMed]
- Gatenby, R.A.; Gillies, R.J. Why Do Cancers Have High Aerobic Glycolysis? Nat. Rev. Cancer 2004, 4, 891–899. [Google Scholar] [CrossRef]
- Valcarcel-Jimenez, L.; Gaude, E.; Torrano, V.; Frezza, C.; Carracedo, A. Mitochondrial Metabolism: Yin and Yang for Tumor Progression. Trends Endocrinol. Metab. TEM 2017, 28, 748–757. [Google Scholar] [CrossRef] [PubMed]
- L’hôte, C.G.M.; Thomas, P.H.; Ganesan, T.S. Functional Analysis of Discoidin Domain Receptor 1: Effect of Adhesion on DDR1 Phosphorylation. FASEB J. Off. Publ. Fed. Am. Soc. Exp. Biol. 2002, 16, 234–236. [Google Scholar] [CrossRef] [PubMed]
- Krzeslak, A.; Wojcik-Krowiranda, K.; Forma, E.; Jozwiak, P.; Romanowicz, H.; Bienkiewicz, A.; Brys, M. Expression of GLUT1 and GLUT3 Glucose Transporters in Endometrial and Breast Cancers. Pathol. Oncol. Res. POR 2012, 18, 721–728. [Google Scholar] [CrossRef] [Green Version]
- Hamann, I.; Krys, D.; Glubrecht, D.; Bouvet, V.; Marshall, A.; Vos, L.; Mackey, J.R.; Wuest, M.; Wuest, F. Expression and Function of Hexose Transporters GLUT1, GLUT2, and GLUT5 in Breast Cancer-Effects of Hypoxia. FASEB J. Off. Publ. Fed. Am. Soc. Exp. Biol. 2018, 32, 5104–5118. [Google Scholar] [CrossRef] [PubMed]
- Halestrap, A.P.; Price, N.T. The Proton-Linked Monocarboxylate Transporter (MCT) Family: Structure, Function and Regulation. Biochem. J. 1999, 343 Pt 2, 281–299. [Google Scholar] [CrossRef]
- Rofstad, E.K.; Mathiesen, B.; Kindem, K.; Galappathi, K. Acidic Extracellular PH Promotes Experimental Metastasis of Human Melanoma Cells in Athymic Nude Mice. Cancer Res. 2006, 66, 6699–6707. [Google Scholar] [CrossRef] [Green Version]
- Malaguarnera, R.; Belfiore, A. The Insulin Receptor: A New Target for Cancer Therapy. Front. Endocrinol. 2011, 2, 93. [Google Scholar] [CrossRef] [Green Version]
- Gleyzer, N.; Vercauteren, K.; Scarpulla, R.C. Control of Mitochondrial Transcription Specificity Factors (TFB1M and TFB2M) by Nuclear Respiratory Factors (NRF-1 and NRF-2) and PGC-1 Family Coactivators. Mol. Cell. Biol. 2005, 25, 1354–1366. [Google Scholar] [CrossRef] [Green Version]
- Amoedo, N.D.; Punzi, G.; Obre, E.; Lacombe, D.; De Grassi, A.; Pierri, C.L.; Rossignol, R. AGC1/2, the Mitochondrial Aspartate-Glutamate Carriers. Biochim. Biophys. Acta 2016, 1863, 2394–2412. [Google Scholar] [CrossRef] [PubMed]
- Baldelli, S.; Aquilano, K.; Ciriolo, M.R. Punctum on Two Different Transcription Factors Regulated by PGC-1α: Nuclear Factor Erythroid-Derived 2-like 2 and Nuclear Respiratory Factor 2. Biochim. Biophys. Acta 2013, 1830, 4137–4146. [Google Scholar] [CrossRef] [PubMed]
- Luo, C.; Widlund, H.R.; Puigserver, P. PGC-1 Coactivators: Shepherding the Mitochondrial Biogenesis of Tumors. Trends Cancer 2016, 2, 619–631. [Google Scholar] [CrossRef] [PubMed] [Green Version]
- Ma, Y.; Wang, L.; Jia, R. The Role of Mitochondrial Dynamics in Human Cancers. Am. J. Cancer Res. 2020, 10, 1278–1293. [Google Scholar] [PubMed]
- Belfiore, A.; Malaguarnera, R.; Vella, V.; Lawrence, M.C.; Sciacca, L.; Frasca, F.; Morrione, A.; Vigneri, R. Insulin Receptor Isoforms in Physiology and Disease: An Updated View. Endocr. Rev. 2017, 38, 379–431. [Google Scholar] [CrossRef] [PubMed]
- Zhong, X.; Zhang, W.; Sun, T. DDR1 Promotes Breast Tumor Growth by Suppressing Antitumor Immunity. Oncol. Rep. 2019, 42, 2844–2854. [Google Scholar] [CrossRef]
- Ongusaha, P.P.; Kim, J.; Fang, L.; Wong, T.W.; Yancopoulos, G.D.; Aaronson, S.A.; Lee, S.W. P53 Induction and Activation of DDR1 Kinase Counteract P53-Mediated Apoptosis and Influence P53 Regulation through a Positive Feedback Loop. EMBO J. 2003, 22, 1289–1301. [Google Scholar] [CrossRef] [Green Version]
- Das, S.; Ongusaha, P.P.; Yang, Y.S.; Park, J.-M.; Aaronson, S.A.; Lee, S.W. Discoidin Domain Receptor 1 Receptor Tyrosine Kinase Induces Cyclooxygenase-2 and Promotes Chemoresistance through Nuclear Factor-KappaB Pathway Activation. Cancer Res. 2006, 66, 8123–8130. [Google Scholar] [CrossRef] [Green Version]
- Cader, F.Z.; Vockerodt, M.; Bose, S.; Nagy, E.; Brundler, M.-A.; Kearns, P.; Murray, P.G. The EBV Oncogene LMP1 Protects Lymphoma Cells from Cell Death through the Collagen-Mediated Activation of DDR1. Blood 2013, 122, 4237–4245. [Google Scholar] [CrossRef] [Green Version]
- Belfiore, A.; Frasca, F. IGF and Insulin Receptor Signaling in Breast Cancer. J. Mammary Gland Biol. Neoplasia 2008, 13, 381–406. [Google Scholar] [CrossRef]
- Milazzo, G.; Giorgino, F.; Damante, G.; Sung, C.; Stampfer, M.R.; Vigneri, R.; Goldfine, I.D.; Belfiore, A. Insulin Receptor Expression and Function in Human Breast Cancer Cell Lines. Cancer Res. 1992, 52, 3924–3930. [Google Scholar] [PubMed]
- Sciacca, L.; Costantino, A.; Pandini, G.; Mineo, R.; Frasca, F.; Scalia, P.; Sbraccia, P.; Goldfine, I.D.; Vigneri, R.; Belfiore, A. Insulin Receptor Activation by IGF-II in Breast Cancers: Evidence for a New Autocrine/Paracrine Mechanism. Oncogene 1999, 18, 2471–2479. [Google Scholar] [CrossRef] [PubMed]
- Papa, V.; Pezzino, V.; Costantino, A.; Belfiore, A.; Giuffrida, D.; Frittitta, L.; Vannelli, G.B.; Brand, R.; Goldfine, I.D.; Vigneri, R. Elevated Insulin Receptor Content in Human Breast Cancer. J. Clin. Investig. 1990, 86, 1503–1510. [Google Scholar] [CrossRef] [PubMed] [Green Version]







| Gene | Primers |
|---|---|
| ARALAR | Fw 5′-CGAGACATTCCCTTCTCTGC-3′ |
| Rv 5′-GTCCCTTTCCAAAATGCTGA-3′ | |
| CytoB | Fw 5′-ATGGCTGAATCATCCGCT AC-3’ |
| Rv 5′-5′-GTGTGAGGGTGGGACTGTCT-3’ | |
| Cox1 | Fw 5′-5′-CTCCTACTCCTGCTCGCATC-3’ |
| Rv 5′-5′-GGGTGACCGAAAAATCAGAA-3’ | |
| DDR1 | Fw 5′-5′-GCGTCTGTCTGCGGGTAGAG-3’ |
| Rv 5′-5′-ACGGCCTCAGATAAATACATTGTCT-3’ | |
| GAPDH | Fw 5′-ACCCACTCCTCCACCTTTG-3′ |
| Rv 5′-CTCTTGTGCTCTTGCTGGG-3′ | |
| GLUT1 | Fw 5′-ATCGTGGCCATCTTTGGCTTTGTG-3′ |
| Rv 5′-CTGGAAGCACATGCCCACAATGAA-3′ | |
| GLUT3 | Fw 5′-AGCTCTCTGGGATCAATGCTGTGT-3′ |
| Rv 5′-ATGGTGGCATAGATGGGCTCTTGA-3′ | |
| GLUT4 | Fw 5′-TCGTGGCCATATTTGGCTTTGTGG-3′ |
| Rv 5′-TAAGGACCCATAGCATCCGCAACA-3′ | |
| Hexokinase2 | Fw 5′-TTGGCTTTTGCTTGGCAGAG-3′ |
| Rv 5′-TCTTAATAGGGCCAAGCTCAGC-3′ | |
| IGF1R | Fw 5′-5′-CGATTAACTGAGAAGAGGAGTTCG-3’ |
| Rv 5′-5′-TGGTGGAGAACGACCATATCC-3’ | |
| IR total | Fw 5′-CGTGGAGGATAATTACATCGTGTT-3′ |
| Rv 5′-TGGTCGGGCAAACTTTCTG-3′ | |
| LDHA | Fw 5′-CATGGCAGCCTTTTCCTTAG-3′ |
| Rv 5′-ATGACCAGCTTGGAGTTTGC -3′ | |
| MCT1 | Fw 5′-GTGGAATGCTGTCCTGTCCTC-3′ |
| Rv 5′-TCGATAATTGATGCCCATGCC-3′ | |
| MCT4 | Fw 5′-ATTGGCCTGGTGCTGCTGATG-3′ |
| Rv 5′-CGAGTCTGCAGGAGGCTTGTG-3′ | |
| MFN1 | Fw 5′-TGTTTTGGTCGCAAACTCTG-3′ |
| Rv 5′-CTGTCTGCGTACGTCTTCCA-3′ | |
| NRF1 | Fw 5′-CGCTCTGAGAACTTCATGGAGGAACAC-3′ |
| Rv 5′-GCCACATGGACCTGCTGCACTT-3′ | |
| NRF2a | Fw 5′-AACAAGAACGCCTTGGGATAC-3′ |
| Rv 5′-GTGAGGTCTATATCGGTCATGCT-3′ | |
| PGC1α | Fw 5′-CAAGCCAAACCAACAACTTTATCTCT-3′ |
| Rv 5′-CACACTTAAGGTGCGTTCAATAGTC-3′ | |
| PGC1β | Fw 5′-GCTCAAGCTCTGGCTCTTCA-3′ |
| Rv 5′-ATGCTTGGCGTTCTGTCTGA-3′ | |
| PKM1 | Fw 5′-TGAAGAACTTGTGCGAGCCT-3′ |
| Rv 5′-GCCAGACTCCGTCAGAACTA-3′ | |
| PKM2 | Fw 5′-TTACCAGCGACCCCACAGAA-3′ |
| Rv 5′-GACGATTATGGCCCCACTGC-3′ | |
| PNC1 | Fw 5′-GCTCTGCAGCTTTTATCACAAATTC-3′ |
| Rv 5′-AACGTAACGAGCACACTGGAGTG-3′ | |
| PRC | Fw 5′-CAAGCAGAAACAGAAGAGAGAAG-3′ |
| Rv 5′-GGTGGGATGACAAGACAAGG-3′ | |
| TFAM | Fw 5′-ACTGCGCTCCCCCTTCAG-3′ |
| Rv 5′-ACAGATGAAAACCACCTCGGTAA-3′ | |
| TOMM20 | Fw 5′-GCTGGGCTTTCCAAGTTACC-3′ |
| Rv 5′-TGTCAGATGGTCTACGCCCT-3′ |
Publisher’s Note: MDPI stays neutral with regard to jurisdictional claims in published maps and institutional affiliations. |
© 2021 by the authors. Licensee MDPI, Basel, Switzerland. This article is an open access article distributed under the terms and conditions of the Creative Commons Attribution (CC BY) license (https://creativecommons.org/licenses/by/4.0/).
Share and Cite
Vella, V.; Giuliano, M.; Nicolosi, M.L.; Majorana, M.G.; Marć, M.A.; Muoio, M.G.; Morrione, A.; Maggiolini, M.; Lappano, R.; De Francesco, E.M.; et al. DDR1 Affects Metabolic Reprogramming in Breast Cancer Cells by Cross-Talking to the Insulin/IGF System. Biomolecules 2021, 11, 926. https://doi.org/10.3390/biom11070926
Vella V, Giuliano M, Nicolosi ML, Majorana MG, Marć MA, Muoio MG, Morrione A, Maggiolini M, Lappano R, De Francesco EM, et al. DDR1 Affects Metabolic Reprogramming in Breast Cancer Cells by Cross-Talking to the Insulin/IGF System. Biomolecules. 2021; 11(7):926. https://doi.org/10.3390/biom11070926
Chicago/Turabian StyleVella, Veronica, Marika Giuliano, Maria Luisa Nicolosi, Maria Giovanna Majorana, Małgorzata Anna Marć, Maria Grazia Muoio, Andrea Morrione, Marcello Maggiolini, Rosamaria Lappano, Ernestina Marianna De Francesco, and et al. 2021. "DDR1 Affects Metabolic Reprogramming in Breast Cancer Cells by Cross-Talking to the Insulin/IGF System" Biomolecules 11, no. 7: 926. https://doi.org/10.3390/biom11070926
APA StyleVella, V., Giuliano, M., Nicolosi, M. L., Majorana, M. G., Marć, M. A., Muoio, M. G., Morrione, A., Maggiolini, M., Lappano, R., De Francesco, E. M., & Belfiore, A. (2021). DDR1 Affects Metabolic Reprogramming in Breast Cancer Cells by Cross-Talking to the Insulin/IGF System. Biomolecules, 11(7), 926. https://doi.org/10.3390/biom11070926

