Paeoniflorin Enhances Endometrial Receptivity through Leukemia Inhibitory Factor
Abstract
1. Introduction
2. Materials and Methods
2.1. Materials
2.2. Traditional Chinese Medicine Systems Pharmacology (TCMSP) Analysis
2.3. Animals
2.4. Animal Models and Treatment
2.5. Cell Culture
2.6. Cell Viability Assay
2.7. Western Blot Analysis
2.8. Reverse Transcription Polymerase Chain Reaction (RT-PCR)
2.9. Cell Adhesion Assay
2.10. Knockdown of LIF Expression
2.11. Bioinformatic Analysis
2.12. Protein–Protein Physical Interaction Network Analysis
2.13. Statistical Analysis
3. Results
3.1. Effects of Compounds from P. lactiflora on LIF Expression and In Silico ADME Properties
3.2. Effect of Paeoniflorin on Endometrial Receptivity of Implantation-Depleted Mouse Model
3.3. Effect of Paeoniflorin on Adhesion between Trophoblast and Endometrial Cells
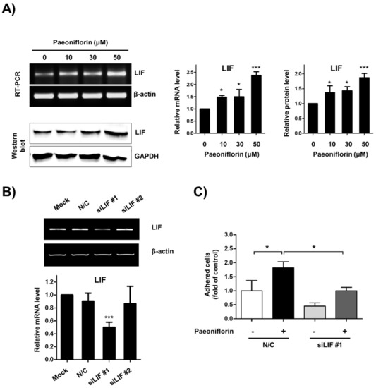
3.4. Role of LIF Expression on Paeoniflorin-Stimulated Cell–Cell Adhesion
3.5. Validation of LIF as a Target for Human Endometrial Receptivity
4. Discussion
5. Conclusions
Supplementary Materials
Author Contributions
Funding
Institutional Review Board Statement
Informed Consent Statement
Data Availability Statement
Conflicts of Interest
References
- Von Grothusen, C.; Lalitkumar, S.; Boggavarapu, N.R.; Gemzell-Danielsson, K.; Lalitkumar, P.G. Recent Advances in Understanding Endometrial Receptivity: Molecular Basis and Clinical Applications. Am. J. Reprod. Immunol. 2014, 72, 148–157. [Google Scholar] [CrossRef]
- Valdes, C.T.; Schutt, A.; Simon, C. Implantation failure of endometrial origin: It is not pathology, but our failure to synchronize the developing embryo with a receptive endometrium. Fertil. Steril. 2017, 108, 15–18. [Google Scholar] [CrossRef]
- Miravet-Valenciano, J.A.; Rincon-Bertolin, A.; Vilella, F.; Simon, C. Understanding and improving endometrial receptivity. Curr. Opin. Obstet. Gynecol. 2015, 27, 187–192. [Google Scholar] [CrossRef] [PubMed]
- Yang, J.-H.; Chen, C.-D.; Chou, C.-H.; Wen, W.-F.; Tsao, P.-N.; Lee, H.; Chen, S.-U. Intentional endometrial injury increases embryo implantation potentials through enhanced endometrial angiogenesis. Biol. Reprod. 2018, 100, 381–389. [Google Scholar] [CrossRef]
- Cecchino, G.N.; García-Velasco, J.A. Endometrioma, fertility, and assisted reproductive treatments: Connecting the dots. Curr. Opin. Obstet. Gynecol. 2018, 30, 223–228. [Google Scholar] [CrossRef]
- Rosario, G.X.; Stewart, C.L. The Multifaceted Actions of Leukaemia Inhibitory Factor in Mediating Uterine Receptivity and Embryo Implantation. Am. J. Reprod. Immunol. 2016, 75, 246–255. [Google Scholar] [CrossRef]
- Hu, W.; Feng, Z.; Teresky, A.K.; Levine, A.J. p53 regulates maternal reproduction through LIF. Nature 2007, 450, 721–724. [Google Scholar] [CrossRef]
- Chung, T.-W.; Park, M.-J.; Kim, H.S.; Choi, H.-J.; Ha, K.-T. Integrin αVβ3 and αVβ5 are required for leukemia inhibitory factor-mediated the adhesion of trophoblast cells to the endometrial cells. Biochem. Biophys. Res. Commun. 2016, 469, 936–940. [Google Scholar] [CrossRef] [PubMed]
- Germeyer, A.; Savaris, R.F.; Jauckus, J.; Lessey, B. Endometrial beta3 Integrin profile reflects endometrial receptivity defects in women with unexplained recurrent pregnancy loss. Reprod. Biol. Endocrinol. 2014, 12, 53. [Google Scholar] [CrossRef][Green Version]
- Kang, Y.-J.; Forbes, K.; Carver, J.; Aplin, J.D. The role of the osteopontin-integrin αvβ3 interaction at implantation: Functional analysis using three different in vitro models. Hum. Reprod. 2014, 29, 739–749. [Google Scholar] [CrossRef] [PubMed]
- Choi, H.-J.; Chung, T.-W.; Park, M.-J.; Kim, H.S.; You, S.; Lee, M.S.; Joo, B.S.; Lee, K.S.; Kim, K.-J.; Wee, G.; et al. Benzoic Acid Enhances Embryo Implantation through LIF-Dependent Expression of Integrin alphaVbeta3 and alphaVbeta5. J. Microbiol. Biotechnol. 2017, 27, 668–677. [Google Scholar] [CrossRef]
- Choi, H.-J.; Chung, T.-W.; Park, M.-J.; Lee, K.S.; Yoon, Y.; Kim, H.S.; Lee, J.H.; Kwon, S.-M.; Lee, S.-O.; Kim, K.-J.; et al. Paeonia lactiflora Enhances the Adhesion of Trophoblast to the Endometrium via Induction of Leukemia Inhibitory Factor Expression. PLoS ONE 2016, 11, e0148232. [Google Scholar] [CrossRef]
- Choi, H.-J.; Chung, T.-W.; Park, M.-J.; Jung, Y.-S.; Lee, S.-O.; Kim, K.-J.; Ha, K.-T. Water-extracted tubers of Cyperus rotundus L. enhance endometrial receptivity through leukemia inhibitory factor-mediated expression of integrin αVβ3 and αVβ5. J. Ethnopharmacol. 2017, 208, 16–23. [Google Scholar] [CrossRef] [PubMed]
- Kim, E.-Y.; Choi, H.-J.; Chung, T.-W.; Choi, J.-Y.; Kim, H.S.; Jung, Y.-S.; Lee, S.-O.; Ha, K.-T. Water-extracted Perilla frutescens increases endometrial receptivity though leukemia inhibitory factor-dependent expression of integrins. J. Pharmacol. Sci. 2016, 131, 259–266. [Google Scholar] [CrossRef]
- Chevallier, A. The Encyclopedia of Medicinal Plants; Dorling Kindersley: London, UK, 1996. [Google Scholar]
- Zhang, J.; Dou, W.; Zhang, E.; Sun, A.; Ding, L.; Wei, X.; Chou, G.; Mani, S.; Wang, Z. Paeoniflorin abrogates DSS-induced colitis via a TLR4-dependent pathway. Am. J. Physiol. Gastrointest. Liver Physiol. 2014, 306, G27–G36. [Google Scholar] [CrossRef] [PubMed]
- Parker, S.; May, B.; Zhang, C.; Zhang, A.L.; Lu, C.; Xue, C.C. A Pharmacological Review of Bioactive Constituents of Paeonia lactiflora Pallas and Paeonia veitchii Lynch. Phytother. Res. 2016, 30, 1445–1473. [Google Scholar] [CrossRef] [PubMed]
- Xin, Q.; Yuan, R.; Shi, W.; Zhu, Z.; Wang, Y.; Cong, W. A review for the anti-inflammatory effects of paeoniflorin in inflammatory disorders. Life Sci. 2019, 237, 116925. [Google Scholar] [CrossRef]
- Ji, Y.; Yuan, R.; Zhao, Q.W.; Zhang, J.Z.; Yang, Y.; Wang, T.; Xia, Y.F.; Dai, Y.; Wei, Z.F. Paeoniflorin suppresses TGF-β mediated epithelial-mesenchymal transition in pulmonary fibrosis through a Smad-dependent pathway. Acta Pharmacol. Sin. 2016, 37, 794–804. [Google Scholar] [CrossRef] [PubMed]
- Li, Y.-C.; Qiao, J.-Y.; Wang, B.-Y.; Bai, M.; Shen, J.-D.; Cheng, Y.-X. Paeoniflorin Ameliorates Fructose-Induced Insulin Resistance and Hepatic Steatosis by Activating LKB1/AMPK and AKT Pathways. Nutritients 2018, 10, 1024. [Google Scholar] [CrossRef] [PubMed]
- Eun-Yeong, K.; Tae-Wook, C.; Hee-Jung, C.; Ki-Tae, H.; Yeon-Seop, J.; Syng-Ook, L.; Jun-Yong, C.; Hyung Sik, K.; Sooseong, Y.; Myeong Soo, L. Extracts from Paeonia lactiflora Pallas, Rehmannia Glutinosa var. Purpurea Makino, Perilla Frutescens var. Acuta Kudo may increase the endometrial receptivity through expression of leukemia inhibitory factor and adhesion molecules. J. Tradit. Chin. Med. 2019, 39, 25. [Google Scholar]
- Kumar, P.; Nagarajan, A.; Uchil, P.D. Analysis of Cell Viability by the MTT Assay. Cold Spring Harb. Protoc. 2018. [Google Scholar] [CrossRef]
- Gershoni, J.M.; Palade, G.E. Protein blotting: Principles and applications. Anal. Biochem. 1983, 131, 1–15. [Google Scholar] [CrossRef]
- Salvatore, B. Assaying cell-cell adhesion. Methods Mol. Biol. 2006, 46, 449–467. [Google Scholar]
- Pathare, A.D.S.; Zaveri, K.; Hinduja, I. Downregulation of genes related to immune and inflammatory response in IVF implantation failure cases under controlled ovarian stimulation. Am. J. Reprod. Immunol. 2017, 78. [Google Scholar] [CrossRef] [PubMed]
- Lédée, N.; Munaut, C.; Aubert, J.; Sérazin, V.; Rahmati, M.; Chaouat, G.; Sandra, O.; Foidart, J.M. Specific and extensive endometrial deregulation is present before conception in IVF/ICSI repeated implantation failures (IF) or recurrent miscarriages. J. Pathol. 2011, 225, 554–564. [Google Scholar] [CrossRef]
- Talbi, S.; Hamilton, A.E.; Vo, K.C.; Tulac, S.; Overgaard, M.T.; Dosiou, C.; Le Shay, N.; Nezhat, C.N.; Kempson, R.; Lessey, B.A.; et al. Molecular phenotyping of human endometrium distinguishes menstrual cycle phases and underlying biological processes in normo-ovulatory women. Endocrinology 2006, 147. [Google Scholar] [CrossRef] [PubMed]
- Tilford, C.A.; Siemers, N.O. Gene Set Enrichment Analysis. Methods Mol. Biol. 2009, 563, 99–121. [Google Scholar] [CrossRef]
- Franz, M.; Rodriguez, H.; Lopes, C.; Zuberi, K.; Montojo, J.; Bader, G.D.; Morris, Q. GeneMANIA update 2018. Nucleic Acids Res. 2018, 46, W60–W64. [Google Scholar] [CrossRef] [PubMed]
- Roblero, L.; Fernandez, O.; Croxatto, H. The effect of RU486 on transport, development and implantation of mouse embryos. Contraception 1987, 36, 549–555. [Google Scholar] [CrossRef]
- Coughlan, C.; Ledger, W.; Wang, Q.; Liu, F.; Demirol, A.; Gurgan, T.; Cutting, R.; Ong, K.; Sallam, H.; Li, T. Recurrent implantation failure: Definition and management. Reprod. Biomed. Online 2014, 28, 14–38. [Google Scholar] [CrossRef]
- Wang, F.; Tian, X.; Zhang, L.; Tan, D.; Reiter, R.J.; Liu, G. Melatonin promotes the in vitro development of pronuclear embryos and increases the efficiency of blastocyst implantation in murine. J. Pineal Res. 2013, 55, 267–274. [Google Scholar] [CrossRef] [PubMed]
- Huang, X.; Liu, H.; Li, R. Prostaglandin E2 promotes BeWo spheroids implantation in RL95-2 cell monolayers. Gynecol. Endocrinol. 2017, 33, 548–552. [Google Scholar] [CrossRef] [PubMed]
- Kaczynski, P.; Kowalewski, M.P.; Waclawik, A. Prostaglandin F2α promotes angiogenesis and embryo-maternal interactions during implantation. Reproduction 2016, 151, 539–552. [Google Scholar] [CrossRef]
- Naghshineh, E.; Eftekhar, M.; Khani, P. Role of granulocyte colony-stimulating factor in human reproduction. J. Res. Med. Sci. 2018, 23, 7. [Google Scholar] [CrossRef] [PubMed]
- Paule, S.; Nebl, T.; Webb, A.I.; Vollenhoven, B.; Rombauts, L.J.F.; Nie, G. Proprotein convertase 5/6 cleaves platelet-derived growth factor A in the human endometrium in preparation for embryo implantation. Mol. Hum. Reprod. 2015, 21, 262–270. [Google Scholar] [CrossRef] [PubMed]
- Li, J.; Chen, Y.; Wang, A.; Zhang, H. A meta-analysis of atosiban supplementation among patients undergoing assisted reproduction. Arch. Gynecol. Obstet. 2017, 296, 623–634. [Google Scholar] [CrossRef]
- Zhang, Y.-M.; Zhang, Y.-Y.; Bulbul, A.; Shan, X.; Wang, X.-Q.; Yan, Q. Baicalin promotes embryo adhesion and implantation by upregulating fucosyltransferase IV (FUT4) via Wnt/beta-catenin signaling pathway. FEBS Lett. 2015, 589, 1225–1233. [Google Scholar] [CrossRef]
- Fang, L.; Rui-Xia, W.; Feng-Mei, M.; Zhen-Gao, S.; Li-Hong, W.; Lei, S. Effects of Chinese Medicines for Tonifying the Kidney on DNMT1 Protein Expression in Endometrium of Infertile Women During Implantation Period. J. Altern. Complement. Med. 2013, 19, 353–359. [Google Scholar] [CrossRef] [PubMed]
- Yu, N.; Yang, J.; Yin, T. Extracts from a traditional Chinese herbal remedy (Zhuyun recipe) improve endometrial receptivity in mice with embryonic implantation dysfunction and ovulation stimulation. J. Ethnopharmacol. 2011, 137, 389–395. [Google Scholar] [CrossRef]
- Xu, X.; Yin, H.; Tang, D.; Zhang, L.; Gosden, R.G. Application of traditional Chinese medicine in the treatment of infertility. Hum. Fertil. 2003, 6, 161–168. [Google Scholar] [CrossRef]
- Huang, S.-T.; Chen, A.P.-C. Traditional Chinese medicine and infertility. Curr. Opin. Obstet. Gynecol. 2008, 20, 211–215. [Google Scholar] [CrossRef]
- Wu, B.; Zhao, T.D.; Guan, S.H. Study on the effect of Paeonol on the contraception of mouse. J. Physiol. Pathol. Korean Med. 1980, 4, 43–44. [Google Scholar]
- Aghajanova, L. Update on the role of leukemia inhibitory factor in assisted reproduction. Curr. Opin. Obstet. Gynecol. 2010, 3, 213–219. [Google Scholar] [CrossRef]
- Steck, T.; Giess, R.; Suetterlin, M.W.; Bolland, M.; Wiest, S.; Poehls, U.G.; Dietl, J. Leukaemia inhibitory factor (LIF) gene mutations in women with unexplained infertility and recurrent failure of implantation after IVF and embryo transfer. Eur. J. Obstet. Gynecol. Reprod. Biol. 2004, 112, 69–73. [Google Scholar] [CrossRef]
- Brinsden, P.R.; Alam, V.; de Moustier, B.; Engrand, P. Recombinant human leukemia inhibitory factor does not improve implantation and pregnancy outcomes after assisted reproductive techniques in women with recurrent unexplained implantation failure. Fertil. Steril. 2009, 91, 1445–1447. [Google Scholar] [CrossRef] [PubMed]
- Choi, Y.; Hye-Ryun, K.; Lim, E.J.; Park, M.; Yoon, J.A.; Kim, Y.S.; Kim, E.K.; Shin, J.E.; Kim, J.H.; Kwon, H.; et al. Integrative Analyses of Uterine Transcriptome and MicroRNAome Reveal Compromised LIF-STAT3 Signaling and Progesterone Response in the Endometrium of Patients with Recurrent/Repeated Implantation Failure (RIF). PLoS ONE 2016, 11, e0157696. [Google Scholar] [CrossRef] [PubMed]
- Lin, C.M.; Gill, R.G. Direct and indirect allograft recognition: Pathways dictating graft rejection mechanisms. Curr. Opin. Organ Transplant. 2016, 21, 40–44. [Google Scholar] [CrossRef] [PubMed]
- Gorczynski, R.M. Role of cytokines in allograft rejection. Curr. Pharm. Des. 2001, 7, 1039–1057. [Google Scholar] [CrossRef]
- Jordan, S.C.; Choi, J.; Kim, I.; Wu, G.; Toyoda, M.; Shin, B.; Vo, A. Interleukin-6, A Cytokine Critical to Mediation of Inflammation, Autoimmunity and Allograft Rejection: Therapeutic Implications of IL-6 Receptor Blockade. Transplantation 2017, 101, 32–44. [Google Scholar] [CrossRef] [PubMed]
- Rose-John, S. Interleukin-6 Family Cytokines. Cold Spring Harb. Perspect. Biol. 2018, 10, a028415. [Google Scholar] [CrossRef]
- Heinrich, P.C.; Behrmann, I.; Müller-Newen, G.; Schaper, F.; Graeve, L. Interleukin-6-type cytokine signalling through the gp130/Jak/STAT pathway. Biochem. J. 1998, 334, 297–314. [Google Scholar] [CrossRef]
- Yue, X.; Wu, L.; Hu, W. The regulation of leukemia inhibitory factor. Cancer Cell Microenviron. 2015, 2, e877. [Google Scholar]
- Chen, J.R.; Cheng, J.-G.; Shatzer, T.; Sewell, L.; Hernandez, L.; Stewart, C.L. Leukemia Inhibitory Factor Can Substitute for Nidatory Estrogen and Is Essential to Inducing a Receptive Uterus for Implantation But Is Not Essential for Subsequent. Endocrinology 2000, 141, 4365–4372. [Google Scholar] [CrossRef]
- Lin, H.R. Paeoniflorin acts as a liver X receptor agonist. J. Asian Nat. Prod. Res. 2013, 15, 35–45. [Google Scholar] [CrossRef] [PubMed]
- Liu, D.Z.; Xie, K.-Q.; Ji, X.-Q.; Ye, Y.; Jiang, C.-L.; Zhu, X.-Z. Neuroprotective effect of paeoniflorin on cerebral ischemic rat by activating adenosine A1 receptor in a manner different from its classical agonists. Br. J. Pharmacol. 2005, 146, 604–611. [Google Scholar] [CrossRef] [PubMed]
- Chen, A.; Wang, H.; Zhang, Y.; Wang, X.; Yu, L.; Xu, W.; Xu, W.; Lin, Y. Paeoniflorin exerts neuroprotective effects against glutamate induced PC12 cellular cytotoxicity by inhibiting apoptosis. Int. J. Mol. Med. 2017, 40, 825–833. [Google Scholar] [CrossRef]
- Wang, J.; Armant, D.R. Integrin-mediated adhesion and signaling during blastocyst implantation. Cells Tissues Organs 2002, 172, 190–201. [Google Scholar] [CrossRef] [PubMed]
- Lessey, B.A.; Castelbaum, A.; Sawin, S.W.; Sun, J. Integrins as markers of uterine receptivity in women with primary unexplained infertility. Fertil. Steril. 1995, 63, 535–542. [Google Scholar] [CrossRef]
- Fu, T.; Zheng, H.-T.; Zhang, H.-Y.; Chen, Z.-C.; Li, B.; Yang, Z.-M. Oncostatin M expression in the mouse uterus during early pregnancy promotes embryo implantation and decidualization. FEBS Lett. 2019, 593, 2040–2050. [Google Scholar] [CrossRef] [PubMed]
- Zhang, J.-W.; Li, L.-X.; Wu, W.-Z.; Pan, T.-J.; Yang, Z.-S.; Yang, Y.-K. Anti-Tumor Effects of Paeoniflorin on Epithelial-To-Mesenchymal Transition in Human Colorectal Cancer Cells. Med. Sci. Monit. 2018, 24, 6405–6413. [Google Scholar] [CrossRef] [PubMed]
- Ouyang, J.; Xu, H.; Li, M.; Dai, X.; Fu, F.; Zhang, X.; Lan, Q. Paeoniflorin exerts antitumor effects by inactivating S phase kinase-associated protein 2 in glioma cells. Oncol. Rep. 2018, 39, 1052–1062. [Google Scholar] [CrossRef]
- Yue, M.; Li, S.; Yan, G.; Li, C.; Kang, Z. Paeoniflorin inhibits cell growth and induces cell cycle arrest through inhibition of FoxM1 in colorectal cancer cells. Cell Cycle 2018, 17, 240–249. [Google Scholar] [CrossRef]
- Zhang, J.; Yu, K.; Han, X.; Zhen, L.; Liu, M.; Zhang, X.; Ren, Y.; Shi, J. Paeoniflorin influences breast cancer cell proliferation and invasion via inhibition of the Notch-1 signaling pathway. Mol. Med. Rep. 2018, 17, 1321–1325. [Google Scholar] [CrossRef] [PubMed]
- Zhang, J.; Wang, F.; Wang, H.; Wang, Y.; Wu, Y.; Xu, H.; Su, C. Paeoniflorin inhibits proliferation of endometrial cancer cells via activating MAPK and NF-κB signaling pathways. Exp. Ther. Med. 2017, 14, 5445–5451. [Google Scholar] [CrossRef]
- Lu, R.; Zhou, J.; Liu, B.; Liang, N.; He, Y.; Bai, L.; Zhang, P.; Zhong, Y.; Zhou, Y.; Zhou, J. Paeoniflorin ameliorates Adriamycin-induced nephrotic syndrome through the PPARγ/ANGPTL4 pathway in vivo and vitro. Biomed. Pharmacother. 2017, 96, 137–147. [Google Scholar] [CrossRef] [PubMed]
- Zheng, M.; Liu, C.; Fan, Y.; Yan, P.; Shi, D.; Zhang, Y. Neuroprotection by Paeoniflorin in the MPTP mouse model of Parkinson’s disease. Neuropharmacology 2017, 116, 412–420. [Google Scholar] [CrossRef] [PubMed]
- Kim, I.D.; Ha, B.J. The effects of paeoniflorin on LPS-induced liver inflammatory reactions. Arch. Pharmacal Res. 2010, 33, 959–966. [Google Scholar] [CrossRef]





| Molecule Name | MW | OB (%) | DL | AlogP | Hdon | Hacc | Caco-2 |
|---|---|---|---|---|---|---|---|
| Paeoniflorgenone * | 318.35 | 87.59 | 0.37 | 0.79 | 1 | 6 | −0.09 |
| Paeoniflorin_qt * | 318.35 | 68.18 | 0.4 | 0.46 | 2 | 6 | −0.34 |
| Paeoniflorigenone * | 318.35 | 65.33 | 0.37 | 0.79 | 1 | 6 | −0.13 |
| 1-O-β-d-Glucopyranosylpaeonisuffrone_qt | 332.38 | 65.08 | 0.35 | 0.51 | 1 | 6 | −0.05 |
| Evofolin B | 318.35 | 64.74 | 0.22 | 2.07 | 3 | 6 | 0 |
| 9-Ethyl-neo-paeoniaflorin A_qt * | 334.4 | 64.42 | 0.3 | 1.48 | 1 | 6 | −0.01 |
| (2R,3R)-4-Methoxyl-distylin | 318.3 | 59.98 | 0.3 | 1.89 | 4 | 7 | 0.17 |
| 4-Ethyl-paeoniflorin_qt * | 332.38 | 56.87 | 0.44 | 1.02 | 1 | 6 | −0.17 |
| 4-O-Methyl-paeoniflorin_qt * | 332.38 | 56.7 | 0.43 | 0.87 | 1 | 6 | 0.4 |
| (+)-Catechin | 290.29 | 54.83 | 0.24 | 1.92 | 5 | 6 | −0.03 |
| Paeoniflorin * | 480.51 | 53.87 | 0.79 | −1.28 | 5 | 11 | −1.47 |
| Lactiflorin | 462.49 | 49.12 | 0.8 | −0.57 | 3 | 10 | −1.13 |
| Albiflorin_qt | 318.35 | 48.7 | 0.33 | 0.42 | 2 | 6 | −0.38 |
| Stigmasterol | 412.77 | 43.83 | 0.76 | 7.64 | 1 | 1 | 1.44 |
| Ellagic acid | 302.2 | 43.06 | 0.43 | 1.48 | 4 | 8 | −0.44 |
| Spinasterol | 412.77 | 42.98 | 0.76 | 7.64 | 1 | 1 | 1.44 |
| Baicalin | 446.39 | 40.12 | 0.75 | 0.64 | 6 | 11 | −0.85 |
| Campest-5-en-3β-ol | 400.76 | 37.58 | 0.71 | 7.63 | 1 | 1 | 1.32 |
| Stigmast-7-en-3-ol | 414.79 | 37.42 | 0.75 | 8.08 | 1 | 1 | 1.32 |
| β-Sitosterol | 414.79 | 36.91 | 0.75 | 8.08 | 1 | 1 | 1.32 |
| Sitosterol | 414.79 | 36.91 | 0.75 | 8.08 | 1 | 1 | 1.32 |
| 1-O-β-D-Glucopyranosyl-8-O-benzoylpaeonisuffrone_qt * | 302.35 | 36.01 | 0.3 | 0.44 | 1 | 5 | −0.03 |
| Baicalein | 270.25 | 33.52 | 0.21 | 2.33 | 3 | 5 | 0.63 |
| Ethyl oleate (NF) | 310.58 | 32.4 | 0.19 | 7.44 | 0 | 2 | 1.4 |
| 8-Debenzoylpaeonidanin | 390.43 | 31.74 | 0.45 | −3.28 | 5 | 10 | −1.56 |
| Benzoyl paeoniflorin * | 584.62 | 31.14 | 0.54 | 0.76 | 4 | 12 | −1.35 |
| Isobenzoylpaeoniflorin * | 584.62 | 31.14 | 0.54 | 0.76 | 4 | 12 | −0.85 |
| Albiflorin | 480.51 | 30.25 | 0.77 | −1.33 | 5 | 11 | −1.52 |
| (1S,2S,4R)-trans-2-Hydroxy-1,8-cineole-β-D-glucopyranoside | 332.44 | 30.25 | 0.27 | −0.57 | 4 | 7 | −0.77 |
Publisher’s Note: MDPI stays neutral with regard to jurisdictional claims in published maps and institutional affiliations. |
© 2021 by the authors. Licensee MDPI, Basel, Switzerland. This article is an open access article distributed under the terms and conditions of the Creative Commons Attribution (CC BY) license (http://creativecommons.org/licenses/by/4.0/).
Share and Cite
Park, H.-R.; Choi, H.-J.; Kim, B.-S.; Chung, T.-W.; Kim, K.-J.; Joo, J.-K.; Ryu, D.; Bae, S.-J.; Ha, K.-T. Paeoniflorin Enhances Endometrial Receptivity through Leukemia Inhibitory Factor. Biomolecules 2021, 11, 439. https://doi.org/10.3390/biom11030439
Park H-R, Choi H-J, Kim B-S, Chung T-W, Kim K-J, Joo J-K, Ryu D, Bae S-J, Ha K-T. Paeoniflorin Enhances Endometrial Receptivity through Leukemia Inhibitory Factor. Biomolecules. 2021; 11(3):439. https://doi.org/10.3390/biom11030439
Chicago/Turabian StylePark, Hye-Rin, Hee-Jung Choi, Bo-Sung Kim, Tae-Wook Chung, Keuk-Jun Kim, Jong-Kil Joo, Dongryeol Ryu, Sung-Jin Bae, and Ki-Tae Ha. 2021. "Paeoniflorin Enhances Endometrial Receptivity through Leukemia Inhibitory Factor" Biomolecules 11, no. 3: 439. https://doi.org/10.3390/biom11030439
APA StylePark, H.-R., Choi, H.-J., Kim, B.-S., Chung, T.-W., Kim, K.-J., Joo, J.-K., Ryu, D., Bae, S.-J., & Ha, K.-T. (2021). Paeoniflorin Enhances Endometrial Receptivity through Leukemia Inhibitory Factor. Biomolecules, 11(3), 439. https://doi.org/10.3390/biom11030439

