Proteasome Inhibitor MG132 is Toxic and Inhibits the Proliferation of Rat Neural Stem Cells but Increases BDNF Expression to Protect Neurons
Abstract
1. Introduction
2. Materials and Methods
2.1. Reagents
2.2. NSC Culture
2.3. Cell Viability Assay
2.4. Neurosphere Growth Rate
2.5. Western Blot Analysis
2.6. Real-Time Reverse Transcription Polymerase Chain Reaction (qRT-PCR)
2.7. Immunocytochemistry (ICC) and Cell Counting
2.8. Statistical Analysis
3. Results
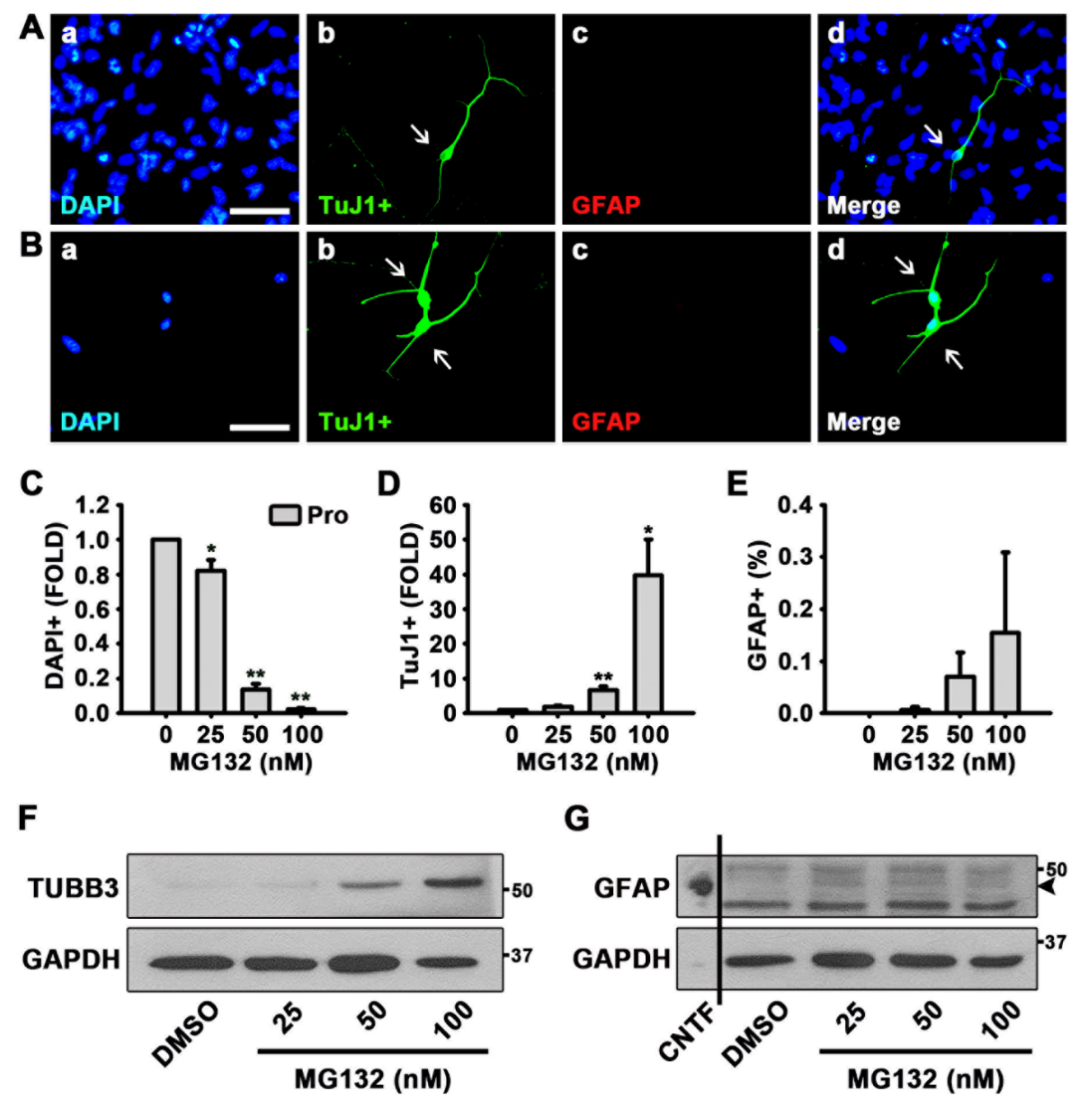
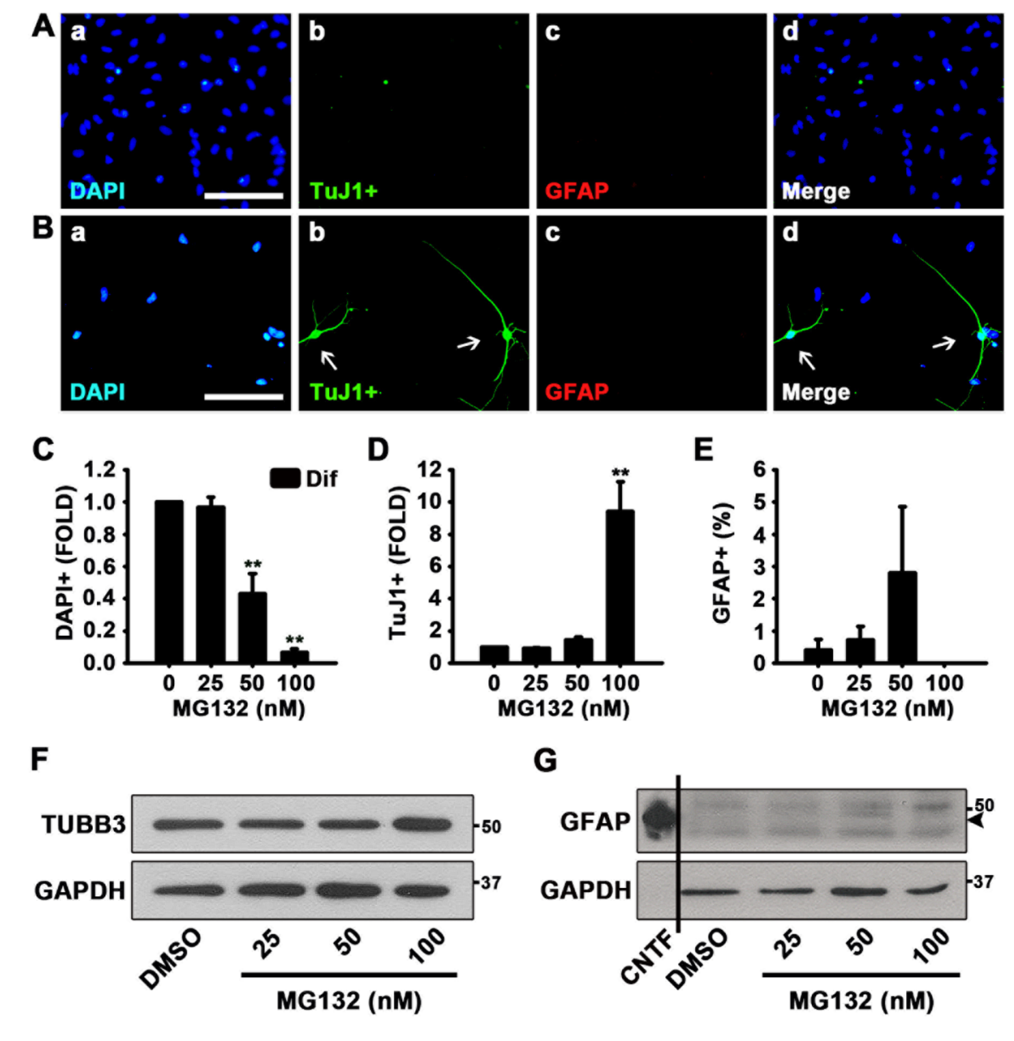
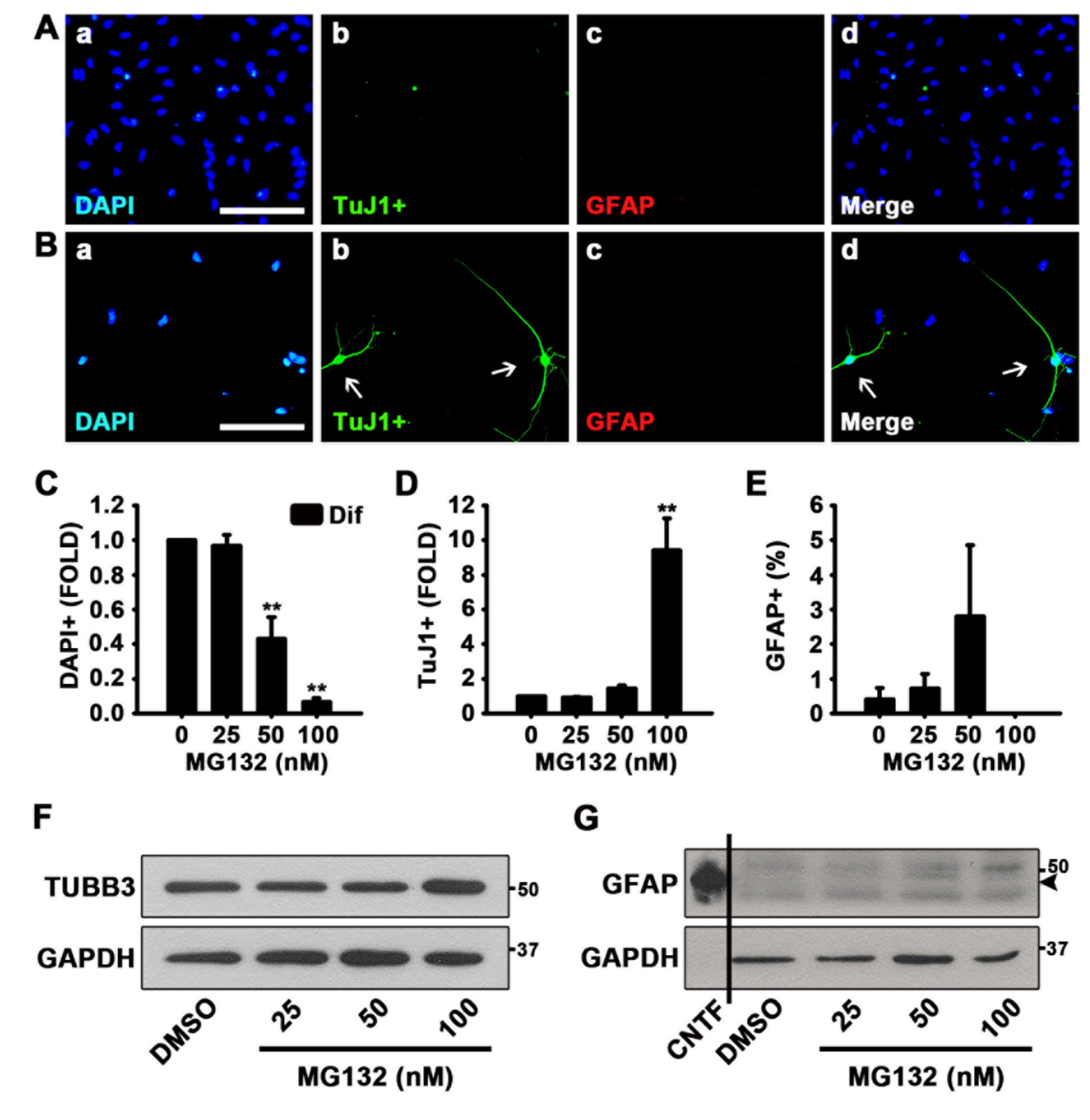
3.1. MG132 Increases Neuron Percentage in Rat NSCs in the Presence of Growth Factors
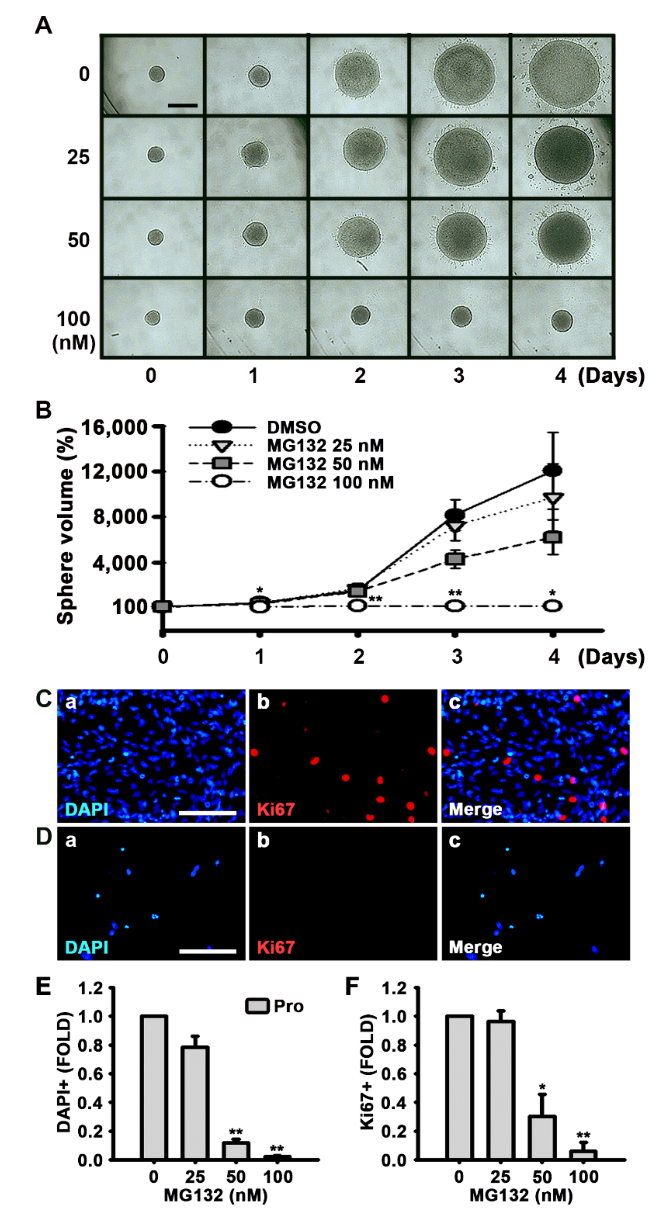
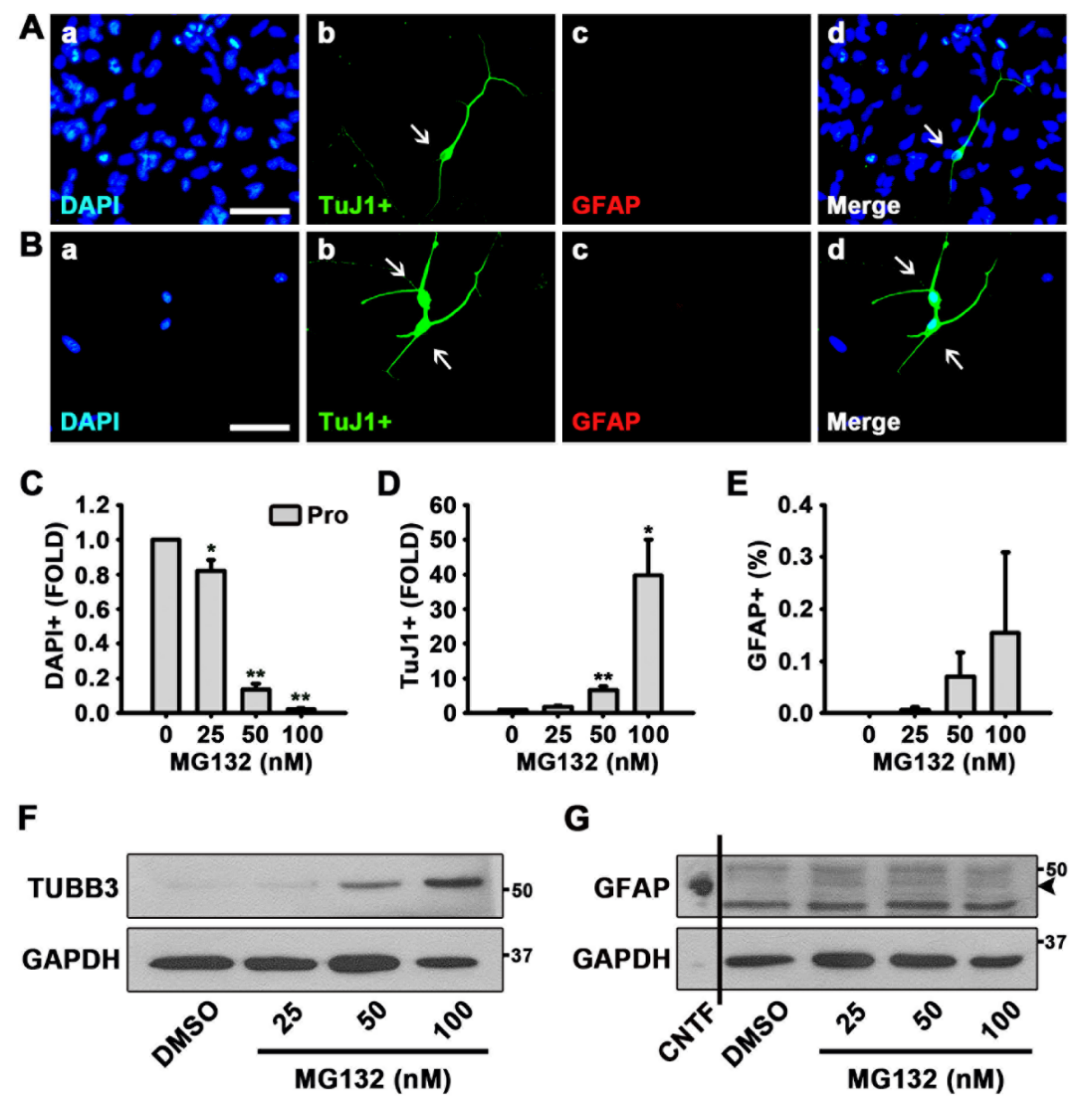
3.2. MG132 Reduces NSC Proliferation and Induces Cell Death
3.3. MG132 Activates CREB Phosphorylation and Induces BDNF Expression
4. Discussion
5. Conclusions
Supplementary Materials
Author Contributions
Funding
Conflicts of Interest
References
- Gage, F.H. Mammalian Neural Stem Cells. Science 2000, 287, 1433–1438. [Google Scholar] [CrossRef] [PubMed]
- Kim, H.J. Cell Fate Control by Translation: mRNA Translation Initiation as a Therapeutic Target for Cancer Development and Stem Cell Fate Control. Biomolecules 2019, 9, 665. [Google Scholar] [CrossRef] [PubMed]
- Lee, H.R.; Farhanullah, L.J.; Jajoo, R.; Kong, S.Y.; Shin, J.Y.; Kim, J.O.; Lee, J.; Lee, J.; Kim, H.J. Discovery of a Small Molecule that Enhances Astrocytogenesis by Activation of STAT3, SMAD1/5/8, and ERK1/2 via Induction of Cytokines in Neural Stem Cells. ACS Chem. Neurosci. 2015, 7, 90–99. [Google Scholar] [CrossRef] [PubMed]
- Eriksson, P.S.; Perfilieva, E.; Björk-Eriksson, T.; Alborn, A.M.; Nordborg, C.; Peterson, D.A.; Gage, F.H. Neurogenesis in the adult human hippocampus. Nat. Med. 1998, 4, 1313–1317. [Google Scholar] [CrossRef] [PubMed]
- Lie, D.C.; Song, H.; Colamarino, S.A.; Ming, G.L.; Gage, F.H. NEUROGENESIS IN THEADULTBRAIN: New Strategies for Central Nervous System Diseases. Annu. Rev. Pharmacol. Toxicol. 2004, 44, 399–421. [Google Scholar] [CrossRef] [PubMed]
- Björklund, A.; Lindvall, O. Cell replacement therapies for central nervous system disorders. Nat. Neurosci. 2000, 3, 537–544. [Google Scholar] [CrossRef]
- Goldman, S.A. Stem and progenitor cell–based therapy of the human central nervous system. Nat. Biotechnol. 2005, 23, 862–871. [Google Scholar] [CrossRef]
- Bohnenberger, H.; Kaderali, L.; Ströbel, P.; Yepes, D.; Plessmann, U.; Dharia, N.V.; Yao, S.; Heydt, C.; Merkelbach-Bruse, S.; Emmert, A.; et al. Comparative proteomics reveals a diagnostic signature for pulmonary head-and-neck cancer metastasis. EMBO Mol. Med. 2018, 10, e8428. [Google Scholar] [CrossRef]
- Chaerkady, R.; Kerr, C.L.; Marimuthu, A.; Kelkar, D.S.; Kashyap, M.K.; Gucek, M.; Gearhart, J.D.; Pandey, A. Temporal Analysis of Neural Differentiation Using Quantitative Proteomics†. J. Proteome Res. 2009, 8, 1315–1326. [Google Scholar] [CrossRef][Green Version]
- Hoffrogge, R.; Mikkat, S.; Scharf, C.; Beyer, S.; Christoph, H.; Pahnke, J.; Mix, E.; Berth, M.; Uhrmacher, A.; Zubrzycki, I.Z.; et al. 2-DE proteome analysis of a proliferating and differentiating human neuronal stem cell line (ReNcell VM). Proteomics 2006, 6, 1833–1847. [Google Scholar] [CrossRef]
- Thibaudeau, T.A.; Smith, D.M. A Practical Review of Proteasome Pharmacology. Pharmacol. Rev. 2019, 71, 170–197. [Google Scholar] [CrossRef] [PubMed]
- Budenholzer, L.; Cheng, C.L.; Li, Y.; Hochstrasser, M. Proteasome Structure and Assembly. J. Mol. Biol. 2017, 429, 3500–3524. [Google Scholar] [CrossRef] [PubMed]
- Bard, J.A.; Goodall, E.A.; Greene, E.R.; Jonsson, E.; Dong, K.C.; Martin, A. Structure and Function of the 26S Proteasome. Annu. Rev. Biochem. 2018, 87, 697–724. [Google Scholar] [CrossRef]
- Saeki, Y. Ubiquitin recognition by the proteasome. J. Biochem. 2017, 161, 113–124. [Google Scholar] [CrossRef] [PubMed]
- Rousseau, A.; Bertolotti, A. Regulation of proteasome assembly and activity in health and disease. Nat. Rev. Mol. Cell Biol. 2018, 19, 697–712. [Google Scholar] [CrossRef] [PubMed]
- Adams, J. The development of proteasome inhibitors as anticancer drugs. Cancer Cell 2004, 5, 417–421. [Google Scholar] [CrossRef]
- Dou, Q.P.; Zonder, Q.P.D.A.J.A. Overview of Proteasome Inhibitor-Based Anti-cancer Therapies: Perspective on Bortezomib and Second Generation Proteasome Inhibitors versus Future Generation Inhibitors of Ubiquitin-Proteasome System. Curr. Cancer Drug Targets 2014, 14, 517–536. [Google Scholar] [CrossRef]
- Kaplan, G.S.; Torcun, C.C.; Grune, T.; Ozer, N.K.; Karademir, B. Proteasome inhibitors in cancer therapy: Treatment regimen and peripheral neuropathy as a side effect. Free. Radic. Biol. Med. 2017, 103, 1–13. [Google Scholar] [CrossRef]
- Manasanch, E.E.; Orlowski, R.Z. Proteasome inhibitors in cancer therapy. Nat. Rev. Clin. Oncol. 2017, 14, 417–433. [Google Scholar] [CrossRef]
- Orlowski, R.Z.; Kuhn, D.J. Proteasome Inhibitors in Cancer Therapy: Lessons from the First Decade. Clin. Cancer Res. 2008, 14, 1649–1657. [Google Scholar] [CrossRef]
- Schmidt, M.; Finley, D. Regulation of proteasome activity in health and disease. Biochim. Biophys. Acta Bioenerg. 2014, 1843, 13–25. [Google Scholar] [CrossRef]
- Yang, H.A.; Zonder, J.; Dou, Q.P. Clinical development of novel proteasome inhibitors for cancer treatment. Expert Opin. Investig. Drugs 2009, 18, 957–971. [Google Scholar] [CrossRef] [PubMed]
- Chen, D.; Frezza, M.; Schmitt, S.; Kanwar, J.; Dou, Q.P. Bortezomib as the First Proteasome Inhibitor Anticancer Drug: Current Status and Future Perspectives. Curr. Cancer Drug Targets 2011, 11, 239–253. [Google Scholar] [CrossRef] [PubMed]
- Gandolfi, S.; Laubach, J.P.; Hideshima, T.; Chauhan, D.; Anderson, K.C.; Richardson, P.G. The proteasome and proteasome inhibitors in multiple myeloma. Cancer Metastasis Rev. 2017, 36, 561–584. [Google Scholar] [CrossRef] [PubMed]
- Škrott, Z.; Cvek, B. Linking the activity of bortezomib in multiple myeloma and autoimmune diseases. Crit. Rev. Oncol. 2014, 92, 61–70. [Google Scholar] [CrossRef]
- Dang, L.; Wen, F.; Yang, Y.; Liu, N.; Wu, K.; Qi, Y.; Li, X.; Zhao, J.; Zhu, D.; Zhang, C.; et al. Proteasome inhibitor MG132 inhibits the proliferation and promotes the cisplatin-induced apoptosis of human esophageal squamous cell carcinoma cells. Int. J. Mol. Med. 2014, 33, 1083–1088. [Google Scholar] [CrossRef]
- Guo, N.; Peng, Z. MG132, a proteasome inhibitor, induces apoptosis in tumor cells. Asia Pac. J. Clin. Oncol. 2012, 9, 6–11. [Google Scholar] [CrossRef]
- Kisselev, A.F.; van der Linden, W.A.; Overkleeft, H.S. Proteasome Inhibitors: An Expanding Army Attacking a Unique Target. Chem. Biol. 2012, 19, 99–115. [Google Scholar] [CrossRef]
- Lee, D.H.; Goldberg, A.L. Proteasome inhibitors: Valuable new tools for cell biologists. Trends Cell Biol. 1998, 8, 397–403. [Google Scholar] [CrossRef]
- Luo, D.; Dong, X.; Yan, B.; Liu, M.; Xue, T.; Liu, H.; You, J.; Li, F.; Wang, Z.; Chen, Z. MG132 selectively upregulates MICB through the DNA damage response pathway in A549 cells. Mol. Med. Rep. 2018, 19, 213–220. [Google Scholar] [CrossRef]
- Zhang, Y.; Yang, B.; Zhao, J.; Li, X.; Zhang, L.; Zhai, Z. Proteasome Inhibitor Carbobenzoxy-L-Leucyl-L-Leucyl-L-Leucinal (MG132) Enhances Therapeutic Effect of Paclitaxel on Breast Cancer by Inhibiting Nuclear Factor (NF)-κB Signaling. Med. Sci. Monit. 2018, 24, 294–304. [Google Scholar] [CrossRef] [PubMed]
- Kim, W.; Kim, J.H.; Kong, S.Y.; Park, M.H.; Sohn, U.D.; Kim, H. Comparison of Ectopic Gene Expression Methods in Rat Neural Stem Cells. Korean J. Physiol. Pharmacol. 2013, 17, 23–30. [Google Scholar] [CrossRef] [PubMed]
- Shin, J.Y.; Kong, S.Y.; Yoon, H.J.; Ann, J.; Lee, J.; Kim, H. An Aminopropyl Carbazole Derivative Induces Neurogenesis by Increasing Final Cell Division in Neural Stem Cells. Biomol. Ther. 2015, 23, 313–319. [Google Scholar] [CrossRef] [PubMed]
- Kong, S.Y.; Park, M.H.; Lee, M.; Kim, J.O.; Lee, H.R.; Han, B.W.; Svendsen, C.N.; Sung, S.H.; Kim, H.J. Kuwanon V Inhibits Proliferation, Promotes Cell Survival and Increases Neurogenesis of Neural Stem Cells. PLoS ONE 2015, 10, e0118188. [Google Scholar] [CrossRef]
- Gamm, D.M.; Wright, L.S.; Capowski, E.E.; Shearer, R.L.; Meyer, J.S.; Kim, H.J.; Schneider, B.L.; Melvan, J.N.; Svendsen, C.N. Regulation of prenatal human retinal neurosphere growth and cell fate potential by retinal pigment epithelium and Mash1. Stem Cells 2008, 26, 3182–3193. [Google Scholar] [CrossRef][Green Version]
- Kim, H.J.; McMillan, E.; Han, F.; Svendsen, C.N. Regionally Specified Human Neural Progenitor Cells Derived from the Mesencephalon and Forebrain Undergo Increased Neurogenesis Following Overexpression of ASCL1. Stem Cells 2009, 27, 390–398. [Google Scholar] [CrossRef]
- Svendsen, C.N.; Ter Borg, M.G.; Armstrong, R.J.; Rosser, A.E.; Chandran, S.; Ostenfeld, T.; Caldwell, M.A. A new method for the rapid and long term growth of human neural precursor cells. J. Neurosci. Methods 1998, 85, 141–152. [Google Scholar] [CrossRef]
- Kim, H.J.; Sugimori, M.; Nakafuku, M.; Svendsen, C.N. Control of neurogenesis and tyrosine hydroxylase expression in neural progenitor cells through bHLH proteins and Nurr1. Exp. Neurol. 2007, 203, 394–405. [Google Scholar] [CrossRef]
- Lee, H.R.; Lee, J.; Kim, H.J. Differential effects of MEK inhibitors on rat neural stem cell differentiation: Repressive roles of MEK2 in neurogenesis and induction of astrocytogenesis by PD98059. Pharmacol. Res. 2019, 149, 104466. [Google Scholar] [CrossRef]
- Lee, H.R.; Kang, J.M.; Kim, Y.M.; Kim, S.; Ann, J.; Lee, J.; Kim, H.J. Functional Group-Dependent Induction of Astrocytogenesis and Neurogenesis by Flavone Derivatives. Biomolecules 2019, 9, 812. [Google Scholar] [CrossRef]
- Chang, D.J.; Jeong, M.Y.; Song, J.; Jin, C.Y.; Suh, Y.G.; Kim, H.J.; Min, K.H. Discovery of small molecules that enhance astrocyte differentiation in rat fetal neural stem cells. Bioorganic Med. Chem. Lett. 2011, 21, 7050–7053. [Google Scholar] [CrossRef] [PubMed]
- Lee, H.; Lee, H.R.; Kim, H.Y.; Lee, H.; Kim, H.J.; Choi, H.K. Characterization and classification of rat neural stem cells and differentiated cells by comparative metabolic and lipidomic profiling. Anal. Bioanal. Chem. 2019, 411, 5423–5436. [Google Scholar] [CrossRef] [PubMed]
- Lu, L.; Song, H.F.; Wei, J.L.; Liu, X.Q.; Song, W.H.; Yan, B.Y.; Yang, G.J.; Li, A.; Yang, W. Ameliorating replicative senescence of human bone marrow stromal cells by PSMB5 overexpression. Biochem. Biophys. Res. Commun. 2014, 443, 1182–1188. [Google Scholar] [CrossRef] [PubMed]
- Lu, L.; Song, H.F.; Zhang, W.G.; Liu, X.Q.; Zhu, Q.; Cheng, X.L.; Yang, G.J.; Li, A.; Xiao, Z.C. Potential role of 20S proteasome in maintaining stem cell integrity of human bone marrow stromal cells in prolonged culture expansion. Biochem. Biophys. Res. Commun. 2012, 422, 121–127. [Google Scholar] [CrossRef] [PubMed]
- Zhao, Y.; Liu, X.; He, Z.; Niu, X.; Shi, W.; Ding, J.M.; Zhang, L.; Yuan, T.; Li, A.; Yang, W.; et al. Essential role of proteasomes in maintaining self-renewal in neural progenitor cells. Sci. Rep. 2016, 6, 19752. [Google Scholar] [CrossRef]
- Stolzing, A.; Grune, T. The proteasome and its function in the ageing process. Clin. Exp. Dermatol. 2001, 26, 566–572. [Google Scholar] [CrossRef]
- Kong, S.; Kim, W.; Lee, H.; Kim, H. The histone demethylase KDM5A is required for the repression of astrocytogenesis and regulated by the translational machinery in neural progenitor cells. FASEB J. 2018, 32, 1108–1119. [Google Scholar] [CrossRef]
- Lobsiger, C.S.; Cleveland, D.W. Glial cells as intrinsic components of non-cell-autonomous neurodegenerative disease. Nat. Neurosci. 2007, 10, 1355–1360. [Google Scholar] [CrossRef]
- Jansen, A.H.P.; Reits, E.; Hol, E.M. The ubiquitin proteasome system in glia and its role in neurodegenerative diseases. Front. Mol. Neurosci. 2014, 7, 73. [Google Scholar] [CrossRef]
- Clarke, L.E.; Barres, B.A. Emerging roles of astrocytes in neural circuit development. Nat. Rev. Neurosci. 2013, 14, 311–321. [Google Scholar] [CrossRef]
- Yang, Z.; Wang, K.K. Glial fibrillary acidic protein: From intermediate filament assembly and gliosis to neurobiomarker. Trends Neurosci. 2015, 38, 364–374. [Google Scholar] [CrossRef] [PubMed]
- Lukovic, D.; Stojkovic, M.; Moreno-Manzano, V.; Jendelova, P.; Sykova, E.; Bhattacharya, S.S.; Erceg, S. Concise Review: Reactive Astrocytes and Stem Cells in Spinal Cord Injury: Good Guys or Bad Guys? Stem Cells 2015, 33, 1036–1041. [Google Scholar] [CrossRef] [PubMed]
- Orre, M.; Kamphuis, W.; Dooves, S.; Kooijman, L.; Chan, E.T.; Kirk, C.J.; Smith, V.D.; Koot, S.; Mamber, C.; Jansen, A.H.; et al. Reactive glia show increased immunoproteasome activity in Alzheimer’s disease. Brain 2013, 136, 1415–1431. [Google Scholar] [CrossRef]
- Schipper-Krom, S.; Juenemann, K.; Jansen, A.H.; Wiemhoefer, A.; Nieuwendijk, R.V.D.; Smith, D.L.; Hink, M.A.; Bates, G.P.; Overkleeft, H.; Ovaa, H.; et al. Dynamic recruitment of active proteasomes into polyglutamine initiated inclusion bodies. FEBS Lett. 2013, 588, 151–159. [Google Scholar] [CrossRef]
- Kou, Z.; VandeVord, P.J. Traumatic white matter injury and glial activation: From basic science to clinics. Glia 2014, 62, 1831–1855. [Google Scholar] [CrossRef]
- Salman, M.M.; Kitchen, P.; Woodroofe, M.N.; Bill, R.M.; Conner, A.C.; Heath, P.R.; Conner, M.T. Transcriptome Analysis of Gene Expression Provides New Insights into the Effect of Mild Therapeutic Hypothermia on Primary Human Cortical Astrocytes Cultured under Hypoxia. Front. Cell. Neurosci. 2017, 11, 386. [Google Scholar] [CrossRef]
- Takeuchi, H. Roles of glial cells in neuroinflammation and neurodegeneration. Clin. Exp. Neuroimmunol. 2013, 4, 2–16. [Google Scholar] [CrossRef]
- Bordone, M.P.; Salman, M.M.; Titus, H.E.; Amini, E.; Andersen, J.V.; Chakraborti, B.; Diuba, A.V.; Dubouskaya, T.G.; Ehrke, E.; de Freitas, A.E.; et al. The energetic brain—A review from students to students. J. Neurochem. 2019, 151, 139–165. [Google Scholar] [CrossRef]
- Bax, M.; McKenna, J.; Do-Ha, D.; Stevens, C.H.; Higginbottom, S.; Balez, R.; Cabral-Da-Silva, M.E.C.; Farrawell, N.E.; Engel, M.; Poronnik, P.; et al. The Ubiquitin Proteasome System Is a Key Regulator of Pluripotent Stem Cell Survival and Motor Neuron Differentiation. Cells 2019, 8, 581. [Google Scholar] [CrossRef]
- Saito, Y.; Tsubuki, S.; Ito, H.; Kawashima, S. Isolation and characterization of possible target proteins responsible for neurite outgrowth induced by a tripeptide aldehyde in PC12H cells. Biochem. Biophys. Res. Commun. 1992, 184, 419–426. [Google Scholar] [CrossRef]
- Duan, W.; Guo, Y.; Jiang, H.; Yu, X.; Li, C. MG132 enhances neurite outgrowth in neurons overexpressing mutant TAR DNA-binding protein-43 via increase of HO-1. Brain Res. 2011, 1397, 1–9. [Google Scholar] [CrossRef]
- Jagasia, R.; Steib, K.; Englberger, E.; Herold, S.; Faus-Kessler, T.; Saxe, M.; Gage, F.H.; Song, H.; Lie, D.C. GABA-cAMP response element-binding protein signaling regulates maturation and survival of newly generated neurons in the adult hippocampus. J. Neurosci. 2009, 29, 7966–7977. [Google Scholar] [CrossRef] [PubMed]
- Merz, K.; Herold, S.; Lie, D.C. CREB in adult neurogenesis—Master and partner in the development of adult-born neurons? Eur. J. Neurosci. 2011, 33, 1078–1086. [Google Scholar] [CrossRef]
- Ahn, S.; Olive, M.; Aggarwal, S.; Krylov, D.; Ginty, D.D.; Vinson, C. A Dominant-Negative Inhibitor of CREB Reveals that It Is a General Mediator of Stimulus-Dependent Transcription of c-fos. Mol. Cell. Biol. 1998, 18, 967–977. [Google Scholar] [CrossRef] [PubMed]
- Ge, L.; Liu, L.; Liu, H.; Liu, S.; Xue, H.; Wang, X.; Yuan, L.; Wang, Z.; Liu, D. Resveratrol abrogates lipopolysaccharide-induced depressive-like behavior, neuroinflammatory response, and CREB/BDNF signaling in mice. Eur. J. Pharmacol. 2015, 768, 49–57. [Google Scholar] [CrossRef] [PubMed]
- Lian, N.; Niu, Q.; Lei, Y.; Li, X.; Li, Y.; Song, X. MiR-221 is involved in depression by regulating Wnt2/CREB/BDNF axis in hippocampal neurons. Cell Cycle 2018, 17, 2745–2755. [Google Scholar] [CrossRef]
- Młyniec, K.; Budziszewska, B.; Holst, B.; Ostachowicz, B.; Nowak, G. GPR39 (Zinc Receptor) Knockout Mice Exhibit Depression-Like Behavior and CREB/BDNF Down-Regulation in the Hippocampus. Int. J. Neuropsychopharmacol. 2015, 18, 18. [Google Scholar] [CrossRef]







Publisher’s Note: MDPI stays neutral with regard to jurisdictional claims in published maps and institutional affiliations. |
© 2020 by the authors. Licensee MDPI, Basel, Switzerland. This article is an open access article distributed under the terms and conditions of the Creative Commons Attribution (CC BY) license (http://creativecommons.org/licenses/by/4.0/).
Share and Cite
Kim, Y.M.; Kim, H.-J. Proteasome Inhibitor MG132 is Toxic and Inhibits the Proliferation of Rat Neural Stem Cells but Increases BDNF Expression to Protect Neurons. Biomolecules 2020, 10, 1507. https://doi.org/10.3390/biom10111507
Kim YM, Kim H-J. Proteasome Inhibitor MG132 is Toxic and Inhibits the Proliferation of Rat Neural Stem Cells but Increases BDNF Expression to Protect Neurons. Biomolecules. 2020; 10(11):1507. https://doi.org/10.3390/biom10111507
Chicago/Turabian StyleKim, Young Min, and Hyun-Jung Kim. 2020. "Proteasome Inhibitor MG132 is Toxic and Inhibits the Proliferation of Rat Neural Stem Cells but Increases BDNF Expression to Protect Neurons" Biomolecules 10, no. 11: 1507. https://doi.org/10.3390/biom10111507
APA StyleKim, Y. M., & Kim, H.-J. (2020). Proteasome Inhibitor MG132 is Toxic and Inhibits the Proliferation of Rat Neural Stem Cells but Increases BDNF Expression to Protect Neurons. Biomolecules, 10(11), 1507. https://doi.org/10.3390/biom10111507
