Cavity-Enhanced Photodetachment of H− as a Means to Produce Energetic Neutral Beams for Plasma Heating
Abstract
1. Introduction
2. Experimental Set-Up
2.1. Ion Beam
2.2. Laser System
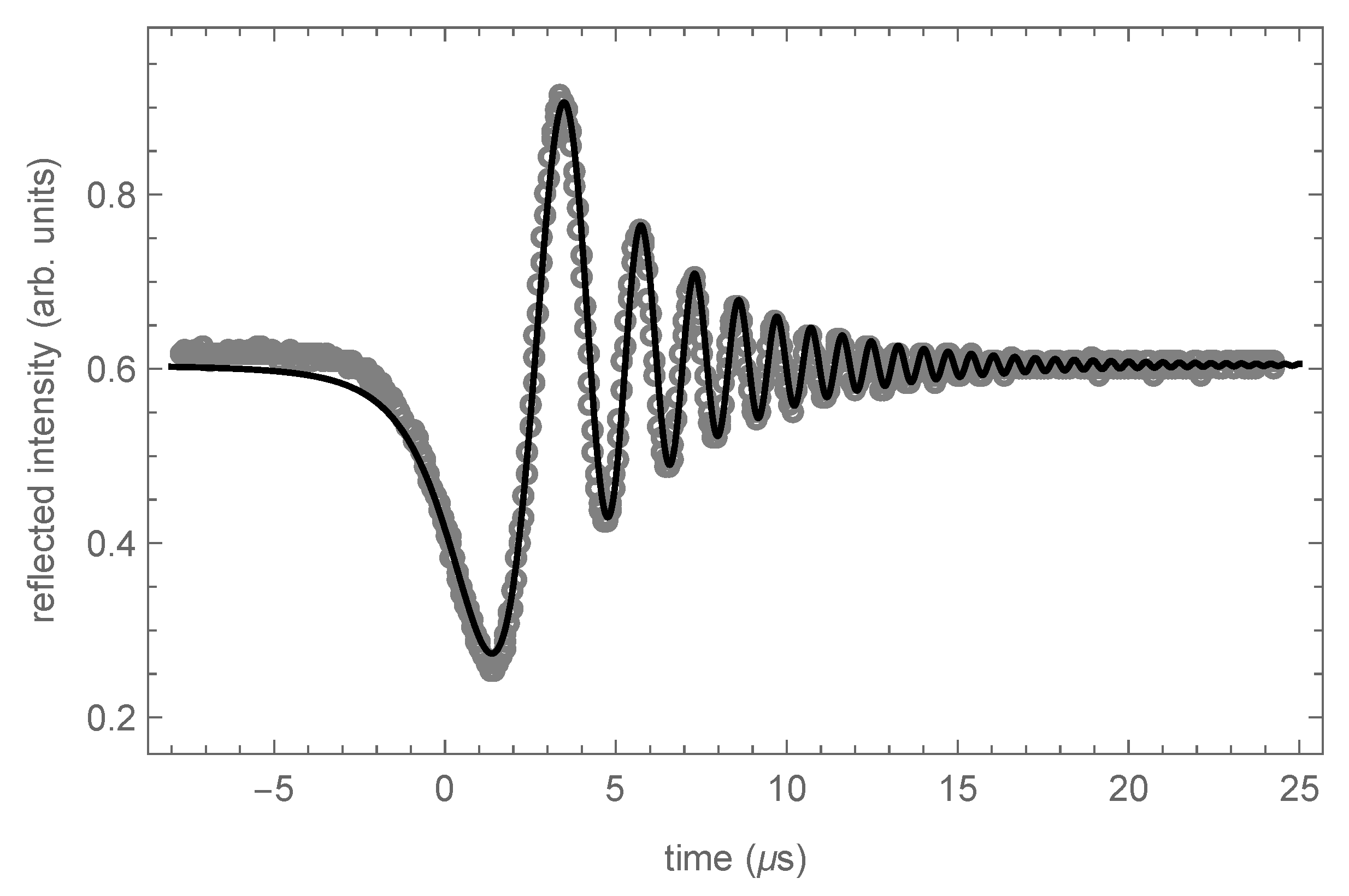
2.3. Optical Cavity and Light Storage
2.3.1. Geometry
2.3.2. Cavity Finesse and Amplification Factor
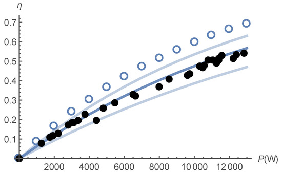
3. Results
4. Discussion
5. Conclusions
Author Contributions
Funding
Acknowledgments
Conflicts of Interest
References
- Fink, J.H.; Alessi, J.G. Neutralizer options for high energy H− beams. AIP Conf. Proc. 1987, 158, 618–630. [Google Scholar]
- Fink, J.H. Photodetachment technology. AIP Conf. Proc. 1984, 111, 547–560. [Google Scholar] [CrossRef]
- Vanek, V.; Hursman, T.; Copeland, D.; Goebel, D.M.; Prelec, K. Technology of a laser resonator for the photodetachment neutralizer. AIP Conf. Proc. 1984, 111, 568–586. [Google Scholar]
- Van Zyl, B.; Utterback, N.G.; Amme, R.C. Generation of a fast atomic hydrogen beam. Rev. Sci. Instrum. 1976, 47, 814–819. [Google Scholar] [CrossRef]
- Chaibi, W.; Blondel, C.; Cabaret, L.; Delsart, C.; Drag, C.; Simonin, A. Photoneutralization of Negative Ion Beam for Future Fusion Reactor. AIP Conf. Proc. 2009, 1097, 385–394. [Google Scholar] [CrossRef]
- Ervin, K.M.; Ho, J.; Lineberger, W.C. A study of the singlet and triplet states of vinylidene by photoelectron spectroscopy of H2C = C−, D2C = C−, and HDC = C−. Vinylidene–acetylene isomerization. J. Chem. Phys. 1989, 91, 5974–5992. [Google Scholar] [CrossRef]
- Kim, J.B.; Wenthold, P.G.; Lineberger, W.C. Ultraviolet Photoelectron Spectroscopy of o-, m-, and p-Halobenzyl Anions. J. Phys. Chem. A 1999, 103, 10833–10841. [Google Scholar] [CrossRef]
- Bresteau, D.; Blondel, C.; Drag, C. Saturation of the photoneutralization of a H− beam in continuous operation. Rev. Sci. Instrum. 2017, 88, 113103. [Google Scholar] [CrossRef] [PubMed]
- Available online: http://www.pelletron.com/ (accessed on 27 February 2019).
- Guiraud, G.; Traynor, N.; Santarelli, G. High-power and low-intensity noise laser at 1064 nm. Opt. Lett. 2016, 41, 4040–4043. [Google Scholar] [CrossRef] [PubMed]
- Black, E.D. An introduction to Pound–Drever–Hall laser frequency stabilization. Am. J. Phys. 2001, 69, 79–87. [Google Scholar] [CrossRef]
- Vandevraye, M.; Babilotte, P.; Drag, C.; Blondel, C. Laser measurement of the photodetachment cross section of H− at the wavelength 1064 nm. Phys. Rev. A 2014, 90, 013411. [Google Scholar] [CrossRef]
- Scott, M.P.; Kinnen, A.J.; McIntyre, M.W. Photon collisions with atoms and ions within an intermediate- energy R-matrix framework. Phys. Rev. A 2012, 86, 032707. [Google Scholar] [CrossRef]
- McLaughlin, B.M.; Stancil, P.C.; Sadeghpour, H.R.; Forrey, R.C. H− photodetachment and radiative attachment for astrophysical applications. J. Phys. B At. Mol. Opt. Phys. 2017, 50, 114001. [Google Scholar] [CrossRef]
- Génévriez, M.; Urbain, X. Animated-beam measurement of the photodetachment cross section of H−. Phys. Rev. A 2015, 91, 033403. [Google Scholar] [CrossRef]
- Kovari, M.; Crowley, B. Laser photodetachment neutraliser for negative ion beams. Fusion Eng. Des. 2010, 85, 745–751. [Google Scholar] [CrossRef]
- Popov, S.; Atlukhanov, M.G.; Burdakov, A.V.; Ivanov, A.; Kasatov, A.; Kolmogorov, A.V.; Vakhrushev, R.V.; Ushkova, M.Y.; Smirnov, A.; Dunaevsky, A. Neutralization of negative hydrogen and deuterium ion beams using non-resonance adiabatic photon trap. Nucl. Fusion 2018, 58, 096016. [Google Scholar] [CrossRef]
- Simonin, A.; Achard, J.; Achkasov, K.; Bechu, S.; Baudouin, C.; Baulaigue, O.; Blondel, C.; Boeuf, J.P.; Bresteau, D.; Cartry, G.; et al. R&D around a photoneutralizer-based NBI system (Siphore) in view of a DEMO Tokamak steady state fusion reactor. Nucl. Fusion 2015, 55, 123020. [Google Scholar]





| Parameter | Resonant Cavity | Multipass |
|---|---|---|
| Summation carried out | ⊕ Amplitude summation | ⊖ Intensity summation |
| Input coupling | ⊖ | ⊕ 1 |
| Laser required | ⊖ Locked single mode | ⊕ Multimode admitted |
| Laser power required | ⊙ 1 kW | ⊙ 500 kW |
| Laser power available in 2018 | ⊙ 100 W | ⊙ 100 kW |
| Price in 2018 | ⊕ ca. 100 k€ | ⊖ ca. 2 M€ |
| Dissipated power | ⊕ a few kW | ⊖ > 1 MW |
| Intended amplification | ⊖ | ⊕ |
| Required stability | ⊖ | ⊕ a few degrees’ angular accuracy |
| Spatial filtering | ⊖ TEM filtering | ⊕ divergence |
© 2019 by the authors. Licensee MDPI, Basel, Switzerland. This article is an open access article distributed under the terms and conditions of the Creative Commons Attribution (CC BY) license (http://creativecommons.org/licenses/by/4.0/).
Share and Cite
Blondel, C.; Bresteau, D.; Drag, C. Cavity-Enhanced Photodetachment of H− as a Means to Produce Energetic Neutral Beams for Plasma Heating. Atoms 2019, 7, 32. https://doi.org/10.3390/atoms7010032
Blondel C, Bresteau D, Drag C. Cavity-Enhanced Photodetachment of H− as a Means to Produce Energetic Neutral Beams for Plasma Heating. Atoms. 2019; 7(1):32. https://doi.org/10.3390/atoms7010032
Chicago/Turabian StyleBlondel, Christophe, David Bresteau, and Cyril Drag. 2019. "Cavity-Enhanced Photodetachment of H− as a Means to Produce Energetic Neutral Beams for Plasma Heating" Atoms 7, no. 1: 32. https://doi.org/10.3390/atoms7010032
APA StyleBlondel, C., Bresteau, D., & Drag, C. (2019). Cavity-Enhanced Photodetachment of H− as a Means to Produce Energetic Neutral Beams for Plasma Heating. Atoms, 7(1), 32. https://doi.org/10.3390/atoms7010032

