The Excitation of the 3D and 4D States of Atomic Hydrogen by Electron Impact
Abstract
1. Introduction
2. Calculations
3. Conclusions
Funding
Data Availability Statement
Conflicts of Interest
References
- Bhatia, A.K. Hybrid theory of electron-hydrogen elastic scattering. Phys. Rev. A 2007, 75, 032713. [Google Scholar] [CrossRef]
- Gumble, R.S. Excitation of Hydrogen 3s, 3p, 3d States by electron Impact. J. Phys. Soc. Japan 1969, 27, 973. [Google Scholar] [CrossRef]
- Morrison, D.J.T.; Rudge, M.R.H. The excitation of atomic hydrogen by electron impact. Proc. Phys. Soc. 1966, 89, 45. [Google Scholar] [CrossRef]
- Temkin, A. A note on the scattering of electrons from atomic hydrogen. Phys. Rev. 1959, 126, 358. [Google Scholar] [CrossRef]
- Shertzer, J.; Temkin, A. Direct calculation of the scattering effects. Phys. Rev. A 2006, 74, 052701. [Google Scholar] [CrossRef]
- Wigner, E.P. On the behavior of cross section near threshold. Phys. Rev. 1948, 73, 1002. [Google Scholar] [CrossRef]
- Sadeghpour, H.R.; Cavagnero, M.J.; Esry, B.D.; Fabrikant, I.T.; Macek, J.H.; Rau, A.R.P. Collisions near threshold in atomic and molecular physics. J. Phys. B 2003, 33, R93. [Google Scholar] [CrossRef]
- Bhatia, A.K. Excitation of the nS states of atomic hydrogen by electron impact, excitation rate coefficients, and phase shifts: Comparison with positron impact excitation. Atoms 2022, 10, 5. [Google Scholar] [CrossRef]
- Wadehra, J.M. The second Born contribution of long-range forces to higher partial waves. J. Phys. B 1986, 19, L761. [Google Scholar] [CrossRef][Green Version]


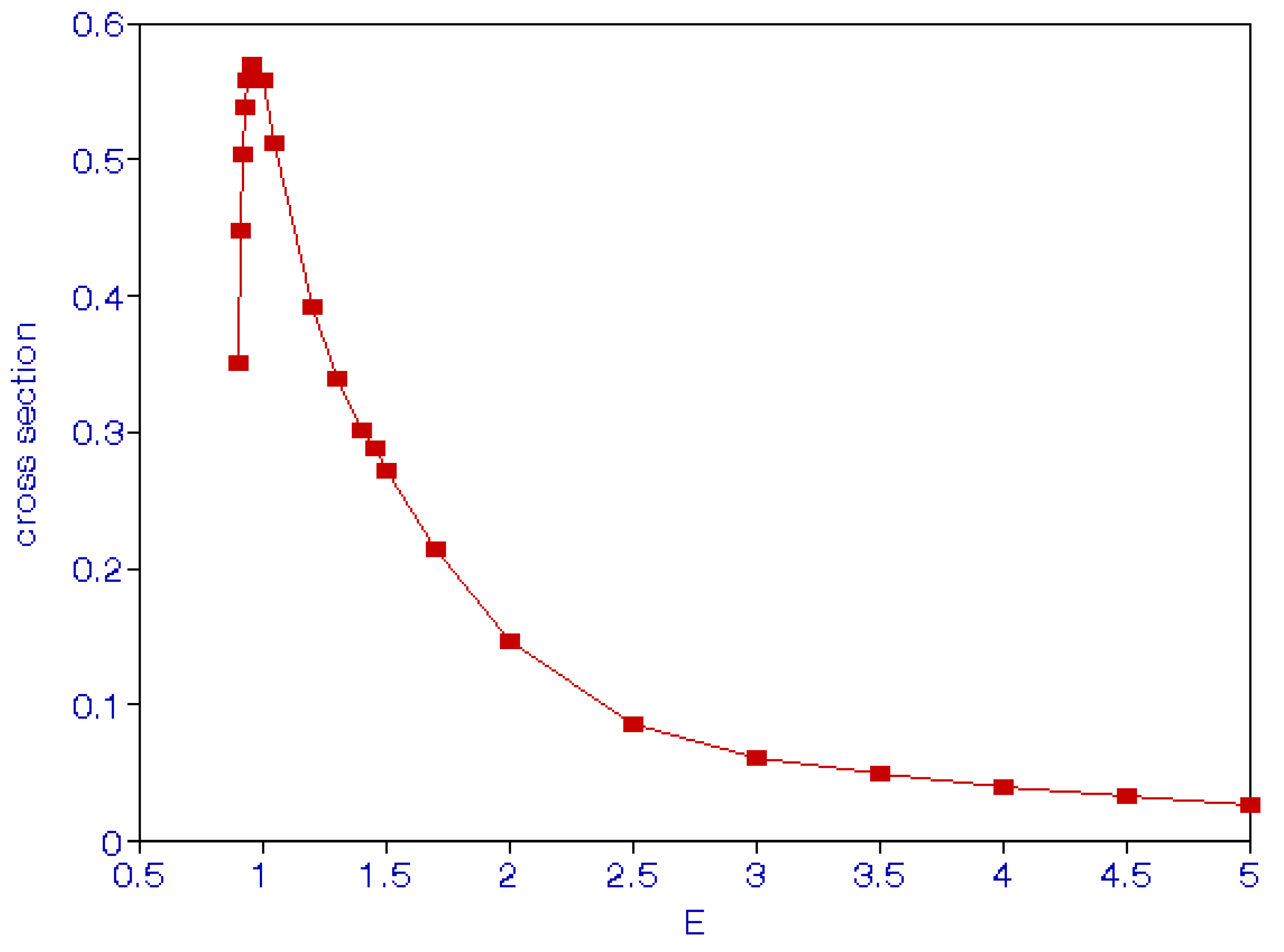
| E | σ | E | σ | E | σ |
|---|---|---|---|---|---|
| 0.90 | 0.351 | 1.05 | 0.511 | 2.00 | 0.1456 |
| 0.91 | 0.447 | 1.20 | 0.392 | 2.50 | 0.0859 |
| 0.92 | 0.503 | 1.30 | 0.340 | 3.00 | 0.0608 |
| 0.93 | 0.538 | 1.40 | 0.301 | 3.50 | 0.0484 |
| 0.94 | 0.558 | 1.45 | 0.288 | 4.00 | 0.0393 |
| 0.95 | 0.570 | 1.50 | 0.272 | 4.50 | 0.0320 |
| 1.00 | 0.558 | 1.70 | 0.145 | 5.00 | 0.0265 |
| Lm/E | 1.50 | 2.00 | 2.50 | 3.00 | 3.50 | 4.00 | 4.50 | 5.00 |
|---|---|---|---|---|---|---|---|---|
| 2 | 0.0413 | 0.0100 | 0.0044 | 0.0024 | 0.0015 | 0.0011 | 0.0008 | 0.0007 |
| 3 | 0.2123 | 0.0745 | 0.0211 | 0.0048 | 0.0030 | 0.0019 | 0.0014 | 0.0011 |
| 4 | 0.2422 | 0.0975 | 0.0350 | 0.0129 | 0.0071 | 0.0047 | 0.0031 | 0.0022 |
| 5 | 0.2582 | 0.1154 | 0.0487 | 0.0223 | 0.0140 | 0.0089 | 0.0060 | 0.0042 |
| 6 | 0.2658 | 0.1279 | 0.0605 | 0.0317 | 0.0211 | 0.0142 | 0.0098 | 0.0069 |
| 7 | 0.2693 | 0.1358 | 0.0694 | 0.0399 | 0.0279 | 0.0196 | 0.0141 | 0.0101 |
| 8 | 0.2706 | 0.1404 | 0.0757 | 0.0464 | 0.0338 | 0.0247 | 0.0183 | 0.0136 |
| 9 | 0.2712 | 0.1429 | 0.0799 | 0.0522 | 0.0385 | 0.0290 | 0.0219 | 0.0170 |
| 10 | 0.2714 | 0.1443 | 0.0826 | 0.0556 | 0.0422 | 0.0326 | 0.0252 | 0.0200 |
| 11 | 0.2715 | 0.1450 | 0.0842 | 0.0580 | 0.0450 | 0.0355 | 0.0280 | 0.0226 |
| 12 | 0.2715 | 0.1454 | 0.0853 | 0.0596 | 0.0470 | 0.0377 | 0.0302 | 0.0247 |
| 13 | 0.2715 | 0.1456 | 0.0859 | 0.0608 | 0.0484 | 0.0393 | 0.0320 | 0.0265 |
| E | σ | E | σ | E | σ | E | σ |
|---|---|---|---|---|---|---|---|
| 0.94 | 0.879 | 1.40 | 0.217 | 2.50 | 0.076 | 5.00 | 0.170 |
| 1.00 | 1.924 | 1.45 | 0.053 | 3.00 | 0.038 | ||
| 1.05 | 1.335 | 1.50 | 0.085 | 3.50 | 0.022 | ||
| 1.20 | 1.178 | 1.70 | 0.153 | 4.00 | 0.148 | ||
| 1.30 | 0.033 | 2.00 | 0.148 | 4.50 | 0.115 |
| E | 2S State | 2P State | 3D State |
|---|---|---|---|
| 1.05 | 8.406(-2) | 11.366 | 0.511 |
| 1.20 | 7.332(-2) | 7.062 | 0.392 |
| 1.50 | 8.580(-2) | 3.418 | 0.272 |
| 2.00 | 6.946(-2) | 2.230 | 0.146 |
Disclaimer/Publisher’s Note: The statements, opinions and data contained in all publications are solely those of the individual author(s) and contributor(s) and not of MDPI and/or the editor(s). MDPI and/or the editor(s) disclaim responsibility for any injury to people or property resulting from any ideas, methods, instructions or products referred to in the content. |
© 2023 by the author. Licensee MDPI, Basel, Switzerland. This article is an open access article distributed under the terms and conditions of the Creative Commons Attribution (CC BY) license (https://creativecommons.org/licenses/by/4.0/).
Share and Cite
Bhatia, A.K. The Excitation of the 3D and 4D States of Atomic Hydrogen by Electron Impact. Atoms 2023, 11, 136. https://doi.org/10.3390/atoms11100136
Bhatia AK. The Excitation of the 3D and 4D States of Atomic Hydrogen by Electron Impact. Atoms. 2023; 11(10):136. https://doi.org/10.3390/atoms11100136
Chicago/Turabian StyleBhatia, Anand K. 2023. "The Excitation of the 3D and 4D States of Atomic Hydrogen by Electron Impact" Atoms 11, no. 10: 136. https://doi.org/10.3390/atoms11100136
APA StyleBhatia, A. K. (2023). The Excitation of the 3D and 4D States of Atomic Hydrogen by Electron Impact. Atoms, 11(10), 136. https://doi.org/10.3390/atoms11100136
