Next Article in Journal
Positive Energy and Non-SUSY Flows in ISO(7) Gauged Supergravity
Previous Article in Journal
Gasflows in Barred Galaxies with Big Orbital Loops—A Comparative Study of Two Hydrocodes
Previous Article in Special Issue
Optical Features of AdS Black Holes in the Novel 4D Einstein-Gauss-Bonnet Gravity Coupled to Nonlinear Electrodynamics
 
 
Font Type:
Arial Georgia Verdana
Font Size:
Aa Aa Aa
Line Spacing:
Column Width:
Background:
Article

Bounce Universe with Finite-Time Singularity

1
ICREA, Passeig Luis Companys, 23, 08010 Barcelona, Spain
2
Institute of Space Sciences (ICE, CSIC), C. Can Magrans s/n, 08193 Barcelona, Spain
3
Department of Physics, Chandernagore College, Hooghly 712136, India
*
Author to whom correspondence should be addressed.
Universe 2022, 8(5), 292; https://doi.org/10.3390/universe8050292
Submission received: 4 April 2022 / Revised: 17 May 2022 / Accepted: 18 May 2022 / Published: 23 May 2022
(This article belongs to the Special Issue Higher-Derivative Theories of Gravity)

Abstract

This work explains how the presence of a Type-IV singularity (a mild singularity) can influence the dynamics of a bouncing universe. In particular, we examine the bounce cosmology that appears with a Type-IV singularity in the context of a ghost-free Gauss–Bonnet theory of gravity. Depending on the time of occurrence of the Type-IV singularity, three different cases may arise—when the singularity occurs before the bounce, after the bounce, or at the instant of the bounce. However, in all of these cases, we find that in the case when the singularity “globally” affects the spacetime, the scalar power spectrum becomes red-tilted, and the tensor-to-scalar ratio is too large to be consistent with the observational data. Based on these findings, we investigate a different bouncing scenario which also appears with a Type-IV singularity, and wherein the singularity affects the spacetime “locally” around the time when it occurs. As a result, and unlike the previous scenario, the perturbation modes in the second bouncing scenario are likely to be generated far away from the bounce in the deep contracting phase. This finally results in the simultaneous compatibility of the observable quantities with the Planck data and ensures the viability of the bounce model where the Type-IV singularity has local effects on the spacetime around the time of the singularity.

1. Introduction

At present, we are living in a cosmological era where, on the one hand, we have several cosmological data that include the scalar spectral index, the tensor-to-scalar ratio describing the early stage of the universe, as well as the late-time equation of state parameter, the Om(z) parameter, in regard to the dark energy era of the universe. However, on the other hand, modern cosmology is still riddled with questions on whether the universe started its expansion from a Big Bang singularity or from a non-singular bouncing scenario. Inflation is one of the cosmological scenarios that successfully describes the early stage of the universe; in particular, it solves the horizon and flatness problems, and most importantly, it predicts an almost scale-invariant curvature perturbation power spectrum that is rather consistent with the recent Planck data [1,2,3,4,5]. However, extrapolating backwards in time, the inflationary scenario implies an initial singularity of the universe known as the Big Bang singularity, where, due to geodesic incompleteness, the spacetime curvature diverges at the point of singularity. Bouncing cosmology is one of the alternatives of inflation that can generate a scale-invariant curvature power spectrum. In addition, the bounce scenario leads to a singular-free evolution of the universe [6,7,8,9,10,11,12,13,14,15,16,17,18,19,20,21,22,23,24,25,26,27,28,29,30,31,32,33,34,35,36,37,38,39,40,41,42,43]. In the present work, we are interested in bounce cosmology that appears with certain features, which we will explain.
Among the various bounce models proposed so far, the matter bounce scenario (MBS) has gained a lot of popularity due to the fact that it produces a scale invariant primordial power spectrum and also leads to a matter-dominated universe at the late expanding phase [11,18,20,44,45,46]. However, the MBS is plagued by some problems such as: (1) the tensor-to-scalar ratio in the MBS generally becomes too large to be consistent with the observational data [47]; (2) the evolution of the universe during the contracting stage becomes unstable due to the growth of anisotropies, which leads to the BKL instability in the MBS [48]; (3) the scale factor describing the MBS clearly depicts the universe undergoing a late-time deceleration phase, which is not consistent with the dark energy observation [49,50,51]. Here, it is worth mentioning that such problems can be well-resolved by suitable modifications to the matter bounce scenario, and the success of the bounce cosmology becomes quite illuminating. In particular, the authors of [52,53] proposed an extended bounce scenario in the Lagrange multiplier F(R) theory or in the ghost-free Gauss–Bonnet theory, where the first problem is resolved; however, the second and third problems persist. The article in [21,54] proposed an ekpyrotic bounce scenario which is free from the BKL instability and predicts an almost scale-invariant curvature power spectrum, but the models are unable to explain the dark energy issue. Recently, a smooth unified scenario from an ekpyrotic bounce to the dark energy era has been proposed in [55], which stands to be a viable bounce in respect to the Planck data and concomitantly resolves the BKL instability.
In addition to the Big Bang or the initial singularity, there are other types of finite-time singularities in cosmology, which were classified and studied for the first time in [56]. The most severe is the Big Rip or the Type-I singularity. However, there are three more of such finite-time singularities—the Type-II, Type-III, and Type-IV singularities. For studies on these types of singularities, see [57,58,59,60,61,62,63,64,65,66,67,68,69,70]. In the case of the Type-I, Type-II, or Type-III singularities, the effective energy density and/or the effective pressure of the universe diverge at the point of singularity. However, on the contrary, in the Type-IV singularity, the effective energy density and the effective pressure of the universe remain finite when the singularity occurs. Thus, the Type-IV singularity is the mildest one among the finite-time singularities. In particular, unlike the Big Rip singularity, geodesic incompleteness does not appear in the Type-IV singularity. As a result, the universe can smoothly pass through a Type-IV singularity (if any), and moreover, the Type-IV does not lead to catastrophic events at observable quantities.Therefore, it is possible that the universe faced a Type-IV singularity during its evolution in the past, through which it smoothly passed without any geodesic incompleteness. However, the presence of a Type-IV singularity may have had a significant influence on the evolution of the universe as well as on the generation era of the primordial perturbation modes, as the singularity could globally affect the Hubble parameter. Therefore, in the realm of bouncing cosmology, the important question that immediately arises is the following:
  • What are the possible effects of a Type-IV singularity on an otherwise non-singular bounce scenario? Is there any way to obtain a viable bounce scenario even in the presence of a Type-IV singularity?
We will address these questions in the present work. For the gravity theory, we will consider the well-formulated f ( R , G ) theory, which turns out to be ghost-free with the presence of the Lagrange multiplier in the gravitational action, as developed in [71] (R is the Ricci scalar, and G is the Gauss–Bonnet term). The cosmology of the f ( R , G ) gravity from various perspectives has been discussed in [72,73,74,75,76,77,78,79,80]. The GB coupling function in the present context will be considered in such a way that it will satisfy a constraint equation such as h ¨ = h ˙ H (where h ( t ) is the GB coupling function, and H ( t ) is the Hubble parameter of the universe). Owing to such conditions on h ( t ) , the speed of the gravitational wave approaches unity, and the model becomes compatible with the event GW170817. In such a scenario, our main aim will be to examine how the presence of a Type-IV singularity (a mild singularity) can influence the dynamics of a bouncing universe. At this point, we would like to mention that some of our authors have studied bounce cosmology with a Type-IV singularity in the context of F(R) gravity in [64], particularly the authors of [64] showed that the presence of a Type-IV singularity destroys the viability of a bounce scenario with respect to the Planck data. However, in the present work, we will consider a ghost-free Gauss–Bonnet theory of gravity, and more importantly, we will address how a bounce scenario that appears with a Type-IV singularity can be made viable with the recent observational data. These make the present work essentially different from [64]. We will consider two different bouncing scenarios in the current work: (1) In the first scenario, the Type-IV singularity “globally” affects the spacetime (where the term “global” means that although the Type-IV singularity occurs at a finite time t = t s , it can have an effect even on the asymptotic evolution of the Hubble parameter in the distant past as well as in the distant future). (2) In the second scenario, the Type-IV singularity affects the spacetime “locally”, at around the time when it occurs. These two scenarios are qualitatively different, particularly in the former scenario where the Type-IV singularity globally affects the spacetime, the comoving Hubble radius asymptotically goes to zero on both sides of the bounce, and thus the perturbation modes generate near the bounce; in the second bounce scenario, where the Type-IV singularity locally affects the spacetime, the comoving Hubble radius asymptotically diverges to infinity in the distant past, and consequently, the primordial perturbation modes generated far away from the bounce in the deep contracting phase. We will perform the scalar and tensor perturbations for these two scenarios, which are quite different when compared to one another. The possible implications will be discussed accordingly.
This paper is organized as follows: in Section 2, we briefly discuss the ghost-free f ( R , G ) gravity compatible with GW170817. Then, in Section 3 and Section 4, we will describe two different bounce scenarios, as mentioned above. Consequently, we will examine the possible effects of the Type-IV singularity on the bouncing dynamics. The paper ends with some conclusions in Section 5. We would like to clarify the notations and conventions that we will adopt in the subsequent sections. We will work with natural units, and the metric signature will be mostly positive, i.e., , + , + , + . A suffix “b” with a particular quantity will refer to the quantity at the instant of bounce, and t = t s will denote the time when the Type-IV singularity occurs. An over prime with some arguments will indicate the derivative with respect to the argument; otherwise, an over prime will represent d d η . Moreover, an over dot will denote the derivative with respect to the cosmic time.

2. Brief Review of Ghost-Free f ( R , G ) Gravity Compatible with the GW170817 Event

In this section, we shall recall the essential features of the ghost-free f ( R , G ) gravity theory developed in [71]. We consider f ( R , G ) = R 2 κ 2 + f ( G ) , which, owing to the presence of f ( G ) , contains ghosts with respect to perturbations of the spacetime metric. However, the ghost modes may be eliminated by introducing a Lagrange multiplier λ in the standard f ( G ) gravity action [71], which leads to a ghost-free action, as follows:
S = d 4 x g 1 2 κ 2 R + λ 1 2 μ χ μ χ + μ 4 2 1 2 μ χ μ χ h χ G V χ + L matter ,
where μ is a constant with mass dimension [+1]. By varying the action with respect to the Lagrange multiplier λ , one obtains the following constraint equation:
0 = 1 2 μ χ μ χ + μ 4 2 .
The kinetic term of χ seems to be a constant, and thus it can be absorbed in the scalar potential as:
V ˜ χ 1 2 μ χ μ χ + V χ = μ 4 2 + V χ ,
and as a result, the action of Equation (1) can be equivalently expressed as follows:
S = d 4 x g 1 2 κ 2 R + λ 1 2 μ χ μ χ + μ 4 2 h χ G V ˜ χ + L matter .
The equations of motion for χ and g μ ν from the action in (4) take the following forms:
0 = 1 g μ λ g μ ν g ν χ h χ G V ˜ χ ,
0 = 1 2 κ 2 R μ ν + 1 2 g μ ν R + 1 2 T matter μ ν 1 2 λ μ χ ν χ 1 2 g μ ν V ˜ χ D μ ν τ η τ η h χ ,
where D μ ν τ η is given by the following:
D μ ν τ η = δ μ τ δ ν η + δ ν τ δ μ η 2 g μ ν g τ η R + 4 g ρ τ δ μ η δ ν σ 4 g ρ τ δ ν η δ μ σ + 4 g μ ν g ρ τ g σ ν R ρ σ + 4 R μ ν g τ η 2 R ρ μ σ ν g ρ τ g σ ν + g ρ η g σ τ
while having g μ ν D μ ν τ η = 4 1 2 g τ η R + R τ η in mind. The trace of Equation (6) (i.e., multiplied with g μ ν ) becomes the following equation:
0 = R 2 κ 2 + 1 2 T matter + μ 4 2 λ 2 V ˜ χ + 4 R τ η + 1 2 g τ η R τ η h χ ,
and solving Equation (7) with respect to λ yields the equation below:
λ = 2 μ 4 R 2 κ 2 + 1 2 T matter 2 V ˜ χ + 4 R τ η + 1 2 g τ η R τ η h χ .
The spatially flat Friedmann–Robertson–Walker (FRW) metric ansatz will fulfill our purpose in the present context, and hence we consider the line element as follows:
d s 2 = d t 2 + a ( t ) 2 i = 1 , 2 , 3 d x i 2 .
Assuming that the functions λ and χ are homogeneous in cosmic time, and also that T matter μ ν = 0 , then Equation (2) immediately leads to the following simple solution:
χ = μ 2 t t b ,
where t b is a constant and will be identified with the cosmic instance of bounce. Consequently, the ( t , t ) and ( i , j ) components of Equation (6) result to the following equations:
0 = 3 H 2 2 κ 2 μ 4 λ 2 + 1 2 V ˜ μ 2 t + 12 μ 2 H 3 h μ 2 t ,
0 = 1 2 κ 2 2 H ˙ + 3 H 2 1 2 V ˜ μ 2 t 4 μ 4 H 2 h μ 2 t 8 μ 2 H ˙ + H 2 H h μ 2 t ,
and furthermore, from Equation (5), we obtain the following:
0 = μ 2 λ ˙ + 3 μ 2 H λ 24 H 2 H ˙ + H 2 h μ 2 t V ˜ μ 2 t .
It may be worth mentioning that the three equations above are not independent; in fact, by combining Equations (13) and (14), one can obtain Equation (12). It is evident that Equation (11) is an algebraic equation with respect to λ , and that in solving this equation, we obtain the following:
λ = 3 H 2 μ 4 κ 2 + 1 μ 4 V ˜ μ 2 t + 24 μ 2 H 3 h μ 2 t .
Similarly, the scalar potential V ˜ μ 2 t can be obtained by solving Equation (12) and is given by:
V ˜ μ 2 t = 1 κ 2 2 H ˙ + 3 H 2 8 μ 4 H 2 h μ 2 t 16 μ 2 H ˙ + H 2 H h μ 2 t .
Recall that χ = μ 2 t , and thus V ˜ χ is equal to the following:
V ˜ χ = 1 κ 2 2 H ˙ + 3 H 2 8 μ 4 H 2 h μ 2 t 16 μ 2 H ˙ + H 2 H h μ 2 t t t b = χ μ 2 .
The functional form of the Lagrange multiplier from Equation (14) becomes:
λ = 2 H ˙ μ 4 κ 2 8 H 2 h μ 2 t 8 μ 2 2 H ˙ H 2 H h μ 2 t .
Therefore, a form of the Hubble parameter and the Gauss–Bonnet coupling function in turn fix the scalar potential and the Lagrange multiplier. We will consider the Hubble parameter in such a way that it leads to a bounce scenario with a Type-IV singularity. The resulting theory with the Lagrangian (4) is a form of the scalar Einstein–Gauss–Bonnet gravity combined with a Lagrange multiplier, through which it is well-known that the speed of the gravitational waves can be expressed as follows [81,82,83,84,85]:
c T 2 = 1 + 16 h ¨ h ˙ H 1 κ 2 + 16 h ˙ H
with H = a ˙ a being the Hubble parameter. Clearly, the c T 2 is different from unity, and the deviation of the c T 2 from unity is controlled by the Gauss–Bonnet coupling function. However, in regard to the GW170817 event (which validates the fact that the gravitational waves have the same propagation speed as the electromagnetic waves, which is unity in natural units), we consider the Gauss–Bonnet coupling function in the present context in such a way that it results in c T 2 = 1 . For this purpose, we need to consider the coupling function in the following fashion [86]:
h ¨ = h ˙ H .
Therefore, in order to be compatible with GW170817, we will consider such Gauss–Bonnet coupling functions which satisfy Equation (19). At this stage, it is worth mentioning that the constraint above on h ( χ ) indeed fits the original equations of motion. This is clear from the fact that there are two independent equations, namely the ( t , t ) component of the gravitational equation and the equation for χ ; however, there are two unknown functions ( λ (t), V ( χ ) ) to yet to be determined. Finally, owing to the condition of Equation (19), the scalar potential and the Lagrange multiplier can be simplified from Equations (16) and (17), respectively, and are given by the following:
V ˜ ( χ ) = 2 H ˙ + 3 H 2 1 κ 2 8 h ˙ H ,
λ ( t ) = 2 H ˙ μ 4 1 κ 2 + 8 h ˙ H .
Thus, as a whole, Equations (19)–(21) are the main equations which, with a suitable form of H ( t ) , lead to the corresponding forms of h ( χ ) , V ( χ ) , and λ ( t ) .

3. Realization of a Bounce with a Type-IV Singularity

As mentioned in the introductory section, we are interested in examining the possible effects of a mild singularity, particularly those of a Type-IV singularity, in a bounce scenario. Therefore, in this paper, we intend to realize a bounce scenario in presence of a Type-IV singularity, and depending on the time of the singularity, three different cases may arise: (1) when the singularity occurs before the bounce happens, (2) when the singularity occurs after the bounce, and (3) the case where the Type-IV singularity occurs at the instant of the bounce. The scale factor we consider is given by the following equation:
a ( t ) = a 1 ( t ) × a 2 ( t ) = 1 + a 0 t t 0 2 n × exp f 0 ( α + 1 ) t t s t 0 α + 1 .
The scale factor is taken as a product of two factors— a 1 ( t ) and a 2 ( t ) —where a 2 ( t ) ensures the occurrence of a finite-time singularity. a ( t ) = a 1 ( t ) is sufficient for leading to a non-singular bouncing universe, where the bounce occurs at t = 0 . However, for a ( t ) = a 1 ( t ) , the bounce scenario becomes free from any finite-time singularity. Thus, due to our particular interest in the present context, i.e., to examine the possible effects of a finite-time singularity in an otherwise non-singular bouncing dynamics, we consider the scale factor as presented in Equation (22), where a 1 ( t ) is multiplied by a 2 ( t ) . The presence of a 2 ( t ) results in a finite-time singularity at t = t s in the bouncing dynamics, which we will discuss after Equation (24). We will show that the presence of a 2 ( t ) does not harm the bouncing character of the universe; however, it slightly shifts the bouncing time from t = 0 to a negative or a positive time, depending on whether t s < 0 or t s > 0 , respectively. Moreover, the scale factor of Equation (22) leads to an asymmetric bounce scenario (as a ( t ) a ( t ) ). The parameter α present in a 2 ( t ) is considered to have the form similar to α = 2 p + 1 2 q + 1 (with p and q being positive integers), so that the term ( t t s ) α + 1 acquires positive values during the entire cosmic range (we take the root: ( 1 ) α = 1 , so that the scale factor and the corresponding Hubble parameter are real-valued functions). Otherwise, for α = 2 p 2 q + 1 , the term ( t t s ) α + 1 becomes negative during t < t s , and consequently, a ( t ) 0 in the distant past, which is not healthy for a non-singular cosmological evolution of the universe. Thus, we take α = 2 p + 1 2 q + 1 in the subsequent calculation. This is also important for obtaining a bounce in the present context, as we will demonstrate below with Equation (27).
Equation (22) immediately leads to the Hubble parameter and its first derivative (with respect to the cosmic time) as:
H ( t ) = 1 t 0 2 a 0 n ( t / t 0 ) 1 + a 0 ( t / t 0 ) 2 + f 0 t t s t 0 α ,
and
d H d t = 1 t 0 2 2 a 0 n 1 a 0 ( t / t 0 ) 2 1 + a 0 ( t / t 0 ) 2 2 + α f 0 t t s t 0 α 1 ,
respectively. The above expression of H ( t ) refers to different types of finite-time singularity depending on the values of α . In particular:
  • For α < 1 , a Type-I singularity appears at t = t s , i.e., the scale factor, the Hubble parameter, and the derivative(s) of the Hubble parameter simultaneously diverge at t = t s . The divergence of the Hubble parameter and its first derivative indicates the divergence of the effective energy density and the effective pressure, respectively.
  • For 1 < α < 0 , a Type-III singularity occurs at t = t s , i.e., the scale factor tends to a finite value, while the Hubble parameter and its derivative(s) diverge at t = t s .
  • For 0 < α < 1 , a Type-II singularity appears at t = t s . In this case, the scale factor and H ( t ) tend to a finite value, while H ˙ ( t ) (and also the higher derivatives) diverges at t = t s .
  • For α > 1 and a non-integer, a Type-IV singularity appears at t = t s , in which case the scale factors H ( t ) and H ˙ ( t ) tend to a finite value t = t s . However, the higher derivatives of the Hubble parameter diverge at the singularity point. Clearly, in the case of the Type-IV singularity, the effective energy density and the effective pressure are finite at the time of the singularity.
Therefore, among these finite-time singularities, the Type-IV singularity is the mildest singularity, and in the present context, we want to investigate the possible effects of such a mild singularity on an otherwise non-singular bounce cosmology. For this purpose, we take α > 1 . Here, it is worth mentioning that the parameter α satisfies the following conditions—(a) α should be greater than unity in order to have a Type-IV singularity at a finite time, (b) α should be of a form similar to α = 2 p + 1 2 q + 1 , where p and q are positive integers, and (c) we consider the real root of ( 1 ) α (note that ( 1 ) α has two complex branches and one real negative), in particular, ( 1 ) α = 1 . The last two conditions ensure the requirement that both the scale factor and the Hubble parameter (see Equations (22) and (23)) are real-valued functions during the entire cosmic range in the present context. In particular, owing to such form of α , the term ( t t s ) α + 1 present in the scale factor becomes a real-positive during t > t s and is a real-negative during t < t s . Therefore, complex values for the scale factor are avoided with the aforementioned choice of α . In this regard, we would like to mention that a similar kind of scale factor has been considered in the earlier literature (see [55,64,65]).
We would now like to mention that the cosmological evolution predicted from the scale factor of Equation (22) can indeed be realized in the present context of the Gauss–Bonnet (GB) theory of gravity with suitable forms of the scalar field potential and the GB coupling function. By integrating both sides of Equation (19), we get the following equation:
h ˙ = h 0 a ( t ) ,
where h 0 is a constant having a mass dimension = [ 1 ] . By using the above expression of h ˙ , we evaluate the scalar field potential ( ( V ˜ ) ( χ ) ) from Equation (20) and the Lagrange multiplier ( λ ( t ) ) from Equation (21):
V ˜ ( χ ) = 2 H ˙ + 3 H 2 1 κ 2 8 h 0 a ( t ) H ( t ) | t t b = χ / μ 2 , λ ( t ) = 2 H ˙ μ 4 1 κ 2 + 8 h 0 a ( t ) H ( t ) ,
where a ( t ) , H ( t ) , and H ˙ ( t ) are given above in Equations (22)–(24), respectively. Since we are dealing with α > 1 in order to have a Type-IV singularity at a finite time, the Hubble parameter and its first derivative are regular even at the time of singularity, which in turn ensures the regular behavior of both the scalar field potential and the Lagrange multiplier during the entire cosmic evolution of the universe. It may be noted that both the scalar field potential and the Lagrange multiplier contain H ˙ , and thus their derivatives diverge at the Type-IV singularity at t = t s .
In a bouncing universe, the universe initially contracts where the Hubble parameter is negative, and after it bounces off, the universe enters an expanding phase when the Hubble parameter becomes positive. Therefore, at the bouncing point, the Hubble parameter satisfies the following conditions: H = 0 and H ˙ > 0 , respectively. Next, we will examine whether the scale factor of Equation (22) leads to a bouncing universe, and for this purpose, we separately consider t s < 0 , t s > 0 , and t s = 0 .
  • For t s < 0 : Here, we take t s = | t s | . Therefore, in the cosmic regime < t < | t s | , both terms of H ( t ) in Equation (23) are negative. Thus, there is no possibility to have H ( t ) = 0 (or equivalently, a bounce) in this regime. However, during | t s | < t < 0 , the first term of H ( t ) is negative, while the second term containing f 0 becomes positive. Thus, there is a possibility for H ( t ) = 0 during | t s | < t < 0 , which may lead to a bouncing universe. In particular, during the negative cosmic time, i.e., for < t < 0 , the Hubble parameter from Equation (23) can be written as follows:
    H ( t ) = 1 t 0 2 a 0 n ( | t | / t 0 ) 1 + a 0 ( | t | / t 0 ) 2 + f 0 | t | + | t s | t 0 α = H 1 ( t ) + H 2 ( t ) ( say ) ,
    where H 1 ( t ) and H 2 ( t ) are the first and the second terms, respectively, sitting on the right-hand side of the expression above. The evolutions of H 1 ( t ) and H 2 ( t ) and their comparisons are shown in the following Table 1.
    Therefore, H 1 ( t ) starts from zero in the distant past, and having a maximum within < t < 0 , it again reaches zero at t = 0 . On the other hand, H 2 ( t ) seems to be an increasing function during < t < 0 , in particular, H 2 ( t ) in the distant past, and experiences a zero crossing at t = | t s | . These clearly argue that there exists a time (say, t b ) within | t s | < t < 0 when H ( t b ) = 0 , i.e., from Equation (27):
    2 a 0 n ( | t b | / t 0 ) 1 + a 0 ( | t b | / t 0 ) 2 = f 0 | t b | + | t s | t 0 α .
    Thus, as a whole:
    • H 1 ( t ) > H 2 ( t ) , or equivalently H ( t ) < 0 , at t < t b ;
    • H 1 ( t ) = H 2 ( t ) , or equivalently H ( t ) = 0 , at t = t b ;
    • H 1 ( t ) < H 2 ( t ) , or equivalently H ( t ) > 0 , at t > t b .
    This implies that t = t b ( = | t b | ) is the bouncing time that can be determined from Equation (28). A closed solution of t b may not be possible, however, we numerically obtain the solution for t b from Equation (28) for a suitable set of parameter values. In particular, for f 0 = 1 , n = 0.3 , a 0 = 4 , α = 5 3 , t 0 = 1 By , and t s = 1 By (where ’By’ stands for Billion years), we obtain t b = 0.31 By . In general, Equation (28) clearly indicates that for t s < 0 , the Type-IV singularity occurs before the instant of the bounce, i.e., t s < t b or | t s | > | t b | .
  • For t s > 0 : Performing the same procedure we followed in the previous case, we argue that for t s > 0 , the scale factor of Equation (22) leads to a bouncing universe, and that the bounce happens within 0 < t < t s . If the instant of bounce is denoted by t b , then from Equation (23), we obtain the following equation:
    2 a 0 n ( t b / t 0 ) 1 + a 0 ( t b / t 0 ) 2 = f 0 t s t b t 0 α .
    Once again, one may numerically solve t b from the above algebraic equation with a suitable set of parameter values. In particular, for f 0 = 1 , n = 0.3 , a 0 = 4 , α = 5 3 , t 0 = 1 By , and t s = 1 By , the bounce time is at t b = 0.31 By . From Equation (29), it is clear that for t s > 0 , the Type-IV singularity occurs after the bounce, i.e., t s > t b .
  • For t s = 0 : The expression of H ( t ) in Equation (23) reveals that for t s = 0 , the universe experiences a bounce at t = 0 . Thus, the condition t s = 0 leads to the fact that the Type-IV singularity occurs at the instant of the bounce.
Therefore, for all the three cases, the scale factor we considered in Equation (22) leads to a bouncing universe along with a Type-IV singularity for α > 1 . It is worth mentioning that the presence of the Type-IV singularity affects the time of the bounce. In particular, (1) if the singularity occurs at t s < 0 , then the bounce happens at some negative instant of time, and moreover, it suggests that the singularity occurs before the bounce happens. (2) The case of t s > 0 leads to the bounce occurring at some positive time, a nd consequently, the singularity takes place after the bounce. Finally, (3) for t s = 0 , the bounce and the Type-IV singularity appear at the same instant of time t = 0 .
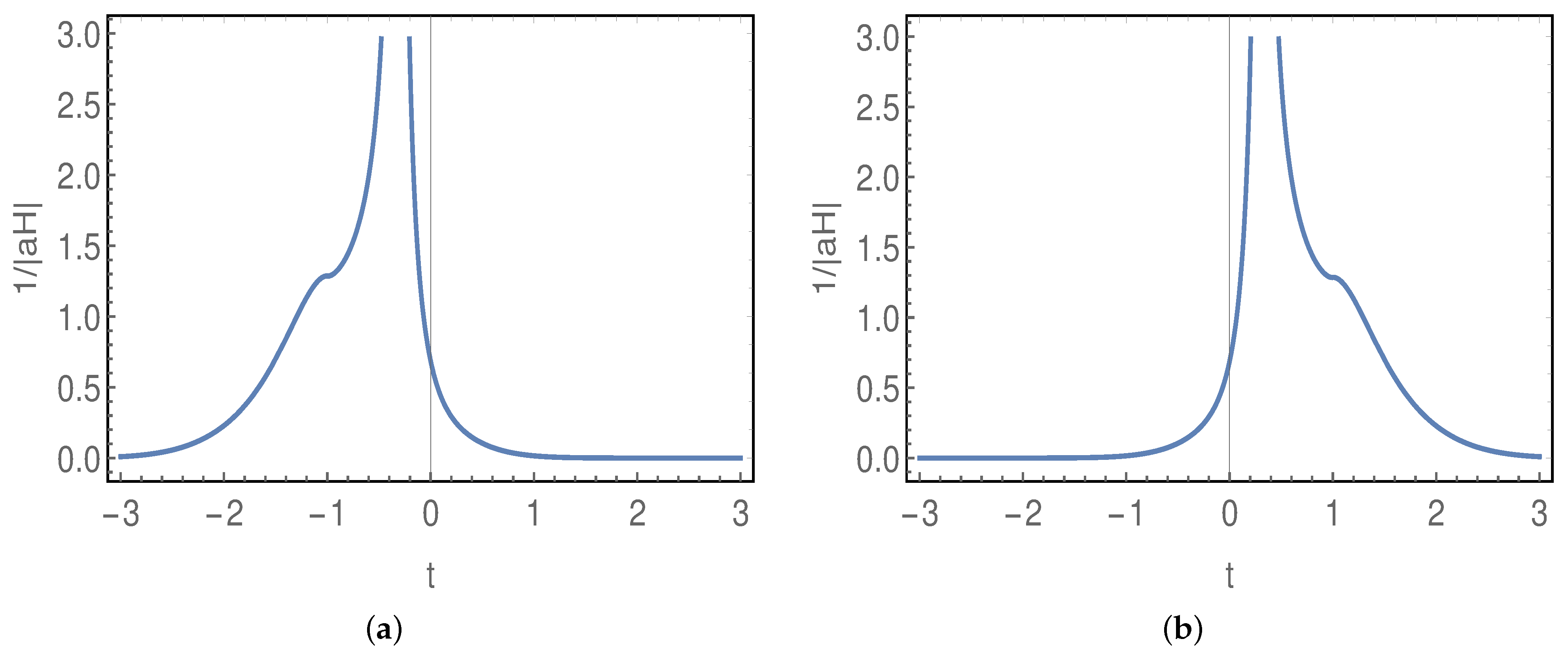
The comoving Hubble radius is defined by r h = 1 / | a H | , which, by definition, diverges at the bounce. By using Equations (22) and (23), we give the plots for r h vs. t for the above three cases (see Figure 1 and Figure 2).
The left plot of Figure 1 corresponds to the case t s < 0 , which clearly depicts that r h diverges or equivalently, that the bounce happens at a t < 0 . Moreover, the Type-IV singularity is found to occur before the bounce (see the discussion in the caption of the figure). The other plots of r h ( t ) are also in accordance with the arguments mentioned above. One important point to consider is that irrespective of whether t s < 0 or t s > 0 or t s = 0 , the comoving Hubble radius asymptotically goes to zero on both sides of the bounce. Currently, r h in the distant past or in the distant future comes in the following form:
lim t ± r h = 1 | t | 2 n + α exp f 0 α + 1 | t | α + 1 ,
which is independent of t s and clearly demonstrates that r h asymptotically vanishes at t ± . Moreover, this argument holds for any value of the parameter n. In a bouncing universe, the primordial perturbation modes generate either near the bounce or long before the bounce, depending on the asymptotic evolution of the comoving Hubble radius. In the present context, we find that r h 0 at t , which suggests that the perturbation modes generate near the bounce when all the modes lie within the sub-Hubble regime. Here, it may be mentioned that for f 0 = 0 (i.e., in absence of the Type-IV singularity), the scale factor is described by a ( t ) = 1 + a 0 t 2 n , and consequently, r h asymptotically diverges to infinity (for n < 1 2 ). Therefore, it turns out that for f 0 = 0 , the primordial perturbation modes generate far away from the bounce in the deep contracting phase, unlike the case where f 0 0 . In fact, for f 0 0 , the presence of the Type-IV singularity globally affects the evolution of the Hubble parameter (compared to the case where the singularity is absent), which in turn leads to the comoving Hubble radius tending to zero at t ± and makes the generation era of the perturbation modes occur near the bounce.

3.1. Cosmological Perturbation

Since the perturbation modes generate and cross the horizon near the bounce, we are interested in examining the evolution of scalar and tensor perturbations near the bouncing phase. For this purpose, the useful quantities are the scale factor and the Hubble parameter near t = t b (recall that t b is the time of the bounce), and they are given by the following:
a ( t ) = a b 1 + H ˙ b t t b 2 2 , H ( t ) = H ˙ b t t b ,
where we use the Taylor series expansion around t = t b . Hence, by using Equations (22) and (23), we get:
a b = 1 + a 0 t b t 0 2 n × exp f 0 ( α + 1 ) t b t s t 0 α + 1 , H ˙ b = 1 t 0 2 2 a 0 n 1 a 0 t b / t 0 2 1 + a 0 t b / t 0 2 2 + α f 0 t b t s t 0 α 1 .
The Gauss–Bonnet coupling function in the present context obeys h ¨ = h ˙ H from the requirement of compatibility with the GW170817 event. By integrating h ¨ = h ˙ H with respect to the cosmic time, one gets the following equation:
h ˙ = 1 κ a ( t ) = a b κ 1 + H ˙ b t t b 2 2 ,
where the integration constant is taken as 1 / κ from the dimensional analysis. The above forms of a ( t ) and H ( t ) along with the solution of χ ( t ) = μ 2 ( t t b ) lead to the scalar field potential and the Lagrange multiplier from Equation (21), which are expressed as:
V ˜ ( χ ) = 2 κ 2 H ˙ b 16 a b ( H ˙ b ) 2 κ χ μ 2 + 3 ( H ˙ b ) 2 κ 2 χ μ 2 2 32 a b ( H ˙ b ) 3 κ χ μ 2 3 12 a b ( H ˙ b ) 4 κ χ μ 2 5 ,
μ 4 λ ( t ) = 2 κ 2 H ˙ b + 16 a b ( H ˙ b ) 2 κ t t b + 8 a b ( H ˙ b ) 3 κ t t b 3 ,
respectively. In the context of the Gauss–Bonnet theory of gravity, we may introduce an effective potential for the scalar field as follows:
V eff ( χ ) = V ˜ ( χ ) + 24 h ( χ ) H 4 + H 2 H ˙
which, due to Equation (31) along with χ ( t ) = μ 2 ( t t b ) , can be expressed around t = t b as:
V eff ( χ ) = V ˜ ( χ ) + 24 h ( χ ) H ˙ b 4 χ μ 2 4 + H ˙ b 3 χ μ 2 2 .
We will use the above expressions to examine the evolution of scalar and tensor perturbations, and consequently in the determination of various observable quantities such as the scalar spectral index and the tensor-to-scalar ratio.

3.1.1. Scalar Perturbation

The scalar perturbation over the FRW metric in the longitudinal gauge is as follows:
d s 2 = a 2 ( η ) 1 + 2 Ψ d η 2 1 2 Ψ δ i j d x i d x j
where Ψ ( η , x ) is the scalar perturbation variable, and η is the conformal time coordinate. Here, it is worth noting that the background evolution has no anisotropic stress, so we work with one scalar perturbation variable, namely Ψ ( η , x ) .
The scalar field is perturbed as follows:
χ ( η , x ) = χ 0 ( η ) + δ χ ( η , x )
where χ 0 is the background evolution of the scalar field, and given by χ 0 ( t ) = μ 2 ( t t b ) in terms of cosmic time, with t b being the instant of bounce. The scalar perturbation equations up to the leading order in the longitudinal gauge are given by [87]:
2 Ψ 3 H Ψ 3 H Ψ = κ 2 2 a 2 δ T 0 0 Ψ + H Ψ , i = κ 2 2 a 2 δ T i 0 Ψ + 3 H Ψ + 2 H + H 2 Ψ δ j i = κ 2 2 a 2 δ T j i
where H = a a is the Hubble parameter in the η coordinate, and δ T μ ν denotes the variation of the energy–momentum tensor due to the perturbation of the spacetime metric and the scalar field mentioned above. The variation of the matter energy–momentum tensor in the present context comes with the following expressions:
δ T 0 0 = 1 a 2 λ ( t ) χ 0 δ χ + a 2 V eff ( χ 0 ) δ χ δ T i 0 = 1 a 2 i λ ( t ) χ 0 δ χ δ T j i = 1 a 2 δ j i λ ( Φ 0 ) χ 0 δ χ a 2 V eff ( χ 0 ) δ χ ,
where we use Equation (38), and V eff is obtained earlier in Equation (36). Plugging back the above expressions of δ T μ ν into Equation (40) yields the following set of equations:
2 Ψ 3 H Ψ 3 H 2 Ψ = κ 2 2 λ ( Φ 0 ) χ 0 δ χ + a 2 V eff ( χ 0 ) δ χ Ψ + H Ψ = κ 2 2 λ ( t ) χ 0 δ χ Ψ + 3 H Ψ + 2 H + H 2 Ψ = κ 2 2 λ ( Φ 0 ) χ 0 δ χ a 2 V eff ( χ 0 ) δ χ
The second equality of Equation (42) helps to extract δ χ in terms of Ψ and Ψ , which when used with the other two equalities, one gets the following equation for Ψ ( η , x ) :
Ψ 2 Ψ + 6 H Ψ + 2 H + 4 H 2 Ψ = 2 a 2 V eff ( χ 0 ) Ψ + H Ψ λ ( t ) χ 0
Clearly, Ψ depends on the background evolution through H and χ 0 , which were determined in the previous section in terms of the cosmic time (t). Therefore, it will be more useful if we transform the above equation into cosmic time, for which we need the following relations:
Ψ = a Ψ ˙ and Ψ = a 2 Ψ ¨ + a 2 H Ψ ˙ .
Accordingly, Equation (42) is given by:
Ψ ¨ 1 a 2 2 Ψ + 7 H + 2 V eff ( χ 0 ) μ 2 λ Ψ ˙ + 2 H ˙ + 6 H 2 + 2 H 2 V eff ( χ 0 ) μ 2 λ Ψ = 0
where H = a ˙ a is the Hubble parameter in cosmic time. Here, we may argue how the dynamics of the scalar perturbation depends on various terms present in Equation (43); in particular, the second term leads to an oscillation character of Ψ ( t , x ) , the third term produces a friction-like force, and the fourth term acts similarly to a restoring force. As we mentioned earlier, owing to the presence of the Type-IV singularity, the comoving Hubble radius asymptotically goes to zero on both sides of the bounce. Thus, the perturbation modes generate and cross the horizon near the bounce when all the modes lie within the Hubble radius. Therefore, we intend to solve Equation (43) near the bounce, and we use the near-bounce expressions of H ( t ) and V eff ( χ 0 ) from Equations (31) and (36), respectively. Consequently, we get the following equation:
V eff ( χ 0 ) μ 2 λ = 8 κ a b H ˙ b + 3 H ˙ b + 8 κ a b H ˙ b 2 ( t t b )
where we retain up to the leading order in t t b . With the above expression, Equation (43) can be written as follows:
Ψ ¨ 2 Ψ + 2 p + q ( t t b ) Ψ ˙ + 2 H ˙ b 2 p H ˙ b ( t t b ) Ψ ( x , t ) = 0 ,
where p and q are given by:
p = 8 κ a b H ˙ b and q = 2 p 2 + 13 H ˙ b
respectively. The Fourier transformation of Equation (45) is as follows:
Ψ ¨ k + 2 p + q ( t t b ) Ψ ˙ k + k 2 + 2 H ˙ b 2 p H ˙ b ( t t b ) Ψ k = 0 ,
where Ψ k ( t ) is the Fourier transformed variable of Ψ ( t , x ) . Equation (47) has the following solution for Ψ k ( t ) :
Ψ k ( t ) = C ( k ) exp 2 p 1 H ˙ b q ( t t b ) × H s 2 p q 3 / 2 2 H ˙ b q + q 2 ( t t b ) ,
where H s [ x ] is the Hermite polynomial with the order s. The order of the Hermite polynomial in the above expression is given by the following equation.
s = 1 + k 2 + 2 H ˙ b q + 4 p 2 H ˙ b H ˙ b q q 3 .
Moreover, C ( k ) is the integration constant which can be determined from the Bunch–Davies condition given by lim η η b v k ( η ) = 1 2 k e i k η , where v k ( η ) is the canonical scalar Mukhanov–Sasaki variable. The Bunch–Davies condition is well-justified by the fact that the perturbation modes near the bounce lie within the Hubble radius. The Bunch–Davies vacuum condition on the Mukhanov–Sasaki variable can be transformed into the corresponding condition on Ψ k ( t ) through the following relation [87]:
lim t t b Ψ k ( t ) = κ 2 2 k 2 lim t t b λ ( t ) χ ˙ 0 v k ( η ) = i κ 2 2 2 k 3 / 2 μ 2 λ ( t b ) .
where we use χ ˙ = μ 2 . Due to λ ( t b ) = 2 H ˙ b / ( μ 4 κ 2 ) from Equation (35), the above equation can be equivalently written as follows:
lim t t b Ψ k ( t ) = i κ H ˙ b 2 k 3 / 2 .
Consequently, the integration constant C ( k ) gets the following form:
C ( k ) = i κ H ˙ b 2 k 3 / 2 1 H s 2 p q 3 / 2 2 H ˙ b q .
Accordingly, the solution of the scalar perturbation from Equation (48) results in the following equation:
Ψ k ( t ) = i κ H ˙ b 2 k 3 / 2 exp 2 p 1 H ˙ b q ( t t b ) H s 2 p q 3 / 2 2 H ˙ b q + q 2 ( t t b ) H s 2 p q 3 / 2 2 H ˙ b q
with p and q being shown in Equation (46). Consequently, the scalar power spectrum for the k-th mode is determined as follows:
P Ψ ( k , t ) = k 3 2 π 2 | Ψ k ( t ) | 2 = κ 2 H ˙ b 8 π 2 exp 4 p 1 H ˙ b q ( t t b ) H s 2 p q 3 / 2 2 H ˙ b q + q 2 ( t t b ) H s 2 p q 3 / 2 2 H ˙ b q 2 .
We are interested in determining the observable quantities such as the scalar spectral index ( n s ) and the tensor-to-scalar ratio (r), and we will examine the possible effects of the Type-IV singularity on such observable indices. The horizon-crossing condition for the k-th mode is k = | a H | , where k 0.05 Mpc 1 , i.e., we intend to calculate n s and r over the large-scale modes. The occurrence of the Type-IV singularity in the present context leads to the large-scale modes crossing the horizon near the bounce, and thus, by using the near-bounce expression of H ( t ) (see Equation (31)), the horizon-crossing condition can be written as follows:
t h t b = k a b H ˙ b ,
where t h symbolizes the horizon-crossing instant of the k-th mode. Therefore, the scalar power spectrum at the horizon crossing is given by:
P Ψ ( k , t h ) = k 3 2 π 2 | Ψ k ( t ) | 2 = κ 2 H ˙ b 8 π 2 exp 4 p 1 H ˙ b q k a b H ˙ b H s 2 p q 3 / 2 2 H ˙ b q + q 2 k a b H ˙ b H s 2 p q 3 / 2 2 H ˙ b q 2 .
which clearly depends on k through the term containing k / ( a b H ˙ b ) as well as through the factor s (the order of the Hermite polynomial, see Equation (49)). In particular, the spectral tilt of the scalar power spectrum is defined by the following equation:
n s = 1 + ln P Ψ ( k , t h ) ln k .
However, before estimating the n s , let us perform the tensor perturbation that is useful for the observable quantity, namely the tensor-to-scalar ratio.

3.1.2. Tensor Perturbation

The tensor perturbation variable satisfies the following equation:
1 a ( t ) z T 2 ( t ) d d t a ( t ) z T 2 ( t ) h ˙ i j 1 a 2 l l h i j = 0
where h i j ( t , x ) is the tensor perturbation variable, and z T 2 , in the context of the Lagrange multiplier in the Gauss–Bonnet gravity, is given by [81,82,83]:
z T 2 = a 2 2 κ 2 1 16 κ 2 h ˙ H .
Using Equations (31) and (33), we determine z T 2 as follows:
a ( t ) z T 2 ( t ) = a b 3 2 κ 2 1 16 κ a b H ˙ b ( t t b ) + 1 2 H ˙ b ( t t b ) 2 .
The Fourier-transformed tensor perturbation variable is defined as h i j ( t , x ) = d k γ ϵ i j ( γ ) h ( γ ) ( k , t ) e i k . x , where γ = + and γ = × represent two polarization modes. Therefore, the above form of z T 2 along with Equation (57) leads to the tensor-perturbed equation in terms of the Fourier-transformed variable, expressed as follows:
h ¨ k 2 p 1 + 2 p ( t t b ) h ˙ k + k 2 h k = 0 ,
where we retain the terms up to the leading order in O ( t t b ) and recall that p = 8 κ a b H ˙ b (see Equation (46)). Here, it is worth noting that both tensor polarizations (× and + modes) in the present context obey the same differential Equation (60), due to which we do not put any polarization index in the tensor perturbation variable. However, we will multiply the final expression of the tensor power spectrum by a factor of “2” due to their equal contribution to the spectrum. Solving Equation (60), we then get the following equation:
h k ( t ) = D ( k ) × H ω 1 2 + 2 p ( t t b ) ,
where ω is the order of the Hermite polynomial and is given by:
ω = k 2 16 κ a b H ˙ b 2 .
Moreover, the integration constant D ( k ) can be determined from the Bunch–Davies vacuum state near the bounce when the relevant perturbation modes lie within the sub-Hubble regime. In particular, the Bunch–Davies vacuum state is defined by lim t t b z T ( t ) h k ( t ) = 1 2 k . Due to z T ( t b ) = a b / ( 2 κ ) from Equation (59), the Bunch–Davies condition results in the following equation:
D ( k ) = κ a b k 1 H ω 1 / 2 .
Accordingly, the final solution of h k ( t ) is as follows:
h k ( t ) = κ a b k × H ω 1 2 + 2 p ( t t b ) H ω 1 / 2 .
Consequently, the tensor power spectrum for the k-th mode is given by:
P h ( k , t ) = k 3 2 π 2 γ | h k ( γ ) ( t ) | 2 = k 2 π 2 κ a b 2 H ω 1 2 + 2 p ( t t b ) H ω 1 / 2 2 .
Here, we consider the contribution from both polarization modes of the tensor perturbation. Using Equation (54), the tensor power spectrum at the horizon crossing comes in the following form:
P h ( k , t h ) = k 2 π 2 κ a b 2 H ω 1 2 + 2 p k a b H ˙ b H ω 1 / 2 2 .
Therefore, the tensor power spectrum is not scale invariant due to the term containing k / ( a b H ˙ b ) as well as due to ω (the order of the Hermite polynomial, see Equation (62)).
We now calculate the scalar spectral tilt and the tensor-to-scalar ratio; the scalar tilt is defined in Equation (56), while the tensor-to-scalar ratio is given by the following equation:
r = P h P Ψ | h ,
where the suffix “h” denotes the horizon-crossing instant. Clearly, the n s and r depend on the parameter t s , i.e., the instant when the Type-IV singularity occurs. As we mentioned earlier, depending on whether t s < 0 or t s > 0 or t s = 0 , the Type-IV singularity appears before the bounce or after the bounce or at the bounce, respectively. Therefore, in the following, we will estimate n s and r separately for these three cases.
  • For t s < 0 : In this case, we consider t s t 0 = 1 (for other positive values of t s , the main arguments will not change). The theoretical predictions for n s and r, with respect to the parameter n, are given in Table 2, which clearly demonstrates that the scalar power spectrum is highly red-tilted, and the tensor-to-scalar ratio gets a large value in respect to the Planck results.
  • For t s > 0 : Here, the Type-IV singularity occurs after the bounce happens, and we safely consider t s t 0 = 1 . As a result, the n s and r are predicted, and they are shown in Table 3.
  • For t s = 0 : Here, the theoretical estimations for n s and r (with respect to n) are shown in Table 4.
Therefore, in all three cases, the scalar power spectrum is found to be highly red-tilted. Moreover, the model predicts a large value for the tensor-to-scalar ratio that lies outside of the Planck data, which indicates that the model is not viable with the observational data. However, as we observe in [53], the f ( R , G ) bounce without any finite-time singularity, where the scalar factor is described by a ( t ) = 1 + a 0 ( t / t 0 ) 2 n , indeed leads to the simultaneous compatibility of n s and r with the Planck data. Therefore, we may argue that the occurrence of the Type-IV singularity considerably affects the bouncing dynamics in the present context, which in turn results in the non-viability of the model. At present, the appearance of the Type-IV singularity “globally” affects the dynamics of the universe as compared to the case when the singularity is absent. The term “global” means that although the singularity occurs at a finite time t = t s , it controls the asymptotic evolution of the comoving Hubble radius; in particular, the comoving Hubble radius asymptotically goes to zero due to the presence of the singularity. Consequently, the perturbation modes generate near the bounce, unlike the scenario when the singularity is absent and the perturbation modes generate long before the bounce in the deep contracting phase. Such a generation era for the perturbation modes near the bounce is the main reason why the scalar power spectrum gets red-tilted and the tensor-to-scalar ratio has a large value in the present bounce scenario.
Thus, as a whole, the following arguments can be made for the bounce that appears with a Type-IV singularity: (1) If the singularity appears at t = t s , then depending on whether t s < 0 or t s > 0 or t s = 0 , the singularity appears before the bounce or after the bounce or at the instant of the bounce, respectively. (2) In all these three cases, the scalar power spectrum becomes red-tilted, and the tensor-to-scalar ratio is too large to be consistent with the Planck data. As we have just mentioned, such inconsistency of the observable quantities is due to the occurrence of the Type-IV singularity, particularly due to the “global” effects of the singularity on the evolution of the universe.

4. Realization of a Bounce with a Type-IV Singularity That Locally Affects the Spacetime

In the previous section, we demonstrated that in the case when the Type-IV singularity “globally” affects the spacetime, the perturbation modes are generated near the bounce. As a result, the observable quantities do not lie within the Planck constraints. Based on these findings, it becomes important to examine a bouncing scenario where the Type-IV singularity “locally” affects the universe’s evolution at around the time when it occurs. This is the subject of the present section. To induce the local effects of the singularity, we introduce a regulating Gaussian factor within the expression of a 2 ( t ) in Equation (22). Such regulating factor actually controls when the singularity becomes effective. In particular, the scale factor we consider is given by:
a ( t ) = a 1 ( t ) × a 2 ( t ) = 1 + a 0 t t 0 2 n × exp f 0 ( α + 1 ) t t s t 0 α + 1 e ( t t s ) 2 / t 0 2 ,
where e ( t t s ) 2 acts as the regulating factor, which peaks at around t = t s , i.e., at the time when the singularity occurs. The above expression is similar to the previous form of the scale factor (see Equation (22)), except the presence of the regulating factor. Once again, the scale factor is written as a product of a 1 ( t ) and a 2 ( t ) , where a 1 ( t ) triggers a bounce scenario and a 2 ( t ) ensures the occurrence of a finite-time singularity at t = t s . Despite the presence of a 2 ( t ) , the whole scale factor, i.e., a ( t ) , predicts a bouncing universe near t = 0 . Therefore, the presence of a 2 ( t ) results in a finite-time singularity without jeopardizing the bouncing behavior of the universe. Moreover, the term e ( t t s ) 2 sitting in the expression of a 2 ( t ) clearly indicates that a 2 ( t ) becomes effective only at around t = t s ; otherwise, a 2 ( t ) 1 away from t = t s , and the universe’s evolution is controlled entirely by a 1 ( t ) . As a result, we may argue that the finite-time singularity locally affects the spacetime at around the time when it occurs. This emphasizes the importance of the regulating factor in producing a l o c a l effect for the finite-time singularity on the bouncing dynamics, which in turn reflects the significance of the scale factor considered in Equation (68) for our present interest. This will be cleared further by the expression of the Hubble parameter defined by H = a ˙ / a . Equation (68) immediately leads to the Hubble parameter as:
H ( t ) = 1 t 0 2 a 0 n ( t / t 0 ) 1 + a 0 ( t / t 0 ) 2 + f 0 t t s t 0 α e ( t t s ) 2 / t 0 2 1 2 ( α + 1 ) t t s t 0 2 .
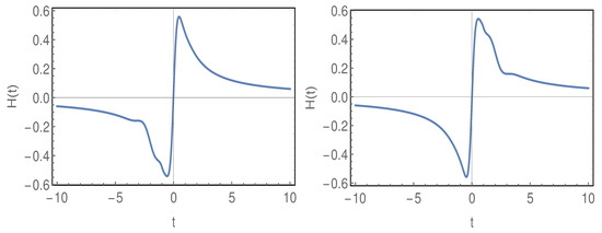
The above expression of H ( t ) refers to a Type-IV singularity for α > 1 . The appearance of e ( t t s ) 2 in the expression of Equation (69) clearly indicates that the second term in H ( t ) , which is actually responsible for the singularity, affects the evolution of the Hubble parameter only at around t = t s , i.e., the Type-IV singularity locally affects the spacetime at around the time when it occurs. Therefore, the Hubble parameter of Equation (69) predicts a bounce at t 0 . Moreover, depending on whether t s < 0 or t s > 0 , the Type-IV singularity occurs before the bounce or after the bounce, respectively. Using Equation (69), we provide the plot for H ( t ) vs. t in Figure 3, where the left and right plots correspond to t s < 0 and t s > 0 , respectively.
Figure 3 demonstrates the following points about the Hubble parameter: (1) H ( t ) becomes zero and a increasing function with the cosmic time at t = 0 , which indicates a bounce of the universe at t = 0 . (2) H ( t ) is not symmetric with respect to the bounce point; this is due to the occurrence of the Type-IV singularity in the present cosmological scenario. In fact, the term containing f 0 in the expression of H ( t ) , which is responsible for the singularity, yields the asymmetric nature of the Hubble parameter. (3) The symmetric nature of H ( t ) seems to deviate only around t = t s . This, however, is expected because, as we mentioned earlier, the singularity affects the Hubble parameter locally at around t = t s . From Equation (68), the factor a 2 ( t ) 1 away from t = t s , and the universe’s evolution is controlled by the symmetric scale factor a 1 ( t ) .
The comoving Hubble radius is defined by r h = 1 / | a H | , where a ( t ) and H ( t ) are shown above. Therefore, in the distant past, the comoving Hubble radius turns out to be:
lim t r h t 1 2 n .
Depending on whether n < 1 / 2 or n > 1 / 2 , the asymptotic nature of r h becomes different, which in turn reveals the generation era of primordial perturbation modes. In particular, for n < 1 / 2 , the comoving Hubble radius in the present context diverges to infinity in the distant past, and as a consequence, the primordial perturbation modes are generated far away from the bounce in the deep contracting phase. This ensures the Bunch–Davies vacuum state of the perturbation at t , and as a result, the horizon problem is resolved. However, for n > 1 / 2 , the comoving Hubble radius asymptotically goes to zero on both sides of the bounce, and hence the perturbation modes generate near the bounce when the Hubble radius is infinite in size, enough to contain all the modes within it. In such a case, the perturbation modes in the distant past lie outside of the Hubble radius, and thus the horizon problem persists for n > 1 / 2 . Based on the above arguments, we will consider n < 1 / 2 so that the perturbation modes are within the sub-Hubble regime in the distant past and the horizon problem can be resolved.

4.1. Cosmological Perturbation and Phenomenology of the Bounce

As mentioned in the previous section, we take n < 1 / 2 , which leads to the generation era of the perturbation modes long before the bounce in the sub-Hubble regime. Therefore, the useful quantities are the background scale factor, the Hubble parameter as well as its derivative (with respect to the cosmic time), and the Ricci scalar, during the contracting era. They are given by the following:
a ( t ) = a 0 n t t 0 2 n exp f 0 ( α + 1 ) t α + 1 e t 2 / t 0 2 , H ( t ) = 2 n t 1 f 0 t / t 0 α + 3 e t 2 / t 0 2 n ( α + 1 ) , H ˙ ( t ) = 2 n t 2 1 2 f 0 t / t 0 α + 5 e t 2 / t 0 2 n ( α + 1 ) , R ( t ) = 12 n ( 1 4 n ) t 2 ,
Using the expression of R = R ( t ) , we can write the scale factor as well as the Hubble parameter and its derivative in terms of the Ricci scalar as follows:
a ( R ) = a 0 n R ˜ / R 0 n 1 + f 0 exp R 0 / R ˜ ( α + 1 ) R ˜ / R 0 α 2 + 1 2 , H ( R ) = 2 n R ˜ 1 / 2 1 f 0 exp R 0 / R ˜ n ( α + 1 ) R ˜ / R 0 α 2 + 3 2 , H ˙ ( R ) = 2 n R ˜ 1 2 f 0 exp R 0 / R ˜ n ( α + 1 ) R ˜ / R 0 α 2 + 5 2 , h ˙ ( R ) = h 0 ( 2 n + 1 ) R ˜ n 1 + f 0 exp R 0 / R ˜ ( α + 1 ) R ˜ / R 0 α 2 + 1 2 ,
where in the last equality, we write h ˙ = h ˙ ( R ) from Equation (19), and h 0 is a constant that has a mass dimension of [1 + 2n]. Moreover, R 0 = 1 t 0 2 and R ˜ ( t ) = R ( t ) 12 n ( 1 4 n ) in the above expressions. Using H ( R ) and h ˙ ( R ) from Equation (71), we determine the functions Q i in the context of the ghost-free Gauss–Bonnet theory of gravity [81,82,83] as:
Q a = 8 h ˙ H 2 = 32 h 0 n 2 ( 1 + 2 n ) R ˜ 1 n 1 2 f 0 exp R 0 / R ˜ n ( α + 1 ) R ˜ / R 0 α 2 + 3 2 , Q b = 16 h ˙ H = 32 h 0 n ( 1 + 2 n ) R ˜ 1 2 n 1 f 0 exp R 0 / R ˜ n ( α + 1 ) R ˜ / R 0 α 2 + 3 2 , Q c = Q d = 0 , Q e = 32 h ˙ H ˙ = 64 h 0 n ( 1 + 2 n ) R ˜ 1 n 1 2 f 0 exp R 0 / R ˜ n ( α + 1 ) R ˜ / R 0 α 2 + 5 2 , Q f = 16 h ¨ h ˙ H = 0 ,
respectively, and we will use these expressions frequently in the perturbation calculations. Recall that h 0 has a mass dimension of [1 + 2n], and thus from dimensional analysis, we can consider the following:
κ 2 h 0 = t 0 1 2 n = 1 R 0 1 2 n ,
where R 0 is a positive constant. The parameters h 0 and t 0 are considered to be related by the equation above, and R 0 can be regarded as being the replacement of both of them. Consequently, Equation (21) along with Equation (71) immediately lead to the Lagrange multiplier function:
μ 4 λ = 4 n R ˜ κ 2 1 16 n ( 1 + 2 n ) R ˜ ( t ) R 0 1 2 n 1 f 0 exp R 0 / R ˜ n ( α + 1 ) R ˜ / R 0 α 2 + 3 2 .
We will use the these expressions in addressing the evolution of scalar and tensor perturbations in the following two subsections.

4.1.1. Scalar Perturbation

As the perturbation modes generate in the distant past, it will be useful to work in the comoving gauge, in which case the second order of perturbed action for the curvature perturbation (symbolized by Ψ ( t , x ) ) is given by [81,82,83]:
δ S ψ = d t d 3 x a ( t ) z ( t ) 2 Ψ ˙ 2 c s 2 a 2 i Ψ 2 .
Here, in the context of the Lagrange multiplier f ( R , G ) gravity, z ( t ) and c s 2 have the following forms [81]:
z ( t ) = a ( t ) H + Q a 2 F + Q b μ 4 λ + 3 Q a 2 + Q a Q e 2 F + Q b
and
c s 2 = 1 + Q a Q e / 2 F + Q b μ 4 λ + 3 Q a 2 2 F + Q b ,
respectively, with the function Q i being defined earlier and F = 1 2 κ 2 . From Equation (75), it is clear that the kinetic term of the curvature perturbation comes with a positive sign under the condition z 2 ( t ) > 0 . Later, we will show that this condition, i.e., z 2 ( t ) > 0 , indeed holds in the present context, which in turn ensures the stability of the curvature perturbation. By using Equations (71) and (72), we determine the various terms present in the expression of z ( t ) as follows:
a ( t ) H + Q a 2 F + Q b = a 0 n R ˜ R 0 R ˜ n 2 n 1 + 16 n ( 1 + 2 n ) R ˜ R 0 1 2 n 1 2 f 0 exp R 0 / R ˜ n ( α + 1 ) R ˜ / R 0 α 2 + 3 2 + O R ˜ R 0 1 2 n 1
and
μ 4 λ + 3 Q a 2 2 F + Q b + Q a Q e 2 F + Q b = 4 n R ˜ κ 2 1 16 n ( 1 + 2 n ) R ˜ R 0 1 2 n 1 f 0 exp R 0 / R ˜ n ( α + 1 ) R ˜ / R 0 α 2 + 3 2 + O R ˜ R 0 1 2 n ,
respectively. Consequently, the form of z ( t ) from Equation (76) becomes:
z ( t ) = a 0 n κ R ˜ / R 0 n P ( R ) Q ( R )
where P ( R ) and Q ( R ) have the following forms:
P ( R ) = 4 n 1 16 n ( 1 + 2 n ) R ˜ R 0 1 2 n 1 f 0 exp R 0 / R ˜ n ( α + 1 ) R ˜ / R 0 α 2 + 3 2 + O R ˜ R 0 1 2 n ,
and
Q ( R ) = 2 n 1 + 16 n ( 1 + 2 n ) R ˜ R 0 1 2 n 1 2 f 0 exp R 0 / R ˜ n ( α + 1 ) R ˜ / R 0 α 2 + 3 2 + O R ˜ R 0 1 2 n ,
respectively. Note the dependence of z ( t ) on the parameter f 0 , which actually arises due to the occurrence of the Type-IV singularity during the universe’s evolution. Our intention is to examine how the observable quantities (such as the scalar spectral index and the tensor-to-scalar ratio) depend on f 0 when the Type-IV singularity affects the spacetime locally at around t = t s . As demonstrated earlier, the perturbation modes are generated during the late contracting phase, when the Ricci scalar satisfies the condition such as R ˜ R 0 1 as R ˜ 0 at t (the numerical estimation of R ˜ / R 0 is given after Equation (91)). As a consequence, Equation (78) leads to z 2 ( t ) > 0 , which makes the curvature perturbation stable.
It will be more useful if we transform the time coordinate to the conformal time defined by η = d t a ( t ) . Due to Equation (68), the scale factor in the distant past behaves similarly to a ( t ) t 2 n , and hence the corresponding conformal time is expressed as follows:
η ( t ) = 1 a 0 n ( 1 2 n ) t 1 2 n .
Recall that n < 1 2 in order to resolve the horizon issue, due to which η ( t ) appears to be a monotonic increasing function of the cosmic time. With Equation (81), we obtain the Ricci scalar in terms of η as:
R ˜ ( η ) = 1 a 0 n ( 1 2 n ) 2 / ( 1 2 n ) × 1 η 2 / ( 1 2 n ) 1 η 2 / ( 1 2 n ) .
Using the expression of R ( η ) above in Equation (78), we can obtain z ( η ) as follows:
z ( η ) P ( η ) Q ( η ) η 2 n / ( 1 2 n ) ,
with P ( η ) = P ( R ( η ) ) and Q ( η ) = Q ( R ( η ) ) . Consequently, we determine the factor 1 z d 2 z d η 2 (which is essential for solving the scalar Mukhanov–Sasaki equation):
1 z d 2 z d η 2 = ξ ( ξ 1 ) η 2 1 + 24 1 4 n 2 R ˜ R 0 1 2 n 1 10 f 0 exp R 0 / R ˜ 3 n ( α + 1 ) ( 1 2 n ) ( 1 4 n ) R ˜ / R 0 α 2 + 7 2 + O R ˜ R 0 1 2 n
where ξ = 2 n ( 1 2 n ) , and we use d R ˜ d η = 2 ( 1 2 n ) R ˜ η . Furthermore, with the aforementioned expressions of Q i (see Equation (72)), the speed of the scalar perturbation from Equation (77) turns out to be the following:
c s 2 = 1 + O R ˜ R 0 1 2 n .
At this stage, we now introduce the scalar Mukhanov–Sasaki (MS) equation for the variable v ( η , x ) = z ( η ) Ψ ( η , x ) (also known as the MS variable):
d 2 v k ( η ) d η 2 + c s 2 k 2 1 z d 2 z d η 2 v k ( η ) = 0 ,
where v k ( η ) is the Fourier mode for v ( η , x ) . Clearly, the evolution of v k ( η ) depends on the background evolution through the factors z / z and c s 2 (the over prime denotes the derivative with respect to η ). Due to the condition R ˜ R 0 1 (as depicted after Equation (80)), z / z and c s 2 can be expressed as:
1 z d 2 z d η 2 = ξ ( ξ 1 ) η 2 1 + 24 1 4 n 2 R ˜ R 0 1 2 n 1 10 f 0 exp R 0 / R ˜ 3 n ( α + 1 ) ( 1 2 n ) ( 1 4 n ) R ˜ / R 0 α 2 + 7 2 , c s 2 = 1 ,
respectively, where we retain the terms up to the order R ˜ / R 0 1 2 n . Furthermore, R ˜ R 0 1 along with n < 1 / 2 (in order to generate the perturbation modes long before the bounce and consequently, to resolve the horizon issue) clearly depict that the term R ˜ / R 0 1 2 n within the parenthesis can be safely considered as small during the contracting era. As a result, z / z becomes proportional to 1 / η 2 , i.e., 1 z d 2 z d η 2 = σ / η 2 , with:
σ = ξ ( ξ 1 ) 1 + 24 1 4 n 2 R ˜ R 0 1 2 n 1 10 f 0 exp R 0 / R ˜ 3 n ( α + 1 ) ( 1 2 n ) ( 1 4 n ) R ˜ / R 0 α 2 + 7 2 ,
which is approximately a constant during the era when the perturbation modes generate deep inside the Hubble radius. Accordingly, along with c s 2 = 1 , we solve v k ( η ) from Equation (86), and it is given by the following equation:
v ( k , η ) = π | η | 2 c 1 ( k ) H ν ( 1 ) ( k | η | ) + c 2 ( k ) H ν ( 2 ) ( k | η | ) ,
with ν = σ + 1 4 , and moreover, H ν ( 1 ) ( k | η | ) and H ν ( 2 ) ( k | η | ) are the Hermite functions (having an order of ν ) of the first and the second kind, respectively. Here, c 1 , c 2 are integration constants which can be determined from the initial condition of the MS variable. The Bunch–Davies vacuum state is considered to be the initial state for v k ( η ) , in particular, lim k | η | 1 v ( k , η ) = 1 2 k e i k η . The Bunch–Davies initial condition is ensured by the fact that the perturbation modes generate in the deep sub-Hubble regime (when all the perturbation modes lie within the Hubble radius). The Bunch–Davies condition immediately leads to c 1 = 0 and c 2 = 1 , respectively. Consequently, the scalar power spectrum for the k-th mode is as follows:
P Ψ ( k , η ) = k 3 2 π 2 v ( k , η ) z ( η ) 2 = k 3 2 π 2 π | η | 2 z ( η ) H ν ( 2 ) ( k | η | ) 2 ,
where in the second equality, we use the solution of v ( k , η ) . The k-th mode satisfies the relation k = | a H | at the instant of horizon crossing, which, by using Equation (71), is obtained as follows:
k = 1 η h 2 n 1 2 n k η h = 2 n 1 2 n ,
where the suffix “h” represents the horizon-crossing instant. Equation (91) estimates the horizon-crossing time for large-scale modes, particularly for k = 0.95 Mpc 1 (around which we will determine the observable quantities), as η h 13 By . This is, however, expected because the large-scale modes re-enter the horizon at around the present epoch, when the age of the universe is nearly 13.5 By . Since the universe is almost symmetrical with respect to the bounce point (except at around t = t s , when the Type-IV singularity occurs), one can already guess that the large-scale modes cross the horizon during the contracting phase, nearly at η h 13 By , which is also reflected by Equation (91). Consequently, we estimate the Ricci scalar at the horizon crossing of the large-scale modes; in particular, we get R ˜ R 0 10 6 (where we consider n = 0.3 , R 0 = 1 By 2 , and a 0 O ( 1 ) . We will show that such considerations of n, R 0 , and a 0 are indeed consistent with the viability of the observable quantities in respect to the Planck data). This justifies the condition R ˜ R 0 1 , which we considered earlier in the expression of z ( t ) .
Equation (91) depicts the sub-Hubble and super-Hubble regime of the k-th mode as:
k η > 2 n 1 2 n : sub Hubble regime , k η < 2 n 1 2 n : super Hubble regime .
As a result, the scalar power spectrum (from Equation (90)) in the super-Hubble regime can be expressed as follows:
P Ψ ( k , η ) = 1 2 π 1 z η Γ ( ν ) Γ ( 3 / 2 ) 2 k | η | 2 3 2 ν ,
with recall that ν = σ + 1 4 . By using Equation (93), we can determine the spectral tilt of the primordial curvature perturbations (symbolized by n s ). Clearly, ν depends on f 0 , and thus the occurrence of the Type-IV singularity affects the scalar power spectrum as well as the corresponding spectral tilt. However, before proceeding to calculate n s , we will determine the tensor power spectrum, which is necessary for the prediction of the tensor-to-scalar ratio.

4.1.2. Tensor Perturbation

The tensor perturbation over the FRW metric is expressed as follows:
d s 2 = d t 2 + a ( t ) 2 δ i j + h i j d x i d x j ,
where h i j ( t , x ) is the tensor perturbation variable, and the corresponding tensor perturbed action (up to the quadratic order) is given by [81,82,83,84,85]:
δ S h = d t d 3 x a ( t ) z T ( t ) 2 h ˙ i j h ˙ i j 1 a 2 k h i j 2 .
In the Lagrange multiplier Gauss–Bonnet gravity theory, the function z T is [81]:
z T ( t ) = a F + 1 2 Q b ,
where F = 1 2 κ 2 , and Q b is given in Equation (72). Equation (95) indicates that the speed of the tensor perturbation (or equivalently, the gravitational waves) is equal to unity—this is due to the fact that the Gauss–Bonnet coupling in the present context satisfies h ¨ = h ˙ H , which in turn makes c T 2 = 1 . Consequently, the model becomes compatible with the GW170817 event. The scale factor from Equation (71) immediately leads to the following expression of z T :
z T = a 0 n 2 κ R ˜ n 1 + 16 n ( 1 + 2 n ) R ˜ R 0 1 2 n 1 f 0 exp R 0 / R ˜ n ( α + 1 ) R ˜ / R 0 α 2 + 3 2 ,
Therefore, z T 2 is positive, which results in the stability of the tensor perturbation. By using Equation (82), i.e., R ˜ ( η ) η 2 / ( 1 2 n ) , we determine z T in terms of the conformal time as:
z T ( η ) S ( R ( η ) ) η 2 n / ( 1 2 n ) ,
where S ( R ( η ) ) is given by the following equation:
S ( R ( η ) ) = 1 + 16 n ( 1 + 2 n ) R ˜ R 0 1 2 n 1 f 0 exp R 0 / R ˜ n ( α + 1 ) R ˜ / R 0 α 2 + 3 2 .
Accordingly, we calculate z T / z T :
1 z T d 2 z T d η 2 = ξ ( ξ 1 ) η 2 1 16 ( 1 4 n 2 ) R ˜ R 0 1 2 n 1 2 f 0 exp R 0 / R ˜ n ( α + 1 ) ( 1 2 n ) ( 1 4 n ) R ˜ / R 0 α 2 + 7 2 ,
where we recall that ξ = 2 n 1 2 n , and we use d R ˜ d η = 2 ( 1 2 n ) R ˜ η in order to arrive at the above expression. The above expression will be useful for solving the tensor Mukhanov–Sasaki equation. Due to the condition R ˜ R 0 1 (as demonstrated earlier) along with n < 1 / 2 , the term containing R ˜ R 0 1 2 n can be safely regarded as small during the contracting phase. As a result, z T / z T becomes proportional to 1 / η 2 , i.e., 1 z T d 2 z T d η 2 = σ T / η 2 , with:
σ T = ξ ( ξ 1 ) 1 16 ( 1 4 n 2 ) R ˜ R 0 1 2 n 1 2 f 0 exp R 0 / R ˜ n ( α + 1 ) ( 1 2 n ) ( 1 4 n ) R ˜ / R 0 α 2 + 7 2 .
In effect, the tensor Mukhanov–Sasaki (MS) equation becomes:
d 2 v T ( k , η ) d η 2 + k 2 σ T η 2 v T ( k , η ) = 0 ,
where v T ( k , η ) is the Fourier-transformed quantity of the tensor MS variable, which is defined by v T i j = z T h i j . Considering the Bunch–Davies initial condition for v T ( k , η ) , i.e., lim k | η | 1 v T ( k , η ) = 1 2 k e i k η , we solve Equation (102) as,
v T ( k , η ) = π η 2 H θ ( 2 ) ( k η )
where θ = σ T + 1 4 , and H θ ( 2 ) ( k η ) represents the Hermite function of the second kind and having order of θ . Consequently, the tensor power spectrum for the k-th mode in the superhorizon scale (when the relevant modes are outside of the Hubble radius and satisfy k | η | 1 from Equation (92)) comes with the following expression:
P T ( k , τ ) = 2 1 2 π 1 z T η Γ ( θ ) Γ ( 3 / 2 ) 2 k | η | 2 3 2 θ ,
where we consider the contributions from both polarization modes.
Having set the stage, we now calculate the observable quantities such as the scalar spectral index ( n s ) and the tensor-to-scalar ratio (r), respectively. They are defined by the following equation:
n s = 1 + ln P Ψ ln k h , r = P T / P Ψ ,
where the suffix “h” represents the horizon-crossing instant of the large-scale modes ( 0.05 Mpc 1 ), around which we will estimate the observable indices. According to the recent Planck data, n s and r are constrained by [47]:
n s = 0.9649 ± 0.0042 and r < 0.064 ,
respectively. Due to Equations (93) and (104), we determine the final forms of n s and r in the present context as follows:
n s = 4 1 + 4 σ h , r = 2 z ( η h ) z T ( η h ) Γ ( θ ) Γ ( ν ) 2 k η h 2 ( ν θ ) ,
where all the quantities are evaluated at the horizon crossing of large-scale modes, in particular:
ν = σ h + 1 4 ; σ h = ξ ( ξ 1 ) 1 + 24 1 4 n 2 R ˜ h R 0 1 2 n 1 10 f 0 exp R 0 / R ˜ h 3 n ( α + 1 ) ( 1 2 n ) ( 1 4 n ) R ˜ h / R 0 α 2 + 7 2 , θ = σ T , h + 1 4 ; σ T , h = ξ ( ξ 1 ) 1 16 ( 1 4 n 2 ) R ˜ h R 0 1 2 n 1 2 f 0 exp R 0 / R ˜ h n ( α + 1 ) ( 1 2 n ) ( 1 4 n ) R ˜ h / R 0 α 2 + 7 2 , z ( η h ) = 1 n a 0 n κ R ˜ h n 1 24 n ( 1 + 2 n ) R ˜ h R 0 1 2 n 1 5 f 0 exp R 0 / R ˜ h 3 n ( α + 1 ) R ˜ h / R 0 α 2 + 3 2 , z T ( η h ) = 1 2 a 0 n κ R ˜ h n 1 + 16 n ( 1 + 2 n ) R ˜ h R 0 1 2 n 1 f 0 exp R 0 / R ˜ h n ( α + 1 ) R ˜ h / R 0 α 2 + 3 2 .
Here, we would like to mention that the dependence of n s and r on the parameter f 0 actually decodes the possible effects of the Type-IV singularity on the observable quantities. Clearly, the above expressions contain R ˜ h , which is the Ricci scalar at the horizon crossing of the large-scale modes. Hence, from Equation (82), one may write the following equation:
R ˜ h = 1 a 0 n ( 1 2 n ) η h 2 / ( 1 2 n ) ,
where η h is shown in Equation (91), in particular,
η h = 2 n 1 2 n 1 k 2 n 1 2 n × 13 By .
Here, we use k = 0.05 Mpc 1 , which crosses the horizon during the contracting phase, nearly around 13 By . Plugging back the above expression of η h into Equation (109), we get R ˜ h in terms of n and a 0 :
R ˜ h = 1 26 n a 0 n 2 / ( 1 2 n ) By 2 .
Thus, as a whole, the theoretical expressions of n s and r depend on the parameters n, a 0 , and f 0 . We would like to mention that the scalar tilt as well as the tensor-to-scalar ratio do not depend on the parameter t s (the time when the Type-IV singularity occurs). This, however, is expected because the singularity locally affects the spacetime at around the finite time t = t s , and the perturbation modes are generated in the deep contracting phase where the singularity provides almost no effects on the universe’s evolution. This is unlike the previous scenario where the Type-IV singularity globally affects the spacetime, and as a result, the observable quantities are found to depend on t s (see the discussion after Table 4).
It turns out that the theoretical predictions of the scalar spectral index and the tensor-to-scalar ratio in the present case simultaneously become compatible with the Planck 2018 data for a small range of the parameters, given by: f 0 = 1 , a 0 = 4 and n = [ 0.3062 , 0.3065 ] . Therefore, the viable range of n seems to be less than that of the matter bounce scenario, where n = 1 / 3 ; this result is in agreement with [53]. The parametric plot n s vs. r is depicted in Figure 4.
Therefore, in the context of the ghost-free Gauss–Bonnet theory of gravity, the bouncing scenario in presence of a Type-IV singularity—where the Type-IV singularity l o c a l l y affects the spacetime at around the time when the singularity occurs—proves to be viable in respect to the Planck observations.

5. Conclusions

We examined how the presence of a Type-IV singularity can influence the dynamics of a bouncing universe; that is, we worked with bounce cosmology that appears with a Type-IV singularity at a finite time. In the case of a Type-IV singularity, the scale factor, the Hubble parameter, and its first derivative are finite; however, the higher derivatives of the Hubble parameter diverge at the time of the singularity. Therefore, the Type-IV singularity is not a crushing type, unlike the initial or the Big Rip singularity, and the universe can smoothly pass through a Type-IV singularity. However, the presence of such a Type-IV singularity can severely influences the dynamics of the universe, as we found here for an otherwise non-singular bounce scenario. The theory of gravity considered was the well-known ghost-free Gauss–Bonnet (GB) gravity, where the ghost-free nature is ensured by the presence of a Lagrange multiplier in the gravitational action, as developed in [71]. Moreover, we chose a class of Gauss–Bonnet coupling function ( h ( t ) ) that satisfies a constraint equation such as h ¨ = h ˙ H (where H is the Hubble parameter of the universe), which in turn leads to the speed of the gravitational wave as unity. Consequently, the model became compatible with the event GW170817. By using the reconstruction technique, we obtained the explicit form of the scalar field potential as well as the GB coupling function, which trigger a bouncing scenario with a Type-IV singularity at a finite time t = t s .
We found three different cases depending on whether t s < 0 or t s > 0 or t s = 0 : (1) For t s < 0 , the bounce seems to happen at some negative time ( t b < 0 , where the suffix stands for bounce), and the singularity occurs before the bounce. (2) For t s > 0 , the bounce shows at a positive time ( t b > 0 ); moreover, the singularity occurs after the bounce. (3) Finally, for t s = 0 , the bounce and the Type-IV singularity occur at the same instant of time, i.e., t b = t s = 0 . This was the first indication that the Type-IV singularity indeed affects the dynamics of the bouncing scenario. Consequently, we analyzed the evolutions of the scalar and tensor perturbations in this context, and determined various observable quantities such as the scalar spectral index ( n s ) and the tensor-to-scalar ratio (r)—both of which were found to depend on t s . Therefore, the perturbation power spectra become different depending on the cases, whether t s < 0 or t s > 0 or t s = 0 . However, in all of these cases, the scalar power spectrum proves to be highly red-tilted, and the tensor-to-scalar ratio becomes too large to be consistent with the Planck data. Through a rigorous analysis of the scalar and the tensor perturbation, we were able to show that it is difficult to obtain a matching n s and r up to the observed CMB spectra, in the case when the Type-IV singularity globally affects the spacetime. Such inconsistency of the observable quantities arises due to the appearance of the Type-IV singularity, which “globally” affects the evolution of the Hubble parameter compared to the bouncing scenario where such a Type-IV singularity is absent. By the term “global”, we mean that although the singularity occurs at a finite time t = t s , it significantly affects the asymptotic evolution of the universe in the distant past as well as in the distant future. In particular, the presence of the Type-IV singularity results in the comoving Hubble radius going to zero asymptotically on both sides of the bounce. As a result, the perturbation modes generate near the bounce when all the relevant modes lie within the sub-Hubble regime. This is the reason why the scalar power spectrum shows a red-tilted behavior, and the tensor-to-scalar ratio becomes too large in respect to the observational constraints.
Based on the findings above, we investigated a different bouncing scenario, which appears with a Type-IV singularity. However, the Type-IV singularity “locally” affects the spacetime at around the time when the singularity occurs. As a result, and unlike the previous scenario, the comoving Hubble radius in this bounce scenario diverges to infinity in the distant past. Thus, the primordial perturbation modes generate far away from the bounce in the deep contracting phase. We also calculated the scalar spectral index and the tensor-to-scalar in this context, which are found to be simultaneously compatible with the recent Planck data for the suitable regime of parameter values. This ensures the viability of the bounce model where the Type-IV singularity shows local effects on the spacetime at around the time of the singularity. It is important to mention here that the scalar tilt as well as the tensor-to-scalar ratio were found to be independent of the parameter t s . This, however, is expected because the singularity affects the spacetime locally at around the time t = t s , and the perturbation modes generate in the deep contracting phase where the singularity provides almost no effects on the universe’s evolution.
Thus, as a whole, this work clearly reveals that the presence of a Type-IV singularity has significant effects on an otherwise non-singular bounce scenario. We have shown that a bounce model that appears with a Type-IV singularity is viable if the singularity “locally” affects the spacetime at around the time when it occurs; otherwise, the observable quantities are found to be problematic (with respect to the Planck constraints) when the Type-IV singularity “globally” affects the spacetime. Therefore, in the realm of bouncing cosmology, if the universe had faced a Type-IV singularity during its evolution in the past, then the singularity should have “locally” affected the spacetime.

Author Contributions

Conceptualization, S.D.O. and T.P.; methodology, T.P.; software, T.P.; validation, T.P. and S.D.O.; formal analysis, T.P.; investigation, T.P. and S.D.O.; writing—original draft preparation, T.P.; writing—review and editing, S.D.O.; supervision, S.D.O.; funding acquisition, S.D.O. All authors have read and agreed to the published version of the manuscript.

Funding

This work was supported in part by MINECO (Spain), project PID2019-104397GB-I00 (SDO). This work was partially supported by the program Unidad de Excelencia Maria de Maeztu CEX2020-001058-M. This research was also supported in part by the International Centre for Theoretical Sciences (ICTS) for the online program-Physics of the Early Universe (code: ICTS/peu2022/1) (TP).

Acknowledgments

This work was supported in part by MINECO (Spain), project PID2019-104397GB-I00 (SDO), and by the program Unidad de Excelencia Maria de Maeztu CEX2020-001058-M. This research was also supported in part by the International Centre for Theoretical Sciences (ICTS) for the online program—Physics of the Early Universe (code: ICTS/peu2022/1) (TP).

Conflicts of Interest

The authors declare no conflict of interest.

References

  1. Guth, A.H. The Inflationary Universe: A Possible Solution to the Horizon and Flatness Problems. Phys. Rev. D 1981, 23, 347–356. [Google Scholar] [CrossRef]
  2. Linde, A.D. Particle physics and inflationary cosmology. Contemp. Concepts Phys. 1990, 5, 1. [Google Scholar]
  3. Langlois, D. Inflation, quantum fluctuations and cosmological perturbations. In Particle Physics and Cosmology: The Interface; Springer: Dordrecht, The Netherlands, 2015. [Google Scholar]
  4. Riotto, A. Inflation and the theory of cosmological perturbations. ICTP Lect. Notes Ser. 2003, 14, 317. [Google Scholar]
  5. Baumann, D. Inflation; World Scientific: Singapore, 2011. [Google Scholar] [CrossRef]
  6. Brandenberger, R.H. The Matter Bounce Alternative to Inflationary Cosmology. arXiv 2012, arXiv:1206.4196. [Google Scholar]
  7. Brandenberger, R.; Peter, P. Bouncing Cosmologies: Progress and Problems. arXiv 2016, arXiv:1603.05834. [Google Scholar] [CrossRef]
  8. Battefeld, D.; Peter, P. A Critical Review of Classical Bouncing Cosmologies. Phys. Rept. 2015, 571, 1–66. [Google Scholar] [CrossRef]
  9. Novello, M.; Bergliaffa, S.E.P. Bouncing Cosmologies. Phys. Rept. 2008, 463, 127. [Google Scholar] [CrossRef]
  10. Cai, Y.F. Exploring Bouncing Cosmologies with Cosmological Surveys. Sci. China Phys. Mech. Astron. 2014, 57, 1414. [Google Scholar] [CrossRef]
  11. de Haro, J.; Cai, Y.F. An Extended Matter Bounce Scenario: Current status and challenges. Gen. Rel. Grav. 2015, 47, 95. [Google Scholar] [CrossRef]
  12. Lehners, J.L. Cosmic Bounces and Cyclic Universes. Class. Quant. Grav. 2011, 28, 204004. [Google Scholar] [CrossRef]
  13. Lehners, J.L. Ekpyrotic and Cyclic Cosmology. Phys. Rept. 2008, 465, 223. [Google Scholar] [CrossRef]
  14. Cai, Y.F.; Marciano, A.; Wang, D.G.; Wilson-Ewing, E. Bouncing cosmologies with dark matter and dark energy. Universe 2016, 3, 1. [Google Scholar] [CrossRef]
  15. Li, C.; Brandenberger, R.H.; Cheung, Y.K.E. Big-Bounce Genesis. Phys. Rev. D 2014, 90, 123535. [Google Scholar] [CrossRef]
  16. Brizuela, D.; Marugan, G.A.D.M.; Pawlowski, T. Big Bounce and inhomogeneities. Class. Quant. Grav. 2010, 27, 052001. [Google Scholar] [CrossRef]
  17. Cai, Y.F.; McDonough, E.; Duplessis, F.; Brandenberger, R.H. Two Field Matter Bounce cosmology. J. Cosmol. Astropart. Phys. 2013, 1310, 024. [Google Scholar] [CrossRef]
  18. Quintin, J.; Cai, Y.F.; Brandenberger, R.H. Matter creation in a nonsingular bouncing cosmology. Phys. Rev. D 2014, 90, 063507. [Google Scholar] [CrossRef]
  19. Cai, Y.F.; Brandenberger, R.; Peter, P. Anisotropy in a Nonsingular Bounce. Class. Quant. Grav. 2013, 30, 075019. [Google Scholar] [CrossRef]
  20. Raveendran, R.N.; Chowdhury, D.; Sriramkumar, L. Viable tensor-to-scalar ratio in a symmetric matter bounce. J. Cosmol. Astropart. Phys. 2018, 01, 030. [Google Scholar] [CrossRef]
  21. Raveendran, R.N.; Sriramkumar, L. Primordial features from ekpyrotic bounces. Phys. Rev. D 2019, 99, 043527. [Google Scholar] [CrossRef]
  22. Raveendran, R.N.; Sriramkumar, L. Viable scalar spectral tilt and tensor-to-scalar ratio in near-matter bounces. Phys. Rev. D 2019, 100, 083523. [Google Scholar] [CrossRef]
  23. Koehn, M.; Lehners, J.L.; Ovrut, B. Nonsingular bouncing cosmology: Consistency of the effective description. Phys. Rev. D 2016, 93, 103501. [Google Scholar] [CrossRef]
  24. Koehn, M.; Lehners, J.L.; Ovrut, B.A. Cosmological super-bounce. Phys. Rev. D 2014, 90, 025005. [Google Scholar] [CrossRef]
  25. Martin, J.; Peter, P.; Neto, N.P.; Schwarz, D.J. Passing through the bounce in the ekpyrotic models. Phys. Rev. D 2002, 65, 123513. [Google Scholar] [CrossRef]
  26. Khoury, J.; Ovrut, B.A.; Steinhardt, P.J.; Turok, N. The Ekpyrotic Universe: Colliding branes and the origin of the hot big bang. Phys. Rev. D 2001, 64, 123522. [Google Scholar] [CrossRef]
  27. Buchbinder, E.I.; Khoury, J.; Ovrut, B.A. New Ekpyrotic cosmology. Phys. Rev. D 2007, 76, 123503. [Google Scholar] [CrossRef]
  28. Brown, M.G.; Freese, K.; Kinney, W.H. The Phantom bounce: A New oscillating cosmology. J. Cosmol. Astropart. Phys. 2008, 0803, 002. [Google Scholar] [CrossRef]
  29. Peter, P.; Pinto-Neto, N. Primordial perturbations in a non singular bouncing Universe model. Phys. Rev. D 2002, 66, 063509. [Google Scholar] [CrossRef]
  30. Gasperini, M.; Giovannini, M.; Veneziano, G. Perturbations in a nonsingular bouncing Universe. Phys. Lett. B 2003, 569, 113. [Google Scholar] [CrossRef]
  31. Creminelli, P.; Nicolis, A.; Zaldarriaga, M. Perturbations in bouncing cosmologies: Dynamical attractor versus scale invariance. Phys. Rev. D 2005, 71, 063505. [Google Scholar] [CrossRef]
  32. Lehners, J.L.; Wilson-Ewing, E. Running of the scalar spectral index in bouncing cosmologies. J. Cosmol. Astropart. Phys. 2015, 1510, 038. [Google Scholar] [CrossRef]
  33. Mielczarek, J.; Kamionka, M.; Kurek, A.; Szydlowski, M. Observational hints on the Big Bounce. J. Cosmol. Astropart. Phys. 2010, 1007, 004. [Google Scholar] [CrossRef]
  34. Lehners, J.L.; Steinhardt, P.J. Planck 2013 results support the cyclic Universe. Phys. Rev. D 2013, 87, 123533. [Google Scholar] [CrossRef]
  35. Cai, Y.F.; Quintin, J.; Saridakis, E.N.; Wilson-Ewing, E. Nonsingular bouncing cosmologies in light of BICEP2. J. Cosmol. Astropart. Phys. 2014, 1407, 033. [Google Scholar] [CrossRef]
  36. Cai, Y.F.; Qiu, T.; Piao, Y.S.; Li, M.; Zhang, X. Bouncing Universe with quintom matter. J. High Energy Phys. 2007, 2007, 071. [Google Scholar] [CrossRef]
  37. Cai, Y.F.; Easson, D.A.; Brandenberger, R. Towards a Nonsingular Bouncing Cosmology. J. Cosmol. Astropart. Phys. 2012, 2012, 020. [Google Scholar] [CrossRef]
  38. Avelino, P.P.; Ferreira, R.Z. Bouncing Eddington-inspired Born-Infeld cosmologies: An alternative to Inflation ? Phys. Rev. D 2012, 86, 041501. [Google Scholar] [CrossRef]
  39. Barrow, J.D.; Kimberly, D.; Magueijo, J. Bouncing Universes with varying constants. Class. Quant. Grav. 2004, 21, 4289. [Google Scholar] [CrossRef]
  40. Haro, J.; Elizalde, E. Gravitational particle production in bouncing cosmologies. J. Cosmol. Astropart. Phys. 2015, 2015, 028. [Google Scholar] [CrossRef][Green Version]
  41. Elizalde, E.; Haro, J.; Odintsov, S.D. Quasimatter domination parameters in bouncing cosmologies. Phys. Rev. D 2015, 91, 063522. [Google Scholar] [CrossRef]
  42. Banerjee, I.; Paul, T.; SenGupta, S. Bouncing cosmology in a curved braneworld. J. Cosmol. Astropart. Phys. 2021, 2021, 041. [Google Scholar] [CrossRef]
  43. Odintsov, S.D.; Oikonomou, V.K.; Paul, T. From a Bounce to the Dark Energy Era with F(R) Gravity. Class. Quant. Grav. 2020, 37, 235005. [Google Scholar] [CrossRef]
  44. Brandenberger, R. Matter Bounce in Horava-Lifshitz Cosmology. Phys. Rev. D 2009, 80, 043516. [Google Scholar] [CrossRef]
  45. de Haro, J.; Amoros, J. Viability of the matter bounce scenario in Loop Quantum Cosmology from BICEP2 last data. J. Cosmol. Astropart. Phys. 2014, 2014, 025. [Google Scholar] [CrossRef]
  46. Qiu, T.; Yang, K.C. Perturbations in Matter Bounce with Non-minimal Coupling. J. Cosmol. Astropart. Phys. 2010, 2010, 012. [Google Scholar] [CrossRef][Green Version]
  47. Akrami, Y.; Arroja, F.; Ashdown, M.; Aumont, J.; Baccigalupi, C.; Ballardini, M.; Banday, A.J.; Barreiro, R.B.; Bartolo, N.; Basak, S.; et al. Planck 2018 results. X. Constraints on inflation. arXiv 2018, arXiv:1807.06211. [Google Scholar]
  48. Belinskii, V.A.; Khalatnikov, I.M.; Lifshitz, E.M. Oscillatory approach to a singular point in the relativistic cosmology. Adv. Phys. 1970, 19, 525. [Google Scholar] [CrossRef]
  49. Perlmutter, S.; Gabi, S.; Goldhaber, G.; Goobar, A.; Groom, D.E.; Hook, I.M.; Kim, A.G.; Kim, M.Y.; Lee, J.C.; Pain, R.; et al. Measurements of the cosmological parameters Omega and Lambda from the first 7 supernovae at z>=0.35. Astrophys. J. 1997, 483, 565. [Google Scholar] [CrossRef]
  50. Perlmutter, S.; Aldering, G.; Goldhaber, G.; Knop, R.A.; Nugent, P.; Castro, P.G.; Deustua, S.; Fabbro, S.; Goobar, A.; Groom, D.E.; et al. Measurements of Ω and Λ from 42 high redshift supernovae. Astrophys. J. 1999, 517, 565–586. [Google Scholar] [CrossRef]
  51. Riess, A.G.; Filippenko, A.V.; Challis, P.; Clocchiatti, A.; Diercks, A.; Garnavich, P.M.; Gilliland, R.L.; Hogan, C.J.; Jha, S.; Kirshner, R.P.; et al. Observational evidence from supernovae for an accelerating Universe and a cosmological constant. Astron. J. 1998, 116, 1009–1038. [Google Scholar] [CrossRef]
  52. Nojiri, S.; Odintsov, S.D.; Oikonomou, V.K.; Paul, T. Nonsingular bounce cosmology from Lagrange multiplier F(R) gravity. Phys. Rev. D 2019, 100, 084056. [Google Scholar] [CrossRef]
  53. Elizalde, E.; Odintsov, S.D.; Oikonomou, V.K.; Paul, T. Extended matter bounce scenario in ghost free f(R,G) gravity compatible with GW170817. Nucl. Phys. B 2020, 954, 114984. [Google Scholar] [CrossRef]
  54. Paul, T.; SenGupta, S. Ekpyrotic bounce driven by Kalb-Ramond field. arXiv 2022, arXiv:2202.13186. [Google Scholar]
  55. Nojiri, S.; Odintsov, S.D.; Paul, T. Towards a smooth unification from an ekpyrotic bounce to the dark energy era. Phys. Dark Univ. 2022, 35, 100984. [Google Scholar] [CrossRef]
  56. Nojiri, S.; Odintsov, S.D.; Tsujikawa, S. Properties of singularities in (phantom) dark energy universe. Phys. Rev. D 2005, 71, 063004. [Google Scholar] [CrossRef]
  57. Barrow, J.D.; Graham, A.A.H. Singular Inflation. Phys. Rev. D 2015, 91, 083513. [Google Scholar] [CrossRef]
  58. Nojiri, S.; Odintsov, S.D.; Oikonomou, V.K. Quantitative analysis of singular inflation with scalar-tensor and modified gravity. Phys. Rev. D 2015, 91, 084059. [Google Scholar] [CrossRef]
  59. Nojiri, S.; Odintsov, S.D.; Oikonomou, V.K. Singular inflation from generalized equation of state fluids. Phys. Lett. B 2015, 747, 310–320. [Google Scholar] [CrossRef]
  60. Barrow, J.D. Sudden future singularities. Class. Quant. Grav. 2004, 21, L79–L82. [Google Scholar] [CrossRef]
  61. Barrow, J.D. More general sudden singularities. Class. Quant. Grav. 2004, 21, 5619–5622. [Google Scholar] [CrossRef]
  62. Nojiri, S.; Odintsov, S.D.; Oikonomou, V.K.; Saridakis, E.N. Singular cosmological evolution using canonical and ghost scalar fields. J. Cosmol. Astropart. Phys. 2015, 2015, 044. [Google Scholar] [CrossRef]
  63. Odintsov, S.D.; Oikonomou, V.K. Bouncing cosmology with future singularity from modified gravity. Phys. Rev. D 2015, 92, 024016. [Google Scholar] [CrossRef]
  64. Odintsov, S.D.; Oikonomou, V.K. Big-Bounce with Finite-time Singularity: The F(R) Gravity Description. Int. J. Mod. Phys. D 2017, 26, 1750085. [Google Scholar] [CrossRef]
  65. Odintsov, S.D.; Paul, T.; Banerjee, I.; Myrzakulov, R.; SenGupta, S. Unifying an asymmetric bounce to the dark energy in Chern–Simons F(R) gravity. Phys. Dark Univ. 2021, 33, 100864. [Google Scholar] [CrossRef]
  66. de Haro, J. Does loop quantum cosmology replace the big rip singularity by a non-singular bounce? J. Cosmol. Astropart. Phys. 2012, 2012, 037. [Google Scholar] [CrossRef]
  67. Brevik, I.; Timoshkin, A.V.; Paul, T. The effect of thermal radiation on singularities in the dark universe. Int. J. Geom. Meth. Mod. Phys. 2021, 18, 2150113. [Google Scholar] [CrossRef]
  68. Barrow, J.D.; Lip, S.Z.W. The Classical Stability of Sudden and Big Rip Singularities. Phys. Rev. D 2009, 80, 043518. [Google Scholar] [CrossRef]
  69. Bouhmadi-Lopez, M.; Gonzalez-Diaz, P.F.; Martin-Moruno, P. Worse than a big rip? Phys. Lett. B 2008, 659, 1–5. [Google Scholar] [CrossRef]
  70. Yurov, A.V.; Astashenok, A.V.; Gonzalez-Diaz, P.F. Astronomical bounds on future big freeze singularity. Grav. Cosmol. 2008, 14, 205–212. [Google Scholar] [CrossRef]
  71. Nojiri, S.; Odintsov, S.D.; Oikonomou, V.K. Ghost-free Gauss-Bonnet Theories of Gravity. Phys. Rev. D 2019, 99, 044050. [Google Scholar] [CrossRef]
  72. Nojiri, S.; Odintsov, S.D.; Sasaki, M. Gauss-Bonnet dark energy. Phys. Rev. D 2005, 71, 123509. [Google Scholar] [CrossRef]
  73. Li, B.; Barrow, J.D.; Mota, D.F. The Cosmology of Modified Gauss-Bonnet Gravity. Phys. Rev. D 2007, 76, 044027. [Google Scholar] [CrossRef]
  74. Carter, B.M.; Neupane, I.P. Towards inflation and dark energy cosmologies from modified Gauss-Bonnet theory. J. Cosmol. Astropart. Phys. 2006, 2006, 004. [Google Scholar] [CrossRef]
  75. Bamba, K.; Odintsov, S.D.; Paul, T.; Maity, D. Helical magnetogenesis with reheating phase from higher curvature coupling and baryogenesis. Phys. Dark Univ. 2022, 36, 101025. [Google Scholar] [CrossRef]
  76. Odintsov, S.D.; Oikonomou, V.K.; Fronimos, F.P. Rectifying Einstein-Gauss-Bonnet Inflation in View of GW170817. Nucl. Phys. B 2020, 958, 115135. [Google Scholar] [CrossRef]
  77. Odintsov, S.D.; Oikonomou, V.K. Swampland implications of GW170817-compatible Einstein-Gauss-Bonnet gravity. Phys. Lett. B 2020, 805, 135437. [Google Scholar] [CrossRef]
  78. Bamba, K.; Elizalde, E.; Odintsov, S.D.; Paul, T. Inflationary magnetogenesis with reheating phase from higher curvature coupling. J. Cosmol. Astropart. Phys. 2021, 2021, 009. [Google Scholar] [CrossRef]
  79. Cognola, G.; Elizalde, E.; Nojiri, S.; Odintsov, S.D.; Zerbini, S. Dark energy in modified Gauss-Bonnet gravity: Late-time acceleration and the hierarchy problem. Phys. Rev. D 2006, 73, 084007. [Google Scholar] [CrossRef]
  80. Nojiri, S.; Odintsov, S.D.; Oikonomou, V.K.; Paul, T. Unifying Holographic Inflation with Holographic Dark Energy: A Covariant Approach. Phys. Rev. D 2020, 102, 023540. [Google Scholar] [CrossRef]
  81. Hwang, J.C.; Noh, H. Classical evolution and quantum generation in generalized gravity theories including string corrections and tachyon: Unified analyses. Phys. Rev. D 2005, 71, 063536. [Google Scholar] [CrossRef]
  82. Noh, H.; Hwang, J.C. Inflationary spectra in generalized gravity: Unified forms. Phys. Lett. B 2001, 515, 231. [Google Scholar] [CrossRef]
  83. Hwang, J.C.; Noh, H. Cosmological perturbations in a generalized gravity including tachyonic condensation. Phys. Rev. D 2002, 66, 084009. [Google Scholar] [CrossRef]
  84. Kawai, S.; Soda, J. Evolution of fluctuations during graceful exit in string cosmology. Phys. Lett. B 1999, 460, 41–46. [Google Scholar] [CrossRef]
  85. Kawai, S.; Sakagami, M.A.; Soda, J. Instability of one loop superstring cosmology. Phys. Lett. B 1998, 437, 284–290. [Google Scholar] [CrossRef]
  86. Odintsov, S.D.; Oikonomou, V.K. Inflationary Phenomenology of Einstein Gauss-Bonnet Gravity Compatible with GW170817. Phys. Lett. B 2019, 797, 134874. [Google Scholar] [CrossRef]
  87. Brandenberger, R.H. Lectures on the theory of cosmological perturbations. Lect. Notes Phys. 2004, 646, 127–167. [Google Scholar] [CrossRef]
Figure 1. r h ( t ) vs. t. The left and right plots correspond to t s = 1 By and t s = 1 By , respectively. t 0 is taken as 1 By in order to use the unit of Billion year (By) for all the time coordinates. Therefore, in the left plot, t s < t b = 0.31 By , and in the right plot, t s > t b = 0.31 By . Here, we take n = 0.3 , a 0 = 4 , α = 5 / 3 , and f 0 = 1 . It can be seen that the observable quantities, in the case when the Type-IV singularity globally affects the spacetime, are not compatible with the Planck data. Hence, in order to present the plots, we consider a set of values for the parameters by keeping the following points in mind: (a) the value of α should satisfy the form of α = 2 p + 1 2 q + 1 , as we mentioned after Equation (22), and (b) the parameter n should be less than 1 2 , so that the comoving Hubble radius predicted by a 1 ( t ) diverges to infinity in the distant past and realizes the effects of the Type-IV singularity on the bouncing dynamics. Thus, for example, we consider n = 0.3 , a 0 = 4 , α = 5 / 3 , and f 0 = 1 —which, in fact, leads to the viability of the bounce model when the Type-IV singularity locally affects the spacetime (see Section 4).
Figure 1. r h ( t ) vs. t. The left and right plots correspond to t s = 1 By and t s = 1 By , respectively. t 0 is taken as 1 By in order to use the unit of Billion year (By) for all the time coordinates. Therefore, in the left plot, t s < t b = 0.31 By , and in the right plot, t s > t b = 0.31 By . Here, we take n = 0.3 , a 0 = 4 , α = 5 / 3 , and f 0 = 1 . It can be seen that the observable quantities, in the case when the Type-IV singularity globally affects the spacetime, are not compatible with the Planck data. Hence, in order to present the plots, we consider a set of values for the parameters by keeping the following points in mind: (a) the value of α should satisfy the form of α = 2 p + 1 2 q + 1 , as we mentioned after Equation (22), and (b) the parameter n should be less than 1 2 , so that the comoving Hubble radius predicted by a 1 ( t ) diverges to infinity in the distant past and realizes the effects of the Type-IV singularity on the bouncing dynamics. Thus, for example, we consider n = 0.3 , a 0 = 4 , α = 5 / 3 , and f 0 = 1 —which, in fact, leads to the viability of the bounce model when the Type-IV singularity locally affects the spacetime (see Section 4).
Universe 08 00292 g001
Figure 2. r h ( t ) vs. t for t s = 0 . The parameter values are considered to be the same as those in the earlier figure. In this case, t s = t b .
Figure 2. r h ( t ) vs. t for t s = 0 . The parameter values are considered to be the same as those in the earlier figure. In this case, t s = t b .
Universe 08 00292 g002
Figure 3. H ( t ) vs. t from Equation (69). Here, we take n = 0.3 , a 0 = 4 , α = 5 / 3 , and f 0 = 1 . The left and right plots correspond to t s = 1 By and t s = 1 By , respectively. Moreover, t 0 is taken to be 1 By to make all the time coordinates in the unit of Billion year (By). Such values for the parameters lead to the consistency of the observable quantities with the Planck data, in the case when the Type-IV singularity locally affects the spacetime (see Figure 4).
Figure 3. H ( t ) vs. t from Equation (69). Here, we take n = 0.3 , a 0 = 4 , α = 5 / 3 , and f 0 = 1 . The left and right plots correspond to t s = 1 By and t s = 1 By , respectively. Moreover, t 0 is taken to be 1 By to make all the time coordinates in the unit of Billion year (By). Such values for the parameters lead to the consistency of the observable quantities with the Planck data, in the case when the Type-IV singularity locally affects the spacetime (see Figure 4).
Universe 08 00292 g003
Figure 4. Parametric plot of n s (along the x-axis) vs. r (along the y-axis) with respect to n. Here, f 0 = 1 , a 0 = 4 , and n = ( 0.3062 , 0.3065 ) .
Figure 4. Parametric plot of n s (along the x-axis) vs. r (along the y-axis) with respect to n. Here, f 0 = 1 , a 0 = 4 , and n = ( 0.3062 , 0.3065 ) .
Universe 08 00292 g004
Table 1. Comparison of the evolutions of H 1 ( t ) and H 2 ( t ) at t 0 .
Table 1. Comparison of the evolutions of H 1 ( t ) and H 2 ( t ) at t 0 .
Evolution of H1(t)Evolution of H2(t)
H 1 ( t ) = 0 at t H 2 ( t ) diverges to at t
H 1 ( t ) has a maximum within < t < 0 H 2 ( t ) is an increasing function during < t < 0
H 1 ( t ) = 0 at t = 0 H 2 ( t ) = 0 at t = | t s | and H 2 ( t ) = f 0 | t s | α at t = 0
Table 2. Values of n s and r with the parameter n for t s < 0 .
Table 2. Values of n s and r with the parameter n for t s < 0 .
nScalar Tilt ( n s )Tensor-to-Scalar Ratio (r)
0.250.2713
0.300.239
0.400.225
0.500.2453
Table 3. Values of n s and r with the parameter n for t s > 0 .
Table 3. Values of n s and r with the parameter n for t s > 0 .
nScalar Tilt ( n s )Tensor-to-Scalar Ratio (r)
0.250.2713
0.300.239
0.400.225
0.500.243
Table 4. Values of n s and r with the parameter n for t s = 0 .
Table 4. Values of n s and r with the parameter n for t s = 0 .
nScalar Tilt ( n s )Tensor-to-Scalar Ratio (r)
0.250.1919
0.300.1515
0.400.1310
0.500.1357
Publisher’s Note: MDPI stays neutral with regard to jurisdictional claims in published maps and institutional affiliations.

Share and Cite

MDPI and ACS Style

Odintsov, S.D.; Paul, T. Bounce Universe with Finite-Time Singularity. Universe 2022, 8, 292. https://doi.org/10.3390/universe8050292

AMA Style

Odintsov SD, Paul T. Bounce Universe with Finite-Time Singularity. Universe. 2022; 8(5):292. https://doi.org/10.3390/universe8050292

Chicago/Turabian Style

Odintsov, Sergei D., and Tanmoy Paul. 2022. "Bounce Universe with Finite-Time Singularity" Universe 8, no. 5: 292. https://doi.org/10.3390/universe8050292

APA Style

Odintsov, S. D., & Paul, T. (2022). Bounce Universe with Finite-Time Singularity. Universe, 8(5), 292. https://doi.org/10.3390/universe8050292

Note that from the first issue of 2016, this journal uses article numbers instead of page numbers. See further details here.

Article Metrics

Back to TopTop