Statistical Tools for Imaging Atmospheric Cherenkov Telescopes
Abstract
1. Introduction
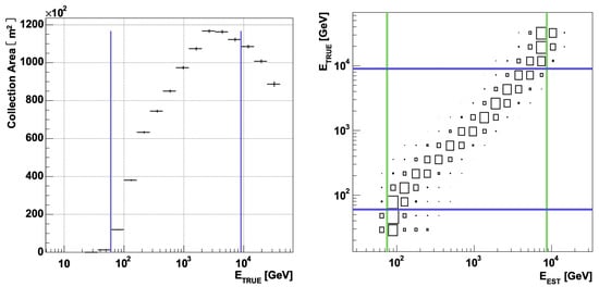
2. Event Reconstruction Techniques
- the energy of the primary gamma ray that initiated the shower,
- its arrival direction,
- and one or more discriminating variables.

2.1. Hillas Method
2.2. Semi-Analytical Method
2.3. 3D-Gaussian Model
2.4. MC Template-Based Analysis
2.5. Multivariate Analysis
- nonlinear correlations between the parameters are taken into account and
- those parameters with no discrimination power are ignored.
2.6. Deep Learning Methods
3. Detection Significance and Background Modeling
- zero or negligible relative to the source counts,
- known precisely,
- estimated from an OFF measurement.
3.1. The Background Is Zero or Negligible
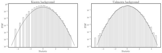
3.2. The Background Is Known Precisely
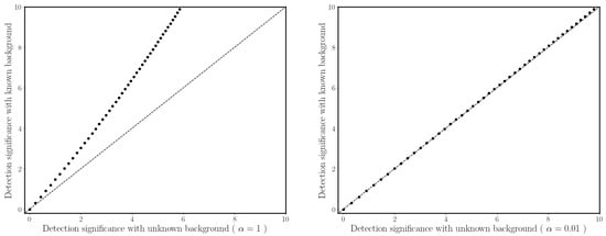
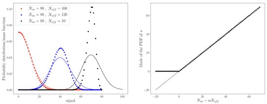
3.3. The Background Is Estimated from an OFF Measurement
- On-Off background: the OFF counts are taken from (usually consecutive) observations made under identical conditions, meaning that is simply given by with and the exposure time for the ON and OFF observation, respectively. The main advantage of this method is that no assumption is required for the acceptance, except that it is the same for the ON and OFF regions. The drawback of this approach is that dedicated OFF observations are needed, thus “stealing” time from the on-source ones.
- Wobble or reflected-region background: the OFF counts are taken from regions located, on a run-by-run basis, at identical distances from the center of the field of view. Each of the OFF regions is obtained by reflecting the ON region with respect to the FoV center. This is the reason this method is called the reflected-region method. If we have n OFF regions then is equal to . This technique was originally applied to wobble observations [43] and was later on used also in other observation modes.
- Ring background: the OFF counts are taken from a ring around the ROI or around the center of the field of view.
- Template background: the OFF counts are given by those events that have been discarded in the signal extraction selection based on a discriminating variable. In this method, first developed for the HEGRA experiment [44] and more recently refined for HESS [45], the discarded events are used to template the background.
3.4. Bounds, Confidence and Credible Intervals
4. Flux Estimation and Model Parameter Inference
4.1. Unfolding
4.2. Forward Folding
5. Discussion
Funding
Institutional Review Board Statement
Informed Consent Statement
Data Availability Statement
Acknowledgments
Conflicts of Interest
Abbreviations
| BDT | Boosted Decision Tree |
| BF | Bayes Factor |
| CDF | Cumulative Distribution Function |
| CI | Confidence Interval |
| CL | Confidence Level |
| CNN | Convolutional Neural Networks |
| DL | Deep Learning |
| IACT | Imaging Atmospheric Cherenkov Telecope |
| ImPACT | Image Pixel-wise Atmospheric Cherenkov Telescopes |
| IRF | Instrument Response Function |
| LL | Lower Limit |
| MC | Monte Carlo |
| Probability Distribution Function | |
| PhE | Photo-Electron |
| PMF | Probability Mass Function |
| PSF | Point Spread Function |
| RF | Random Forest |
| ROI | Region of Interest |
| UL | Upper Limit |
| 1 | Hereafter throughout the paper the symbol is used for the statistic, while the generic symbol is used to indicate all probability density functions (PDFs) and probability mass functions (PMFs) (the former applies to continuous variables and the latter to discrete variables). |
| 2 | By convention is the probability of making a type I error, i.e., rejecting a hypothesis that is true. It is also refereed as the statistical significance or p-value. |
| 3 | Here we are assuming that the analyzer would make this conclusion every time that the observed statistic falls above the 95th-percentile of the statistic distribution. |
| 4 | The misuse and misinterpretation of statistical tests in the scientific community led the American Statistical Association (ASA) to release in 2016 a statement [5] on the correct use of statistical significance and p-values. |
| 5 | By nuisance parameters we mean parameters that are not of interest but must be accounted for. |
| 6 | The sim_telarray code is a program that given as input a complete set of photon bunches simulates the camera response of the telescope. |
| 7 | In IACTs a run is generally referred to as a data taking (lasting roughly half an hour) performed on a given target under the same conditions throughout the entire observation. |
| 8 | On the one hand it is important to train the classifier to maximize the separation between the signal and background, and on the other it is also crucial to avoid overtraining (also referred to as overfitting), i.e., avoiding the classifier to characterize statistical fluctuations from the training samples wrongly as true features of the event classes. |
| 9 | One can check that by computing one would get the same value of Equation (16). That is because is a random variable. |
| 10 | See for instance Ref. [42] for a review of the problem regarding the choice of the priors. |
| 11 | Indeed one can check that Equation (26) yields when . |
| 12 | If then and the term in Equation (27) vanishes. |
| 13 | PSF stands for Point Spread Function. See Section 4 for its definition. |
| 14 | The CDF of a distribution with 1 degree of freedom is 0.68 for and 0.95 for . |
| 15 | |
| 16 | Generally the performance of the energy and direction reconstruction only depends on the event true energy and arrival direction, which justifies the assumption that and are conditional independent variables. |
| 17 | For a more accurate discussion that includes also other variables (such as the photon direction ) one can check Ref. [66]. |
References
- Aleksić, J.; Ansoldi, S.; Antonelli, L.A.; Antoranz, P.; Babic, A.; Bangale, P.; Barceló, M.; Barrio, J.; González, J.B.; Bednarek, W.; et al. The major upgrade of the MAGIC telescopes, Part II: A performance study using observations of the Crab Nebula. Astropart. Phys. 2016, 72, 76–94. [Google Scholar] [CrossRef]
- Hinton, J. The status of the HESS project. New Astron. Rev. 2004, 48, 331–337. [Google Scholar] [CrossRef]
- Holder, J.; Atkins, R.; Badran, H.; Blaylock, G.; Bradbury, S.; Buckley, J.; Byrum, K.; Carter-Lewis, D.; Celik, O.; Chow, Y.; et al. The first VERITAS telescope. Astropart. Phys. 2006, 25, 391–401. [Google Scholar] [CrossRef]
- Actis, M.; Agnetta, G.; Aharonian, F.; Akhperjanian, A.; Aleksić, J.; Aliu, E.; Allan, D.; Allekotte, I.; Antico, F.; Antonelli, L.; et al. Design concepts for the Cherenkov Telescope Array CTA: An advanced facility for ground-based high-energy gamma-ray astronomy. Exp. Astron. 2011, 32, 193–316. [Google Scholar] [CrossRef]
- Wasserstein, R.L.; Lazar, N.A. The ASA Statement on p-Values: Context, Process, and Purpose. Am. Stat. 2016, 70, 129–133. [Google Scholar] [CrossRef]
- Neyman, J.; Pearson, E.S., IX. On the problem of the most efficient tests of statistical hypotheses. Philos. Trans. R. Soc. Lond. Ser. A Contain. Pap. A Math. Phys. Character 1933, 231, 289–337. [Google Scholar]
- Wilks, S. The Large-Sample Distribution of the Likelihood Ratio for Testing Composite Hypotheses. Ann. Math. Stat. 1938, 9, 60–62. [Google Scholar] [CrossRef]
- Protassov, R.; Van Dyk, D.A.; Connors, A.; Kashyap, V.L.; Siemiginowska, A. Statistics, handle with care: Detecting multiple model components with the likelihood ratio test. Astrophys. J. 2002, 571, 545. [Google Scholar] [CrossRef]
- Loredo, T.J. From Laplace to supernova SN 1987A: Bayesian inference in astrophysics. In Maximum Entropy and Bayesian Methods; Springer: Berlin/Heidelberg, Germany, 1990; pp. 81–142. [Google Scholar]
- Lyons, L. Open statistical issues in particle physics. Ann. Appl. Stat. 2008, 2, 887–915. [Google Scholar] [CrossRef]
- van de Schoot, R.; Depaoli, S.; King, R.; Kramer, B.; Märtens, K.; Tadesse, M.G.; Vannucci, M.; Gelman, A.; Veen, D.; Willemsen, J.; et al. Bayesian statistics and modelling. Nat. Rev. Methods Prim. 2021, 1, 1–26. [Google Scholar] [CrossRef]
- Völk, H.J.; Bernlöhr, K. Imaging very high energy gamma-ray telescopes. Exp. Astron. 2009, 25, 173–191. [Google Scholar] [CrossRef]
- Hillas, A.M. Cerenkov Light Images of EAS Produced by Primary Gamma Rays and by Nuclei. In Proceedings of the 19th International Cosmic Ray Conference (ICRC19), San Diego, CA, USA, 11–23 August 1985; Volume 3, p. 445. [Google Scholar]
- Zanin, R.; Carmona, E.; Sitarek, J.; Colin, P.; Frantzen, K.; Gaug, M.; Lombardi, S.; Lopez, M.; Moralejo, A.; Satalecka, K.; et al. MARS, the MAGIC analysis and reconstruction software. In Proceedings of the 33st International Cosmic Ray Conference, Rio de Janeiro, Brasil, 2–9 July 2013. [Google Scholar]
- Aharonian, F.; Akhperjanian, A.; Bazer-Bachi, A.; Beilicke, M.; Benbow, W.; Berge, D.; Bernlöhr, K.; Boisson, C.; Bolz, O.; Borrel, V.; et al. Observations of the Crab nebula with HESS. Astron. Astrophys. 2006, 457, 899–915. [Google Scholar] [CrossRef]
- Le Bohec, S.; Degrange, B.; Punch, M.; Barrau, A.; Bazer-Bachi, R.; Cabot, H.; Chounet, L.; Debiais, G.; Dezalay, J.; Djannati-Ataï, A.; et al. A new analysis method for very high definition Imaging Atmospheric Cherenkov Telescopes as applied to the CAT telescope. Nucl. Instrum. Methods Phys. Res. Sect. A Accel. Spectrometers Detect. Assoc. Equip. 1998, 416, 425–437. [Google Scholar] [CrossRef]
- De Naurois, M.; Rolland, L. A high performance likelihood reconstruction of γ-rays for imaging atmospheric Cherenkov telescopes. Astropart. Phys. 2009, 32, 231–252. [Google Scholar] [CrossRef]
- Kertzman, M.; Sembroski, G. Computer simulation methods for investigating the detection characteristics of TeV air Cherenkov telescopes. Nucl. Instrum. Methods Phys. Res. Sect. A Accel. Spectrometers Detect. Assoc. Equip. 1994, 343, 629–643. [Google Scholar] [CrossRef]
- Heck, D.; Knapp, J.; Capdevielle, J.; Schatz, G.; Thouw, T. CORSIKA: A Monte Carlo code to simulate extensive air showers. Rep. Fzka 1998, 6019. [Google Scholar] [CrossRef]
- Lemoine-Goumard, M.; Degrange, B.; Tluczykont, M. Selection and 3D-reconstruction of gamma-ray-induced air showers with a stereoscopic system of atmospheric Cherenkov telescopes. Astropart. Phys. 2006, 25, 195–211. [Google Scholar] [CrossRef]
- Naumann-Godó, M.; Lemoine-Goumard, M.; Degrange, B. Upgrading and testing the 3D reconstruction of gamma-ray air showers as observed with an array of Imaging Atmospheric Cherenkov Telescopes. Astropart. Phys. 2009, 31, 421–430. [Google Scholar] [CrossRef][Green Version]
- Becherini, Y.; Djannati-Ataï, A.; Marandon, V.; Punch, M.; Pita, S. A new analysis strategy for detection of faint γ-ray sources with Imaging Atmospheric Cherenkov Telescopes. Astropart. Phys. 2011, 34, 858–870. [Google Scholar] [CrossRef]
- Parsons, R.; Hinton, J. A Monte Carlo template based analysis for air-Cherenkov arrays. Astropart. Phys. 2014, 56, 26–34. [Google Scholar] [CrossRef]
- Bernlöhr, K. Simulation of imaging atmospheric Cherenkov telescopes with CORSIKA and sim_telarray. Astropart. Phys. 2008, 30, 149–158. [Google Scholar] [CrossRef]
- Vincent, S. A Monte Carlo template-based analysis for very high definition imaging atmospheric Cherenkov telescopes as applied to the VERITAS telescope array. arXiv 2015, arXiv:1509.01980. [Google Scholar]
- Holler, M.; Lenain, J.P.; de Naurois, M.; Rauth, R.; Sanchez, D. A run-wise simulation and analysis framework for Imaging Atmospheric Cherenkov Telescope arrays. Astropart. Phys. 2020, 123, 102491. [Google Scholar] [CrossRef]
- Bock, R.; Chilingarian, A.; Gaug, M.; Hakl, F.; Hengstebeck, T.; Jiřina, M.; Klaschka, J.; Kotrč, E.; Savickỳ, P.; Towers, S.; et al. Methods for multidimensional event classification: A case study using images from a Cherenkov gamma-ray telescope. Nucl. Instrum. Methods Phys. Res. Sect. A Accel. Spectrometers Detect. Assoc. Equip. 2004, 516, 511–528. [Google Scholar] [CrossRef]
- Breiman, L.; Friedman, J.H.; Olshen, R.A.; Stone, C.J. Classification and Regression Trees; Routledge: Abingdon, UK, 2017. [Google Scholar]
- Ohm, S.; van Eldik, C.; Egberts, K. γ/hadron separation in very-high-energy γ-ray astronomy using a multivariate analysis method. Astropart. Phys. 2009, 31, 383–391. [Google Scholar] [CrossRef]
- Fiasson, A.; Dubois, F.; Lamanna, G.; Masbou, J.; Rosier-Lees, S. Optimization of multivariate analysis for IACT stereoscopic systems. Astropart. Phys. 2010, 34, 25–32. [Google Scholar] [CrossRef]
- Krause, M.; Pueschel, E.; Maier, G. Improved γ/hadron separation for the detection of faint γ-ray sources using boosted decision trees. Astropart. Phys. 2017, 89, 1–9. [Google Scholar] [CrossRef]
- Albert, J.; Aliu, E.; Anderhub, H.; Antoranz, P.; Armada, A.; Asensio, M.; Baixeras, C.; Barrio, J.; Bartko, H.; Bastieri, D.; et al. Implementation of the random forest method for the imaging atmospheric Cherenkov telescope MAGIC. Nucl. Instrum. Methods Phys. Res. Sect. A Accel. Spectrometers Detect. Assoc. Equip. 2008, 588, 424–432. [Google Scholar] [CrossRef]
- Colin, P.; Tridon, D.B.; Carmona, E.; De Sabata, F.; Gaug, M.; Lombardi, S.; Majumdar, P.; Moralejo, A.; Scalzotto, V.; Sitarek, J. Performance of the MAGIC telescopes in stereoscopic mode. arXiv 2009, arXiv:0907.0960. [Google Scholar]
- Goodfellow, I.; Bengio, Y.; Courville, A. Deep Learning; MIT Press: Cambridge, MA, USA, 2016. [Google Scholar]
- Feng, Q.; Lin, T.T.; VERITAS Collaboration. The analysis of VERITAS muon images using convolutional neural networks. Proc. Int. Astron. Union 2016, 12, 173–179. [Google Scholar] [CrossRef]
- LeCun, Y.; Bengio, Y.; Hinton, G. Deep learning. Nature 2015, 521, 436–444. [Google Scholar] [CrossRef] [PubMed]
- Shilon, I.; Kraus, M.; Büchele, M.; Egberts, K.; Fischer, T.; Holch, T.L.; Lohse, T.; Schwanke, U.; Steppa, C.; Funk, S. Application of deep learning methods to analysis of imaging atmospheric Cherenkov telescopes data. Astropart. Phys. 2019, 105, 44–53. [Google Scholar] [CrossRef]
- Mangano, S.; Delgado, C.; Bernardos, M.I.; Lallena, M.; Vázquez, J.J.R.; CTA Consortium. Extracting gamma-ray information from images with convolutional neural network methods on simulated cherenkov telescope array data. In IAPR Workshop on Artificial Neural Networks in Pattern Recognition; Springer: Cham, Switzerland, 2018; pp. 243–254. [Google Scholar]
- Nieto Castaño, D.; Brill, A.; Kim, B.; Humensky, T.B. Exploring deep learning as an event classification method for the Cherenkov Telescope Array. In Proceedings of the 35th International Cosmic Ray Conference, (ICRC2017), Busan, Korea, 12–20 July 2017; p. 809. [Google Scholar]
- Holch, T.L.; Shilon, I.; Büchele, M.; Fischer, T.; Funk, S.; Groeger, N.; Jankowsky, D.; Lohse, T.; Schwanke, U.; Wagner, P. Probing Convolutional Neural Networks for Event Reconstruction in Gamma-Ray Astronomy with Cherenkov Telescopes. In Proceedings of the 35th International Cosmic Ray Conference, (ICRC2017), Busan, Korea, 12–20 July 2017; p. 795. [Google Scholar]
- Cash, W. Parameter estimation in astronomy through application of the likelihood ratio. Astrophys. J. 1979, 228, 939–947. [Google Scholar] [CrossRef]
- D’Agostini, G. Jeffreys priors versus experienced physicist priors-arguments against objective Bayesian theory. arXiv 1998, arXiv:physics/9811045. [Google Scholar]
- Aharonian, F.; Akhperjanian, A.; Barrio, J.; Bernlöhr, K.; Börst, H.; Bojahr, H.; Bolz, O.; Contreras, J.; Cortina, J.; Denninghoff, S.; et al. Evidence for TeV gamma ray emission from Cassiopeia A. Astron. Astrophys. 2001, 370, 112–120. [Google Scholar] [CrossRef]
- Rowell, G.P. A new template background estimate for source searching in TeV γ-ray astronomy. Astron. Astrophys. 2003, 410, 389–396. [Google Scholar] [CrossRef]
- Fernandes, M.V.; Horns, D.; Kosack, K.; Raue, M.; Rowell, G. A new method of reconstructing VHE γ-ray spectra: The Template Background Spectrum. Astron. Astrophys. 2014, 568, A117. [Google Scholar] [CrossRef]
- Berge, D.; Funk, S.; Hinton, J. Background modelling in very-high-energy γ-ray astronomy. Astron. Astrophys. 2007, 466, 1219–1229. [Google Scholar] [CrossRef]
- Rolke, W.A.; Lopez, A.M. Confidence intervals and upper bounds for small signals in the presence of background noise. Nucl. Instrum. Methods Phys. Res. Sect. A Accel. Spectrometers Detect. Assoc. Equip. 2001, 458, 745–758. [Google Scholar] [CrossRef]
- Li, T.P.; Ma, Y.Q. Analysis methods for results in gamma-ray astronomy. Astrophys. J. 1983, 272, 317–324. [Google Scholar] [CrossRef]
- Cousins, R.D.; Linnemann, J.T.; Tucker, J. Evaluation of three methods for calculating statistical significance when incorporating a systematic uncertainty into a test of the background-only hypothesis for a Poisson process. Nucl. Instrum. Methods Phys. Res. Sect. A Accel. Spectrometers Detect. Assoc. Equip. 2008, 595, 480–501. [Google Scholar] [CrossRef]
- Linnemann, J.T. Measures of significance in HEP and astrophysics. arXiv 2003, arXiv:physics/0312059. [Google Scholar]
- Vianello, G. The significance of an excess in a counting experiment: Assessing the impact of systematic uncertainties and the case with a Gaussian background. Astrophys. J. Suppl. Ser. 2018, 236, 17. [Google Scholar] [CrossRef]
- Klepser, S. A generalized likelihood ratio test statistic for Cherenkov telescope data. Astropart. Phys. 2012, 36, 64–76. [Google Scholar] [CrossRef]
- Nievas-Rosillo, M.; Contreras, J. Extending the Li&Ma method to include PSF information. Astropart. Phys. 2016, 74, 51–57. [Google Scholar]
- Klepser, S. The optimal on-source region size for detections with counting-type telescopes. Astropart. Phys. 2017, 89, 10–13. [Google Scholar] [CrossRef]
- Weiner, O.M. A new time-dependent likelihood technique for detection of gamma-ray bursts with IACT arrays. arXiv 2015, arXiv:1509.01290. [Google Scholar]
- Dickinson, H.; Conrad, J. Handling systematic uncertainties and combined source analyses for Atmospheric Cherenkov Telescopes. Astropart. Phys. 2013, 41, 17–30. [Google Scholar] [CrossRef][Green Version]
- Spengler, G. Significance in gamma ray astronomy with systematic errors. Astropart. Phys. 2015, 67, 70–74. [Google Scholar] [CrossRef]
- Loredo, T.J. Promise of Bayesian inference for astrophysics. In Statistical Challenges in Modern Astronomy; Springer: New York, NY, USA, 1992; pp. 275–297. [Google Scholar] [CrossRef]
- D’Amico, G.; Terzić, T.; Strišković, J.; Doro, M.; Strzys, M.; van Scherpenberg, J. Signal estimation in on/off measurements including event-by-event variables. Phys. Rev. D 2021, 103, 123001. [Google Scholar] [CrossRef]
- Gregory, P. Bayesian Logical Data Analysis for the Physical Sciences: A Comparative Approach with Mathematica® Support; Cambridge University Press: Cambridge, UK, 2005. [Google Scholar]
- Knoetig, M.L. Signal discovery, limits, and uncertainties with sparse on/off measurements: An objective bayesian analysis. Astrophys. J. 2014, 790, 106. [Google Scholar] [CrossRef]
- Jeffreys, H. The Theory of Probability; OUP: Oxford, UK, 1998. [Google Scholar]
- Casadei, D. Objective Bayesian analysis of “on/off” measurements. Astrophys. J. 2014, 798, 5. [Google Scholar] [CrossRef]
- Rolke, W.A.; Lopez, A.M.; Conrad, J. Limits and confidence intervals in the presence of nuisance parameters. Nucl. Instrum. Methods Phys. Res. Sect. A Accel. Spectrometers Detect. Assoc. Equip. 2005, 551, 493–503. [Google Scholar] [CrossRef]
- O’Hagan, A.; Forster, J.J. Kendall’s Advanced Theory of Statistics, Volume 2B: Bayesian Inference; Arnold: London, UK, 2004; Volume 2. [Google Scholar]
- Ackermann, M.; Ajello, M.; Albert, A.; Allafort, A.; Atwood, W.; Axelsson, M.; Baldini, L.; Ballet, J.; Barbiellini, G.; Bastieri, D.; et al. The Fermi large area telescope on orbit: Event classification, instrument response functions, and calibration. Astrophys. J. Suppl. Ser. 2012, 203, 4. [Google Scholar] [CrossRef]
- Albert, J.; Aliu, E.; Anderhub, H.; Antoranz, P.; Armada, A.; Asensio, M.; Baixeras, C.; Barrio, J.; Bartko, H.; Bastieri, D.; et al. Unfolding of differential energy spectra in the MAGIC experiment. Nucl. Instrum. Methods Phys. Res. Sect. A Accel. Spectrometers Detect. Assoc. Equip. 2007, 583, 494–506. [Google Scholar] [CrossRef]
- Tikhonov, A.N. On the Solution of Ill-Posed Problems and the Method of Regularization; Doklady Akademii Nauk; Russian Academy of Sciences: Moscow, Russia, 1963; Volume 151, pp. 501–504. [Google Scholar]
- Bertero, M. Linear inverse and III-posed problems. Adv. Electron. Electron Phys. 1989, 75, 1–120. [Google Scholar]
- Schmelling, M. The method of reduced cross-entropy A general approach to unfold probability distributions. Nucl. Instrum. Methods Phys. Res. Sect. A Accel. Spectrometers Detect. Assoc. Equip. 1994, 340, 400–412. [Google Scholar] [CrossRef]
- D’Agostini, G. A multidimensional unfolding method based on Bayes’ theorem. Nucl. Instrum. Methods Phys. Res. Sect. A Accel. Spectrometers Detect. Assoc. Equip. 1995, 362, 487–498. [Google Scholar] [CrossRef]
- D’Agostini, G. Improved iterative Bayesian unfolding. arXiv 2010, arXiv:1010.0632. [Google Scholar]
- Choudalakis, G. Fully bayesian unfolding. arXiv 2012, arXiv:1201.4612. [Google Scholar]
- Rico, J. Gamma-Ray Dark Matter Searches in Milky Way Satellites—A Comparative Review of Data Analysis Methods and Current Results. Galaxies 2020, 8, 25. [Google Scholar] [CrossRef]
- Acciari, V.A.; Ansoldi, S.; Antonelli, L.A.; Engels, A.A.; Baack, D.; Babić, A.; Banerjee, B.; de Almeida, U.B.; Barrio, J.A.; González, J.B.; et al. Bounds on Lorentz invariance violation from MAGIC observation of GRB 190114C. Phys. Rev. Lett. 2020, 125, 021301. [Google Scholar] [CrossRef] [PubMed]
- Weekes, T.C.; Cawley, M.F.; Fegan, D.; Gibbs, K.; Hillas, A.; Kowk, P.; Lamb, R.; Lewis, D.; Macomb, D.; Porter, N.; et al. Observation of TeV gamma-rays from the crab nebula using the atmospheric cherenkov imaging technique. Astrophys. J. 1989, 342, 379–395. [Google Scholar] [CrossRef]
- Amato, E.; Olmi, B. The Crab Pulsar and Nebula as seen in gamma-rays. Universe 2021, 7, 448. [Google Scholar] [CrossRef]
- Al Samarai, I.; Batista, R.A.; de Almeida, U.B.; dos Anjos, R.D.C.; Dal Pino, E.D.G.; de los Reyes Lopez, R.; de Ona Wilhelmi, E.; Dominis Prester, D.; Freixas Coromina, L.; Garcia López, R.; et al. Science with the Cherenkov Telescope Array. Astrophys. J. Suppl. 2019, 240, 32. [Google Scholar] [CrossRef]









Publisher’s Note: MDPI stays neutral with regard to jurisdictional claims in published maps and institutional affiliations. |
© 2022 by the author. Licensee MDPI, Basel, Switzerland. This article is an open access article distributed under the terms and conditions of the Creative Commons Attribution (CC BY) license (https://creativecommons.org/licenses/by/4.0/).
Share and Cite
D’Amico, G. Statistical Tools for Imaging Atmospheric Cherenkov Telescopes. Universe 2022, 8, 90. https://doi.org/10.3390/universe8020090
D’Amico G. Statistical Tools for Imaging Atmospheric Cherenkov Telescopes. Universe. 2022; 8(2):90. https://doi.org/10.3390/universe8020090
Chicago/Turabian StyleD’Amico, Giacomo. 2022. "Statistical Tools for Imaging Atmospheric Cherenkov Telescopes" Universe 8, no. 2: 90. https://doi.org/10.3390/universe8020090
APA StyleD’Amico, G. (2022). Statistical Tools for Imaging Atmospheric Cherenkov Telescopes. Universe, 8(2), 90. https://doi.org/10.3390/universe8020090

