Status of the K-EUSO Orbital Detector of Ultra-High Energy Cosmic Rays
Abstract
1. Introduction
2. Scientific Goals
3. The Detector
3.1. Optical System
- Field of view (with the optics matched to the sensor size): asymmetric with maximum field angle at , at , overall sr;
- Resolution: angular mrad , spatial km (at the orbit height km);
- Light collection area: geometric (at entrance pupil) m, effective m.
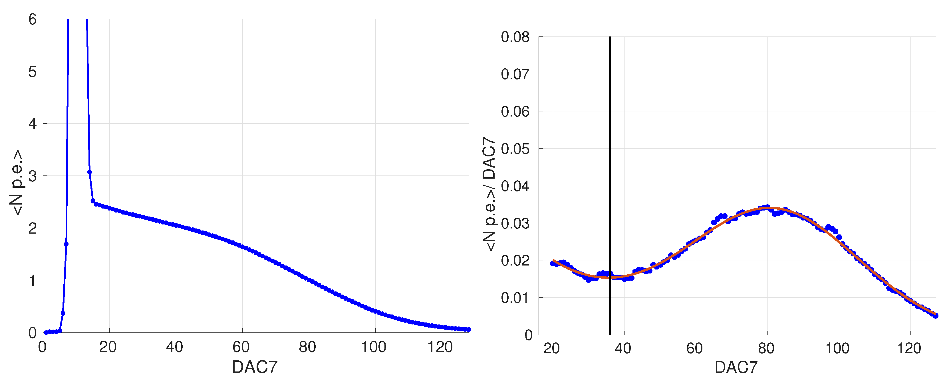
3.2. Photodetector and the Central Processor Unit
4. Expected Performance
4.1. Exposure
4.2. Angular Reconstruction
4.3. Energy Reconstruction
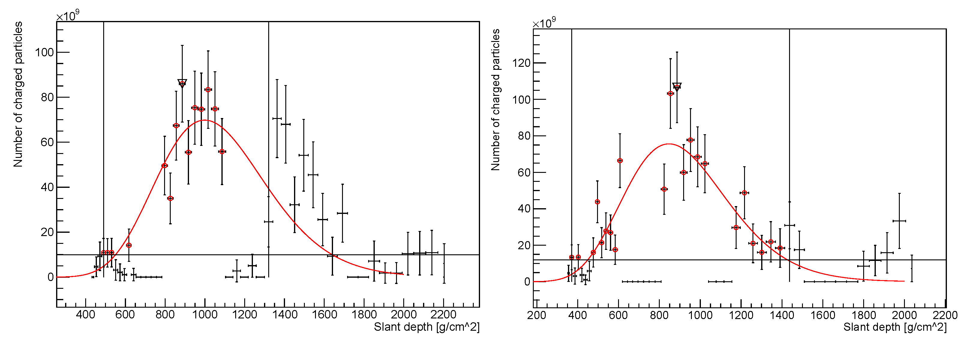
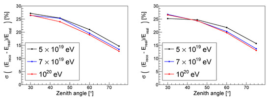
4.4. Depth of Maximum Reconstruction
5. Discussion and Conclusions
Author Contributions
Funding
Data Availability Statement
Acknowledgments
Conflicts of Interest
| 1 | https://en.wikipedia.org/wiki/Fresnel_lens, (accessed on 17 January 2022). |
| 2 | https://www.zemax.com/pages/opticstudio, (accessed on 13 December 2021). |
| 3 | https://www.shibaura-machine.co.jp/en/product/nano/lineup/utd/shiyo.html, (accessed on 13 December 2021). |
| 4 | An S-curve is a dependence of the ASIC count rate vs. threshold, so it is a cumulative distribution function of single photoelectron pulses. |
| 5 | The function used here is the so called Gaisser–Ilina–Linsley (GIL) function. Simulations are being updated to include more up to date parameterizations and MC shower simulators as well. |
| 6 | A residual bias of ∼10% is remaining in the distribution. The bias is still under investigation and will be corrected in the future. |
References
- Linsley, J.; Scarsi, L.; Rossi, B. Extremely Energetic Cosmic-Ray Event. Phys. Rev. Lett. 1961, 6, 485–487. [Google Scholar] [CrossRef]
- The Pierre Auger Collaboration. The Pierre Auger Cosmic Ray Observatory. Nucl. Instrum. Meth. A 2015, 798, 172–213. [Google Scholar] [CrossRef]
- Abbasi, R.; Abu-Zayyad, T.; Allen, M.; Arai, Y.; Arimura, R.; Barcikowski, E.; Belz, J.; Bergman, D.; Blake, S.; Cady, R.; et al. Current status and prospects of surface detector of the TAx4 experiment. In Proceedings of the 37th International Cosmic Ray Conference—PoS(ICRC2021), Berlin, Germany, 12–23 July 2021; Volume 395, p. 203. [Google Scholar] [CrossRef]
- Deligny, O. The energy spectrum of ultra-high energy cosmic rays measured at the Pierre Auger Observatory and at the Telescope Array. In Proceedings of the 36th International Cosmic Ray Conference—PoS(ICRC2019), Madison, WI, USA, 24 July–1 August 2019; Volume 258, p. 234. [Google Scholar] [CrossRef]
- Abbasi, R.; Abu-Zayyad, T.; Allen, M.; Arai, Y.; Arimura, R.; Barcikowski, E.; Belz, J.; Bergman, D.; Blake, S.; Cady, R.; et al. Joint analysis of the energy spectrum of ultra-high-energy cosmic rays as measured at the Pierre Auger Observatory and the Telescope Array. In Proceedings of the 37th International Cosmic Ray Conference—PoS(ICRC2021), Berlin, Germany, 12–23 July 2021; Volume 395, p. 337. [Google Scholar] [CrossRef]
- Aab, A.; Abreu, P.; Aglietta, M.; Albury, J.M.; Allekotte, I.; Almela, A.; Alvarez Castillo, J.; Alvarez-Muñiz, J.; Alves Batista, R.; Anastasi, G.A.; et al. Measurement of the cosmic-ray energy spectrum above 2.5×1018 eV using the Pierre Auger Observatory. Phys. Rev. D 2020, 102, 062005. [Google Scholar] [CrossRef]
- Hanlon, W. Telescope Array 10 Year Composition. In Proceedings of the 36th International Cosmic Ray Conference (ICRC2019), Madison, WI, USA, 24 July–1 August 2019; Volume 36, p. 280. [Google Scholar]
- Yushkov, A. Mass Composition of Cosmic Rays with Energies above 1017.2 eV from the Hybrid Data of the Pierre Auger Observatory. In Proceedings of the 36th International Cosmic Ray Conference (ICRC2019), Madison, WI, USA, 24 July–1 August 2019; Volume 36, p. 482. [Google Scholar] [CrossRef]
- di Matteo, A.; Anchordoqui, L.A.; Bister, T.; Biteau, J.; Caccianiga, L.; de Almeida, R.M.; Deligny, O.; Giaccari, U.; Harari, D.; Kim, J.; et al. UHECR arrival directions in the latest data from the original Auger and TA surface detectors and nearby galaxies. In Proceedings of the 37th International Cosmic Ray Conference—PoS(ICRC2021), Berlin, Germany, 12–23 July 2021; Volume 395, p. 308. [Google Scholar] [CrossRef]
- Benson, R.; Linsley, J. Satellite observation of cosmic ray air showers. In Proceedings of the 17th International Cosmic Ray Conference, Paris, France, 13–25 July 1981; Volume 8, pp. 145–148. [Google Scholar]
- Bunner, A.N. Cosmic Ray Detection by Atmospheric Fluorescence. Ph.D. Thesis, Cornell University, Ithaca, NY, USA, 1967. [Google Scholar]
- Mason, G.W.; Bergeson, H.E.; Cassiday, G.L.; Chiu, T.W.; Cooper, D.A.; Elbert, J.W.; Loh, E.C.; Steck, S.; West, W.J.; Boone, J.; et al. Observations of Extensive Air Showers by Air Fluorescence Description of Experimental Techniques. In Proceedings of the International Cosmic Ray Conference, Plovdiv, Bulgaria, 13–26 August 1977; Volume 8, p. 252. [Google Scholar]
- Cady, R.; Cassiday, G.L.; Elbert, J.; Loh, E.; Mizumoto, Y.; Sokolsky, P.; Steck, D.; Ye, M. The Fly’s Eye; American Institute of Physics Conference Series. AIP Conf. Proc. 1983, 96, 191–202. [Google Scholar] [CrossRef]
- Ormes, J.F.; Barbier, L.M.; Boyce, K.; Christian, E.; Krizmanic, J.F.; Mitchell, J.F.; Stecker, F.; Stilwell, D.E.; Streitmatter, R.E.; Chipman, R.A.; et al. Orbiting Wide-angle Light Collectors (OWL): A Pair of Earth Orbiting “Eyes” to Study Air Showers Initiated by >1020 eV Particles. In Proceedings of the International Cosmic Ray Conference, Durban, South Africa, 28 July–8 August 1997; Volume 5, p. 273. [Google Scholar]
- Khrenov, B.A.; Panasyuk, M.I.; Alexandrov, V.V.; Bugrov, D.I.; Cordero, A.; Garipov, G.K.; Linsley, J.; Martinez, O.; Salazar, H.; Saprykin, O.A.; et al. Space Program KOSMOTEPETL (project KLYPVE and TUS) for the study of extremely high energy cosmic rays. Observing Ultrahigh Energy Cosmic Rays from Space and Earth. AIP Conf. Proc. 2001, 566, 57–75. [Google Scholar] [CrossRef]
- Alexandrov, V.V.; Bugrov, D.I.; Garipov, G.K.; Grebenyuk, V.M.; Finger, M.; Khrenov, B.A.; Linsley, J.; Martinez, O.; Panasyuk, M.I.; Salazar, H.; et al. Space Experiment TUS For Study Of Ultra High Energy Cosmic Rays. Int. Cosm. Ray Conf. 2001, 2, 831. [Google Scholar]
- Adams, J.H.; Ahmad, S.; Albert, J.N.; Allard, D.; Anchordoqui, L.; Andreev, V.; Anzalone, A.; Arai, Y.; Asano, K.; Ave Pernas, M.; et al. The JEM-EUSO mission: An introduction. Exp. Astron. 2015, 40, 3–17. [Google Scholar] [CrossRef]
- Olinto, A.V.; Krizmanic, J.; Adams, J.H.; Aloisio, R.; Anchordoqui, L.A.; Anzalone, A.; Bagheri, M.; Barghini, D.; Battisti, M.; Bergman, D.R.; et al. The POEMMA (Probe of Extreme Multi-Messenger Astrophysics) observatory. J. Cosmol. Astropart. Phys. 2021, 06, 007. [Google Scholar] [CrossRef]
- Klimov, P.A.; Panasyuk, M.I.; Khrenov, B.A.; Garipov, G.K.; Kalmykov, N.N.; Petrov, V.L.; Sharakin, S.A.; Shirokov, A.V.; Yashin, I.V.; Zotov, M.Y.; et al. The TUS Detector of Extreme Energy Cosmic Rays on Board the Lomonosov Satellite. Space Sci. Rev. 2017, 212, 1687–1703. [Google Scholar] [CrossRef]
- Khrenov, B.A.; Klimov, P.A.; Panasyuk, M.I.; Sharakin, S.A.; Tkachev, L.G.; Zotov, M.Y.; Biktemerova, S.V.; Botvinko, A.A.; Chirskaya, N.P.; Eremeev, V.E.; et al. First results from the TUS orbital detector in the extensive air shower mode. J. Cosmol. Astropart. Phys. 2017, 9, 006. [Google Scholar] [CrossRef]
- Klimov, P.; Khrenov, B.; Kaznacheeva, M.; Garipov, G.; Panasyuk, M.; Petrov, V.; Sharakin, S.; Shirokov, A.; Yashin, I.; Zotov, M.; et al. Remote Sensing of the Atmosphere by the Ultraviolet Detector TUS Onboard the Lomonosov Satellite. Remote Sens. 2019, 11, 2449. [Google Scholar] [CrossRef]
- Shinozaki, K.; Montanaro, A.; Bertaina, M.E.; Fenu, F.; Ferrarese, S.; Klimov, P.; Sharakin, S.; Zotov, M.; Cellino, A.; Castellina, A.; et al. Search for nuclearites by the satellite-based TUS air fluorescence detector. In Proceedings of the 36th International Cosmic Ray Conference (ICRC2019), Madison, WI, USA, 24 July–1 August 2019; Volume 36, p. 545. [Google Scholar] [CrossRef]
- Khrenov, B.A.; Garipov, G.K.; Kaznacheeva, M.A.; Klimov, P.A.; Panasyuk, M.I.; Petrov, V.L.; Sharakin, S.A.; Shirokov, A.V.; Yashin, I.V.; Zotov, M.Y.; et al. An extensive-air-shower-like event registered with the TUS orbital detector. J. Cosmol. Astropart. Phys. 2020, 2020, 033. [Google Scholar] [CrossRef]
- Klimov, P.; Sharakin, S.; Zotov, M.; Bertaina, M.E.; Fenu, F. Main results of the TUS experiment on board the Lomonosov satellite. In Proceedings of the 37th International Cosmic Ray Conference—PoS(ICRC2021), Berlin, Germany, 12–23 July 2021; Volume 395, p. 316. [Google Scholar] [CrossRef]
- Capel, F.; Belov, A.; Casolino, M.; Klimov, P. Mini-EUSO: A high resolution detector for the study of terrestrial and cosmic UV emission from the International Space Station. Origins of Cosmic Rays. Adv. Space Res. 2018, 62, 2954–2965. [Google Scholar] [CrossRef]
- Bacholle, S.; Barrillon, P.; Battisti, M.; Belov, A.; Bertaina, M.; Bisconti, F.; Blaksley, C.; Blin-Bondil, S.; Cafagna, F.; Cambiè, G.; et al. Mini-EUSO Mission to Study Earth UV Emissions on board the ISS. Astrophys. J. Suppl. Ser. 2021, 253, 36. [Google Scholar] [CrossRef]
- Bertaina, M.E. An overview of the JEM-EUSO program and results. In Proceedings of the 37th International Cosmic Ray Conference—PoS(ICRC2021), Berlin, Germany, 12–23 July 2021; Volume 395, p. 406. [Google Scholar] [CrossRef]
- Panasyuk, M.; Klimov, P.; Khrenov, B.; Sharakin, S.; Zotov, M.; Picozza, P.; Casolino, M.; Ebisuzaki, T.; Gorodetzky, P. Ultra high energy cosmic ray detector KLYPVE on board the Russian Segment of the ISS. In Proceedings of the 34th International Cosmic Ray Conference —PoS(ICRC2015), Hague, The Netherlands, 30 July–6 August 2015; Volume 236, p. 669. [Google Scholar] [CrossRef][Green Version]
- Klimov, P.; Casolino, M. Status of the KLYPVE-EUSO detector for EECR study on board the ISS. In Proceedings of the 35th International Cosmic Ray Conference (ICRC2017), Busan, Korea, 12–20 July 2017; Volume 301, p. 412. [Google Scholar] [CrossRef][Green Version]
- Bertaina, M.E. Search for Ultra-High Energy Cosmic Rays from Space—The JEM-EUSO Program. In Proceedings of the 36th International Cosmic Ray Conference—PoS(ICRC2019), Madison, WI, USA, 24 July–1 August 2019; Volume 358, p. 192. [Google Scholar] [CrossRef]
- Adams, J.H., Jr.; Ahmad, S.; Albert, J.N.; Allard, D.; Anchordoqui, L.; Andreev, V.; Anzalone, A.; Arai, Y.; Asano, K.; Ave Pernas, M.; et al. JEM-EUSO observational technique and exposure. Exp. Astron. 2015, 40, 117–134. [Google Scholar] [CrossRef]
- Abbasi, R.U.; Abe, M.; Abu-Zayyad, T.; Allen, M.; Anderson, R.; Azuma, R.; Barcikowski, E.; Belz, J.W.; Bergman, D.R.; Blake, S.A.; et al. Indications of Intermediate-scale Anisotropy of Cosmic Rays with Energy Greater Than 57 EeV in the Northern Sky Measured with the Surface Detector of the Telescope Array Experiment. Astrophys. J. Lett. 2014, 790, L21. [Google Scholar] [CrossRef]
- Aab, A.; Abreu, P.; Aglietta, M.; Samarai, I.A.; Albuquerque, I.F.M.; Allekotte, I.; Almela, A.; Alvarez Castillo, J.; Alvarez-Muñiz, J.; Anastasi, G.A.; et al. Observation of a large-scale anisotropy in the arrival directions of cosmic rays above 8×1018 eV. Science 2017, 357, 1266–1270. [Google Scholar] [CrossRef]
- di Matteo, A.; Bister, T.; Biteau, J.; Caccianiga, L.; Deligny, O.; Fujii, T.; Harari, D.; Ivanov, D.; Kawata, K.; Lundquist, J.P.; et al. Full-sky searches for anisotropies in UHECR arrival directions with the Pierre Auger Observatory and the Telescope Array. In Proceedings of the 36th International Cosmic Ray Conference—PoS(ICRC2019), Madison, WI, USA, 24 July–1 August 2019; Volume 358, p. 439. [Google Scholar] [CrossRef]
- Kim, J.; Ivanov, D.; Kawata, K.; Sagawa, H.; Thomson, G. Hotspot Update, and a new Excess of Events on the Sky Seen by the Telescope Array Experiment. In Proceedings of the 37th International Cosmic Ray Conference—PoS(ICRC2021), Berlin, Germany, 12–23 July 2021; Volume 395, p. 328. [Google Scholar] [CrossRef]
- Aab, A.; Abreu, P.; Aglietta, M.; Albuquerque, I.F.M.; Allekotte, I.; Almela, A.; Alvarez Castillo, J.; Alvarez-Muñiz, J.; Anastasi, G.A.; Anchordoqui, L.; et al. An Indication of Anisotropy in Arrival Directions of Ultra-high-energy Cosmic Rays through Comparison to the Flux Pattern of Extragalactic Gamma-Ray Sources. Astrophys. J. 2018, 853, L29. [Google Scholar] [CrossRef]
- Tinyakov, P.; Anchordoqui, L.; Bister, T.; Biteau, J.; Caccianiga, L.; de Almeida, R.; Deligny, O.; di Matteo, A.; Giacari, U.; Harari, D.; et al. The UHECR dipole and quadrupole in the latest data from the original Auger and TA surface detectors. In Proceedings of the 37th International Cosmic Ray Conference—PoS(ICRC2021), Berlin, Germany, 12–23 July 2021; Volume 395, p. 375. [Google Scholar] [CrossRef]
- Kalashev, O.; Pshirkov, M.; Zotov, M. Identifying nearby sources of ultra-high-energy cosmic rays with deep learning. J. Cosmol. Astropart. Phys. 2020, 11, 5. [Google Scholar] [CrossRef]
- Dawson, B.R.; Fukushima, M.; Sokolsky, P. Past, Present and Future of UHECR Observations. Prog. Theor. Exp. Phys. 2017, 2017, 12A101. [Google Scholar] [CrossRef]
- Alves Batista, R.; Biteau, J.; Bustamante, M.; Dolag, K.; Engel, R.; Fang, K.; Kampert, K.H.; Kostunin, D.; Mostafa, M.; Murase, K.; et al. Open questions in cosmic-ray research at ultrahigh energies. Front. Astron. Space Sci. 2019, 6, 23. [Google Scholar] [CrossRef]
- Adams, J.H., Jr.; Ahmad, S.; Albert, J.N.; Allard, D.; Anchordoqui, L.; Andreev, V.; Anzalone, A.; Arai, Y.; Asano, K.; Ave Pernas, M.; et al. JEM-EUSO: Meteor and nuclearite observations. Exp. Astron. 2015, 40, 253–279. [Google Scholar] [CrossRef]
- Piotrowski, L.; Barghini, D.; Battisti, M.; Belov, A.S.; Bertaina, M.E.; Bisconti, F.; Blaksley, C.; Bolmgren, K.; Cafagna, F.; Cambiè, G.; et al. Towards observations of nuclearites in Mini-EUSO. In Proceedings of the 37th International Cosmic Ray Conference —PoS(ICRC2021), Berlin, Germany, 12–23 July 2021; Volume 395, p. 503. [Google Scholar] [CrossRef]
- Paul, T.C.; Reese, S.T.; Anchordoqui, L.A.; Olinto, A.V. EUSO-SPB2 sensitivity to macroscopic dark matter. In Proceedings of the 37th International Cosmic Ray Conference—PoS(ICRC2021), Berlin, Germany, 12–23 July 2021; Volume 395, p. 519. [Google Scholar] [CrossRef]
- Khrenov, B.A.; Alexandrov, V.V.; Bugrov, D.I.; Garipov, G.K.; Kalmykov, N.N.; Panasyuk, M.I.; Sharakin, S.A.; Silaev, A.A.; Yashin, I.V.; Grebenyuk, V.M.; et al. KLYPVE/TUS space experiments for study of ultrahigh-energy cosmic rays. Phys. At. Nucl. 2004, 67, 2058–2061. [Google Scholar] [CrossRef]
- Garipov, G.K.; Alexandrov, V.V.; Bugrov, D.I.; Cordero, A.; Cuautle, M.; Khrenov, B.A.; Linsley, J.; Martinez, O.; Moreno, E.B.; Panasyuk, M.I.; et al. Electronics for the KLYPVE Detector. AIP Conf. Proc. 2001, 566, 76–90. [Google Scholar] [CrossRef]
- Garipov, G.K.; Zotov, M.Y.; Klimov, P.A.; Panasyuk, M.I.; Saprykin, O.A.; Tkachev, L.G.; Sharakin, S.A.; Khrenov, B.A.; Yashin, I.V. The KLYPVE ultrahigh energy cosmic ray detector on board the ISS. Bull. Russ. Acad. Sci. Phys. 2015, 79, 326–328. [Google Scholar] [CrossRef]
- Adams, J.H.; Ahmad, S.; Albert, J.N.; Allard, D.; Anchordoqui, L.; Andreev, V.; Anzalone, A.; Arai, Y.; Asano, K.; Ave Pernas, M.; et al. The JEM-EUSO instrument. Exp. Astron. 2015, 40, 19–44. [Google Scholar] [CrossRef]
- Adams, J.H.; Ahmad, S.; Albert, J.N.; Allard, D.; Anchordoqui, L.; Andreev, V.; Anzalone, A.; Arai, Y.; Asano, K.; Ave Pernas, M.; et al. The EUSO-Balloon pathfinder. Exp. Astron. 2015, 40, 281–299. [Google Scholar] [CrossRef]
- Wiencke, L.; Olinto, A. EUSO-SPB1 Mission and Science. In Proceedings of the 35th International Cosmic Ray Conference—PoS(ICRC2017), Busan, Korea, 12–20 July 2017; Volume 301, p. 1097. [Google Scholar] [CrossRef][Green Version]
- Berat, C.; Bottai, S.; De Marco, D.; Moreggia, S.; Naumov, D.; Pallavicini, M.; Pesce, R.; Petrolini, A.; Stutz, A.; Taddei, E.; et al. Full simulation of space-based extensive air showers detectors with ESAF. Astropart. Phys. 2010, 33, 221–247. [Google Scholar] [CrossRef][Green Version]
- Fenu, F.; Shinozaki, K.; Miyamoto, H.; Liberatore, A.; Sakaki, N.; Sharakin, S.; Zotov, M.; Chiritoi, G. Simulations for the JEM-EUSO program with ESAF. In Proceedings of the 36th International Cosmic Ray Conference—PoS(ICRC2019), Madison, WI, USA, 24 July–1 August 2019; Volume 358, p. 252. [Google Scholar] [CrossRef]
- Kungel, V.; Bachman, R.; Brewster, J.; Dawes, M.; Desiato, J.; Eser, J.; Finch, W.; Huelett, L.; Olinto, A.V.; Pace, J.; et al. EUSO-SPB2 Telescope Optics and Testing. In Proceedings of the 37th International Cosmic Ray Conference—PoS(ICRC2021), Berlin, Germany, 12–23 July 2021; Volume 395, p. 412. [Google Scholar] [CrossRef]
- Blin-Bondil, S.; Dulucq, F.; Rabanal, J.; Dagoret-Campagne, S.; Tongbong, J.; Barrillon, P.; de La Taille, C.; Moretto, C.; Miyamoto, H.; Thienpont, D. SPACIROC3: A Front-End Readout ASIC for JEM-EUSO cosmic ray observatory. In Proceedings of the Technology and Instrumentation in Particle Physics 2014— PoS(TIPP2014), Amsterdam, The Netherlands, 2–6 June 2014; Volume 213, p. 172. [Google Scholar] [CrossRef]
- Belov, A.A.; Klimov, P.A.; Sharakin, S.A. The Network Architecture of the Data-processing System for the Photodetector of an Orbital Detector of Ultra-high Energy Cosmic Rays. Instruments Exp. Tech. 2018, 61, 27–33. [Google Scholar] [CrossRef]
- Adams, J.H.; Ahmad, S.; Albert, J.N.; Allard, D.; Anchordoqui, L.; Andreev, V.; Anzalone, A.; Arai, Y.; Asano, K.; Ave Pernas, M.; et al. Calibration aspects of the JEM-EUSO mission. Exp. Astron. 2015, 40, 91–116. [Google Scholar] [CrossRef]
- Fenu, F.; Sharakin, S.; Zotov, M.; Sakaki, N.; Takizawa, Y.; Bianciotto, M.; Bertaina, M.E.; Casolino, M.; Klimov, P. Expected performance of the K-EUSO space-based observatory. In Proceedings of the 37th International Cosmic Ray Conference—PoS(ICRC2021), Berlin, Germany, 12–23 July 2021; Volume 395, p. 409. [Google Scholar] [CrossRef]
- Abdellaoui, G.; Abe, S.; Acheli, A.; Adams, J.H.; Ahmad, S.; Ahriche, A.; Albert, J.N.; Allard, D.; Alonso, G.; Anchordoqui, L.; et al. Cosmic ray oriented performance studies for the JEM-EUSO first level trigger. Nucl. Instrum. Methods Phys. Res. A 2017, 866, 150–163. [Google Scholar] [CrossRef]
- Adams, J.H.; Ahmad, S.; Albert, J.N.; Allard, D.; Ambrosio, M.; Anchordoqui, L.; Anzalone, A.; Araia, Y.; Aramoo, C.; Asano, K.; et al. An evaluation of the exposure in nadir observation of the JEM-EUSO mission. Astropart. Phys. 2013, 44, 76–90. [Google Scholar] [CrossRef]
- Adams, J.H., Jr.; Ahmad, S.; Albert, J.N.; Allard, D.; Anchordoqui, L.; Andreev, V.; Anzalone, A.; Arai, Y.; Asano, K.; Ave Pernas, M.; et al. Performances of JEM-EUSO: Angular reconstruction. Exp. Astron. 2015, 40, 153–177. [Google Scholar] [CrossRef]
- Adams, J.H., Jr.; Ahmad, S.; Albert, J.N.; Allard, D.; Anchordoqui, L.; Andreev, V.; Anzalone, A.; Arai, Y.; Asano, K.; Ave Pernas, M.; et al. Performances of JEM–EUSO: Energy and Xmax reconstruction. Exp. Astron. 2015, 40, 183–214. [Google Scholar] [CrossRef]
- Zotov, M.Y.; Sokolinskiy, D.B. The First Application of Neural Networks to the Analysis of the TUS Orbital Detector Data. Mosc. Univ. Phys. Bull. 2020, 75, 657–664. [Google Scholar] [CrossRef]
- Zotov, M. Application of Neural Networks to Classification of Data of the TUS Orbital Telescope. Universe 2021, 7, 221. [Google Scholar] [CrossRef]
- Erdmann, M.; Glombitza, J.; Walz, D. A deep learning-based reconstruction of cosmic ray-induced air showers. Astropart. Phys. 2018, 97, 46–53. [Google Scholar] [CrossRef]
- Ivanov, D.; Kalashev, O.E.; Kuznetsov, M.Y.; Rubtsov, G.I.; Sako, T.; Tsunesada, Y.; Zhezher, Y.V. Using deep learning to enhance event geometry reconstruction for the Telescope Array surface detector. Mach. Learn. Sci. Tech. 2021, 2, 015006. [Google Scholar] [CrossRef]
- Aab, A.; Abreu, P.; Aglietta, M.; Albury, J.M.; Allekotte, I.; Almela, A.; Alvarez-Muñiz, J.; Batista, R.A.; Anastasi, G.A.; Anchordoqui, L.; et al. Deep-learning based reconstruction of the shower maximum Xmax using the water-Cherenkov detectors of the Pierre Auger Observatory. JINST 2021, 16, P07019. [Google Scholar] [CrossRef]
- Filippatos, G.; Battisti, M.; Bertaina, M.E.; Bisconti, F.; Eser, J.; Osteria, G.; Sarazin, F.; Wiencke, L. Expected Performance of the EUSO-SPB2 Fluorescence Telescope. In Proceedings of the 37th International Cosmic Ray Conference—PoS(ICRC2021), Berlin, Germany, 12–23 July 2021; Volume 395, p. 405. [Google Scholar] [CrossRef]
- Eser, J.; Olinto, A.V.; Wiencke, L. Science and mission status of EUSO-SPB2. In Proceedings of the 37th International Cosmic Ray Conference—PoS(ICRC2021), Berlin, Germany, 12–23 July 2021; Volume 395, p. 404. [Google Scholar] [CrossRef]
- Brümmel, V.; Engel, R.; Roth, M. On the importance of the energy resolution for identifying sources of UHECR. In Proceedings of the 33rd International Cosmic Ray Conference, Rio de Janeiro, Brazil, 2–9 July 2013; p. 0667. [Google Scholar]
- Adams, J.H., Jr.; Ahmad, S.; Albert, J.N.; Allard, D.; Anchordoqui, L.; Andreev, V.; Anzalone, A.; Arai, Y.; Asano, K.; Ave Pernas, M.; et al. Science of atmospheric phenomena with JEM-EUSO. Exp. Astron. 2015, 40, 239–251. [Google Scholar] [CrossRef]
- Marcelli, L.; Arnone, E.; Barghini, M.; Battisti, M.; Belov, A.S.; Bertaina, M.E.; Blaksley, C.; Bolmgren, K.; Cambiè, G.; Capel, F.; et al. Observation of ELVES with Mini-EUSO telescope on board the International Space Station. In Proceedings of the 37th International Cosmic Ray Conference—PoS(ICRC2021), Berlin, Germany, 12–23 July 2021; Volume 395, p. 367. [Google Scholar] [CrossRef]
- Golzio, A.; Battisti, M.; Bertaina, M.E.; Bolmgren, K.; Cambiè, G.; Casolino, M.; Cassardo, C.; Cremonini, R.; Ferrarese, S.; Fuglesang, C.; et al. A study on UV emission from clouds with Mini-EUSO. In Proceedings of the 37th International Cosmic Ray Conference —PoS(ICRC2021), Berlin, Germany, 12–23 July 2021; Volume 395, p. 208. [Google Scholar] [CrossRef]
















| Altitude | ≈400 km |
| Field of view | 0.3 sr (48,000 km) |
| Pixel size | |
| Spatial/temporal resolution | 0.6 km (pixel)/2.5 s (GTU) |
| Entrance pupil area | ∼3 m |
| Number of PDMs/channels | 44/101,376 |
| Dimensions (unfolded) | ≈125 × 250 × 400 cm |
| , mm | 2.61 | 2.68 | 2.84 | 2.95 | 3.11 | 3.10 | 3.86 | 3.32 |
| , m | 1.53 | 1.49 | 1.30 | 1.34 | 0.98 | 1.22 | 0.56 | 0.94 |
| EE | 0.79 | 0.78 | 0.76 | 0.74 | 0.71 | 0.71 | 0.47 | 0.65 |
| Energy [EeV] | Zenith Angle [] | Resolution [g/cm] |
|---|---|---|
| 70 | 30 | 83 |
| 70 | 45 | 94 |
| 100 | 30 | 69 |
| 100 | 45 | 75 |
| 200 | 30 | 50 |
| 200 | 45 | 66 |
Publisher’s Note: MDPI stays neutral with regard to jurisdictional claims in published maps and institutional affiliations. |
© 2022 by the authors. Licensee MDPI, Basel, Switzerland. This article is an open access article distributed under the terms and conditions of the Creative Commons Attribution (CC BY) license (https://creativecommons.org/licenses/by/4.0/).
Share and Cite
Klimov, P.; Battisti, M.; Belov, A.; Bertaina, M.; Bianciotto, M.; Blin-Bondil, S.; Casolino, M.; Ebisuzaki, T.; Fenu, F.; Fuglesang, C.; et al. Status of the K-EUSO Orbital Detector of Ultra-High Energy Cosmic Rays. Universe 2022, 8, 88. https://doi.org/10.3390/universe8020088
Klimov P, Battisti M, Belov A, Bertaina M, Bianciotto M, Blin-Bondil S, Casolino M, Ebisuzaki T, Fenu F, Fuglesang C, et al. Status of the K-EUSO Orbital Detector of Ultra-High Energy Cosmic Rays. Universe. 2022; 8(2):88. https://doi.org/10.3390/universe8020088
Chicago/Turabian StyleKlimov, Pavel, Matteo Battisti, Alexander Belov, Mario Bertaina, Marta Bianciotto, Sylvie Blin-Bondil, Marco Casolino, Toshikazu Ebisuzaki, Francesco Fenu, Christer Fuglesang, and et al. 2022. "Status of the K-EUSO Orbital Detector of Ultra-High Energy Cosmic Rays" Universe 8, no. 2: 88. https://doi.org/10.3390/universe8020088
APA StyleKlimov, P., Battisti, M., Belov, A., Bertaina, M., Bianciotto, M., Blin-Bondil, S., Casolino, M., Ebisuzaki, T., Fenu, F., Fuglesang, C., Marszał, W., Neronov, A., Parizot, E., Picozza, P., Plebaniak, Z., Prévôt, G., Przybylak, M., Sakaki, N., Sharakin, S., ... Zotov, M. (2022). Status of the K-EUSO Orbital Detector of Ultra-High Energy Cosmic Rays. Universe, 8(2), 88. https://doi.org/10.3390/universe8020088

