Metabolomics Based on UPLC-MS/MS Revealed the Metabolic Differences Among Four Species of Rhododendrons in Linzhi, Xizang
Abstract
1. Introduction
2. Materials and Methods
2.1. Sample Collection
2.2. Reagents and Instruments
2.3. Sample Extraction
2.4. UPLC Conditions and ESI-Q TRAP-MS/MS
2.5. Qualitative and Quantitative Analysis of Metabolites
2.6. Data Quality Control and Statistical Analysis
3. Results
3.1. Morphological Characteristics of Four Rhododendron Species
3.2. Metabolomic Data Quality Assessment
3.3. Qualitative and Quantitative Verification of Metabolites
3.4. Metabolomic Profiling Reveals Systematic Differences Between Four Rhododendron Samples
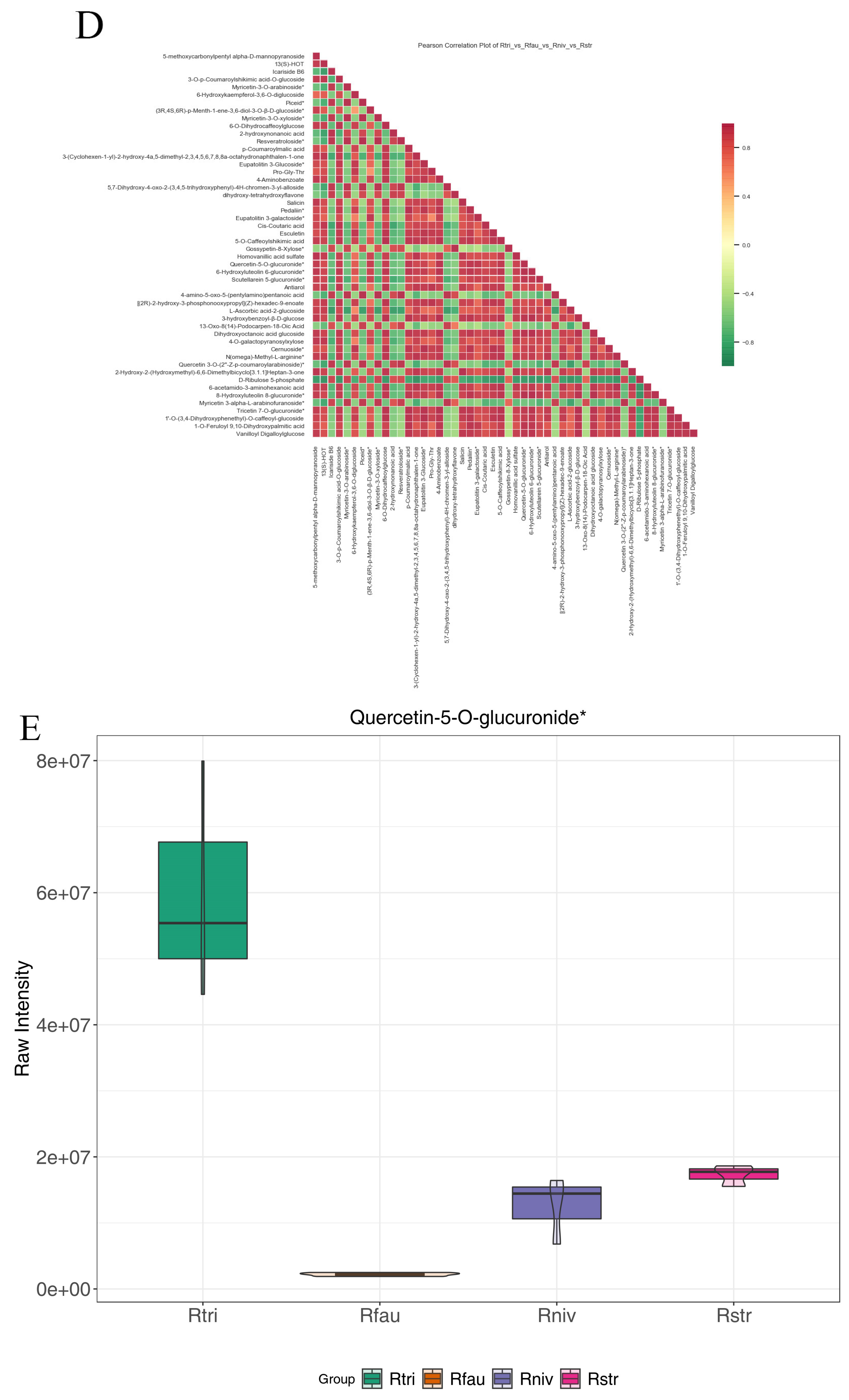
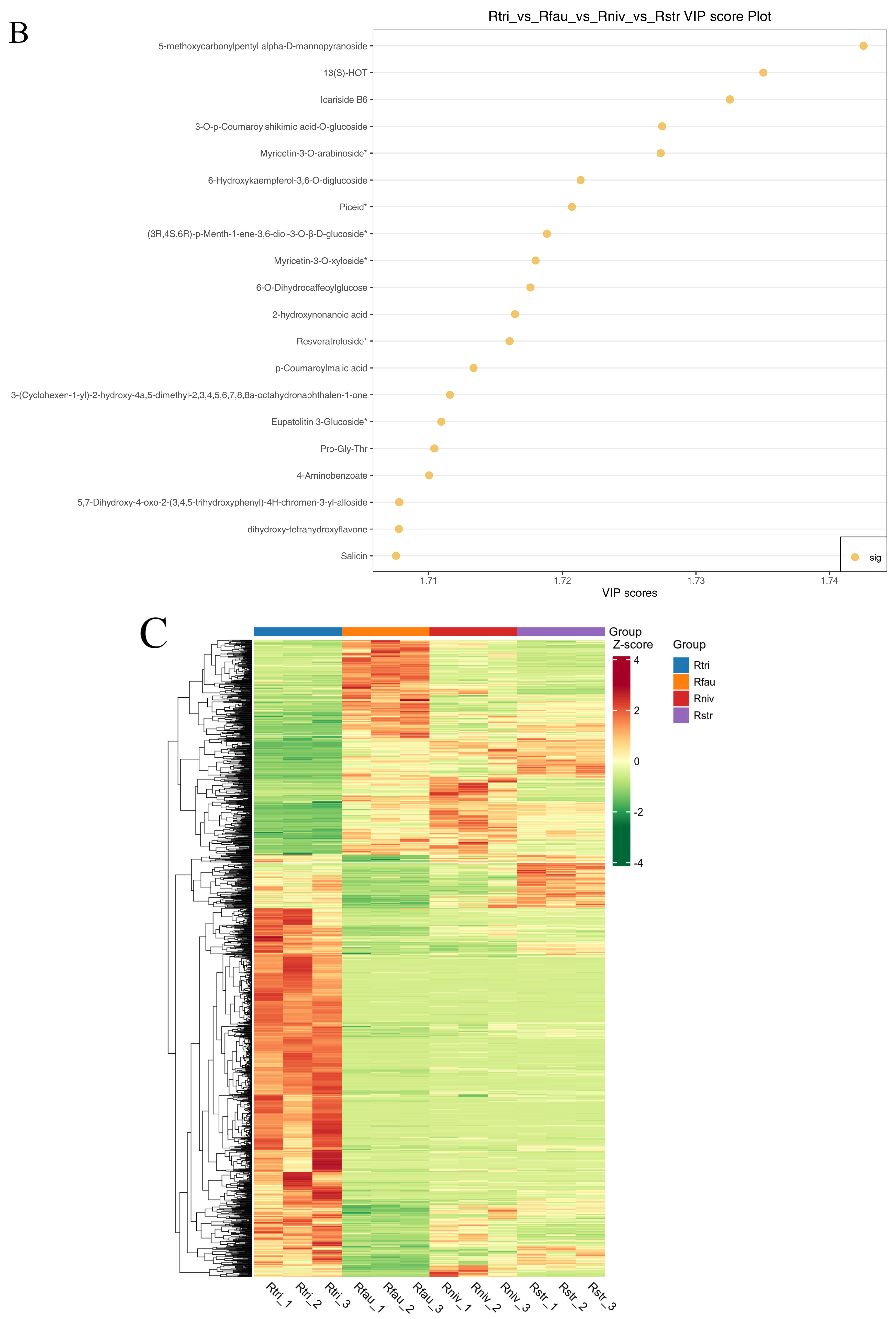
3.5. Screening and Characterisation of Differential Metabolites
3.6. Functional Annotation and Pathway Analysis of Differentially Expressed Metabolites
4. Discussion
4.1. Metabolic Diversity and Ecological Implications
4.2. Key Differential Metabolites and Metabolic Pathways
4.3. Research Value and Future Research Directions
5. Conclusions
Supplementary Materials
Author Contributions
Funding
Institutional Review Board Statement
Informed Consent Statement
Data Availability Statement
Acknowledgments
Conflicts of Interest
References
- Guo, W.; Zhuo, M.; He, Z.; Ren, Y.; Qu, X.; Fang, J. Leaf anatomical structure and environmental adaptability of Quercus aquifolioides at different elevations on the Sejila Mountain, southeastern Xizang. J. Southwest Univ. 2022, 42, 33–38. [Google Scholar]
- Geng, Y. Investigation and taxonomic study on Rhododendron resources in Linzhi Prefecture, Xizang. China Hortic. Abstr. 2010, 26, 2+36–38+197–198. [Google Scholar]
- Liu, X.; Zhou, H.; Yuan, Y.; Fu, Q.; Deng, L.; Feng, M. Resources of Rhododendron in Xizang and their application prospects. Chin. Wild Plant Resour. 2021, 40, 89–94. [Google Scholar]
- He, B.; Zhou, Y.; Peng, Y.; Xu, D.; Tong, J.; Dong, Y.; Fang, L.; Mao, J. Comparative metabolomic responses of three Rhododendron cultivars to the azalea lace bug (Stephanitis pyrioides). Plants 2024, 13, 2569. [Google Scholar] [CrossRef]
- Li, Y.; Li, S.; Jin, X.; Cheng, S.; Wang, S.; Hou, J.; Liu, J.; Duan, X.; Ma, H.; Ma, Y.; et al. Taxonomy of 85 Rhododendron species in China based on RAD-seq. For. Res. 2019, 32, 1–8. [Google Scholar] [CrossRef]
- Wang, S.; Chang, Z.; Zhang, Y.; Wei, B.; De, J. Community composition and diversity of endophytic fungi in four Rhododendron species from Xizang. J. Anhui Agric. Sci. 2023, 51, 138–143. [Google Scholar]
- Zheng, W.; Pan, G.; Xu, A.; Luo, D. Preliminary study on the germplasm resources of Rhododendron in Sejila Mountain, Xizang. Acta Hortic. Sin. 1995, 22, 166–170. [Google Scholar]
- Wang, C.; Zeng, T. (Eds.) Physiological and Molecular Biology Research on Ornamental Flower; MDPI: Basel, Switzerland, 2024. [Google Scholar] [CrossRef]
- Shyaula, S.; Choudhary, M.; Musharraf, S.; Joshi, B.; Maharjan, R.; Ali, A. Identification of anthocyanin, flavonoids, triterpenoids and phosphatidylcholines from Rhododendron arboreum by using LC-ESI-MS/MS analysis. Mass. Spectrom. Lett. 2024, 15, 141. [Google Scholar] [CrossRef]
- Zhao, Y.; Cheng, X.; Vaziri, N.; Liu, S.; Lin, R. UPLC-based metabonomic applications for discovering biomarkers of diseases in clinical chemistry. Clin. Biochem. 2014, 47, 16–26. [Google Scholar] [CrossRef] [PubMed]
- Fraga, C.; Clowers, B.; Moore, R.; Zink, E. Signature-discovery approach for sample matching of a nerve-agent precursor using liquid chromatography–mass spectrometry, XCMS, and chemometrics. Anal. Chem. 2010, 82, 4165–4173. [Google Scholar] [CrossRef] [PubMed]
- Chen, Y.; Zhang, R.; Song, Y.; He, J.; Sun, J.; Bai, J.; An, Z.; Dong, L.; Zhan, Q.; Abliz, Z. RRLC-MS/MS-based metabonomics combined with in-depth analysis of metabolic correlation network: Finding potential biomarkers for breast cancer. Analyst 2009, 134, 2003–2011. [Google Scholar] [CrossRef]
- Kanehisa, M. Toward Understanding the Origin and Evolution of Cellular Organisms. Protein Sci. 2019, 28, 1947–1951. [Google Scholar] [CrossRef] [PubMed]
- TCMGroup, MetMap: A Metabolite Annotation Database Based on Metabolic Reaction Network. Available online: https://www.metware.cn (accessed on 20 August 2025).
- Zhu, P.; Shang, Y.; Yang, L.; Shi, S.; Han, F. Photosynthetic physiological characteristics of several alpine plants on the Qinghai–Xizang Plateau. Pratacult. Sci. 2013, 30, 886–892. [Google Scholar]
- Liu, T.; Ji, Y.; Liu, Y.; Wu, X.; Chen, F.; Liu, X. Transcriptome-based analysis of the adaptation mechanisms of five plant species to high-altitude light conditions in Maidika Wetland, Xizang. Plant Sci. J. 2021, 39, 632–642. [Google Scholar]
- Deng, L.; Li, Y.; Wang, F.; Sun, X.; Milne, R.; Liu, J.; Wu, Z. Comparative metabolomics of two nettle species unveils distinct high-altitude adaptation mechanisms on the Xizangan Plateau. BMC Plant Biol. 2025, 25, 640. [Google Scholar] [CrossRef]
- Xu, G.; Guo, J.; Yu, X.; Zhao, N.; Li, X.; Yuan, T.; Xu, Z.; Zhao, T.; Zhao, S.; Li, X.; et al. Multi-omics analysis reveals adaptive strategies of Meconopsis horridula to UV-B radiation in the Qinghai–Xizang Plateau. Plant Cell Environ. 2025, 48, 8249–8263. [Google Scholar] [CrossRef]
- Wang, Z.; Li, P.; Jia, Y.; Wen, L.; Tang, Z.; Wang, Y.; Cui, F.; Hu, F. Integrated metabolomic and transcriptomic analysis of triterpenoid accumulation in the roots of Codonopsis pilosula var. modesta (Nannf.) L. T. Shen at different altitudes. Phytochem. Anal. 2025, 36, 358–368. [Google Scholar] [CrossRef]
- Wu, S.; Tang, M.; Zhang, X.; Tang, J. LC-MS/MS-based profiling of metabolite changes in Rhododendron delavayi flowers. Guihaia 2022, 42, 1170–1180. [Google Scholar]
- Liu, X.; Wang, Y.; Shen, S. Transcriptomic and metabolomic analyses reveal the altitude adaptability and evolution of different-colored flowers in alpine Rhododendron species. Tree Physiol. 2022, 42, 1100–1113. [Google Scholar] [CrossRef]
- Agarwal, S.; Rajput, A. Rhododendron arboreum phytochemistry, medicinal applications and pharmacology: A review. Int. J. Res. Appl. Sci. Biotechnol. 2022, 9, 157–165. [Google Scholar]
- Xie, J.; Zheng, Y.; Xu, X.; Zhu, L. Inhibitory effect of myricetin on skin photoaging and NF-κB signaling pathway expression. Zhejiang Med. J. 2021, 43, 1483–1488+1594. [Google Scholar]
- Chobot, V.; Hadacek, F. Exploration of pro-oxidant and antioxidant activities of the flavonoid myricetin. Redox Rep. 2011, 16, 242–247. [Google Scholar] [CrossRef] [PubMed]
- Oh, J.; Karadeniz, F.; Lee, J.; Park, S.; Seo, Y.; Kong, C. Anticatabolic and anti-inflammatory effects of myricetin 3-O-β-d-galactopyranoside in UVA-irradiated dermal cells via repression of MAPK/AP-1 and activation of TGFβ/Smad. Molecules 2020, 25, 1331. [Google Scholar] [CrossRef]
- Nagar, S.; Dey, S.; Das, A.; Basu, S. Flavonoid metabolism—Recent advances and applications in crop breeding. In Flavonoids: Recent Advances and Applications in Crop Breeding; IntechOpen: London, UK, 2022. [Google Scholar] [CrossRef]
- Qin, Y.; Yang, G.; Li, D.; Zhang, D.; Chen, Z.; Yang, Z.; Yang, K.; Xie, X.; Wu, Y. Integrated analysis of the transcriptome and metabolome reveals genes involved in the synthesis of terpenoids in Rhododendron fortunei Lindl. Horticulturae 2024, 10, 959. [Google Scholar] [CrossRef]
- Yang, G.; Jiang, B.; He, F.; Lü, S.; Li, D.; Jia, Y.; Zhu, P.; Xie, X.; Wu, Y. Genome-wide identification of TPS gene family and their relationship with terpenoid metabolism in Rhododendron spp. Chin. J. Biotechnol. 2022, 38, 3740–3756. [Google Scholar] [CrossRef]
- Cun, Z.; Zhang, J.; Hong, J.; Yang, J.; Gao, L.; Hao, B.; Chen, J. Integrated metabolome and transcriptome analysis reveals the regulatory mechanism of low nitrogen-driven biosynthesis of saponins and flavonoids in Panax notoginseng. Gene 2024, 901, 148163. [Google Scholar] [CrossRef] [PubMed]
- Wen, S.; Cai, X.; Zhou, K.; Min, Y.; Shang, C.; Shen, L.; Deng, L.; Liu, D.; Qiao, G.; Shen, X. Metabolome and comparative genome provide insights into secondary metabolites generation of a rare karst-growing Rhododendron in vitro culture. Plant J. 2025, 121, e17235. [Google Scholar] [CrossRef]
- Takaguchi, K.; Isobe, C.; Fujita, K.; Ozeki, Y.; Miyahara, T. Production of novel red-purple Delphinium flowers containing cyanidin-based anthocyanin using hybridization breeding. Hortic. J. 2019, 88, 514–520. [Google Scholar] [CrossRef]










| Secondary Classification of Flavonoids | Quantity | Percentage Share (%) |
|---|---|---|
| Chalcone | 45 | 5.17 |
| Aurones | 15 | 1.72 |
| Flavanones | 72 | 8.28 |
| Flavanonols | 15 | 1.72 |
| Anthocyanidins | 45 | 5.17 |
| Flavones | 224 | 25.75 |
| Flavonols | 307 | 35.29 |
| Flavanols | 62 | 7.13 |
| Isoflavones | 41 | 4.71 |
| Other Flavonoids | 44 | 5.06 |
Disclaimer/Publisher’s Note: The statements, opinions and data contained in all publications are solely those of the individual author(s) and contributor(s) and not of MDPI and/or the editor(s). MDPI and/or the editor(s) disclaim responsibility for any injury to people or property resulting from any ideas, methods, instructions or products referred to in the content. |
© 2026 by the authors. Licensee MDPI, Basel, Switzerland. This article is an open access article distributed under the terms and conditions of the Creative Commons Attribution (CC BY) license.
Share and Cite
Zhang, Z.; Kang, S.; Chen, M.; Sang, M.; Lv, B.; Pan, Y.; Chang, Z. Metabolomics Based on UPLC-MS/MS Revealed the Metabolic Differences Among Four Species of Rhododendrons in Linzhi, Xizang. Metabolites 2026, 16, 226. https://doi.org/10.3390/metabo16040226
Zhang Z, Kang S, Chen M, Sang M, Lv B, Pan Y, Chang Z. Metabolomics Based on UPLC-MS/MS Revealed the Metabolic Differences Among Four Species of Rhododendrons in Linzhi, Xizang. Metabolites. 2026; 16(4):226. https://doi.org/10.3390/metabo16040226
Chicago/Turabian StyleZhang, Ziqin, Sheng Kang, Mi Chen, Mudan Sang, Bingxin Lv, Yaao Pan, and Zhenyu Chang. 2026. "Metabolomics Based on UPLC-MS/MS Revealed the Metabolic Differences Among Four Species of Rhododendrons in Linzhi, Xizang" Metabolites 16, no. 4: 226. https://doi.org/10.3390/metabo16040226
APA StyleZhang, Z., Kang, S., Chen, M., Sang, M., Lv, B., Pan, Y., & Chang, Z. (2026). Metabolomics Based on UPLC-MS/MS Revealed the Metabolic Differences Among Four Species of Rhododendrons in Linzhi, Xizang. Metabolites, 16(4), 226. https://doi.org/10.3390/metabo16040226

