Itaconate Promotes Cold Adaptation and Myocardial Protection by Enhancing Brown Adipose Tissue Metabolism
Abstract
1. Introduction
2. Materials and Methods
2.1. Mice
2.2. Single Cell RAN Sequencing (scRNA-Seq)
2.3. In Vivo Administration of ITA
2.4. Surgical Removal of Brown Adipose Tissue (BAT)
2.5. Transverse Aortic Constriction (TAC)
2.6. Cold Exposure
2.7. Gas Chromatography–Triple Quadrupole Mass Spectrometry (GC/MS)
2.8. Wheat Germ Agglutinin (WGA) Staining
2.9. RT-qPCR
2.10. Echocardiography
2.11. Histochemistry
2.12. Statistical Analysis
3. Results
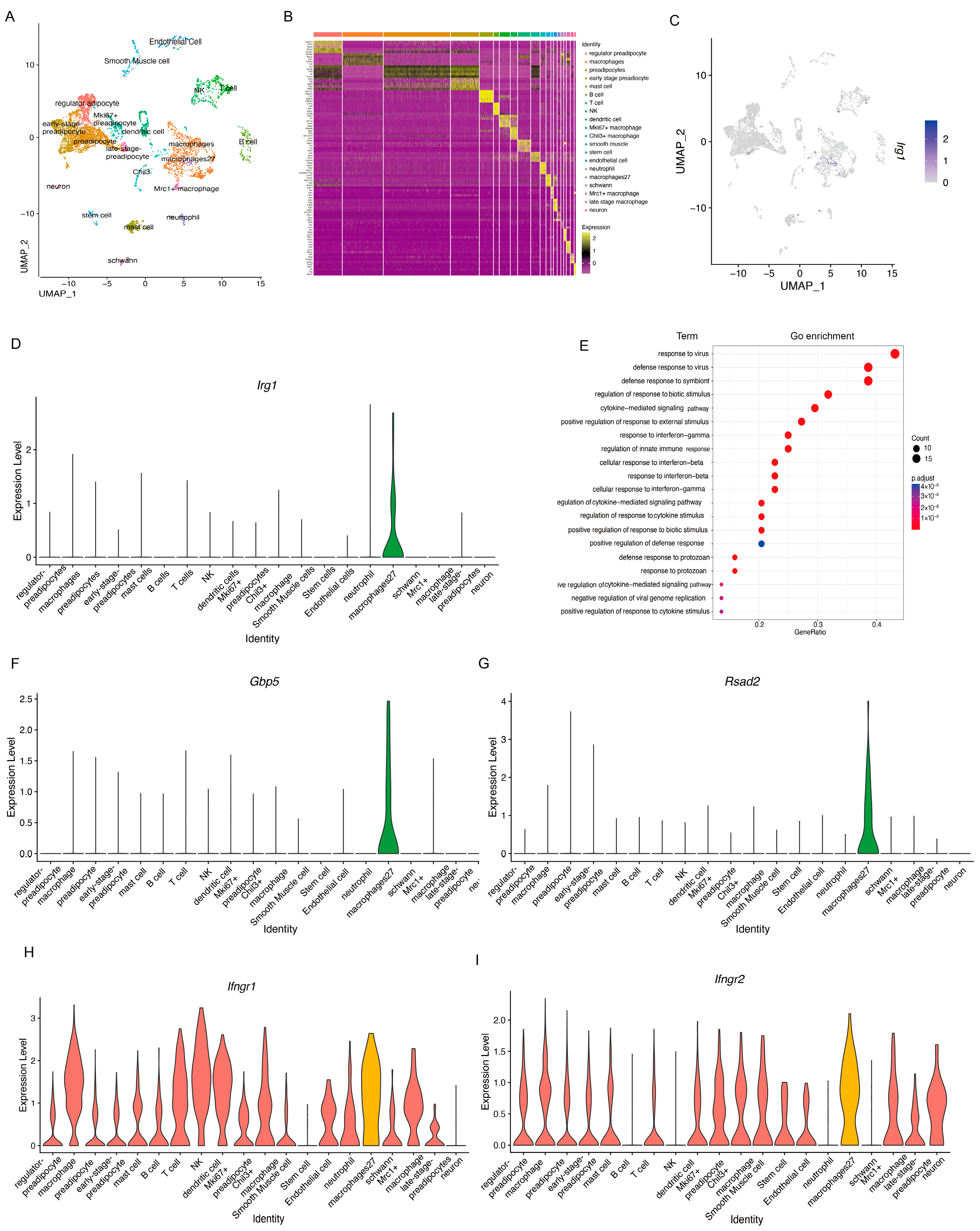
3.1. Analysis of Irg1 Expression in Neonatal Mouse Brown Adipose Tissue
3.2. Irg1 Expression in Adult Mouse BAT and the Effects of Cold Exposure
3.3. ITA Enhances BAT Thermogenesis Under Cold Stimulation
3.4. ITA Attenuates Myocardial Injury by Enhancing BAT Metabolism
4. Discussion
5. Conclusions
Supplementary Materials
Author Contributions
Funding
Institutional Review Board Statement
Informed Consent Statement
Data Availability Statement
Conflicts of Interest
References
- Cannon, B.; Nedergaard, J. Brown adipose tissue: Function and physiological significance. Physiol. Rev. 2004, 84, 277–359. [Google Scholar] [CrossRef] [PubMed]
- Becher, T.; Palanisamy, S.; Kramer, D.J.; Eljalby, M.; Marx, S.J.; Wibmer, A.G.; Butler, S.D.; Jiang, C.S.; Vaughan, R.; Schöder, H.; et al. Brown adipose tissue is associated with cardiometabolic health. Nat. Med. 2021, 27, 58–65. [Google Scholar] [CrossRef]
- Badi, I.; Antoniades, C. Brown Adipose Tissue and the Take (12,13-di)HOME Message to the Heart. Circulation 2021, 143, 160–162. [Google Scholar] [CrossRef] [PubMed]
- Thoonen, R.; Hindle, A.G.; Scherrer-Crosbie, M. Brown adipose tissue: The heat is on the heart. Am. J. Physiol. Heart Circ. Physiol. 2016, 310, H1592–H1605. [Google Scholar] [CrossRef]
- Xu, Z.; Li, H.; Cao, G.; Li, P.; Zhou, H.; Sun, Y. The protective role of brown adipose tissue in cardiac cell damage after myocardial infarction and heart failure. Lipids Health Dis. 2024, 23, 338. [Google Scholar] [CrossRef] [PubMed]
- Geoghegan, G.; Simcox, J. SON-light activation of glucose regulation. Cell 2023, 186, 238–240. [Google Scholar] [CrossRef]
- Villarroya, F.; Cereijo, R.; Villarroya, J.; Giralt, M. Brown adipose tissue as a secretory organ. Nat. Rev. Endocrinol. 2017, 13, 26–35. [Google Scholar] [CrossRef]
- Bertola, A.; Gallerand, A.; Ivanov, S. Immune cell involvement in brown adipose tissue functions. Discov. Immunol. 2022, 1, kyac007. [Google Scholar] [CrossRef]
- Michelucci, A.; Cordes, T.; Ghelfi, J.; Pailot, A.; Reiling, N.; Goldmann, O.; Binz, T.; Wegner, A.; Tallam, A.; Rausell, A.; et al. Immune-responsive gene 1 protein links metabolism to immunity by catalyzing itaconic acid production. Proc. Natl. Acad. Sci. USA 2013, 110, 7820–7825. [Google Scholar] [CrossRef]
- Lampropoulou, V.; Sergushichev, A.; Bambouskova, M.; Nair, S.; Vincent, E.E.; Loginicheva, E.; Cervantes-Barragan, L.; Ma, X.; Huang, S.C.; Griss, T.; et al. Itaconate Links Inhibition of Succinate Dehydrogenase with Macrophage Metabolic Remodeling and Regulation of Inflammation. Cell Metab. 2016, 24, 158–166. [Google Scholar] [CrossRef]
- Cordes, T.; Wallace, M.; Michelucci, A.; Divakaruni, A.S.; Sapcariu, S.C.; Sousa, C.; Koseki, H.; Cabrales, P.; Murphy, A.N.; Hiller, K.; et al. Immunoresponsive Gene 1 and Itaconate Inhibit Succinate Dehydrogenase to Modulate Intracellular Succinate Levels. J. Biol. Chem. 2016, 291, 14274–14284. [Google Scholar] [CrossRef] [PubMed]
- Yu, Z.; Li, X.; Quan, Y.; Chen, J.; Liu, J.; Zheng, N.; Liu, S.; Wang, Y.; Liu, W.; Qiu, C.; et al. Itaconate alleviates diet-induced obesity via activation of brown adipocyte thermogenesis. Cell Rep. 2024, 43, 114142. [Google Scholar] [CrossRef] [PubMed]
- Park, A.; Kim, K.E.; Park, I.; Lee, S.H.; Park, K.Y.; Jung, M.; Li, X.; Sleiman, M.B.; Lee, S.J.; Kim, D.S.; et al. Mitochondrial matrix protein LETMD1 maintains thermogenic capacity of brown adipose tissue in male mice. Nat. Commun. 2023, 14, 3746. [Google Scholar] [CrossRef] [PubMed]
- Fujiwara, Y.; Hizukuri, Y.; Yamashiro, K.; Makita, N.; Ohnishi, K.; Takeya, M.; Komohara, Y.; Hayashi, Y. Guanylate-binding protein 5 is a marker of interferon-γ-induced classically activated macrophages. Clin. Transl. Immunol. 2016, 5, e111. [Google Scholar] [CrossRef]
- Eom, J.; Kim, J.J.; Yoon, S.G.; Jeong, H.; Son, S.; Lee, J.B.; Yoo, J.; Seo, H.J.; Cho, Y.; Kim, K.S.; et al. Intrinsic expression of viperin regulates thermogenesis in adipose tissues. Proc. Natl. Acad. Sci. USA 2019, 116, 17419–17428. [Google Scholar] [CrossRef] [PubMed]
- Nair, S.; Huynh, J.P.; Lampropoulou, V.; Loginicheva, E.; Esaulova, E.; Gounder, A.P.; Boon, A.C.M.; Schwarzkopf, E.A.; Bradstreet, T.R.; Edelson, B.T.; et al. Irg1 expression in myeloid cells prevents immunopathology during M. tuberculosis infection. J. Exp. Med. 2018, 215, 1035–1045. [Google Scholar] [CrossRef] [PubMed]
- Sugimoto, S.; Mena, H.A.; Sansbury, B.E.; Kobayashi, S.; Tsuji, T.; Wang, C.H.; Yin, X.; Huang, T.L.; Kusuyama, J.; Kodani, S.D.; et al. Brown adipose tissue-derived MaR2 contributes to cold-induced resolution of inflammation. Nat. Metab. 2022, 4, 775–790. [Google Scholar] [CrossRef]
- Yoshida, Y.; Shimizu, I.; Shimada, A.; Nakahara, K.; Yanagisawa, S.; Kubo, M.; Fukuda, S.; Ishii, C.; Yamamoto, H.; Ishikawa, T.; et al. Brown adipose tissue dysfunction promotes heart failure via a trimethylamine N-oxide-dependent mechanism. Sci. Rep. 2022, 12, 14883. [Google Scholar] [CrossRef]
- Crossley, J.L.; Ostashevskaya-Gohstand, S.; Comazzetto, S.; Hook, J.S.; Guo, L.; Vishlaghi, N.; Juan, C.; Xu, L.; Horswill, A.R.; Hoxhaj, G.; et al. Itaconate-producing neutrophils regulate local and systemic inflammation following trauma. JCI Insight 2023, 8, e169208. [Google Scholar] [CrossRef]
- Bambouskova, M.; Gorvel, L.; Lampropoulou, V.; Sergushichev, A.; Loginicheva, E.; Johnson, K.; Korenfeld, D.; Mathyer, M.E.; Kim, H.; Huang, L.H.; et al. Electrophilic properties of itaconate and derivatives regulate the IκBζ-ATF3 inflammatory axis. Nature 2018, 556, 501–504. [Google Scholar] [CrossRef] [PubMed]
- Bi, X.; Wu, X.; Chen, J.; Li, X.; Lin, Y.; Yu, Y.; Fang, X.; Cheng, X.; Cai, Z.; Jin, T.; et al. Characterization of ferroptosis-triggered pyroptotic signaling in heart failure. Signal Transduct. Target. Ther. 2024, 9, 257. [Google Scholar] [CrossRef] [PubMed]
- Huang, M.; Zhang, P.P.; Tang, Y.Y.; Li, M.; Jiang, J.M.; Tang, X.Q. Itaconate Attenuates Homocysteine-induced Nod-like Receptor Family Protein 3 Inflammasome-mediated Pyroptosis in Hippocampal Neurons: Involvement of Inhibiting Succinate Dehydrogenase Complex Subunit A Level. J. Physiol. Investig. 2025, 68, 274–285. [Google Scholar] [CrossRef]
- Duan, X.; Hu, M.; Yang, L.; Zhang, S.; Wang, B.; Li, T.; Tan, Y.; Li, Y.; Liu, X.; Zhan, Z. IRG1 prevents excessive inflammatory responses and cardiac dysfunction after myocardial injury. Biochem. Pharmacol. 2023, 213, 115614. [Google Scholar] [CrossRef]
- Blanco, L.P.; Patino-Martinez, E.; Nakabo, S.; Zhang, M.; Pedersen, H.L.; Wang, X.; Carmona-Rivera, C.; Claybaugh, D.; Yu, Z.X.; Desta, E.; et al. Modulation of the Itaconate Pathway Attenuates Murine Lupus. Arthritis Rheumatol. 2022, 74, 1971–1983. [Google Scholar] [CrossRef]
- Wang, G.X.; Zhao, X.Y.; Meng, Z.X.; Kern, M.; Dietrich, A.; Chen, Z.; Cozacov, Z.; Zhou, D.; Okunade, A.L.; Su, X.; et al. The brown fat-enriched secreted factor Nrg4 preserves metabolic homeostasis through attenuation of hepatic lipogenesis. Nat. Med. 2014, 20, 1436–1443. [Google Scholar] [CrossRef]
- Ding, Y.; Su, J.; Shan, B.; Fu, X.; Zheng, G.; Wang, J.; Wu, L.; Wang, F.; Chai, X.; Sun, H.; et al. Brown adipose tissue-derivked FGF21 mediates the cardioprotection of dexmedetomidine in myocardial ischemia/reperfusion injury. Sci. Rep. 2024, 14, 18292. [Google Scholar] [CrossRef] [PubMed]
- Liu, Y.; Chen, M. Neuregulin 4 as a novel adipokine in energy metabolism. Front. Physiol. 2023, 13, 1106380. [Google Scholar] [CrossRef] [PubMed]
- Chen, Z.; Wang, G.X.; Ma, S.L.; Jung, D.Y.; Ha, H.; Altamimi, T.; Zhao, X.Y.; Guo, L.; Zhang, P.; Hu, C.R.; et al. Nrg4 promotes fuel oxidation and a healthy adipokine profile to ameliorate diet-induced metabolic disorders. Mol. Metab. 2017, 6, 863–872. [Google Scholar] [CrossRef]




Disclaimer/Publisher’s Note: The statements, opinions and data contained in all publications are solely those of the individual author(s) and contributor(s) and not of MDPI and/or the editor(s). MDPI and/or the editor(s) disclaim responsibility for any injury to people or property resulting from any ideas, methods, instructions or products referred to in the content. |
© 2026 by the authors. Licensee MDPI, Basel, Switzerland. This article is an open access article distributed under the terms and conditions of the Creative Commons Attribution (CC BY) license.
Share and Cite
Geng, Z.; Liu, X.; Cheng, X.; Xu, S.; Zhang, J.; Tan, A.; Song, S.; Zhang, S. Itaconate Promotes Cold Adaptation and Myocardial Protection by Enhancing Brown Adipose Tissue Metabolism. Metabolites 2026, 16, 66. https://doi.org/10.3390/metabo16010066
Geng Z, Liu X, Cheng X, Xu S, Zhang J, Tan A, Song S, Zhang S. Itaconate Promotes Cold Adaptation and Myocardial Protection by Enhancing Brown Adipose Tissue Metabolism. Metabolites. 2026; 16(1):66. https://doi.org/10.3390/metabo16010066
Chicago/Turabian StyleGeng, Zilong, Xing Liu, Xiao Cheng, Shizhan Xu, Jin Zhang, Ao Tan, Shun Song, and Shasha Zhang. 2026. "Itaconate Promotes Cold Adaptation and Myocardial Protection by Enhancing Brown Adipose Tissue Metabolism" Metabolites 16, no. 1: 66. https://doi.org/10.3390/metabo16010066
APA StyleGeng, Z., Liu, X., Cheng, X., Xu, S., Zhang, J., Tan, A., Song, S., & Zhang, S. (2026). Itaconate Promotes Cold Adaptation and Myocardial Protection by Enhancing Brown Adipose Tissue Metabolism. Metabolites, 16(1), 66. https://doi.org/10.3390/metabo16010066

